生成即安全?——基于hooks的coding agent代码生成安全审计实践

69 阅读9分钟

本文作者:P4nY0O

广州大学本科生,主要研究方向为利用大模型技术赋能程序静态分析

个人博客:p4ny0o.top 

一、背景与动机

1.1 问题:AI 生成代码的安全一致性缺失

大语言模型(LLM)在安全编码能力上参差不齐——顶级模型在有明确安全 Prompt 时能写出较安全的代码,但中低端模型、以及在没有显式安全约束的对话中,往往会毫不犹豫地生成 exec(req.query.cmd) 这样的高危代码。即便是同一个强模型,在不同 Prompt 风格、不同上下文长度下,安全行为也会出现漂移。这种不稳定性使得”相信模型能自我保证安全”在工程实践中不可靠。

此外,传统的安全审计发生在 CI/CD 阶段,距离代码生成已经过去了数小时甚至数天,修复成本高、上下文丢失。

1.2 目标:“生成即安全”

我们提出一个核心理念:每一行 AI 生成的代码,在落盘的时候就应完成安全审计。如果存在漏洞,AI 应当在同一轮对话中自动修复,直到代码通过检测——用户无需介入。

二、前置知识

2.1 Claude Code Hook 机制

Claude Code是现今最热门的 AI 编程 CLI 工具,允许 AI 在本地直接读写文件、执行命令。Hook 是其提供的扩展点——可以在 AI 执行特定操作的前后,自动运行用户定义的 shell 命令。这是实现”生成即审计”的关键基础设施。

Hook 通过 .claude/settings.json(仓库级)或全局配置文件注册。格式如下:

{
 “hooks”: {
   “PostToolUse”: [
    {
       “matcher”: “Write|Edit”,
       “hooks”: [
        {
           “type”: “command”,
           “command”: “node scripts/yasa-hook.js”,
           “timeout”: 15
        }
      ]
    }
  ],
   “Stop”: [
    {
       “matcher”: “”,
       “hooks”: [
        {
           “type”: “command”,
           “command”: “node scripts/yasa-stop-hook.js”,
           “timeout”: 30
        }
      ]
    }
  ]
}
}

2.2 Hook 事件点

Claude Code 目前支持四类 Hook 事件:

AICG-YASA 使用 PostToolUse(写文件后立即扫描)和 Stop(收集超时扫描结果)两个事件点。

2.3 Hook 的 I/O

Hook 程序通过 stdin 接收事件 JSON,通过 stdout 返回控制指令

stdin 输入结构(PostToolUse)

{
  "hook_event_name": "PostToolUse",
  "tool_name": "Write",
  "tool_input": {
    "file_path": "/path/to/generated.js",
    "content": "..."
  },
  "tool_response": {},
  "session_id": "abc123"
}

stdout 输出结构(阻断时)

{
  "decision": "block",
  "reason": "人类可读的阻断说明",
  "hookSpecificOutput": {
    "hookEventName": "PostToolUse",
    "additionalContext": "注入 Claude 上下文的详细信息"
  }
}

decision: "block" 会让 Claude Code 终止当前工具调用,并将 additionalContext 注入 AI 的对话上下文——AI 能看到这段文字,并在下一轮自动根据它修复代码。如果 stdout 为空或不含 decision: "block",则视为放行。

2.4 YASA 静态分析引擎

YASA(Yet Another Static Analyzer)是蚂蚁集团开源的多语言污点分析引擎:

  • 基于 UAST 的跨语言 IR:JavaScript / Java / Go / Python 统一中间表示,分析逻辑与语言语法解耦
  • 规则驱动的 Source-Sink 匹配:规则文件定义哪些是污点源(如 req.query)、哪些是危险汇聚点(如 child_process.exec),YASA 在调用图上追踪污点流动路径
  • 两种扫描模式
    • --single:单文件模式,跳过调用图构建,适合对独立文件做快速审计
    • 目录模式(不加 --single):构建全局函数调用图(CG),能追踪跨文件的 source→sink 路径
  • SARIF 标准输出report.sarif 符合 SARIF 2.1 规范,包含完整的 codeFlows(污点传播链)

规则配置示例:

[    {      "checkerIds": ["taint_flow_js_input", "taint_flow_express_input"],  
    "sources": {  
      "TaintSource": [  
        { "path": "req.query", "scopeFile": "all", "scopeFunc": "all" },  
        { "path": "req.body",  "scopeFile": "all", "scopeFunc": "all" }  
      ]  
    },  
    "sinks": {  
      "FuncCallTaintSink": [  
        { "args": ["0"], "attribute": "NodejsExec",         "fsig": "child_process.exec" },  
        { "args": ["0"], "attribute": "NodejsSqlInjection", "fsig": "mysql.query" }  
      ]  
    }  
  }  
]

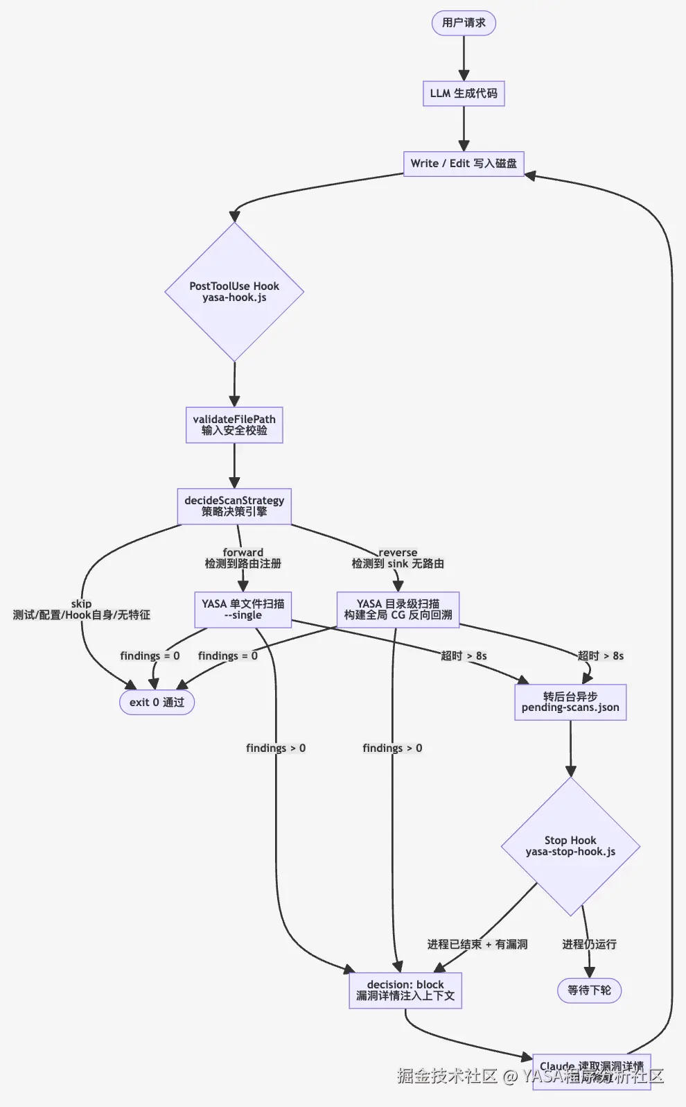
三、系统架构

3.1 整体流程

3.2 核心组件

3.3 扫描策略决策引擎

decideScanStrategy() 在 YASA 调用前分析文件特征,选择最合适的扫描策略:

设计这一分层的原因:带路由的文件(controller 层)本身就是完整的 source→sink 路径起点,单文件扫描足够;而纯 service/util 层文件只有 sink,没有 source,单文件扫描会漏报,必须构建跨文件调用图才能追溯到上游路由的用户输入。

3.4 超时策略:同步超时转后台异步

在 Claude Code 的交互链路里,PostToolUse 是用户可感知延迟的一部分。若每次都强制同步等待扫描完成,目录级分析(尤其是 reverse 模式的全局调用图构建)会让 AI 写文件后的响应明显卡顿,甚至中断连续对话体验。

但如果简单地“超时即跳过”,又会丢失本应被检出的漏洞。为同时满足交互实时性扫描完整性,系统采用“双通道”策略:

  • 前台通道(低延迟):同步扫描设置 8 秒上限,确保主交互可控
  • 后台通道(保完整):超时任务转后台继续执行,结果在后续轮次补报

后台异步流程如下:

  1. PostToolUse 启动同步扫描,并设置 8 秒超时阈值。
  2. 若在阈值内完成:直接解析 findings,0 个问题放行,>0 个问题立即 decision:block
  3. 若超过阈值:将同一扫描任务转为后台进程继续运行,并把任务元数据写入 pending-scans.json;当前 hook 立即 exit 0,不阻塞本轮生成。
  4. Claude 本轮回复结束后触发 Stop hook:
    • 进程仍在运行:任务保留在队列,等待下一轮
    • 进程已结束且无问题:从队列移除
    • 进程已结束且有问题:输出 decision:block + additionalContext,并移除任务
  5. Claude 在下一轮读到补报漏洞后进入自动修复,再次触发同一闭环。

该机制的本质是:把“是否阻断当前轮”与“是否最终给出安全结论”解耦。当前轮优先保证可用性,后续轮保证安全性不丢失。

四、关键实现代码解析

这一章不再讨论参数细节,而是直接从代码入口看系统如何闭环运行。

4.1 PostToolUse 主流程(scripts/yasa-hook.js)

主入口是 main(),核心调用链如下:

main
├─ readStdin
├─ validateFilePath / sanitizeSessionId
├─ decideScanStrategy
├─ runYasaSync
│   ├─ 超时 -> runYasaAsync + enqueuePending
│   └─ 完成 -> parseSarif
└─ formatFindings -> decision:block(JSON)

对应的控制逻辑可以概括为四段:

  1. 事件过滤:只处理 Write / Edit,其他工具事件直接 exit 0
  2. 策略决策decideScanStrategy() 返回 forward / reverse / skip
  3. 扫描执行runYasaSync() 先走同步路径,超时再切 runYasaAsync()
  4. 结果回注parseSarif() 取 findings,formatFindings() 组装上下文,返回 decision:block

4.2 策略引擎代码(decideScanStrategy)

decideScanStrategy(filePath, ruleConfigFile) 是整个闭环的分流器:

  • 命中路由特征(app.get / router.post / @Controller)→ forward
  • 命中 sink 特征(exec / query / eval 等)且无路由 → reverse
  • 两者都不命中,或属于测试/声明/Hook 脚本 → skip

reverse 分支会调用 findProjectRoot() 向上查找 package.json,把扫描目标从当前文件提升为项目目录,让 YASA 在目录级构建完整调用图,再回溯 source→sink 跨文件路径。

从代码结构上看,这是一个典型的快速路径优先实现:

  • 绝大多数普通文件直接 skip(零成本)
  • 路由文件走 forward(低成本)
  • 只有“疑似危险且缺上下文”的文件才走 reverse(高成本但高收益)

4.3 异步补报代码(scripts/yasa-stop-hook.js)

Stop hook 对应的主链路是:

main
├─ readStdin
├─ 读取 pending-scans.json
├─ isProcessAlive(pid)
├─ parseSarif(reportDir)
├─ formatFindings
└─ decision:block(JSON)

它做的事情很纯粹:

  1. 遍历 pending-scans.json 队列。
  2. 对每个任务先判定进程是否仍在运行:
    • 在运行:继续保留在队列
    • 已结束:解析 SARIF
  3. 有 findings 的任务聚合成报告,统一输出一次 decision:block
  4. 无 findings 的已完成任务直接清理。

这段代码把“超时后扫描结果丢失”的问题补上了:前台没来得及阻断的漏洞,会在后续 Stop 周期里补发给 Claude,并重新进入修复闭环。

4.4 两个 Hook 的协作关系

从实现上,yasa-hook.jsyasa-stop-hook.js 形成了一个状态机:

[Write/Edit]PostToolUse(yasa-hook.js)
  ├─ findings>0 -> 立即 block
  ├─ findings=0 -> 放行
  └─ timeout   -> 入队 pending-scans.jsonStop(yasa-stop-hook.js)
                  ├─ 进程未结束 -> 保留队列
                  ├─ 已结束且0问题 -> 清理队列
                  └─ 已结束且有问题 -> 补发 block

这保证了两个目标同时成立:

  • 即时性:不把所有长扫描都阻塞在当前交互
  • 完整性:超时任务不会被忽略,最终一定被消费并回注结果

4.5 代码层面的闭环边界

从这套实现可以看出,闭环边界非常清晰:

  • PostToolUse 负责写入瞬间的首轮判定
  • Stop 负责超时任务的延迟判定
  • 两者共同通过decision:block + additionalContext驱动 Claude 自动修复

也就是说,闭环并不依赖模型的自觉,而是依赖 Hook 协议把静态分析结果强制并入模型上下文,形成可重复的工程约束。

五、实测:端到端触发验证

5.1 测试用例

我们构造了 4 个典型漏洞场景,由 Claude Code 直接写入磁盘:

5.2 Hook 日志

[2026-04-20T15:09:18] STRATEGY: vuln-cmd-injection.js → mode=forward (检测到路由注册,正向扫描)  
[2026-04-20T15:09:18] SCAN: vuln-cmd-injection.js [javascript] mode=forward  
[2026-04-20T15:09:22] DONE: vuln-cmd-injection.js → 2 个问题  
  
[2026-04-20T15:09:58] STRATEGY: vuln-eval.js → mode=forward (检测到路由注册,正向扫描)  
[2026-04-20T15:09:58] SCAN: vuln-eval.js [javascript] mode=forward  
[2026-04-20T15:10:01] DONE: vuln-eval.js → 4 个问题  
  
[2026-04-20T15:10:13] STRATEGY: vuln-sql.js → mode=forward (检测到路由注册,正向扫描)  
[2026-04-20T15:10:13] SCAN: vuln-sql.js [javascript] mode=forward  
[2026-04-20T15:10:17] DONE: vuln-sql.js → 2 个问题  
  
[2026-04-20T15:10:17] STRATEGY: vuln-xss.js → mode=forward (检测到路由注册,正向扫描)  
[2026-04-20T15:10:17] SCAN: vuln-xss.js [javascript] mode=forward  
[2026-04-20T15:10:21] DONE: vuln-xss.js → 2 个问题

5.3 阻断输出(命令注入)

当 Claude 写入含命令注入的文件后,Hook 向 Claude Code 输出:

{  
  "decision": "block",  
  "reason": "YASA 发现 2 个安全问题,请修复后继续",  
  "hookSpecificOutput": {  
    "hookEventName": "PostToolUse",  
    "additionalContext": "⚠ YASA 安全扫描结果(共 2 个问题)..."  
  }  
}

注入 Claude 上下文的漏洞详情:

⚠ YASA 安全扫描结果(共 2 个问题)触发文件:vuln-cmd-injection.js  
  
[1] NodejsExec  
    文件:vuln-cmd-injection.js8 行  
    代码:exec(`ping -c 4 ${host}`, ...)  
    污点路径:req.query.host (SOURCE, 第 7 行) → exec (SINK, 第 8 行)  
  
请修复以上问题后重新生成代码。

5.4 截图

欢迎关注【开放式安全基础设施】公众号,与上千名技术精英交流技术干货&程序分析

点击了解【开放式统一多语言程序分析产品YASA