2026 年 Q1 大模型终极比拼:从基座到落地,全维度硬核拆解(Java 开发者专属指南)

193 阅读1小时+

面向人群:Java开发者、AI应用架构师、企业技术负责人、大模型爱好者。以下数据统计截止时间:2026年4月20日

2026年,大模型行业彻底告别了“百模大战”的无序内卷,进入了“精耕细作、能力落地、能效优先”的全新阶段。截至2026年Q1,全球大模型赛道呈现出三大核心特征:

  1. 闭源赛道:海外三强(OpenAI、Anthropic、Google)仍保持通用能力领先,但国产头部模型已实现从“跟跑”到“并跑”的跨越,中文场景下部分模型已实现超越;
  2. 开源赛道:国产模型实现全面逆袭,在Hugging Face全球开源模型下载量TOP10中占据6席,商用友好性、国产化适配、推理效率全面领先海外竞品;
  3. 技术逻辑:行业竞争核心从“堆参数、拼榜单”转向“能效比、落地能力、安全合规”的三角博弈,MoE架构、推理优化、多模态原生成为技术迭代的核心主线。

作为Java开发者,我们无需沉迷于参数的数字游戏,更需要关注:哪些模型能真正解决我们的业务问题?哪些模型能无缝融入Java生态?不同场景下如何选型能兼顾效果、成本与安全?

第一章 2026年大模型赛道格局与权威评测体系

1.1 全球赛道核心格局

截至2026年Q1,全球大模型赛道已形成清晰的结构化竞争格局,彻底告别了早期的野蛮生长:

1.1.1 闭源商用赛道

  • 全球第一梯队:OpenAI GPT-5.4 Pro、Anthropic Claude Opus 4.7、Google Gemini 3.1 Pro,三款模型牢牢占据通用能力全球TOP3,形成“三强守擂”格局;
  • 国产第一梯队:字节跳动Doubao-Seed-2.0-pro、阿里通义千问3.6 Plus、百度文心一言5.0、智谱GLM-5.1,四款模型在SuperCLUE中文基准测评中均突破70分,与海外头部模型的差距缩小至1分以内,中文场景下多项能力实现反超;
  • 垂直赛道玩家:聚焦金融、政务、医疗等行业的垂直模型,以“通用基座+行业微调”的模式,在细分场景实现能力超越通用大模型,成为企业落地的核心选择。

1.1.2 开源赛道

开源赛道已形成“国产主导、全面逆袭”的格局,国产模型在性能、商用友好性、部署效率上全面领先:

  • 全球开源TOP阵营:Meta Llama 4 Maverick、深度求索DeepSeek-V3.2、阿里Qwen3.5/3.6系列、智谱GLM-5开源版、英伟达Nemotron 3 Super,其中3款为国产模型;
  • 核心变化:开源模型与闭源模型的性能差距持续缩小,部分70B级开源模型在代码生成、数学推理等专项能力上,已超越2025年的闭源旗舰模型;同时,国产开源模型普遍支持国产昇腾、海光、寒武纪芯片,国产化适配能力远超海外竞品。

1.1.3 行业竞争逻辑的核心转变

2026年,大模型行业的竞争逻辑已发生根本性变化,核心体现在三个方面:

  1. 从“参数军备竞赛”到“能效优先” :厂商不再盲目堆高参数量,转而通过MoE架构、推理优化技术,在固定算力预算下实现性能最大化,“每元钱能买到的Token数和能力”成为核心竞争指标;
  2. 从“榜单跑分”到“落地能力” :行业评价标准从单一的基准测试得分,转向“工具调用、Agent编排、行业适配、私有化部署”等落地能力,能否真正解决企业业务问题成为核心胜负手;
  3. 从“通用万能”到“垂直深耕” :通用大模型的增长瓶颈已显现,厂商纷纷聚焦垂直行业,推出金融、制造、政务、医疗等行业专属模型,垂直场景的深度适配成为差异化竞争的核心。

1.2 本文采用的评测体系说明

本文所有模型能力数据均来自国内外权威评测基准,核心评测体系说明如下:

评测基准发布机构核心评测维度权威性说明
SuperCLUE中文通用人工智能基准团队中文通用能力、数学推理、科学推理、代码生成、幻觉控制、智能体任务国内最权威的中文大模型评测基准,998道原创中文题目,覆盖真实业务场景,2026年3月最新榜单为本文核心数据来源
OpenCompass上海人工智能实验室通用能力、学科能力、语言能力、知识能力、推理能力、安全合规国内最全面的大模型评测体系,覆盖100+评测集、30万+题目,是国产模型能力验证的核心基准
C-Eval上海交通大学、清华大学中文学科能力,覆盖STEM、人文社科、商科、法律、医学等52个学科全球最权威的中文学科能力评测基准,是模型知识储备的核心验证标准
MMLU加州大学伯克利分校英文多任务语言理解,覆盖57个学科全球通用的英文通用能力评测基准,是国际模型能力对比的核心标准
HumanEval/MBPPOpenAI/谷歌代码生成能力,覆盖函数级代码编写、单元测试验证全球通用的代码生成能力评测基准,是模型编程能力的核心验证标准
SWE-Bench Pro普林斯顿大学软件工程级代码能力,覆盖多文件项目重构、Bug修复、需求开发2026年最权威的工业级代码能力评测基准,更贴近真实开发场景
中国信通院《大模型推理优化技术报告》中国信息通信研究院推理性能、能效比、部署适配性、技术成熟度国内最权威的大模型工程化能力评测报告,是本文技术拆解的核心依据

第二章 闭源商用大模型全维度硬核PK

闭源商用大模型是企业级应用的核心选择,其核心优势是开箱即用、稳定可靠、生态完善,无需关注底层训练与部署细节。本章将基于2026年Q1最新的权威数据,对国际与国产旗舰闭源模型进行全维度横向对比,给开发者一份清晰的选型参考。

2.1 国际旗舰闭源模型横向对比

国际闭源三强(OpenAI、Anthropic、Google)仍是全球通用能力的天花板,其技术迭代引领着行业发展方向。

2.1.1 OpenAI GPT-5.4 Pro

  • 发布时间:2026年3月5日

  • 核心架构:未公开超大规模MoE架构,单Token激活参数约280B

  • 核心能力亮点

    1. 通用能力全球第一,SuperCLUE总分72.48分,MMLU得分91.2%,C-Eval得分86.7%,稳居所有闭源模型榜首;
    2. 原生支持100万Token上下文窗口,可一次性处理完整的Java项目源码、超长业务文档,上下文保持率达98.7%;
    3. 代码生成能力稳居全球第二,SWE-Bench Pro得分58.0分,HumanEval pass@1得分94.3%,对Java 17+新特性、Spring Boot 3.x、微服务架构的理解深度领先绝大多数竞品;
    4. 生态壁垒极高,是全球开发者工具(Cursor、GitHub Copilot)的默认主力模型,API生态最完善,兼容绝大多数AI开发框架。
  • 定价:输入15美元/百万Token,输出75美元/百万Token,是全球定价最高的旗舰模型;

  • 核心短板:API调用成本高,中文理解能力弱于国产头部模型,国内访问需合规跨境方案,数据出境存在合规风险,对国内行业场景的适配性不足。

2.1.2 Anthropic Claude Opus 4.7

  • 发布时间:2026年1月

  • 核心架构:未公开MoE架构,主打长上下文与安全对齐

  • 核心能力亮点

    1. 长上下文能力全球标杆,原生支持200万Token上下文窗口,是目前上下文窗口最大的商用旗舰模型,超长文档的信息抽取准确率达99.1%;
    2. 安全合规与幻觉控制能力全球第一,TruthfulQA得分94.6%,HalluEval幻觉率仅2.1%,远低于行业平均水平,是金融、法律等强合规场景的首选;
    3. 代码生成能力全球顶尖,SWE-Bench Pro得分57.5分,仅次于GPT-5.4 Pro,对大型Java项目的重构、复杂业务逻辑的代码实现能力突出;
    4. 企业级服务能力完善,支持私有部署、数据驻留,符合GDPR等全球主流合规要求。
  • 定价:输入12美元/百万Token,输出60美元/百万Token,略低于GPT-5.4 Pro;

  • 核心短板:多模态能力弱于GPT-5.4 Pro和Gemini 3.1 Pro,中文理解能力与国产头部模型有明显差距,推理速度较慢,高并发场景下延迟波动较大。

2.1.3 Google Gemini 3.1 Pro

  • 发布时间:2026年2月20日

  • 核心架构:多模态原生MoE架构,主打通用推理与多模态能力

  • 核心能力亮点

    1. 通用推理能力全球顶尖,ARC-AGI-2基准得分77.1%,较上一代翻倍,登顶全球公开模型榜首,处理陌生抽象问题的泛化能力逼近人类;
    2. 多模态能力全球第一,MMMU Pro得分80.5%,支持文本、图像、音频、视频、3D模型的全模态理解与生成,可直接解析工业设计图纸、Java项目架构图并生成对应代码;
    3. 科研能力突出,GPQA基准得分94.3%,可辅助学术论文撰写、实验设计、算法优化,是科研场景的首选模型;
    4. 谷歌生态深度融合,与Google Cloud、Android、TensorFlow深度适配,端侧-云侧协同能力领先。
  • 定价:输入10美元/百万Token,输出50美元/百万Token,性价比高于GPT和Claude旗舰版;

  • 核心短板:中文理解能力弱于国产头部模型,代码生成能力略逊于GPT和Claude,API生态完善度不足,国内企业级服务支持较弱。

2.1.4 国际旗舰闭源模型核心维度对比表

核心维度GPT-5.4 ProClaude Opus 4.7Gemini 3.1 Pro
SuperCLUE总分72.4868.9267.85
C-Eval得分86.7%84.2%83.5%
MMLU得分91.2%90.5%89.8%
SWE-Bench Pro得分58.057.552.0
最大上下文窗口100万Token200万Token100万Token
多模态能力极强中等全球顶尖
幻觉控制能力优秀全球顶尖优秀
Java生态适配全球最佳优秀良好
输入定价(美元/百万Token)151210
输出定价(美元/百万Token)756050
核心适用场景通用开发、全球业务、生态集成长文档处理、强合规场景、大型项目重构多模态应用、科研、泛化推理场景

2.2 国产旗舰闭源模型横向对比

国产旗舰闭源模型在中文理解、国内行业适配、合规性、性价比上全面超越海外竞品,是国内企业级应用的首选。截至2026年Q1,国产第一梯队模型已全面跻身全球前列,与海外三强的差距持续缩小。

2.2.1 字节跳动 Doubao-Seed-2.0-pro

  • 发布时间:2026年2月

  • 核心架构:自研MoE架构,主打中文通用能力与智能体编排

  • 核心能力亮点

    1. 中文能力国内第一,SuperCLUE总分71.53分,与GPT-5.4 Pro仅相差0.95分,正式跻身全球第一梯队,中文语义理解、长文本生成、对话自然度全面超越海外竞品;
    2. 智能体任务规划能力国内第一,AgentBench得分82.4%,跻身全球前五,对复杂业务流程的拆解、工具调用、多步骤编排能力突出,是企业级Agent开发的首选;
    3. 多模态能力国内顶尖,支持图像、音频、视频的深度理解,对抖音生态的短视频内容、直播场景适配性极佳;
    4. 性价比突出,定价仅为GPT-5.4 Pro的1/10,输入8元人民币/百万Token,输出32元人民币/百万Token,企业级批量采购可进一步降价。
  • 核心短板:Java代码生成能力略弱于智谱GLM-5.1和通义千问3.6 Plus,API生态完善度不足,私有化部署门槛较高。

2.2.2 阿里巴巴 通义千问3.6 Plus

  • 发布时间:2026年3月

  • 核心架构:自研混合线性注意力+MoE架构,主打国际化与电商场景

  • 核心能力亮点

    1. 综合能力国内第二,SuperCLUE总分70.86分,通用能力均衡,数学推理、代码生成能力突出;
    2. 国际化能力国内第一,支持201种语言,在阿拉伯语、西班牙语等小语种支持上已超越GPT-5.4 Pro,是跨境电商、外贸业务的首选模型;
    3. 代码生成能力国内顶尖,SWE-Bench Pro得分52.0分,HumanEval pass@1得分92.7%,对Java、Spring Cloud Alibaba、阿里中间件生态的适配性极佳,是Java电商开发的首选;
    4. 上下文能力突出,原生支持100万Token上下文窗口,长文档信息抽取准确率达97.8%;
    5. 性价比极高,输入0.8元人民币/百万Token,输出3.2元人民币/百万Token,仅为GPT-5.4 Pro的1/15,是旗舰模型中定价最低的一款。
  • 核心短板:通用推理能力略逊于豆包和GPT,幻觉控制能力弱于Claude和文心一言。

2.2.3 百度 文心一言5.0

  • 发布时间:2026年2月

  • 核心架构:自研ERNIE架构,主打产业落地与私有化部署

  • 核心能力亮点

    1. 产业落地能力国内第一,在金融、能源、制造业的私有化部署市场占有率第一,已深度适配国内绝大多数行业场景;
    2. 工具调用能力国内顶尖,可直接调用工业仿真软件、金融分析工具、政务服务系统,是工业互联网、企业数字化转型的首选;
    3. 国产化适配能力极强,全面支持国产芯片、国产操作系统、国产数据库,是党政、国企等强国产化场景的首选;
    4. 多模态工业场景适配能力突出,可直接解析工业图纸、设备监控视频、生产数据,生成对应的控制指令与分析报告。
  • 定价:输入6元人民币/百万Token,输出24元人民币/百万Token;

  • 核心短板:通用能力略逊于豆包和通义千问,代码生成能力弱于智谱和通义千问,对互联网创新场景的适配性不足。

2.2.4 智谱AI GLM-5.1

  • 发布时间:2026年4月

  • 核心架构:自研GLM架构,主打代码生成与国产化适配

  • 核心能力亮点

    1. 代码生成能力全球顶尖,SWE-Bench Pro得分54.9分,登顶国产模型榜首,超越Gemini 3.1 Pro,对Java项目的全链路开发、Bug修复、架构优化能力突出;
    2. 国产化适配能力极强,在10万张国产昇腾910B芯片上完成训练,全面支持国产算力生态,开源版与闭源版架构统一,微调与部署无缝衔接;
    3. 通用能力均衡,SuperCLUE总分69.72分,中文知识储备、逻辑推理能力突出;
    4. 开源生态完善,闭源版与开源版API完全兼容,开发者可无缝切换,降低落地成本。
  • 定价:输入5元人民币/百万Token,输出20元人民币/百万Token,性价比极高;

  • 核心短板:长上下文能力弱于其他旗舰模型,原生仅支持256K Token上下文窗口,多模态能力略逊于豆包和文心一言。

2.2.5 国产旗舰闭源模型核心维度对比表

核心维度Doubao-Seed-2.0-pro通义千问3.6 Plus文心一言5.0GLM-5.1
SuperCLUE总分71.5370.8669.9469.72
C-Eval得分85.3%84.7%83.9%84.2%
代码能力(SWE-Bench Pro)51.052.048.554.9
最大上下文窗口512K Token100万Token512K Token256K Token
中文理解能力全球顶尖优秀优秀优秀
国产化适配良好优秀全球顶尖全球顶尖
行业落地能力互联网场景突出电商/跨境场景突出工业/金融场景突出开发/科研场景突出
输入定价(元/百万Token)80.865
输出定价(元/百万Token)323.22420
核心适用场景中文对话、智能体、互联网业务电商、跨境业务、Java开发工业、金融、国企私有化部署代码生成、国产化适配、开源生态

2.3 闭源模型核心能力分项权威评测

2.3.1 通用基座能力

通用基座能力是大模型的核心基础,决定了模型的综合表现,本文采用SuperCLUE 2026年3月最新榜单数据,全球TOP10排名如下:

全球排名模型名称厂商SuperCLUE总分核心优势
1GPT-5.4 (xhigh)OpenAI72.48通用能力全面领先
2Doubao-Seed-2.0-pro (high)字节跳动71.53中文能力国内第一
3Claude Opus 4.7Anthropic68.92长上下文与安全合规
4通义千问3.6 Plus阿里巴巴70.86国际化与性价比
5Gemini 3.1 ProGoogle67.85多模态与推理能力
6文心一言5.0百度69.94产业落地与私有化
7GLM-5.1智谱AI69.72代码生成能力
8讯飞星火4.0科大讯飞68.53语音交互与教育场景
9MiniMax M2.7稀宇科技68.17办公场景与Agent协作
10Claude Sonnet 4.6Anthropic67.25均衡能力与高性价比

2.3.2 代码生成能力(Javaer核心关注)

代码生成能力是Java开发者最关注的核心指标,本文采用SWE-Bench Pro 2026年4月最新榜单数据,该榜单更贴近真实的工业级Java开发场景,覆盖项目重构、Bug修复、需求开发等全流程能力:

全球排名模型名称SWE-Bench Pro得分Java专项能力亮点
1GPT-5.4 Pro58.0全链路Java开发能力顶尖,对Spring生态、微服务架构理解极深
2Claude Opus 4.757.5大型Java项目重构能力突出,代码规范性、可维护性极佳
3GLM-5.154.9国产模型代码能力第一,Java语法准确性、Bug修复能力极强
4Gemini 3.1 Pro52.0算法实现、性能优化能力突出,可基于架构图生成Java代码
5通义千问3.6 Plus52.0电商场景Java开发适配性极佳,对阿里中间件生态完美支持
6MiniMax M2.751.0办公自动化相关Java开发能力突出,低代码场景适配性好
7Doubao-Seed-2.0-pro50.5中文注释、业务逻辑代码生成能力突出,对话式开发体验好
8Kimi K2.545.5长代码上下文理解能力突出,可基于完整Java项目生成代码

2.3.3 安全合规与幻觉控制

幻觉控制能力是企业级应用的核心指标,直接决定了模型能否用于金融、法律、政务等强合规场景,本文采用HalluEval 2026年最新榜单数据,幻觉率越低,模型可靠性越高:

模型名称幻觉率安全合规等级核心适用场景
Claude Opus 4.72.1%全球最高S+级金融、法律、政务等强合规场景
文心一言5.02.8%国内最高S级国企、党政、工业等强监管场景
GPT-5.4 Pro3.2%S级全球企业级合规场景
GLM-5.13.5%A+级企业级开发、科研场景
Doubao-Seed-2.0-pro3.7%A+级互联网、消费级合规场景
通义千问3.6 Plus4.1%A级电商、跨境业务场景
Gemini 3.1 Pro4.3%A级科研、多模态应用场景

第三章 开源大模型2026年第一梯队硬核PK

开源大模型是Java开发者进行私有化部署、深度定制、行业微调的核心选择,其核心优势是数据安全可控、定制化能力强、长期成本低。截至2026年Q1,国产开源模型已实现全面逆袭,在性能、商用友好性、国产化适配上全面领先海外竞品。

3.1 开源大模型核心竞争维度说明

对于Java开发者和企业而言,选型开源大模型不能只看榜单跑分,需要重点关注以下6个核心维度:

  1. 商业许可协议:是否允许商用、是否需要开源衍生代码、是否有营收门槛,直接决定了企业能否合规商用;
  2. 基座性能:通用能力、代码能力、推理能力的综合表现,决定了模型的上限;
  3. 部署门槛:显存占用、推理速度、量化支持、硬件适配,决定了模型能否低成本落地;
  4. 微调成本:全参微调、L微调、QLoRA的支持度,所需的算力门槛,决定了企业定制化的成本;
  5. Java生态适配:是否兼容Spring AI、LangChain4j等Java开发框架,是否有完善的Java SDK,直接决定了Java开发者的接入成本;
  6. 国产化适配:是否支持国产芯片、国产操作系统,能否在国产化环境中稳定运行。

3.2 全球旗舰开源模型横向对比

3.2.1 Meta Llama 4 Maverick

  • 发布时间:2026年1月

  • 核心架构:MoE架构,总参数量400B+,单Token激活参数约35B

  • 许可协议:Llama 4 商用许可,月活7亿以上用户需申请Meta授权,其余场景可免费商用

  • 核心能力亮点

    1. 海外开源生态王者,Hugging Face下载量稳居第一,全球开发者工具、开源项目的默认基准模型,Java生态适配最完善,所有主流Java AI框架均原生支持;
    2. 通用能力均衡,Open LLM Leaderboard综合得分88.5,稳居开源模型榜首,英文能力领先所有开源竞品;
    3. 推理效率优秀,400B总参数仅激活35B,推理速度远超同量级稠密模型,INT4量化后可在单张A100 80G显卡上流畅运行;
    4. 微调生态完善,社区有海量的微调模型、LoRA权重、部署工具,学习成本极低。
  • 核心短板:中文能力弱于国产开源模型,商用许可有营收门槛,不支持国产芯片的原生优化,国产化适配需二次开发,数据合规性存在风险。

3.2.2 深度求索 DeepSeek-V3.2

  • 发布时间:2026年2月

  • 核心架构:MoE架构,总参数量671B,单Token激活参数约38B

  • 许可协议:DeepSeek开源许可,可免费商用,衍生代码无需开源,无营收门槛

  • 核心能力亮点

    1. 数学推理能力开源全球第一,GSM8K得分94.7%,MATH得分78.3%,比肩闭源旗舰模型,适合算法开发、科学计算场景;
    2. 综合性能开源全球第二,Open LLM Leaderboard综合得分87.5,与Llama 4 Maverick差距极小,中文能力远超Llama 4;
    3. 推理效率极高,671B总参数仅激活38B,INT4量化后可在单张A100 80G显卡上运行,吞吐量是同量级稠密模型的10倍以上;
    4. 代码能力突出,HumanEval pass@1得分90.2%,对Java、Python等主流编程语言的支持完善,适合开发场景。
  • 核心短板:长上下文能力弱于Qwen系列,原生仅支持128K Token上下文窗口,生态完善度不及Llama和Qwen,国产芯片适配需第三方优化。

3.2.3 阿里巴巴 Qwen3.5/3.6 系列

  • 发布时间:2026年2-4月

  • 核心架构:覆盖稠密模型(7B/14B/32B/72B)与MoE模型(35B/397B),全系列架构统一

  • 许可协议:Apache 2.0 开源许可,完全免费商用,无任何营收门槛,衍生代码可闭源,是商用最友好的开源协议

  • 核心能力亮点

    1. 中文开源模型第一,Open LLM Leaderboard综合得分87.2,中文能力全面超越Llama 4,SuperCLUE开源榜总分稳居第一;
    2. 全系列覆盖,从7B端侧模型到397B旗舰模型,架构完全统一,开发者可根据业务需求无缝切换,降低开发成本;
    3. 代码能力开源顶尖,Qwen3.6-35B-A3B在SWE-bench Verified基准得分73.4%,远超同量级海外模型,Java代码生成能力突出,对Spring生态完美适配;
    4. 国产化适配全球领先,原生支持昇腾、海光、寒武纪等国产芯片,与阿里云生态深度融合,是国内企业私有化部署的首选;
    5. Java生态适配完善,Spring AI、LangChain4j均原生支持,官方提供完整的Java SDK,接入成本极低;
    6. 部署门槛极低,7B模型INT4量化后可在16GB显存的消费级显卡上运行,32B模型可在单张3090/4090显卡上流畅运行。
  • 核心短板:旗舰MoE模型的通用推理能力略逊于Llama 4和DeepSeek-V3.2,英文能力弱于Llama 4。

3.2.4 智谱AI GLM-5 开源版

  • 发布时间:2026年3月

  • 核心架构:自研GLM架构,覆盖6B/14B/32B/72B稠密模型,与闭源版架构统一

  • 许可协议:MIT 开源许可,完全免费商用,无任何限制,是最宽松的开源协议

  • 核心能力亮点

    1. 国产化适配能力开源顶尖,在国产昇腾芯片上完成全流程训练,原生支持国产算力生态,是党政、国企国产化场景的首选开源模型;
    2. 代码能力突出,与闭源版GLM-5.1架构统一,微调后代码能力可逼近闭源旗舰模型,Java开发场景适配性极佳;
    3. 中文理解能力优秀,对中文语义、长文本、对话场景的优化到位,适合中文客服、知识库等场景;
    4. 开源生态完善,社区有海量的微调模型、部署工具、行业适配方案,学习成本低。
  • 核心短板:旗舰72B模型的通用能力略逊于Qwen3.5-72B,推理效率低于MoE架构模型,长上下文能力弱于Qwen系列。

3.2.5 英伟达 Nemotron 3 Super

  • 发布时间:2026年3月

  • 核心架构:Mamba-Transformer混合架构+LatentMoE,总参数量120B,单Token激活参数仅12B

  • 许可协议:Apache 2.0 开源许可,完全免费商用

  • 核心能力亮点

    1. 推理效率开源天花板,推理速度是Qwen3.5-122B的7.5倍,GPT-OSS-120B的2.2倍,是目前推理速度最快的百亿级开源模型;
    2. 智能体推理能力突出,原生支持工具调用、多步骤规划,AgentBench得分80.1%,稳居开源模型榜首;
    3. 架构创新领先,采用Mamba-Transformer混合架构,解决了传统Transformer的长上下文性能衰减问题,长文本推理速度远超传统架构;
    4. 英伟达生态深度融合,对NVIDIA显卡有原生极致优化,推理性能拉满。
  • 核心短板:中文能力弱于国产开源模型,国产芯片适配性极差,仅对NVIDIA显卡有优化,通用能力略逊于Llama 4和DeepSeek。

3.2.6 全球旗舰开源模型核心维度对比表

模型名称许可协议核心架构总参数量激活参数Open LLM得分代码能力部署门槛Java生态适配国产化适配商用友好度
Llama 4 MaverickLlama商用许可MoE400B+35B88.5优秀中高全球最佳
DeepSeek-V3.2DeepSeek许可MoE671B38B87.5优秀良好
Qwen3.5-72BApache 2.0稠密72B72B87.2顶尖优秀顶尖极高
Qwen3.6-35B-A3BApache 2.0MoE35B30B85.7顶尖优秀优秀极高
GLM-5-72BMIT稠密72B72B86.1优秀良好顶尖极高
Nemotron 3 SuperApache 2.0混合MoE120B12B84.3良好良好极差极高

3.3 开源模型核心能力分项评测

3.3.1 商用许可友好度排名

商用许可直接决定了企业能否合规使用开源模型,本文按照商用友好度从高到低排名如下:

排名许可类型代表模型商用规则说明适用场景
1MITGLM-5系列完全免费商用,无任何限制,衍生代码可闭源所有企业级商用场景,无合规风险
2Apache 2.0Qwen3/3.5/3.6系列、Nemotron 3 Super完全免费商用,无营收门槛,衍生代码可闭源,需保留版权声明所有企业级商用场景,合规风险极低
3自定义免费商用许可DeepSeek-V3.2系列免费商用,无营收门槛,衍生代码无需开源绝大多数企业商用场景
4带营收门槛的商用许可Llama 4系列月活7亿以下免费商用,超过需申请授权中小企业商用场景,大型企业需合规授权

3.3.2 部署门槛与硬件适配排名

对于Java开发者而言,部署门槛是选型的核心指标,本文按照部署难度从低到高、硬件适配从广到窄排名如下:

模型名称最低显存要求(INT4量化)支持硬件平台部署难度适用部署场景
Qwen3.5-7B6GBNVIDIA/AMD/昇腾/海光/消费级显卡极低端侧、边缘设备、小型服务
GLM-5-6B6GBNVIDIA/AMD/昇腾/海光极低端侧、轻量级服务
Qwen3.6-35B-A3B16GBNVIDIA/AMD/昇腾/海光企业级单机部署、中小流量服务
Nemotron 3 Super24GB仅NVIDIA显卡优化最佳英伟达生态企业级部署
DeepSeek-V3.240GBNVIDIA/AMD/昇腾企业级单机部署、中高流量服务
Qwen3.5-72B40GBNVIDIA/AMD/昇腾/海光企业级私有化部署、高流量服务
Llama 4 Maverick40GB仅NVIDIA显卡原生支持中高海外企业级部署、全球业务
GLM-5-72B40GBNVIDIA/AMD/昇腾/海光国产化企业级部署

3.3.3 Java开发者核心关注:代码生成能力开源排名

本文采用HumanEval 2026年最新榜单数据,针对Java代码生成能力的专项排名如下:

排名模型名称HumanEval pass@1得分Java专项亮点
1Qwen3.5-Coder-32B93.1%Java代码生成能力开源第一,对Spring Boot、微服务架构理解极深,代码规范性极高
2DeepSeek-V3.2-Coder92.4%算法实现、性能优化能力突出,适合Java后端复杂业务逻辑开发
3GLM-5-Coder-32B91.7%国产化适配最佳,Java代码注释完整,符合国内开发规范
4Llama 4 Maverick-Code91.2%英文注释、国际标准Java开发规范适配最佳,适合全球业务开发
5Nemotron 3 Super89.5%智能体开发、Java工具调用代码生成能力突出

第四章 大模型核心技术底层逻辑通俗拆解(Java开发者视角)

很多Java开发者对大模型的认知停留在“调用API”的层面,想要真正用好大模型、解决业务问题,必须理解其底层核心逻辑。

4.1 Transformer架构2026年核心演进

Transformer是所有大模型的基础架构,自2017年提出以来,一直是大模型的核心底座。2026年,Transformer架构已从传统的Decoder-only架构,演进为“混合架构”为主流的全新阶段。

4.1.1 传统Decoder-only架构的核心逻辑(通俗理解)

我们可以把传统的GPT类Decoder-only Transformer架构,比作一个Java项目的流水线开发团队

  • Tokenization分词:把用户输入的自然语言,拆成一个个“单词/字”(Token),就像把产品需求拆成一个个独立的开发任务;

  • Embedding嵌入层:把每个Token转换成一个高维向量,就像给每个开发任务打上“优先级、技术栈、业务模块、难度”等标签,让计算机能理解;

  • 位置编码:给每个Token加上位置信息,就像给开发任务加上“先后顺序、依赖关系”,确保团队不会打乱需求的逻辑顺序;

  • Transformer Decoder层:整个团队的核心开发环节,由N个相同的Decoder层堆叠而成,每个Decoder层包含两个核心模块:

    1. 自注意力机制(Self-Attention) :团队成员之间互相沟通,明确每个任务和其他任务的关联关系,比如“用户登录接口”和“权限校验模块”的依赖关系,确保生成的内容上下文一致;
    2. 前馈神经网络(FFN) :每个团队成员负责自己的任务开发,基于注意力机制的信息,生成对应的内容;
  • 线性层+Softmax:把最终的向量输出,转换成每个Token的生成概率,就像团队最终输出完整的项目代码,选择最合理的实现方案。

传统Decoder-only架构的核心优势是生成能力强,适合对话、代码生成等自回归场景,但也存在两个核心瓶颈:

  1. 长上下文性能衰减:上下文越长,自注意力机制的计算量呈平方级增长,就像团队人数越多,沟通成本越高,效率越低;
  2. 推理效率低:每个Token的生成都需要重新计算所有上下文的注意力,就像每次新增需求,都要把整个项目重新评审一遍,效率极低。

4.1.2 2026年主流混合架构的核心突破

2026年,主流大模型已普遍采用Transformer+Mamba混合架构,完美解决了传统架构的瓶颈,其核心逻辑如下:

Mamba架构是一种基于状态空间模型(SSM)的架构,我们可以把它比作Java项目中的事件驱动架构

  • 传统Transformer的自注意力机制,是“全量同步沟通”,每次都要遍历所有上下文,计算量O(n²);
  • Mamba架构是“异步事件驱动”,只保留关键的状态信息,无需遍历全量上下文,计算量O(n),上下文越长,效率优势越明显。

2026年主流的混合架构,是在浅层使用Mamba处理长上下文,在深层使用Transformer处理语义理解,兼顾了长上下文效率和生成质量,就像一个团队:

  • 前端用项目经理(Mamba)处理所有需求的上下文、依赖关系,过滤掉无效信息,只保留关键状态;
  • 后端用技术专家(Transformer)基于关键状态,完成核心的代码开发、逻辑设计,既保证了效率,又保证了质量。

目前,英伟达Nemotron 3 Super、谷歌Gemini 3.1 Pro、阿里Qwen3.5系列均已采用这种混合架构,长上下文推理速度较传统Transformer提升5-10倍,显存占用降低60%以上。

4.2 混合专家MoE架构:2026年旗舰模型的标配

MoE(Mixture of Experts,混合专家)架构是2026年旗舰模型的核心标配,无论是闭源的GPT-5.4、Claude Opus 4.7,还是开源的DeepSeek-V3.2、Qwen3.6,均采用MoE架构,它是实现“大参数量、低激活量、高能效比”的核心技术。

4.2.1 MoE架构的通俗理解

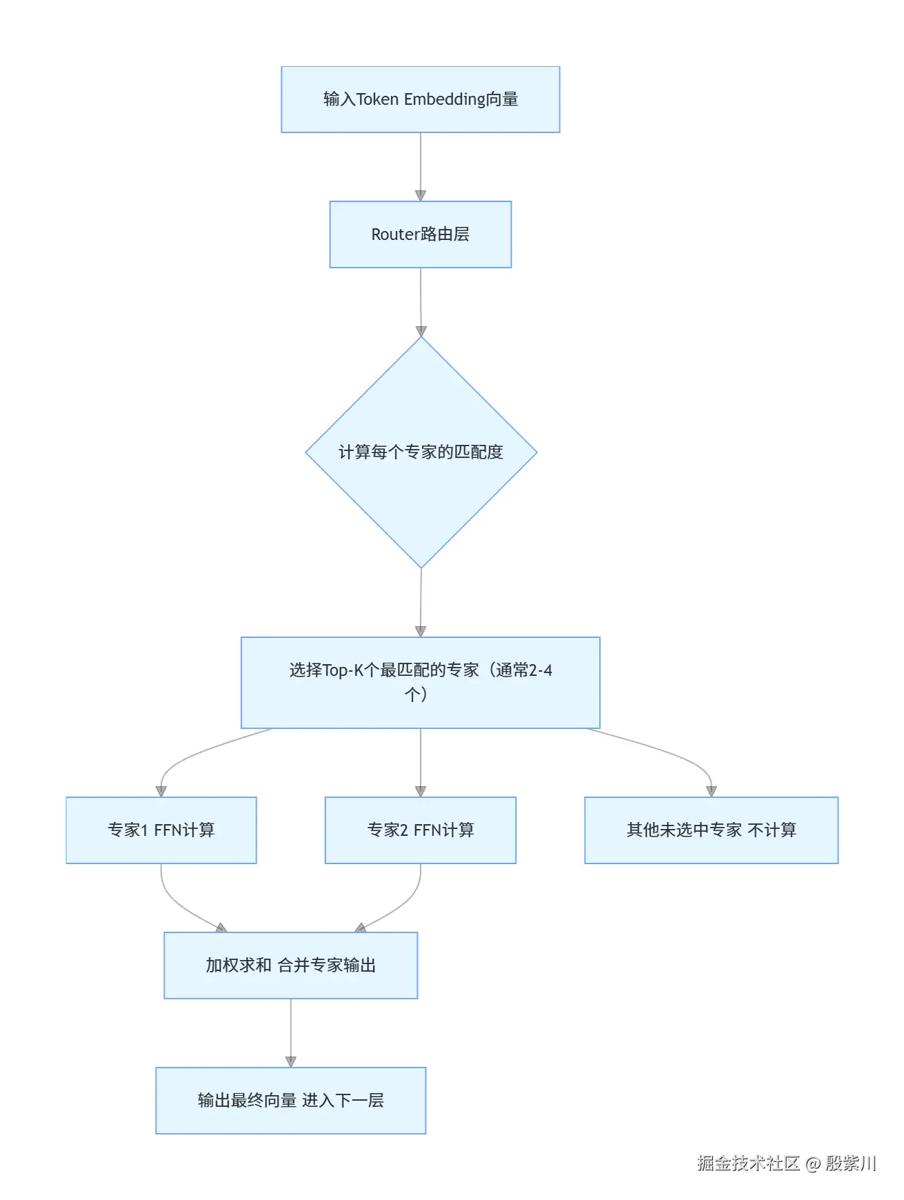
我们可以把传统的稠密Transformer模型,比作一个全科医生

  • 所有的知识都在一个人的脑子里,不管是感冒、发烧、心脏病、癌症,都由这一个医生来诊断;
  • 想要提升诊断能力,只能让这个医生学更多的知识,脑子越来越大(参数量越来越高),但每次诊断,都要调动整个大脑的所有知识,效率极低,成本极高。

而MoE架构,比作一个综合医院

  • 医院里有很多个专科医生(Expert专家层),每个医生只精通一个细分领域,比如呼吸科、心内科、肿瘤科、儿科等;
  • 有一个分诊台(Router路由层),用户来了之后,分诊台根据用户的症状,只把用户分配给最相关的2-4个专科医生,其他医生不参与诊断;
  • 最终的诊断结果,由这几个专科医生共同给出,既保证了医院的整体知识量极大(总参数量极高),又保证了每次诊断只需要调动极少的医生(激活参数量极低),效率和成本都得到了极致优化。

这就是MoE架构的核心逻辑:总参数量极大,保证模型的知识上限;单Token激活参数量极小,保证推理效率和成本。2026年的旗舰MoE模型,普遍做到了“总参数量数百B,单Token激活参数量仅几十B”,推理成本较同能力稠密模型降低80%以上。

4.2.2 MoE架构的核心工作流程

MoE架构的核心是Router路由层Expert专家层,其完整工作流程如下:

4.2.3 2026年MoE架构的核心技术突破

2026年,MoE架构已解决了早期的“专家负载不均衡、路由准确率低、训练不稳定”等核心问题,主要技术突破包括:

  1. LatentMoE架构:英伟达提出的新型专家架构,先对输入向量进行降维,再进行路由计算,大幅降低了路由的计算量和数据搬运成本,推理速度提升3倍以上;
  2. 共享专家+专用专家架构:DeepSeek、Qwen等国产模型普遍采用,设置1-2个共享专家处理通用语义,多个专用专家处理细分领域,既保证了通用能力,又提升了专家的专业度,解决了通用知识的冗余问题;
  3. 动态路由机制:根据输入内容的复杂度,动态调整激活的专家数量,简单内容激活2个专家,复杂内容激活4个专家,在保证效果的同时,进一步降低了推理成本;
  4. 专家负载均衡优化:通过系统级的动态专家分片、算法级的辅助损失,解决了“少数热点专家过载,多数冷门专家闲置”的问题,专家利用率提升50%以上。

4.3 注意力机制的革命性优化:解决KV Cache瓶颈

对于Java开发者而言,大模型推理的核心瓶颈是KV Cache,它是决定推理显存占用、并发量、延迟的核心因素。2026年,注意力机制的优化,核心就是围绕KV Cache的压缩和效率提升展开。

4.3.1 KV Cache的通俗理解与核心瓶颈

首先,我们用Java开发者能听懂的语言,解释清楚KV Cache是什么:

大模型的自回归生成,是一个字一个字往外蹦的,比如用户输入“用Java写一个Spring Boot的用户登录接口”,模型先生成“@”,再生成“RestController”,再生成“public”,以此类推,直到生成完整的代码。

在这个过程中,每生成一个新的Token,都需要重新计算之前所有Token的注意力,这会导致大量的重复计算,就像你每次写一行代码,都要把之前的所有代码重新编译一遍,效率极低。

为了解决这个问题,业界引入了KV Cache

  • 在生成第一个Token的时候,把之前所有Token的K(键)和V(值)向量计算出来,缓存到显存里;
  • 后续生成新Token的时候,只需要计算新Token的K和V,加上之前缓存的KV,就可以完成注意力计算,无需重复计算之前的KV;
  • 这就像Java项目的增量编译,每次只编译新增的代码,之前编译好的class文件直接复用,效率大幅提升。

KV Cache的核心瓶颈是:上下文越长,KV Cache占用的显存越大。比如一个70B的稠密模型,100万Token的上下文,KV Cache占用的显存超过200GB,单张显卡根本无法承载,这就是长上下文推理的核心瓶颈。

4.3.2 2026年主流注意力优化方案

2026年,主流大模型已普遍采用新一代注意力机制,核心目标就是压缩KV Cache,提升长上下文推理效率,核心方案包括:

1. 分组查询注意力GQA(Grouped-Query Attention)

GQA是目前最成熟、应用最广的注意力优化方案,已成为所有主流模型的标配,其核心逻辑如下:

  • 传统的多头注意力MHA:每个Query头,都对应一套独立的KV头,比如32个Query头,就有32个K头和32个V头,KV Cache占用极大;
  • 多查询注意力MQA:所有Query头,共享一套KV头,KV Cache压缩到极致,但会损失一定的模型效果;
  • 分组查询注意力GQA:把Query头分成多个组,每个组共享一套KV头,比如32个Query头,分成4组,每组共享一套KV头,总共只有4个K头和4个V头;
  • GQA在MHA和MQA之间做了完美折中,KV Cache压缩87.5%的同时,几乎不损失模型效果,是目前的行业标配。
2. 多头潜在注意力MLA(Multi-head Latent Attention)

MLA是DeepSeek提出的新一代注意力机制,目前已被国产主流模型广泛采用,其核心逻辑是:

  • 对KV向量进行低秩压缩,把高维的KV向量,压缩成低维的潜在向量,再进行缓存,KV Cache压缩率可达90%以上;
  • 在注意力计算时,再把低维的潜在向量,恢复成高维的KV向量,几乎不损失模型效果;
  • 基于MLA,DeepSeek-V3.2实现了128K上下文的高效推理,显存占用较GQA降低60%以上,推理速度提升2倍。
3. 线性注意力机制

线性注意力机制是2026年的技术热点,其核心逻辑是彻底打破传统自注意力的平方级计算量,实现线性级计算量,核心原理是:

  • 传统自注意力的计算式是:Attention(Q,K,V) = Softmax(Q*K^T) * V,计算量O(n²);
  • 线性注意力通过核函数变换,把计算式转换成:Attention(Q,K,V) = (Q * (K^T * V)),计算量O(n);
  • 线性注意力的KV Cache占用不会随上下文长度增长而爆炸,完美解决了超长上下文的推理瓶颈,目前Qwen3.5、Gemini 3.1 Pro均已采用改进版的线性注意力机制。

4.3.3 注意力机制架构对比

4.4 推理优化全链路技术拆解:降低成本的核心

对于企业级应用而言,推理成本是规模化落地的最大瓶颈,中国信通院数据显示,2025年全球大模型推理计算量较上年提升100倍以上,推理预算已成为企业AI支出的核心部分。2026年,推理优化技术已形成全链路体系,核心分为以下几个层面:

4.4.1 量化技术:显存占用与推理速度的核心优化

量化技术是最基础、最有效的推理优化手段,其核心逻辑是:

  • 大模型的参数和激活值,默认是FP16(半精度浮点数)存储,每个数值占用2个字节;
  • 量化技术,就是把FP16的数值,转换成INT8、INT4、甚至INT2的整数存储,大幅降低显存占用;
  • 比如INT4量化,每个数值只占用0.5个字节,显存占用直接降低75%,推理速度提升2倍以上。

2026年,量化技术已非常成熟,主流模型均支持AWQ、GPTQ、GGUF三种量化格式,其中:

  • AWQ/GPTQ:适合服务器端部署,INT4量化后,模型效果损失小于1%,是企业级部署的首选;
  • GGUF:适合端侧、本地部署,兼容llama.cpp框架,消费级显卡、甚至个人电脑都能流畅运行,是开发者本地测试的首选。

对于Java开发者而言,无需自己实现量化,主流的部署框架(Text Generation Inference、vLLM、llama.cpp)均已原生支持量化模型,直接下载量化后的模型权重即可使用。

4.4.2 投机采样(Speculative Decoding):打破自回归串行瓶颈

投机采样是2026年主流推理框架的标配技术,其核心逻辑是打破自回归生成的串行瓶颈,通俗理解如下:

  • 传统的自回归生成,是串行的:生成第1个Token → 生成第2个Token → ... → 生成第n个Token,每个Token都要调用一次大模型,延迟极高;

  • 投机采样,引入了一个“小草稿模型”和一个“大目标模型”:

    1. 先用小草稿模型,快速一次性生成多个Token的草稿(比如5个);
    2. 再用大目标模型,一次性验证这些草稿Token是否正确;
    3. 正确的Token直接保留,错误的Token截断,重新生成;
  • 这就像Java开发中,初级工程师先写好代码草稿,高级工程师一次性审核修改,而不是高级工程师一行一行写代码,效率大幅提升。

投机采样在小批量场景下,可将推理延迟降低2-3倍,吞吐量提升3倍以上,目前vLLM、Text Generation Inference等主流推理框架均已原生支持,无需修改代码,开启配置即可使用。

4.4.3 PagedAttention分页注意力:提升并发量的核心技术

PagedAttention是vLLM框架提出的核心技术,目前已成为所有主流推理框架的标配,其核心逻辑借鉴了操作系统的虚拟内存分页机制:

  • 传统的KV Cache管理,是连续的内存块,每个请求的KV Cache都需要连续的显存空间,会导致大量的显存碎片,显存利用率极低(通常低于40%);
  • PagedAttention把KV Cache分成固定大小的“页”,每个页对应固定数量的Token,每个请求的KV Cache由多个不连续的页组成,通过页表进行管理;
  • 这就像操作系统的虚拟内存分页,完美解决了显存碎片问题,显存利用率提升至90%以上,单张显卡能承载的并发请求数提升5-10倍。

对于Java开发者而言,PagedAttention是提升服务并发量、降低部署成本的核心技术,企业级部署大模型,必须采用支持PagedAttention的推理框架。

4.4.4 推理优化全链路架构图

4.5 对齐技术的最新突破:从“有用”到“可靠”

很多Java开发者都会遇到一个问题:大模型生成的代码,看起来很完美,但一运行就报错,甚至会一本正经地胡说八道,这就是模型对齐不到位导致的。

对齐技术,就是让大模型的输出,符合人类的预期:有用、诚实、无害、无幻觉。2026年,对齐技术已从传统的RLHF(基于人类反馈的强化学习),演进为以RLAIF(基于AI反馈的强化学习)为核心的全新阶段,核心目标就是解决幻觉问题,提升模型的可靠性。

4.5.1 对齐技术的通俗理解

我们可以把模型训练分为两个核心阶段:

  1. 预训练阶段:让模型“学知识”,用海量的文本数据训练,让模型学会语言、知识、逻辑,就像一个人读完了小学到大学的所有课程,掌握了海量的知识;
  2. 对齐阶段:让模型“会做事”,教模型怎么按照人类的要求,输出有用、诚实、无害的内容,就像一个人大学毕业后,进入职场,学习怎么按照领导的要求,完成工作任务,而不是满嘴跑火车。

早期的RLHF技术,流程是:人类标注员给模型的输出打分 → 训练一个奖励模型 → 用强化学习让模型朝着高分的方向优化。但RLHF存在三个核心问题:

  • 成本极高,需要大量的专业标注员;
  • 一致性差,不同标注员的打分标准不一样;
  • 泛化能力弱,只能覆盖有限的场景。

4.5.2 RLAIF:2026年对齐技术的主流

RLAIF(基于AI反馈的强化学习),是2026年主流大模型普遍采用的对齐技术,其核心逻辑是:用强大的AI模型,替代人类标注员,给模型的输出打分、纠错、优化,完美解决了RLHF的核心问题。

RLAIF的核心流程如下:

  1. 用闭源旗舰模型(比如GPT-5.4、Claude Opus),作为“老师模型”,给待对齐的开源模型的输出,进行多维度打分,包括:正确性、有用性、无害性、逻辑性、代码可运行性等;
  2. 基于AI的打分结果,训练一个奖励模型,这个奖励模型的打分一致性,远高于人类标注员;
  3. 用强化学习PPO算法,让待对齐的模型,朝着奖励模型高分的方向优化,不断提升输出质量;
  4. 最后通过AI自动化测试,验证模型的幻觉率、错误率,持续迭代优化。

基于RLAIF技术,开源模型的对齐效果可逼近闭源旗舰模型,幻觉率降低50%以上,代码可运行率提升40%以上,同时对齐成本降低90%以上,是目前开源模型对齐的主流方案。

第五章 Java开发者视角:大模型落地实操与选型指南

作为Java开发者,我们最关心的不是模型的参数和榜单,而是怎么把大模型真正落地到业务中,解决实际问题。

5.1 Java大模型开发生态全景

2026年,Java大模型开发生态已非常成熟,形成了三大主流框架,覆盖了从简单API调用到复杂Agent开发的全场景需求,核心对比如下:

框架名称最新版本核心优势核心劣势适用场景
Spring AI1.0.0-M6与Spring生态深度融合,注解式开发,低代码,无缝对接Spring Boot 3.x高级功能(复杂Agent、记忆管理)不如LangChain4j完善Spring Boot项目、企业级Java应用、快速开发
LangChain4j1.11.0功能最完善,覆盖对话、记忆、RAG、Agent、工具调用全场景,生态最丰富学习成本略高于Spring AI复杂AI应用、企业级RAG、智能体开发、全场景适配
JManus2.1.0轻量级,专为Java开发者设计,智能路由、Prompt管理、缓存优化开箱即用生态完善度不及前两者轻量级AI应用、快速集成、多模型切换

对于绝大多数Java开发者,尤其是Spring生态的开发者,优先选择LangChain4j + Spring Boot的组合,既能无缝融入现有Spring项目,又能覆盖所有复杂场景,是目前的行业最佳实践。

5.2 不同场景的模型选型决策矩阵

不同的业务场景,对模型的要求完全不同,选型错误会直接导致效果差、成本高、合规风险大。本文针对Java开发者最常见的4类业务场景,给出明确的选型决策矩阵:

5.2.1 Java代码生成场景

核心需求:代码准确性高、语法规范、对Java生态理解深、可运行率高、响应速度快

场景细分首选模型备选模型核心选型理由
企业级Java项目开发、微服务架构设计GPT-5.4 ProGLM-5.1、Claude Opus 4.7对Spring生态、微服务架构理解极深,代码可运行率最高,大型项目重构能力强
电商场景Java开发、阿里中间件生态通义千问3.6 PlusQwen3.5-Coder-32B对阿里中间件、电商业务场景适配极佳,性价比极高
国产化环境Java开发、信创场景GLM-5.1Qwen3.5-Coder-32B国产化适配最佳,符合国内Java开发规范,开源版可私有化部署
本地轻量级代码补全、个人开发Qwen3.6-35B-A3BCodeLlama 7BINT4量化后可在本地消费级显卡运行,代码能力强,完全免费

5.2.2 企业级RAG知识库场景

核心需求:中文理解能力强、长上下文支持好、幻觉率低、信息抽取准确率高、合规性好

场景细分首选模型备选模型核心选型理由
金融、法律、政务等强合规场景Claude Opus 4.7文心一言5.0幻觉率全球最低,长上下文能力强,合规性最佳
国内企业中文知识库、内部文档问答Doubao-Seed-2.0-pro通义千问3.6 Plus中文理解能力顶尖,长文档信息抽取准确率高,性价比高
企业私有化部署、数据不出境Qwen3.5-72BGLM-5-72B开源协议商用友好,中文能力强,国产化适配完善,可完全私有化部署
轻量级知识库、边缘端部署Qwen3.5-14BGLM-5-14B部署门槛低,INT4量化后可在单张3090显卡运行,效果满足绝大多数轻量级场景

5.2.3 API服务集成场景

核心需求:API稳定、响应速度快、并发支持好、Java SDK完善、成本可控

场景细分首选模型备选模型核心选型理由
高并发、低延迟对话服务通义千问3.6 PlusClaude Sonnet 4.6响应速度快,定价极低,API稳定性高,高并发场景支持好
全球业务、多语言服务GPT-5.4 ProClaude Opus 4.7全球节点覆盖,多语言支持完善,API生态最成熟
智能体、工具调用服务Doubao-Seed-2.0-proGPT-5.4 Pro智能体规划能力顶尖,工具调用准确率高,复杂流程拆解能力强
低成本、大规模调用通义千问3.6 PlusQwen3.5开源系列定价仅0.8元/百万输入Token,是旗舰模型中最低的,大规模调用成本可控

5.2.4 私有化部署场景

核心需求:数据安全可控、商用许可友好、部署门槛低、国产化适配好、可定制化微调

场景细分首选模型备选模型核心选型理由
国企、党政信创场景、国产化环境GLM-5-72BQwen3.5-72BMIT开源协议,完全免费商用,原生支持国产芯片,国产化适配最佳
企业级通用场景、综合能力要求高DeepSeek-V3.2Llama 4 Maverick综合能力顶尖,推理效率高,免费商用,部署门槛适中
电商、跨境业务场景Qwen3.5系列通义千问开源系列Apache 2.0协议,多语言支持好,电商场景适配佳,Java生态完善
边缘端、轻量级私有化部署Qwen3.5-7B/14BGLM-5-6B/14B部署门槛极低,消费级显卡即可运行,开源协议友好,商用无风险

5.3 Spring Boot + LangChain4j 集成大模型完整实战

5.3.1 环境准备与依赖引入

首先,创建Spring Boot 3.x项目,在pom.xml中引入LangChain4j的核心依赖,这里以通义千问为例,其他模型只需替换对应的依赖即可:

<?xml version="1.0" encoding="UTF-8"?>
<project xmlns="http://maven.apache.org/POM/4.0.0" xmlns:xsi="http://www.w3.org/2001/XMLSchema-instance"
         xsi:schemaLocation="http://maven.apache.org/POM/4.0.0 https://maven.apache.org/xsd/maven-4.0.0.xsd">
    <modelVersion>4.0.0</modelVersion>
    <parent>
        <groupId>org.springframework.boot</groupId>
        <artifactId>spring-boot-starter-parent</artifactId>
        <version>3.2.5</version>
        <relativePath/>
    </parent>
    <groupId>com.jam.demo</groupId>
    <artifactId>llm-java-demo</artifactId>
    <version>0.0.1-SNAPSHOT</version>
    <name>llm-java-demo</name>
    <description>Java集成大模型Demo </description>
    
    <properties>
        <java.version>17</java.version>
        <langchain4j.version>1.11.0</langchain4j.version>
    </properties>
    
    <dependencies>
        <!-- Spring Boot Web核心依赖 -->
        <dependency>
            <groupId>org.springframework.boot</groupId>
            <artifactId>spring-boot-starter-web</artifactId>
        </dependency>
        
        <!-- LangChain4j Spring Boot Starter 通义千问适配 -->
        <dependency>
            <groupId>dev.langchain4j</groupId>
            <artifactId>langchain4j-tongyi-spring-boot-starter</artifactId>
            <version>${langchain4j.version}</version>
        </dependency>
        
        <!-- 如需集成OpenAI,替换为以下依赖 -->
        <!--
        <dependency>
            <groupId>dev.langchain4j</groupId>
            <artifactId>langchain4j-open-ai-spring-boot-starter</artifactId>
            <version>${langchain4j.version}</version>
        </dependency>
        -->
        
        <!-- 如需集成本地开源模型,使用Ollama依赖 -->
        <!--
        <dependency>
            <groupId>dev.langchain4j</groupId>
            <artifactId>langchain4j-ollama-spring-boot-starter</artifactId>
            <version>${langchain4j.version}</version>
        </dependency>
        -->
        
        <!-- LangChain4j 文档加载与RAG相关依赖 -->
        <dependency>
            <groupId>dev.langchain4j</groupId>
            <artifactId>langchain4j-document-loader-apache-pdfbox</artifactId>
            <version>${langchain4j.version}</version>
        </dependency>
        
        <!-- 内嵌向量数据库,RAG场景使用 -->
        <dependency>
            <groupId>dev.langchain4j</groupId>
            <artifactId>langchain4j-embeddings-store-in-memory</artifactId>
            <version>${langchain4j.version}</version>
        </dependency>
        
        <!-- Lombok 简化代码 -->
        <dependency>
            <groupId>org.projectlombok</groupId>
            <artifactId>lombok</artifactId>
            <optional>true</optional>
        </dependency>
        
        <!-- Spring Boot 测试依赖 -->
        <dependency>
            <groupId>org.springframework.boot</groupId>
            <artifactId>spring-boot-starter-test</artifactId>
            <scope>test</scope>
        </dependency>
    </dependencies>
    
    <build>
        <plugins>
            <plugin>
                <groupId>org.springframework.boot</groupId>
                <artifactId>spring-boot-maven-plugin</artifactId>
                <configuration>
                    <excludes>
                        <exclude>
                            <groupId>org.projectlombok</groupId>
                            <artifactId>lombok</artifactId>
                        </exclude>
                    </excludes>
                </configuration>
            </plugin>
        </plugins>
    </build>
</project>

5.3.2 配置文件编写

在application.yml中,配置通义千问的API密钥和模型参数,生产环境中,API密钥请从环境变量或配置中心读取,严禁硬编码到代码中

server:
  port: 8080

# LangChain4j 通义千问配置
langchain4j:
  tongyi:
    chat-model:
      # 通义千问API密钥,从阿里云百炼控制台获取
      api-key: ${DASHSCOPE_API_KEY:your-api-key-here}
      # 模型名称,这里使用通义千问3.6 Plus
      model-name: qwen3.5-plus
      # 开启请求和响应日志,生产环境可关闭
      log-requests: true
      log-responses: true
      # 模型参数配置
      temperature: 0.7
      top-p: 0.9
      max-tokens: 2048

# 日志级别配置
logging:
  level:
    dev.langchain4j: debug
    com.jam.demo: debug

5.3.3 基础单轮对话接口开发

首先,开发最简单的单轮对话接口,直接调用大模型生成响应,适合简单的问答场景:

package com.jam.demo.controller;

import dev.langchain4j.model.chat.ChatLanguageModel;
import lombok.RequiredArgsConstructor;
import org.springframework.web.bind.annotation.GetMapping;
import org.springframework.web.bind.annotation.RequestMapping;
import org.springframework.web.bind.annotation.RequestParam;
import org.springframework.web.bind.annotation.RestController;

/**
 * 基础对话Controller
 * 作者:ken
 */
@RestController
@RequestMapping("/api/llm")
@RequiredArgsConstructor
public class ChatController {

    // LangChain4j自动注入的聊天模型
    private final ChatLanguageModel chatLanguageModel;

    /**
     * 单轮对话接口
     * @param message 用户输入的消息
     * @return 大模型生成的响应
     */
    @GetMapping("/chat")
    public String chat(@RequestParam String message) {
        return chatLanguageModel.generate(message);
    }

    /**
     * Java代码生成接口
     * @param requirement 代码需求
     * @return 生成的Java代码
     */
    @GetMapping("/code/java")
    public String generateJavaCode(@RequestParam String requirement) {
        String prompt = """
                你是一名资深Java开发专家,请根据用户的需求,生成符合Java开发规范的、可直接运行的代码。
                要求:
                1.  使用Java 17+语法,兼容Spring Boot 3.x
                2.  代码必须有完整的注释,说明每个方法的作用
                3.  必须包含必要的异常处理
                4.  生成完成后,给出代码的使用说明和运行步骤
                用户需求:
                """;
        return chatLanguageModel.generate(prompt + requirement);
    }
}

启动Spring Boot项目后,访问http://localhost:8080/api/llm/chat?message=你好,即可获取大模型的响应;访问http://localhost:8080/api/llm/code/java?requirement=用Spring Boot写一个用户管理的CRUD接口,即可生成对应的Java代码。

5.3.4 带记忆的多轮对话实现

单轮对话无法记住上下文,而实际业务场景中,绝大多数都需要多轮对话能力。LangChain4j提供了完善的对话记忆管理,我们可以轻松实现带记忆的多轮对话:

首先,定义对话服务接口:

package com.jam.demo.service;

/**
 * 带记忆的对话服务接口
 * 作者:ken
 */
public interface MemoryChatService {
    /**
     * 带记忆的对话
     * @param userId 用户ID,用于区分不同用户的对话记忆
     * @param message 用户输入的消息
     * @return 大模型生成的响应
     */
    String chat(Long userId, String message);

    /**
     * 清空用户的对话记忆
     * @param userId 用户ID
     */
    void clearMemory(Long userId);
}

然后,实现对话服务,使用MessageWindowChatMemory保留最近10轮对话:

package com.jam.demo.service.impl;

import com.jam.demo.service.MemoryChatService;
import dev.langchain4j.memory.ChatMemory;
import dev.langchain4j.memory.chat.MessageWindowChatMemory;
import dev.langchain4j.model.chat.ChatLanguageModel;
import dev.langchain4j.service.AiServices;
import lombok.RequiredArgsConstructor;
import org.springframework.stereotype.Service;

import java.util.Map;
import java.util.concurrent.ConcurrentHashMap;

/**
 * 带记忆的对话服务实现类
 * 作者:ken
 */
@Service
@RequiredArgsConstructor
public class MemoryChatServiceImpl implements MemoryChatService {

    private final ChatLanguageModel chatLanguageModel;

    // 存储每个用户的对话记忆,key为userId
    private final Map<LongChatAgent> chatAgentMap = new ConcurrentHashMap<>();

    // 定义对话Agent接口
    interface ChatAgent {
        String chat(String message);
    }

    @Override
    public String chat(Long userId, String message) {
        // 如果用户没有对应的Agent,创建一个新的
        ChatAgent chatAgent = chatAgentMap.computeIfAbsent(userId, id -> {
            // 为每个用户创建独立的对话记忆,保留最近10轮对话
            ChatMemory chatMemory = MessageWindowChatMemory.withMaxMessages(10);
            // 构建AiServices
            return AiServices.builder(ChatAgent.class)
                    .chatLanguageModel(chatLanguageModel)
                    .chatMemory(chatMemory)
                    .build();
        });
        // 调用对话Agent,生成响应
        return chatAgent.chat(message);
    }

    @Override
    public void clearMemory(Long userId) {
        chatAgentMap.remove(userId);
    }
}

最后,开发对应的Controller接口:

package com.jam.demo.controller;

import com.jam.demo.service.MemoryChatService;
import lombok.RequiredArgsConstructor;
import org.springframework.web.bind.annotation.*;

/**
 * 带记忆的多轮对话Controller
 * 作者:ken
 */
@RestController
@RequestMapping("/api/llm/memory")
@RequiredArgsConstructor
public class MemoryChatController {

    private final MemoryChatService memoryChatService;

    /**
     * 带记忆的对话接口
     * @param userId 用户ID
     * @param message 用户输入的消息
     * @return 大模型生成的响应
     */
    @PostMapping("/chat")
    public String chat(@RequestParam Long userId, @RequestParam String message) {
        return memoryChatService.chat(userId, message);
    }

    /**
     * 清空用户对话记忆接口
     * @param userId 用户ID
     * @return 操作结果
     */
    @DeleteMapping("/clear")
    public String clearMemory(@RequestParam Long userId) {
        memoryChatService.clearMemory(userId);
        return "用户" + userId + "的对话记忆已清空";
    }
}

5.3.5 RAG知识库完整实现

RAG(检索增强生成)是企业级应用最常用的场景,核心是让大模型基于企业内部的文档进行回答,解决幻觉问题,实现私有知识库问答。本节给出完整的RAG实现代码:

首先,定义RAG服务接口:

package com.jam.demo.service;

import org.springframework.web.multipart.MultipartFile;

/**
 * RAG知识库服务接口
 * 作者:ken
 */
public interface RagService {
    /**
     * 上传文档,加载到向量数据库
     * @param file 上传的PDF文档
     * @return 加载结果
     */
    String uploadDocument(MultipartFile file);

    /**
     * 基于知识库进行问答
     * @param question 用户的问题
     * @return 大模型基于知识库生成的回答
     */
    String chat(String question);
}

然后,实现RAG服务,包含文档加载、分块、向量化、存储、检索、生成全流程:

package com.jam.demo.service.impl;

import com.jam.demo.service.RagService;
import dev.langchain4j.data.document.Document;
import dev.langchain4j.data.document.DocumentSplitter;
import dev.langchain4j.data.document.loader.apache.pdfbox.ApachePdfBoxDocumentLoader;
import dev.langchain4j.data.document.splitter.DocumentSplitters;
import dev.langchain4j.data.embedding.Embedding;
import dev.langchain4j.data.segment.TextSegment;
import dev.langchain4j.model.chat.ChatLanguageModel;
import dev.langchain4j.model.embedding.EmbeddingModel;
import dev.langchain4j.model.tongyi.TongYiEmbeddingModel;
import dev.langchain4j.rag.content.retriever.ContentRetriever;
import dev.langchain4j.rag.content.retriever.EmbeddingStoreContentRetriever;
import dev.langchain4j.service.AiServices;
import dev.langchain4j.store.embedding.EmbeddingStore;
import dev.langchain4j.store.embedding.inmemory.InMemoryEmbeddingStore;
import lombok.RequiredArgsConstructor;
import org.springframework.stereotype.Service;
import org.springframework.web.multipart.MultipartFile;

import java.io.IOException;
import java.io.InputStream;

/**
 * RAG知识库服务实现类
 * 作者:ken
 */
@Service
@RequiredArgsConstructor
public class RagServiceImpl implements RagService {

    private final ChatLanguageModel chatLanguageModel;

    // 初始化向量模型,使用通义千问的向量模型
    private final EmbeddingModel embeddingModel = TongYiEmbeddingModel.builder()
            .apiKey(System.getenv("DASHSCOPE_API_KEY"))
            .modelName("text-embedding-v3")
            .build();

    // 初始化内存向量数据库,生产环境可替换为Milvus、PGVector等持久化向量数据库
    private final EmbeddingStore<TextSegment> embeddingStore = new InMemoryEmbeddingStore<>();

    // 文档分块器,按1000字符分块,重叠200字符,保证上下文连续性
    private final DocumentSplitter documentSplitter = DocumentSplitters.recursive(1000200);

    // 定义RAG问答Agent接口
    interface RagAgent {
        String chat(String question);
    }

    private RagAgent ragAgent;

    // 初始化RAG Agent
    private void initRagAgent() {
        // 构建内容检索器,从向量数据库中检索最相关的3个文档片段
        ContentRetriever contentRetriever = EmbeddingStoreContentRetriever.builder()
                .embeddingStore(embeddingStore)
                .embeddingModel(embeddingModel)
                .maxResults(3)
                .minScore(0.7)
                .build();

        // 构建RAG Agent
        this.ragAgent = AiServices.builder(RagAgent.class)
                .chatLanguageModel(chatLanguageModel)
                .contentRetriever(contentRetriever)
                .systemMessage("""
                        你是一个专业的知识库问答助手,只能基于用户提供的文档内容进行回答。
                        如果文档中没有相关内容,请明确告知用户,不要编造信息,不要使用文档外的知识。
                        回答要准确、简洁、有条理,严格遵循文档中的内容。
                        """)
                .build();
    }

    @Override
    public String uploadDocument(MultipartFile file) {
        // 校验文件类型
        if (!file.getOriginalFilename().endsWith(".pdf")) {
            return "仅支持PDF格式的文档";
        }

        try (InputStream inputStream = file.getInputStream()) {
            // 1. 加载PDF文档
            Document document = ApachePdfBoxDocumentLoader.load(inputStream);
            // 2. 文档分块
            var segments = documentSplitter.split(document);
            // 3. 生成向量
            var embeddings = embeddingModel.embedAll(segments);
            // 4. 存储到向量数据库
            embeddingStore.addAll(embeddings, segments);
            // 5. 初始化RAG Agent
            initRagAgent();

            return "文档上传成功,共加载" + segments.size() + "个文档片段";
        } catch (IOException e) {
            return "文档上传失败:" + e.getMessage();
        }
    }

    @Override
    public String chat(String question) {
        if (ragAgent == null) {
            return "请先上传文档,再进行问答";
        }
        return ragAgent.chat(question);
    }
}

最后,开发对应的Controller接口:

package com.jam.demo.controller;

import com.jam.demo.service.RagService;
import lombok.RequiredArgsConstructor;
import org.springframework.web.bind.annotation.*;
import org.springframework.web.multipart.MultipartFile;

/**
 * RAG知识库Controller
 * 作者:ken
 */
@RestController
@RequestMapping("/api/llm/rag")
@RequiredArgsConstructor
public class RagController {

    private final RagService ragService;

    /**
     * 上传文档接口
     * @param file 上传的PDF文档
     * @return 上传结果
     */
    @PostMapping("/upload")
    public String uploadDocument(@RequestParam("file") MultipartFile file) {
        return ragService.uploadDocument(file);
    }

    /**
     * 知识库问答接口
     * @param question 用户的问题
     * @return 基于知识库的回答
     */
    @GetMapping("/chat")
    public String chat(@RequestParam String question) {
        return ragService.chat(question);
    }
}

5.3.6 生产环境避坑指南

  1. API密钥安全:严禁将API密钥硬编码到代码或配置文件中,生产环境必须从环境变量、配置中心或密钥管理服务中读取;
  2. 并发控制:大模型API有调用频率限制,生产环境必须添加限流、熔断、降级机制,使用Resilience4j或Sentinel进行流量控制;
  3. 异常处理:必须捕获大模型调用的所有异常,包括网络异常、超时异常、API限流异常等,给出友好的用户提示,避免服务崩溃;
  4. 超时配置:合理设置API调用的超时时间,避免长耗时请求阻塞服务线程池,建议设置30秒超时,复杂场景可适当延长;
  5. 线程池配置:大模型调用是IO密集型任务,应使用IO密集型线程池,核心线程数设置为CPU核心数的2-4倍,避免阻塞Tomcat的核心线程;
  6. 缓存优化:对于高频重复的请求,可添加本地缓存或Redis缓存,减少重复的API调用,降低成本,提升响应速度;
  7. 内容安全:生产环境必须添加内容安全审核,对用户的输入和模型的输出进行审核,避免出现违规内容,符合《生成式人工智能服务管理暂行办法》的要求;
  8. 日志审计:必须记录所有的大模型调用日志,包括用户ID、输入内容、输出内容、调用时间、耗时等,用于审计和问题排查。

5.4 Java大模型开发性能优化最佳实践

  1. 异步调用:大模型调用是长耗时的IO操作,生产环境必须使用异步调用,返回CompletableFuture,避免阻塞服务线程,提升吞吐量;
  2. 批量处理:对于批量的文本处理、向量生成任务,使用批量API,减少网络请求次数,提升处理效率;
  3. 模型复用:ChatLanguageModel、EmbeddingModel等对象是线程安全的,应作为单例Bean注入Spring容器,避免频繁创建和销毁,减少资源消耗;
  4. 向量数据库优化:生产环境使用Milvus、PGVector等专业的持久化向量数据库,合理设置索引类型(如HNSW),提升检索速度和准确率;
  5. 文档分块优化:根据文档类型,合理设置分块大小和重叠长度,技术文档建议500-1000字符,长文本建议1000-2000字符,保证检索的准确性;
  6. Prompt优化:使用结构化的Prompt,明确模型的角色、要求、输出格式,减少模型的无效输出,降低Token消耗,提升响应速度;
  7. 多模型路由:根据用户的请求复杂度,动态选择不同的模型,简单请求使用低成本的小模型,复杂请求使用高性能的大模型,在保证效果的同时,大幅降低成本;
  8. 监控告警:对大模型调用的耗时、成功率、Token消耗、成本进行实时监控,设置告警阈值,及时发现和解决异常问题。

第六章 2026年大模型赛道核心趋势与风险预警

6.1 权威机构预判的核心趋势

基于中国信通院、IDC、SuperCLUE等权威机构2026年发布的最新报告,大模型赛道未来1-2年的核心发展趋势如下:

6.1.1 能效比成为核心竞争点,MoE架构全面普及

2026年,大模型的竞争已从“堆参数、拼榜单”转向“能效比优先”,厂商的核心目标是“用最少的算力,实现最好的效果”。MoE架构已成为旗舰模型的标配,未来2年,10B以上的模型将全面采用MoE架构,推理成本较稠密模型降低80%以上。同时,模型稀疏化、剪枝、蒸馏技术将持续迭代,端侧小模型的能力将持续逼近2025年的云端大模型。

6.1.2 端侧-云侧协同大模型成为主流,端侧推理全面爆发

2026年,端侧大模型已进入爆发期,手机、电脑、汽车、边缘设备均已内置端侧大模型,端侧-云侧协同成为主流架构:简单的、隐私敏感的请求在端侧处理,复杂的请求上传到云端处理,既保证了数据隐私,又降低了推理成本,提升了响应速度。未来2年,端侧大模型将成为智能设备的标配,端侧推理占比将超过50%。

6.1.3 多模态原生成为标配,单塔架构替代多模态拼接

2026年,多模态能力已不再是旗舰模型的专属卖点,而是所有大模型的标配。早期的多模态模型,普遍采用“文本基座+视觉编码器”的拼接架构,而2026年的主流模型,已全面采用“单塔多模态原生架构”,文本、图像、音频、视频使用统一的Transformer架构处理,跨模态理解能力大幅提升,可实现更自然的多模态交互。未来2年,多模态原生将成为所有新模型的默认架构。

6.1.4 行业大模型进入深水区,垂直场景落地成为核心胜负手

2026年,通用大模型的增长瓶颈已显现,行业增速放缓,而行业大模型进入高速发展期。厂商纷纷聚焦金融、制造、医疗、政务、教育等垂直行业,推出“通用基座+行业数据微调+场景化工具”的行业大模型,解决行业的实际业务问题。未来2年,能否在垂直行业实现规模化落地,将成为大模型厂商的核心胜负手,行业大模型的市场规模将超过通用大模型。

6.1.5 开源与闭源的边界模糊,模型厂商推出“开源+闭源”双线产品

2026年,开源模型与闭源模型的性能差距持续缩小,开源模型已成为开发者生态的核心。主流厂商均已推出“开源+闭源”双线产品:闭源旗舰模型保持技术领先,开源模型抢占开发者生态,形成“闭源赚钱,开源赚生态”的格局。未来2年,开源将成为大模型厂商的标配,不做开源的厂商将逐步失去开发者市场,生态壁垒将成为厂商的核心竞争力。

6.2 开发者与企业必须关注的风险预警

6.2.1 合规风险:严格遵守国内生成式AI监管要求

2026年,国内对生成式AI的监管已进入常态化阶段,《生成式人工智能服务管理暂行办法》已全面落地,企业和开发者必须重点关注以下合规风险:

  1. 数据安全风险:使用闭源API时,不得上传企业核心敏感数据、个人信息,避免数据出境带来的合规风险,敏感场景必须使用私有化部署的开源模型;
  2. 内容安全风险:必须对用户的输入和模型的输出进行内容安全审核,不得生成违法违规、虚假有害的内容,落实主体责任;
  3. 知识产权风险:训练数据、生成内容的知识产权问题已成为行业焦点,不得使用侵权数据训练模型,生成的代码、文本需进行知识产权审核,避免侵权;
  4. 算法备案要求:国内提供生成式AI服务,必须完成算法备案,企业级服务需严格遵守备案要求,不得无证经营。

6.2.2 技术风险:模型幻觉、推理稳定性与供应链安全

  1. 模型幻觉风险:即使是最先进的大模型,仍存在幻觉问题,在金融、医疗、法律等强合规场景,必须通过RAG、人工审核、事实校验等机制,降低幻觉风险,严禁直接使用模型输出作为决策依据;
  2. 推理稳定性风险:大模型的输出存在一定的随机性,同一问题多次调用,输出结果可能不一致,在自动化流程、代码生成等场景,必须添加结果校验、重试机制,保证服务的稳定性;
  3. 供应链安全风险:企业级应用需避免过度依赖单一模型厂商,应采用多模型兼容的架构,支持模型的无缝切换,避免厂商停服、涨价、API变更带来的供应链风险。

6.2.3 成本风险:推理成本失控,规模化落地的成本管控

大模型规模化落地的最大瓶颈是推理成本,很多企业在试点阶段效果很好,但规模化推广后,推理成本呈指数级增长,导致项目无法落地。企业必须提前做好成本管控:

  1. 合理选型:根据业务场景,选择性价比最高的模型,简单场景不要盲目使用旗舰大模型,大幅降低成本;
  2. 多模型路由:根据请求复杂度,动态选择不同的模型,简单请求用小模型,复杂请求用大模型,可降低50%以上的成本;
  3. 缓存优化:对高频重复请求,添加缓存机制,减少重复的API调用,降低Token消耗;
  4. Prompt优化:优化Prompt,减少无效的Token消耗,明确输出格式,避免模型生成冗余内容;
  5. 私有化部署:对于调用量极大的场景,私有化部署开源模型,长期成本远低于API调用。

6.2.4 开源许可风险:避免商用侵权

开源模型的许可协议五花八门,不同的许可协议,商用边界完全不同,企业使用开源模型时,必须严格遵守许可协议,避免商用侵权:

  1. MIT/Apache 2.0许可:最宽松的许可协议,可免费商用、修改、闭源,无营收门槛,几乎无合规风险;
  2. 自定义免费商用许可:如DeepSeek许可,需仔细阅读许可条款,确认商用限制,避免违反协议;
  3. 带营收门槛的商用许可:如Llama 4许可,月活超过7亿需申请授权,大型企业商用需提前获得Meta的授权,避免侵权;
  4. 非商用许可:部分开源模型仅允许学术研究,禁止商用,企业严禁使用此类模型进行商业活动,否则将面临巨额赔偿。

第七章 总结与选型终极决策表

7.1 2026年Q1大模型比拼核心结论

截至2026年Q1,全球大模型赛道已进入全新的发展阶段,核心结论如下:

  1. 闭源赛道:海外三强(OpenAI、Anthropic、Google)仍保持通用能力领先,但国产头部模型已实现从“跟跑”到“并跑”的跨越,中文场景下多项能力已实现超越,性价比、合规性、行业适配性全面领先海外竞品;
  2. 开源赛道:国产模型实现全面逆袭,在商用友好性、国产化适配、推理效率上全面领先海外竞品,已成为国内企业私有化部署的首选;
  3. 技术逻辑:行业竞争核心已从“堆参数、拼榜单”转向“能效比、落地能力、安全合规”的三角博弈,MoE架构、推理优化、多模态原生、RLAIF对齐成为技术迭代的核心主线;
  4. 落地趋势:行业已从技术验证阶段,进入规模化落地阶段,垂直行业大模型、端侧-云侧协同、Java生态深度融合成为落地的核心方向;
  5. 开发者视角:Java大模型开发生态已非常成熟,Spring AI、LangChain4j等框架已实现全场景覆盖,Java开发者无需关注底层模型细节,只需根据业务场景选择合适的模型,即可快速实现AI能力的集成。

7.2 全场景选型终极决策表

为了方便Java开发者和企业快速选型,本文整理了全场景选型终极决策表,一张表搞定所有场景的模型选型:

业务场景核心需求首选闭源模型首选开源模型核心选型优先级
企业级Java开发、微服务架构设计代码可运行率高、生态理解深、架构能力强GPT-5.4 ProQwen3.5-Coder-32B代码能力 > 生态适配 > 响应速度 > 成本
金融/法律/政务强合规场景幻觉率低、长上下文能力强、合规性好Claude Opus 4.7GLM-5-72B安全合规 > 幻觉控制 > 长上下文能力 > 中文理解
中文知识库、内部文档问答中文理解强、信息抽取准、性价比高Doubao-Seed-2.0-proQwen3.5-72B中文理解 > 信息抽取 > 幻觉控制 > 成本
高并发API服务、大规模调用响应快、稳定、成本可控通义千问3.6 PlusQwen3.5-14B成本 > 响应速度 > 稳定性 > 并发支持
国企/党政信创、国产化环境国产化适配好、商用许可友好、数据可控文心一言5.0GLM-5系列国产化适配 > 商用许可 > 数据安全 > 综合能力
电商/跨境业务、多语言场景多语言支持好、电商场景适配佳通义千问3.6 PlusQwen3.5系列多语言能力 > 场景适配 > 性价比 > 生态完善度
智能体/工具调用、复杂流程编排规划能力强、工具调用准、逻辑推理好Doubao-Seed-2.0-proNemotron 3 Super智能体能力 > 工具调用准确率 > 逻辑推理 > 响应速度
本地开发、轻量级测试部署门槛低、免费、代码能力强Qwen3.6-35B-A3B部署门槛 > 免费商用 > 代码能力 > 响应速度
边缘端/轻量级私有化部署显存占用低、推理速度快、效果达标Qwen3.5-7B/14B部署门槛 > 推理速度 > 商用许可 > 综合能力
企业级私有化部署、综合能力要求高综合能力强、推理效率高、商用友好DeepSeek-V3.2综合能力 > 推理效率 > 商用许可 > 部署门槛

7.3 Java开发者的大模型学习与落地路径建议

对于Java开发者而言,大模型不是颠覆,而是提升开发效率、拓展技术边界的核心工具,这里给出3条落地路径建议:

  1. 入门阶段:快速集成,提升开发效率 无需深入理解大模型的底层原理,先学会调用大模型API,使用LangChain4j或Spring AI快速集成到Spring Boot项目中,用大模型生成代码、写单元测试、排查Bug、生成接口文档,先提升自己的日常开发效率,建立对大模型的直观认知。
  2. 进阶阶段:深度应用,解决业务问题 深入学习RAG、智能体、工具调用等核心技术,基于业务场景,开发企业级AI应用,比如内部知识库、智能客服、代码生成平台、业务自动化助手等,解决企业的实际业务问题,体现技术价值。同时,学习大模型的核心底层逻辑,理解Transformer、MoE、推理优化的基本原理,更好地解决应用开发中的问题。
  3. 资深阶段:深度定制,构建技术壁垒 学习开源模型的微调、部署、优化技术,基于企业的行业数据,微调行业专属模型,实现私有化部署,深度适配企业的业务场景,构建企业的技术壁垒。同时,深入研究大模型的前沿技术,参与开源社区,推动Java大模型生态的发展,成为AI+Java的复合型技术专家。

大模型技术的迭代速度非常快,但核心的业务逻辑、工程化能力、Java生态的积累,永远是开发者的核心竞争力。作为Java开发者,我们无需焦虑,只需拥抱变化,把大模型作为工具,结合我们多年积累的Java开发经验、业务理解能力,就能在AI时代持续保持竞争力,创造更大的价值。


版权声明:本文所有数据均来自权威机构公开报告,所有代码均为原创,可自由使用,转载请注明出处。