在Web开发中,多人音视频聊天是高频需求,广泛应用于各类实时互动场景。本文基于ZEGO SDK,以 Vue 框架为载体,提供极简实操方案,无需复杂配置,复制代码替换参数即可快速实现稳定的多人音视频互通,兼顾开发效率与落地性。
一、常用场景
-
多人视频会议: 企业内部协作、远程办公沟通,支持多参会者实时音视频互动;
-
在线小班课: 教育场景下的师生互动、小组讨论,实现实时授课与答疑;
-
多人社交聊天: 社交 App 中的好友视频聚会、群聊互动,提升用户粘性;
-
远程问诊/客服: 医疗、服务行业的远程沟通场景,实现面对面高效交流。
二、前置准备(必做)
在应用多人音视频通话场景之前,请确保:
-
已在 ZEGO 控制台 创建项目,并申请有效的 AppID 和 Server 地址,详情请参考 控制台 - 项目信息。
-
已在项目中集成 ZEGO Express SDK,并实现了基本的音视频推拉流功能,详情请参考 快速开始 - 集成 和 快速开始 - 实现流程
三、ZEGO音视频SDK使用步骤
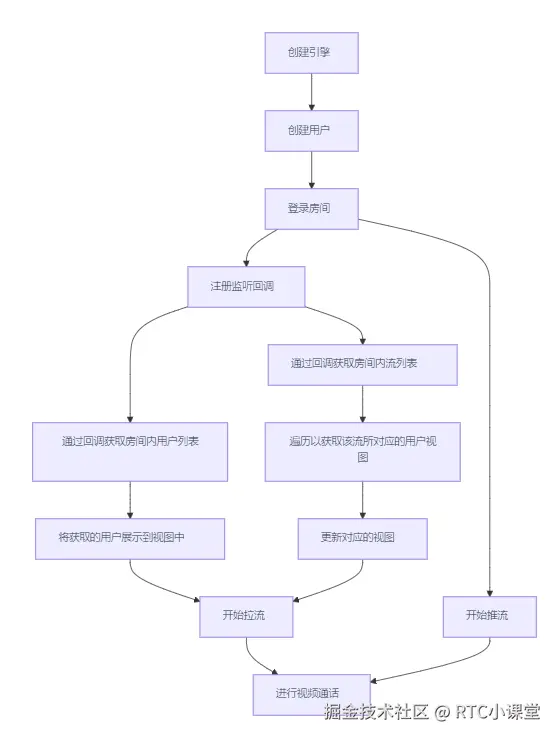
本节将介绍如何使用 ZEGO Express SDK 实现多人视频通话。
- 流程图如下:
- API 调用时序图如下:
ZEGO Express SDK 可支持多人视频通话,如上时序图以 2 名房间成员间的实时视频通话为例,建议开发者参考上述流程设计自己的多人实时视频通话场景。
3.1 创建多人音视频聊天引擎实例
创建 ZegoExpressEngine 引擎实例,将申请到的 AppID 传入参数 “appID”,将接入服务器地址传入参数 “server”。
- “server” 为接入服务器地址,获取的方式请参考 控制台 - 项目信息 。
- 3.6.0 版本及以上 SDK,server 可以改成空字符、null、undefined 或者随意字符,但不能不填
const zg = new ZegoExpressEngine(appID, server);
3.2 多人语音聊天开启房间内用户变化通知
开发者需在每位用户调用 loginRoom 接口登录房间时,将 ZegoRoomConfig 中的 “userUpdate” 设置为 “true” ,用于接收其他用户进出房间的回调通知(即 roomUserUpdate)
const isLogin = await zg.loginRoom(
roomID,
token,
{ userID },
{ userUpdate: true }
);
3.3 监听回调事件
为实现多人视频通话功能,需要监听房间内用户和流的增减并做出相应处理,开发者可根据实际需要,实现 ZegoEvent(包含 ZegoRTCEvent 和 ZegoRTMEvent)中的某些方法,创建引擎后可通过调用 on) 接口设置回调。
1)监听房间内的用户变化
只有调用 loginRoom 登录房间时设置了关注用户变化,即 ZegoRoomConfig 中的 “userUpdate” 设置为 “true”(默认值为 “false”)时,才能监听 roomUserUpdate 回调。
为了监听房间内的用户变化,需注册 roomUserUpdate 回调,已登录房间内用户的新增和删除都会触发该回调,开发者可以根据实际需要在回调中实现自己的业务逻辑。
回调中 “updateType” 参数指明了房间内用户变化的类 型,该参数取值如下:
| 用户变化类型 | 枚举值 | 说明 |
|---|---|---|
| 用户新增 | ADD | 房间内用户增加(即加入房间),“userList” 为新增的用户列表 |
| 用户减少 | DELETE | 房间内用户减少(即退出房间),“userList” 为减少的用户列表 |
用户首次登录房间时,若此房间内已存在其他用户,该新登录用户会通过此回调接收到新增类型的用户列表,即 “updateType” 为 “ADD” 的回调,该用户列表为房间内已存在的用户。
zg.on('roomUserUpdate', (roomID, updateType, userList) => {
console.log('roomUserUpdate roomID ', roomID, streamList);
if (updateType === 'ADD') {
// update view
} else if(updateType == 'DELETE') {
// update view
}
});
2)多人语音聊天监听房间内的流变化
当某条流被删除时,如果开发者正在调用 startPlayingStream 接口拉取该流,请调用 stopPlayingStream 接口停止拉流,否则 SDK 会报拉流错误。
为监听房间内的流变化,需注册 roomStreamUpdate 回调,已登录房间内流的新增和删除都会触发该回调,开发者可以根据实际需要在回调中实现自己的业务逻辑。
回调中 “updateType” 参数指明了房间内流变化的类型,该参数取值如下:
| 流变化类型 | 枚举值 | 说明 |
|---|---|---|
| 流新增 | ADD | 房间内流增加,“streamList” 为新增的流列表 |
| 流减少 | DELETE | 房间内流减少,“streamList” 为减少的流列表 |
用户首次登录房间时,若此房间内存在其他用户正在推流,会接收到流新增列表,即 “updateType” 为 “ADD” 的回调。
zg.on('roomStreamUpdate', (roomID, updateType, streamList) => {
console.log('roomStreamUpdate roomID ', roomID, streamList);
if(updateType === 'ADD') {
// update view
} else if(updateType == 'DELETE') {
// update view
}
});
3.4推流、拉流、登录房间其他操作
请参考 快速开始 - 实现流程 依次完成登录房间、推流和拉流相关操作。
四、API 参考列表
| 方法 | 描述 |
|---|---|
| ZegoExpressEngine | 初始化 Engine |
| roomStreamUpdate | 房间内流变化回调 |
| roomUserUpdate | 房间内用户变化回调 |
| loginRoom | 登录房间 |
| createStream | 创建流 |
| startPublishingStream | 开始推流 |
| startPlayingStream | 开始拉流 |
| stopPublishingStream | 停止推流 |
| stopPlayingStream | 停止拉流 |
| logoutRoom | 退出房间 |
五、关键避坑点(必看)
-
浏览器权限: 必须 HTTPS 环境(localhost 可测试),否则无法获取摄像头/麦克风;
-
监听顺序: 必须先绑定
roomUserUpdate、roomStreamUpdate,再登录房间; -
userUpdate: 登录房间时必须设置
userUpdate: true,否则收不到用户进出通知; -
资源释放:离开房间、组件卸载时,必须停止推拉流、销毁流,避免占用设备;
-
SDK 版本: 3.6.0+ 版本,server 可传空字符串;低版本需填写正确 Server 地址
六、总结
综上,基于ZEGO SDK与Vue 框架,可快速落地Web端多人音视频聊天功能,核心依托「创建引擎→开启用户通知→监听回调→推拉流」四大关键步骤,复制本文实操代码、替换 ZEGO配置即可快速上线,适配视频会议、在线小班课等多类高频场景,同时避开核心踩坑点,兼顾稳定性与开发效率
☞获取Demo