别再死磕一个方法了!大模型“对症下药”指南,让你的AI真正听懂人话

36 阅读7分钟

你有没有这种感觉:跟AI聊天,它啥都能聊两句,但一让你公司里干点正经活儿,比如回答客户问题、写专业报告,它就“掉链子”了?别急,这不是AI不行,是你还没学会“调教”它的正确姿势。

01 开篇:AI像个高材生,但就是干不好你的活儿?

2025年了,大模型(比如GPT、文心一言、DeepSeek这些)已经火得一塌糊涂。你问它“李白是谁”,它能给你写篇论文;你让它帮你写个请假条,它三秒搞定。但是,一到了具体工作场景,问题就来了:

  • 你让它当公司客服,它回答得倒是客气,但一问到“咱们公司最新产品的保修政策”,它就胡编乱造。

  • 你让它帮你写行业分析报告,它写的都是网上大路货,完全不懂你们圈里的“黑话”和门道。

这就好比,你招了个清华北大的毕业生(通用大模型),聪明是聪明,但一上来就让他做你们公司的财务总监,他肯定抓瞎——不是人不行,是他还没学过你们公司的规矩和知识

那怎么办呢?其实就四种办法,咱们挨个儿讲,保证听完你就知道该咋选。

02 四种“调教”方法,总有一款适合你

方法一:提示词工程 —— 就是“好好说话,给个模板”

一句话概括: 相当于你给AI写个“小纸条”,上面写着:“请按这个格式回答,别说废话。”

具体咋回事?
你发现AI回答得乱七八糟,先别急着怪它。你试试把问题问得更清楚一点。

比如,你问:“公司年假怎么休?” 它可能给你长篇大论。
你可以改成:“请用三条要点回答:1. 年假天数;2. 申请流程;3. 未休完怎么办。每条不超过20个字。”

效果怎么样?

  • ✅ 好处: 零成本,立竿见影。你啥也不用买,就改改说话方式。

  • ❌ 局限: 它不懂的还是不懂。比如公司内部机密信息,你再怎么问,它也不可能知道。

谁适合用?

  • 你只是觉得AI回答太啰嗦、格式不对。

  • 你想快速验证一下这个AI能不能干这活儿。

  • 一句话:先动嘴,别动手。

方法二:检索增强生成 —— 就是“边翻书,边答题”

一句话概括: 让AI回答之前,先去你公司的“资料库”里搜一圈,找到答案再回你。

具体咋回事?
AI不是不知道你们公司的内部信息吗?没关系,你给它配一个“外挂硬盘”——把你公司的所有文档、手册、聊天记录都存进去。

每次用户问问题,系统先去这个“外挂硬盘”里找到相关的那几段文字,然后连问题带资料一起扔给AI,说:“来,根据这些资料回答。”

举个栗子:
客户问:“我家空调保修期多久?”
没有RAG:AI瞎猜“一般是1年”。(错!你家公司规定是3年)
有了RAG:AI先去你们产品手册里搜“保修期”,找到“3年”那段,然后回答:“根据我们的资料,是3年哦。”

效果怎么样?

  • ✅ 好处: 知识实时更新,不需要重新训练AI。特别适合那些经常变动的信息(比如产品价格、公司政策)。

  • ❌ 局限: 如果你的资料库本身乱七八糟,搜出来的东西不对,那AI就会“一本正经地胡说八道”。而且它学不会你的“说话风格”,只能照搬资料。

谁适合用?

  • 你的业务需要大量最新、内部的知识(比如客服、企业知识库问答)。

  • 一句话:AI脑子记不住,就给它配个“外挂U盘”。

方法三:微调 —— 就是“上培训班,专门练一个技能”

一句话概括: 拿一堆你们行业的“标准答案”给AI反复练,让它彻底学会你们那套“话术”和“逻辑”。

具体咋回事?
RAG是让AI“翻书”,微调是让AI“背题”。你准备几百上千个问答对(比如:问“报销流程”,答“第一步…第二步…”),然后用这些数据去训练AI。

训练完之后,AI再看到类似问题,不用翻书也能直接给出符合你们规范的答案。

效果怎么样?

  • ✅ 好处: 回答风格非常稳定,像你们公司的“老员工”。而且响应速度快(因为不用现去查资料),还能学会复杂的推理逻辑。

  • ❌ 局限: 需要准备高质量的“训练数据”(就像你要有好教材),并且需要一点计算资源(显卡)。如果知识变了(比如政策改了),你还得重新训练。

谁适合用?

  • 你希望AI的回答有固定风格(比如幽默、严肃、简短)。

  • 你需要AI执行固定流程(比如先问候、再核实信息、最后给出方案)。

  • 一句话:想让AI变成“自己人”,就给它“开小灶”。

方法四:继续预训练 —— 就是“让AI重读四年大学,主修你们行业”

一句话概括: 最狠的一招。直接把AI扔进你们行业的海量书籍、论文、报告里,让它“浸泡”几个月,彻底变成这个领域的专家。

具体咋回事?
微调只是学“问答技巧”,继续预训练是从根上改变AI的“语感”。比如你让它读了十万份法律判决书,它以后写法律文书就跟呼吸一样自然,连标点符号都透着专业。

效果怎么样?

  • ✅ 好处: 效果最顶级,模型真正“懂”了你的行业。在专业术语、深层逻辑上碾压前几种方法。

  • ❌ 局限: 成本极高!你需要海量(TB级别)的纯文本数据,还得有好几百张显卡跑几个星期。一般公司根本玩不起。

谁适合用?

  • 大公司、研究机构,想打造行业顶尖的专属模型。

  • 领域非常冷门、专业(比如古文字研究、航天器设计)。

  • 一句话:家里有矿,追求极致,就这么干。

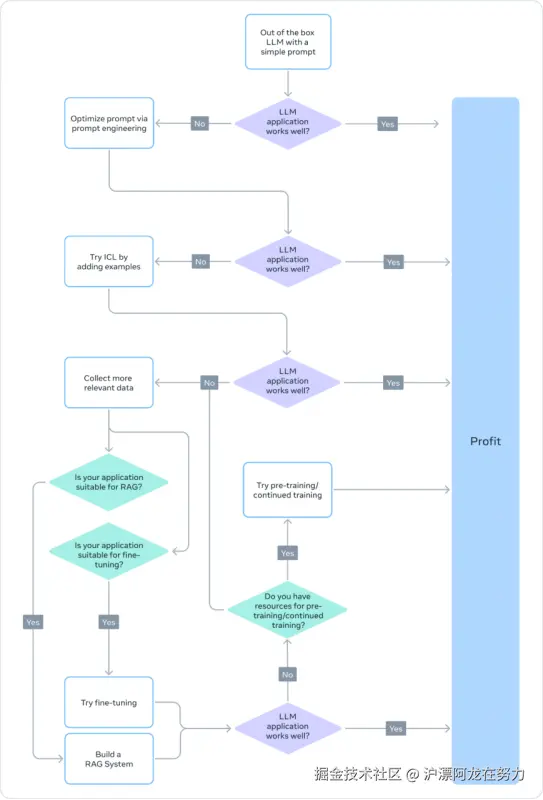
03 到底怎么选?一张图帮你搞定

别慌,你不需要挨个试。记住这个“傻瓜式”决策流程:

  1. 先动嘴(提示词工程):

     写个简单提示词试试。能搞定?直接收工。搞不定?下一步。

  2. 给例子(上下文学习):

     在提示词里多放几个“示范问答”。还不行?下一步。

  3. 问自己:是需要外部知识,还是需要固定风格?

  4. 如果缺的是知识(比如公司政策、最新数据) → 首选RAG(配外挂U盘)。

  5. 如果缺的是风格/逻辑(比如AI说话太死板,或者老犯同样的逻辑错误) → 首选微调(上培训班)。

  6. 还是不满意?

     试试 RAG + 微调 组合拳(又配U盘又上培训班)。

  7. 你是土豪,要打造行业标准?

     那就上 继续预训练

记住一句口诀:

简单改提示,知识上RAG,风格靠微调,土豪全预训。

04 总结:别再折腾了,对症下药才是王道

朋友们,大模型不是魔法棒,你不能指望拿起来一挥就万事大吉。它更像一个聪明的实习生,你得教它、给它工具、甚至送它去进修。

  • 80%的问题

    ,其实提示词工程RAG就能解决,成本低、见效快。

  • 如果你想让AI真正成为你团队的“灵魂人物”,那微调是必经之路。

  • 至于继续预训练,那是巨头们的游戏,咱们看看就好。

最后送你一句话:适配方法没有最好,只有最合适。从最简单的开始,一步一个脚印,你的AI会越来越懂你。

现在,你知道该怎么“调教”你的AI了吗?去试试吧!