2026中国海洋经济产业链图谱全解析:11万亿背后,藏着哪些机会?

0 阅读10分钟

海洋经济是指开发、利用和保护海洋的各类产业活动,以及与之相关联的活动的总和。

2026年3月,中商产业研究院发布了《2026年中国海洋经济产业链图谱及投资布局分析报告》。这不是一份学术论文,而是一张清晰的“产业地图”——它把海洋经济拆成了上、中、下游,标出了每个环节的规模、增速和头部玩家。

从上游的材料与装备,到中游的运输、渔业与油气业,海洋经济产业链是如何“牵一发而动全身”的?这些数据背后,又藏着哪些产业机会?今天,小蓝带你一探究竟。

01产业链图

图片

看懂这张图谱,只需理清三个层级:上游(支撑)→中游(核心)→下游(延伸)

上游:提供原材料和基础装备,如钢材、铝合金、船舶涂料、海工装备制造

中游:直接开发利用海洋资源的核心生产活动,即报告重点分析的 15个主要海洋产业(旅游、运输、化工、油气、船舶等)。

下游:为生产和消费提供服务的配套活动,如海洋科研教育、公共管理服务、涉海产品流通 ** 核心数据抢先看:**

总量:2025年海洋生产总值11.02万亿元,占GDP 7.9%

增速:海洋工程装备制造业增长10.2%,是整体增速的近两倍

结构:在15个主要海洋产业中,海洋旅游业占比最高,达35.5%;其次是海洋交通运输业(16.3%)和海洋化工业(11.7%),三者合计超过60%

上游:钢材14.46亿吨、铝合金1929.7万吨、船舶涂料133亿元

头部:中集集团占深水钻井平台70%份额,中国船舶、中远海运、中国海油主导各自领域

01上游分析

产业链上游涵盖海洋经济圈及涉海基础产业,包括涉海装备制造、材料、北部东部与南部海洋经济圈。

1.涉海设备

2025年中国海洋工程装备制造业全年实现增加值1858亿元,比上年增长10.2%。分析师预测,2026年中国海洋工程装备制造业增加值将达到2048亿元。

图片

海洋工程装备行业头部集中效应显著,中集集团在深水半潜式钻井平台领域占据70%以上的市场份额,振华重工、,中国船舶、中国重工在高端海工装备领域处于领先地位。

图片

上下滑动查看

2.基础材料

(1)钢材

钢材是海洋工程装备制造的基础材料。2025年全国钢材产量144612.1万吨,同比增长3.1%。预测2026年中国钢材产量将达到146056万吨。

图片

钢铁行业重点企业布局情况:

图片

(2)铝合金

铝合金因其轻质高强、耐腐蚀等特性,在海洋工程中的应用日益广泛,2025年中国铝合金产量达1929.7万吨,同比增长15.8%。

图片

铝合金行业以忠旺集团为全球领先的铝加工龙头,AAG亚铝、兴发铝材、凤铝铝业、坚美铝材等企业凭借技术优势在海洋工程用铝型材领域占据重要地位。

图片

(3)船舶涂料

船舶涂料是保护海洋装备、延长使用寿命的关键材料,市场规模持续扩大。

图片

目前中国船舶涂料市场仍由外资巨头主导,佐敦、海虹老人、中涂化工、阿克苏诺贝尔等企业占据85%以上的高端市场份额。

图片

02

中游分析

海洋经济生产总值:2025年全国海洋生产总值110180亿元,占国内生产总值比重为7.9%。

图片

海洋生产总值构成:2025年,占比最大的是海洋产业,达到41.6%。

图片

海洋产业增加值:2025年全国15个海洋产业增加值达到45814亿元。海洋产业主要包括海洋渔业、沿海滩涂种植业、海洋水产品加工业、海洋油气业、海洋矿业、海洋盐业、海洋船舶工业、海洋工程装备制造业、海洋化工业、海洋药物和生物制品业、海洋工程建筑业、海洋电力业、海水淡化与综合利用业、海洋交通运输业、海洋旅游业等。2025年,占比最大的是海洋旅游业,达到35.52%。其次是海洋交通运输业和海洋化工业,分别占比16.29%和11.74%。

图片

图片

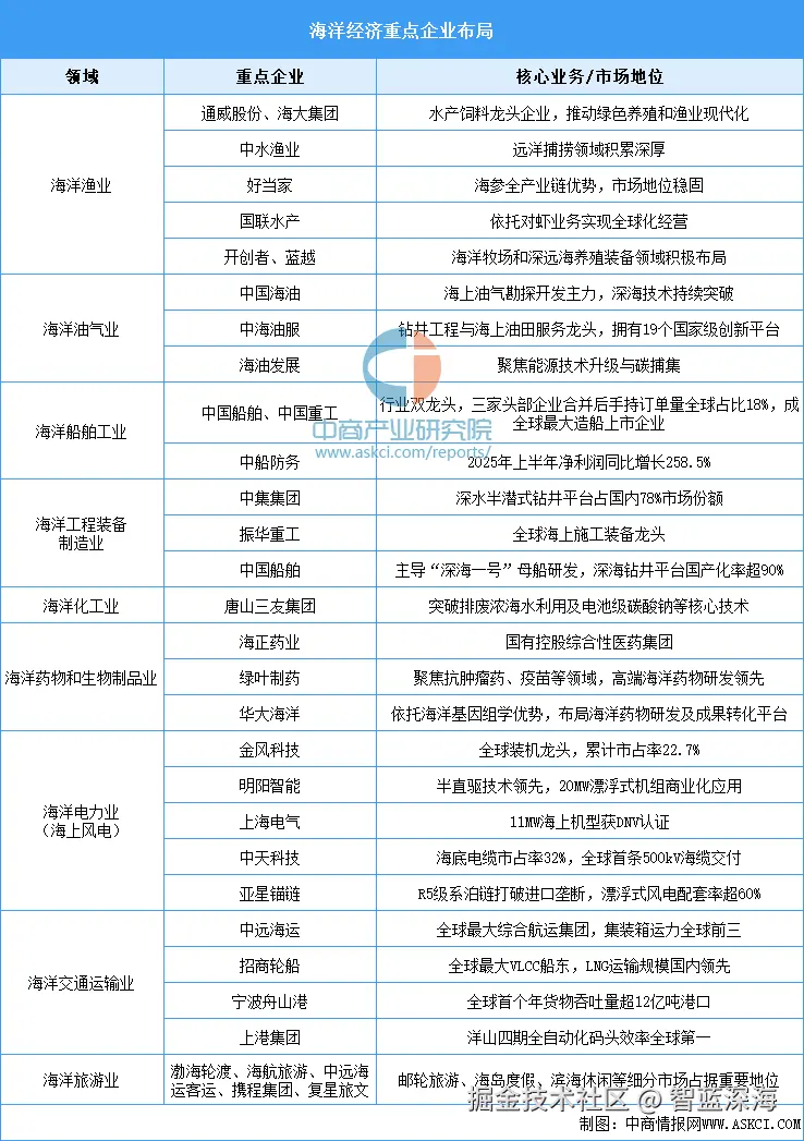
海洋经济重点企业布局情况:我国海洋经济企业布局呈现央企主导、龙头引领的格局。中国船舶、中集集团在高端海工装备领域处于领先地位,中国海油主导深海油气开发,中远海运、招商轮船垄断全球航运,金风科技、中天科技称雄海上风电。各细分领域已形成完整的产业链覆盖,并加速向海洋药物、数字海洋等新赛道拓展。

图片

03

下游分析

海洋下游产业增加值:海洋下游相关产业是连接生产与消费的关键环节,2025年全国海洋下游相关产业增加值23625亿元,比上年增长3.9%。

图片

海洋公共管理服务:2025年全国海洋公共管理服务增加值18123亿元,比上年增长5.3%。

图片

02从报告得出什么结论?

看完上中下游的数据,有三个结论值得拎出来。

结论一:海洋经济的大头不仅在制造业,更在服务业。

在15个主要海洋产业中,旅游业、交通运输业、化工业三个板块合计超过60%。海洋经济的主力已经不是“从海里捞东西”,而是“为海上活动提供服务”。

这意味着什么?数字化需求不只是来自船厂和平台。景区需要沉浸式体验、港口需要智能调度、航运公司需要碳排放监控——应用场景比想象中更广。

结论二:海工装备增速最快,但复杂度和“隐形成本”也在升级

2025年海洋工程装备制造业增加值1858亿元,增长10.2%,是海洋经济整体增速的近两倍。

但一个钻井平台涉及数万个零部件、数十个专业协同。传统设计方式下,管线干涉、设备碰撞往往到建造阶段才发现,返工成本高、交付周期长。本质问题是:物理世界太复杂,需要在数字世界里先跑一遍。

结论三:头部企业已经入场,“数字海洋”成为新赛道

报告明确提到,各细分领域“加速向海洋药物、数字海洋等新赛道拓展”。中国船舶、中集集团、中远海运等头部企业,已经在用数字孪生技术做虚拟装配、港口调度、船舶监控。

数字孪生不是“未来概念”,而是正在发生的行业标准。

03政策风向:数字孪生成“硬通货”

2026年,多项政策密集出台,将数字孪生推向前台。

2026年2月28日交通运输部、工信部、国务院国资委、市场监管总局四部门联合印发的《智能航运2030行动计划》明确提出:突破“航海数字孪生”等船舶智能航行关键技术。到2027年,打造十个以上可推广的智能航运典型场景,运营百艘以上智能船舶。

注意措辞:不是“鼓励”,是“突破”;不是“探索”,是“打造”。政策已经从“引导”变成了“要求”。

再看2026年3月16日,《求是》杂志发表习近平总书记重要文章《推动海洋经济高质量发展》。文章明确要求:编制“十五五”海洋经济发展规划,加强“数字海洋”建设,推进船舶和海洋工程装备产业高质量发展,支持重点港口绿色化、数智化转型。

图片

“十五五”是2026-2030年。也就是说,数字孪生已经被写入国家下一个五年规划的顶层设计。

地方层面同样在跟进。2026年4月,福建明确提出:聚焦全域感知、数字孪生等关键领域,构建“数字海上福建”重大应用场景,打造全省海洋发展决策、生态保护、应急指挥、数智应用“四大中枢”。福建不是个案——浙江、山东、广东等地也在密集出台类似政策。

信号很清晰:数字孪生正在从“加分项”变成“必选项”。对于海洋经济产业链上的企业来说,不是“要不要做”的问题,是“什么时候做、跟谁做”的问题。而政策的窗口期,通常只有2-3年。

04从业者的机会在哪?

从产业链图谱可以清晰看到四个方向:

方向一:海工装备数字孪生。中集集团、中国船舶等装备制造商需要数字孪生做虚拟装配、设计协同、远程运维。机会点:帮助装备企业搭建孪生平台,缩短设计验证周期;开发设备运维孪生系统,接入传感器数据实现预测性维护。

图片

图片

方向二:智慧港口与航运数字化。中远海运、招商轮船等航运巨头需要数字孪生做船舶监控、航线优化、碳排放管理。全国港口正在推进“绿色化、数智化转型”。机会点:AIS数据可视化平台、船队运营孪生系统、港口调度孪生场景。

图片

图片

图片

图片

方向三:海洋公共管理。海事监管、海洋生态保护、应急演练。机会点:VTS可视化系统、溢油扩散模拟、台风路径预演平台。

方向四:海上新能源。海上风电、海上光伏等新兴领域正在布局数字孪生监管平台。机会点:海上新能源场站的数字孪生运维系统,融合气象、水文、设备多源数据。

图片

这些场景有一个共同需求:在数字世界里,先建一个“副本”。 设计阶段先虚拟装配、运营阶段实时监控、应急阶段提前推演。而CIMPro孪大师,就是帮你搭建这个“数字副本”的工具——零代码,拖拽式操作,内置海量行业模板,已在这些领域落地应用。

05

关键底座:数字孪生开发工具平台

前面讲了政策在推、头部企业在用、应用场景在爆发。但对于大多数开发者来说,真正的问题是:数字孪生项目怎么快速落地?

传统方式——从零建模、写代码、对接数据——一个项目3-6个月。CIMPro孪大师的思路是:拖拽配置,而不是从零写代码。

快速搭场景:内置海量船舶、港口、海工模型库,电子海图一键加载,倾斜摄影、BIM、GIS多源数据直接导入。

零代码做交互:POI弹框、区块高亮、视角漫游、天气切换——全在属性面板配置,不写一行代码。

数据实时驱动:支持AIS、Modbus、OPC UA等30+数据源。在孪生体编辑器中,把数据字段拖给模型属性——数据一变,船的位置、设备状态跟着变。

一键交付:打包EXE、发布网页链接,或私有化部署到客户服务器。

CIMPro孪大师已服务1000+企业用户,覆盖船舶设计、智慧港口、海事监管、海上能源等领域。传统3-6个月的项目,可压缩至数周甚至数天。

图片

图片