测试用例设计方法—判定表法、流程图法(场景法)

53 阅读4分钟
判定表法
  • 说明:等价类、边界值分析法:主要关注数据的输入类测试,对于规则类的验证,无法直接应用

  • 定义:是一种以表格形式梳理多条件组合逻辑判断的工具。

  • 作用:理清复杂逻辑,解决条件组合测试的混乱问题。

  • 判定表适用场景 : 规则类验证:有多个输入条件,多个输出结果,输入条件 之间有组合关系,输入条件和输出结果之间有依赖(制约/因果)关系

  • 组成:

    • ➢条件(桩):列出问题中的所有条件,列出条件的次序无关紧要。

    • ➢动作(桩):列出问题中可能采取的操作(可以有多个),操作的排列顺序没有约束。

    • ➢条件(项):列出条件对应的取值,所有可能情况下的真假值。

    • ➢动作(项):列出条件项的、各种取值情况下应该采取的动作结果。

ScreenShot_2026-04-21_212815_487.png 图中灰色部分为条件桩,绿色部分为动作桩,黄色部分为条件项,蓝色部分为动作项

  • 规则:

    • ➢判定表中贯穿条件项和动作项的一列就是一条规则(一个测试点)

    • ➢假设有n个条件,每个条件的取值有两个(0,1),全组合有2的n次方种规则

  • 判定表注意事项 : 判定表适用条件不宜过多(不超过4个),否则可以借助因果图

引例:“若用户欠费或者关机,则不允许主被叫”

ScreenShot_2026-04-21_212651_429.png “如果/若”后面是条件,“那么/则”后面是结果,构造判定表时条件桩前面加“是否”,条件项选择“是”或者“否”

  • 应用场景:针对规则的验证

    • 有多个输入条件,多个输出结果,输入条件之间有组合关系,输入条件和输出结果之间有依赖(制约/因果)关系

    • 适用条件个数不宜过多(不超过4个,如果超过建议使用因果图法)

使用步骤

1、明确需求

2、画出判定表:

  1. 列出条件(条件桩)和结果(动作桩)

  2. 填写条件真假取值(条件项),并进行全组合

  3. 根据每组取值确定组合结果(动作项)

3、根据规则编写测试点

  • n个条件有2 n种组合,每种组合就是一条测试点
案例:优惠规则验证

需求:

1.指定时间段(符合开始时间和结束时间)

2.消费金额满1000元

如果上述条件同时满足,则可以享受9折优惠,否则不可以享受。

ScreenShot\_2026-04-21\_213843\_158.png

ScreenShot_2026-04-21_213857_468.png

微信图片_20260504211756_608_5.png


流程图法(场景法)

说明:用图形(流程图)表示业务流程,测试每条路径。

◆ 业务:指软件为满足用户特定的业务需求而设计并实现的一系列功能(组合)

◆ 示例:电商APP下单业务(登录→搜索→添加购物车→下单→支付)

流程图:使用一些特定的图像和箭头线表示程序的业务走向。

微信图片\_20260421222341\_79\_3.png ScreenShot\_2026-04-21\_220112\_063.png

流程图 – 适用场景

根据用户使用的各种业务场景(功能组合),验证产品是否满足需求的过程

什么时候测业务流程?一般是开发提测后【冒烟】,先进行业务流程测试(确保正常功能具备可测性)

流程图应用:作用:确保复杂流程不漏测,解决业务覆盖问题

使用步骤:

① 根据流程图找出业务路径(从开始到结束节点数路径,一条路径一条测试点)

  • 有流程图:产品需求提供

  • 无流程图:根据业务步骤,自己画流程图

② 通过找出的路径设计测试点(每条路径对应一个测试点)

案例 :根据流程图,针对“tpshop商城用户下单流程”设计测试点

ScreenShot_2026-04-21_220417_488.png

微信图片_20260504220601_612_5.png

冒烟测试选择:业务正向流程,验证程序基本功能能否使用(具备可测性)

流程图画法

流程图对测试人员有什么作用?

  1. 能够看懂流程图,设计业务用例

  2. 当需求文档信息不全是,能够根据需求,梳理出流程

画图工具

➢ 在线工具:processon.com/

➢ 其他工具:Microsoft Visio

流程图谁提供

  1. 产品提供

  2. 测试自己画(不强制)

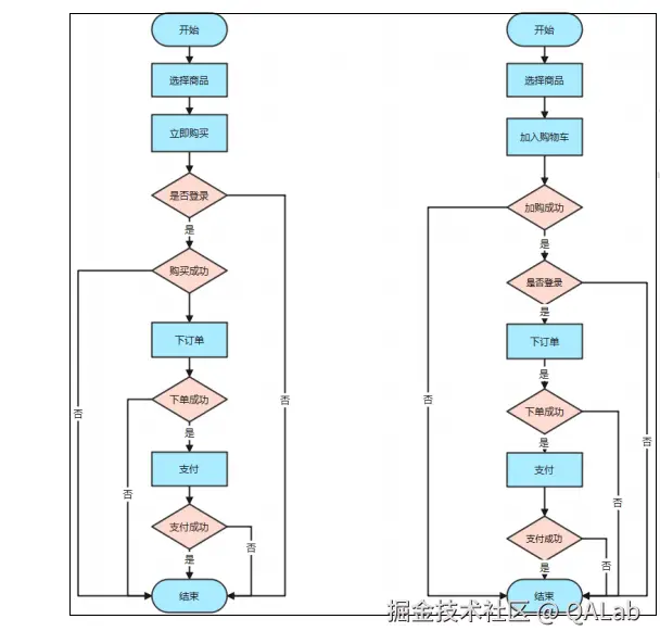
案例 :某购物小程序下单业务流程图

要求:根据场景法(流程图法)设计测试点

ScreenShot_2026-05-04_221939_316.png