2026年智慧消防政策与技术落地解读:合规改造与降本增效的双重路径

0 阅读4分钟

一、 政策风向标:从“硬性达标”转向“技术补位”

2026年3月,成都市住建局发布的**《既有建筑改造工程消防设计指南(2026版)》**(以下简称《2026版指南》),为存量建筑的消防难题提供了全新的解决范式。政策的核心从单纯的“严管严控”转向了“引导改造与技术赋能”并重。

在此背景下,行业面临的核心命题不再是“是否要装智慧消防设备”,而是“如何在不破坏建筑结构、不大幅增加成本的前提下,通过技术手段实现合规与安全的双重提升”。对于物业及楼宇运营方而言,这是一次将“合规压力”转化为“技术改造动力”的绝佳窗口期。

二、借力《2026版指南》,实现合规化改造

在存量市场中,许多老旧小区和商业楼宇长期面临“想改却无法合规”的尴尬。《2026版指南》的出台,为这类项目提供了合法的改造路径。对于物业管理和楼宇运营方而言,不应再将消防验收视为“拦路虎”,而应将其视为申请合规化改造的“通行证”

操作建议:

  1. 启动“前置评估”: 在改造初期,利用第三方技术评估手段,识别出建筑中无法通过物理手段整改的“硬伤”。

  2. 申请“技术补偿”: 依据指南,针对这些“硬伤”(如防火间距不足、疏散通道受限),申请通过增设智能化系统来提升整体安全等级。

  3. 构建数字化台账: 政策强调改造过程的可追溯性,要求建立详尽的数字化档案。这不仅是验收的必备材料,也是未来智慧管理的基础。

在这一环节,众和为智慧云平台的“承接查验”提供了底层支撑。通过移动端实时采集建筑消防设施数据,生成电子报告,能够高效完成《2026版指南》要求的“前置评估”与“数字化建档”工作,确保存量改造项目在规划阶段即锁定合规性。

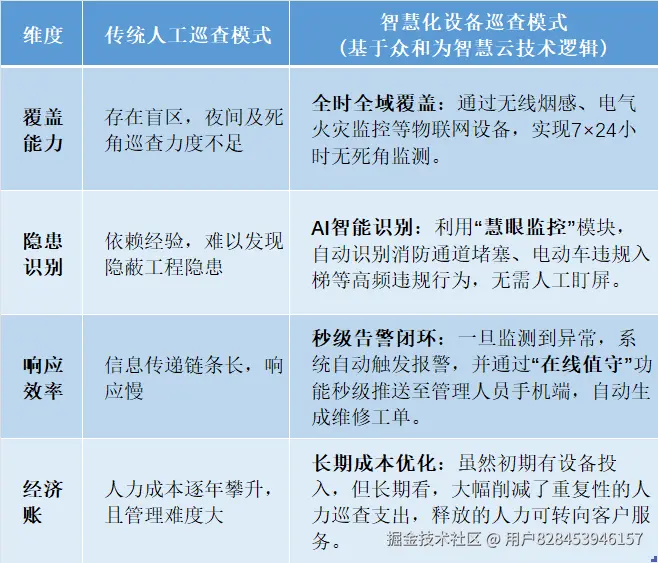
三、技术降本——用“AI视觉”替代“人海战术”

2026年的政策环境对消防管理的“响应速度”与“巡查频次”提出了更高要求(如“分钟级响应”、“秒级预警”)。政策明确要求对“一老一小”等重点场所实施分钟级响应,并推广“AI+消防安全综合智管”场景。

传统的人工巡查模式存在“漏报率高、记录难追溯、夜间值守成本高”三大痛点。随着人力成本的逐年攀升,单纯依靠保安巡逻已无法满足政策对“高频次、全覆盖”的监管要求。

**技术落地价值:**引入AI监控与物联网设备,不仅是为了解决安全问题,更是为了降低人工巡查成本,实现降本增效。

图片

四、 综合策略:构建“政策+平台”的双轮驱动

结合2026年的政策红利与众和为智慧云的技术架构,建议采取以下实操策略:

1.利用政策窗口,完成硬件升级:      借助《2026版指南》的“技术补位”条款,利用众和为智慧云平台的“智慧消防”子系统(包括火灾报警联网、电气火灾监测、消防水压监测等),对老旧小区进行低成本的无线化改造。这不仅解决了合规问题,也为后续的智慧化运营打下了硬件基础。

2.重塑运维流程,实现降本增效:将“人工巡检”转变为“系统监测”。

场景应用: 通过平台的“智慧消防”模块,将原本分散的消防控制室联网集中管控。利用AI算法分析历史数据,实现设备故障的“预测性维护”,变“事后维修”为“事前预防”,从而大幅降低因设备故障导致的突发性人工抢修成本。

2026年的智慧消防,不再是单纯的“花钱买平安”,而是一场“用技术换空间,用数据换成本”的产业升级。通过《2026版指南》的政策引导,结合众和为智慧云平台等成熟技术工具,物业企业完全可以在满足日益严格的监管要求的同时,找到一条降低运营成本、提升服务品质的可持续发展之路。

——

众和为智慧城市科技

物业设备运维与工程管理数智化解决方案服务商

让空间更安全 · 让运维更高效 · 让管理更智慧

图片