万字详解 RAG 向量索引算法和向量数据库

54 阅读15分钟

前段时间面某大厂的时候,面试官问我:“你们 RAG 系统的向量检索怎么做的?”,我说:“用 MySQL 存 Embedding,查询时遍历计算相似度。”

空气突然安静了五秒。我看到面试官的嘴角抽了一下,才意识到问题大了——当时我们知识库有 50 多万条 Chunk,每次查询都要全表扫描,平均响应时间 3 秒+,用户早就跑光了。

面试被挂后才懂:这叫“暴力搜索”,而生产级方案应该是向量数据库 + ANN 索引

段子归段子,向量数据库确实是当下 RAG 应用的基础设施,也是 AI 应用开发面试的高频考点。今天 Guide 分享几道向量数据库相关的面试题,希望对大家有帮助:

  1. ⭐️ RAG 场景为什么需要向量数据库?
  2. ⭐️ 什么是向量索引算法?
  3. 有哪些向量索引算法?
  4. ⭐️ 你的项目使用的什么向量索引算法?
  5. HNSW 索引和 IVFFLAT 索引的区别是什么?
  6. 有哪些向量数据库?
  7. ⭐️ 你为什么选择 PostgreSQL + pgvector?
  8. 为什么不选择 MySQL 搭配向量数据库呢?

⭐️ RAG 场景为什么需要向量数据库?

RAG(Retrieval-Augmented Generation)的核心是“语义检索”——把文档和用户问题都转成高维向量(Embedding),然后找最相似的 Top-K 片段作为 LLM 上下文。传统关系型数据库(MySQL、PostgreSQL 原生)或全文搜索引擎(ES 的 BM25)无法高效完成这件事,所以必须引入向量数据库(或带向量扩展的数据库)。

RAG 场景为什么需要向量数据库?

1. 高维向量相似度搜索

Embedding 通常是 768~3072 维的稠密向量,传统数据库只能用 = 或 LIKE 做精确匹配,无法计算“余弦相似度 / 内积 / 欧氏距离”。

暴力搜索:如果强行用 SQL 遍历全表计算相似度,复杂度是 O(n)。以 100 万条 1024 维向量为例:

  • 单次查询计算:1,000,000 × 1,024 次乘法运算
  • 实际延迟:秒级(具体数值因硬件而异)

秒级延迟——对于需要实时响应的问答系统完全不可接受。

ANN 近似检索:向量数据库专为最近邻搜索(ANN, Approximate Nearest Neighbor)设计,通过图导航或空间划分大幅减少距离计算次数,将检索延迟降至毫秒级

注:上表延迟为数量级描述,实际性能因硬件规格、并发负载、索引参数(如 ef_searchnprobe)而异,建议参考 ann-benchmarks.com 在目标环境验证。

用不到 5% 的召回率损失,换来 100 倍以上的速度提升——这就是索引的价值。

2. 大规模数据承载能力

RAG 知识库动辄几十万 ~ 亿级 Chunk,向量数据库支持亿级向量持久化 + 增量更新 + 分片,而传统 DB 存向量后基本无法扩展。

3. 语义检索 vs 关键词检索的本质区别

文档的 Chunking 策略(切分规则与重叠度)与 Embedding 模型共同决定了语义召回的理论上限,而向量数据库负责在可接受的延迟内把这个上限兑现出来。

生产级必备能力

  • 支持元数据过滤(如 WHERE category='Java' AND version>='v2')+ 向量相似度联合查询
  • 混合检索(Hybrid Search) :向量 + BM25 + RRF 融合(生产环境常用方案之一)
  • 动态更新:支持增量写入。但需注意:HNSW 在高频删除/更新场景下,被删除的向量以“标记删除”方式残留,积累的 dead nodes 会导致召回率随时间下滑,需定期通过 REINDEX 或 vacuuming 机制清理,并监控实际召回率
  • 权限/多租户隔离:企业级 RAG 必备

⭐️ 什么是向量索引算法?

向量索引算法是向量数据库的核心,它的核心任务是解决一个数学难题:如何在海量的高维向量中,极速地找到和给定查询向量最相似的那几个。

它的本质,是一种空间划分和数据组织的艺术。如果没有索引,我们要找一个相似向量,就必须把数据库里所有的向量都比较一遍,这叫暴力搜索。在百万、亿级的数据量下,这种方法的延迟是灾难性的。

向量索引的目标,就是通过预先组织好数据,让我们在查询时能够智能地跳过绝大部分不相关的向量,只在一个很小的候选集里进行精确比较。

用生活化的比喻来说:

  • 没有索引 = 在整个城市挨家挨户找一个人
  • 有索引 = 先确定在哪个区 → 哪条街 → 哪栋楼 → 快速定位

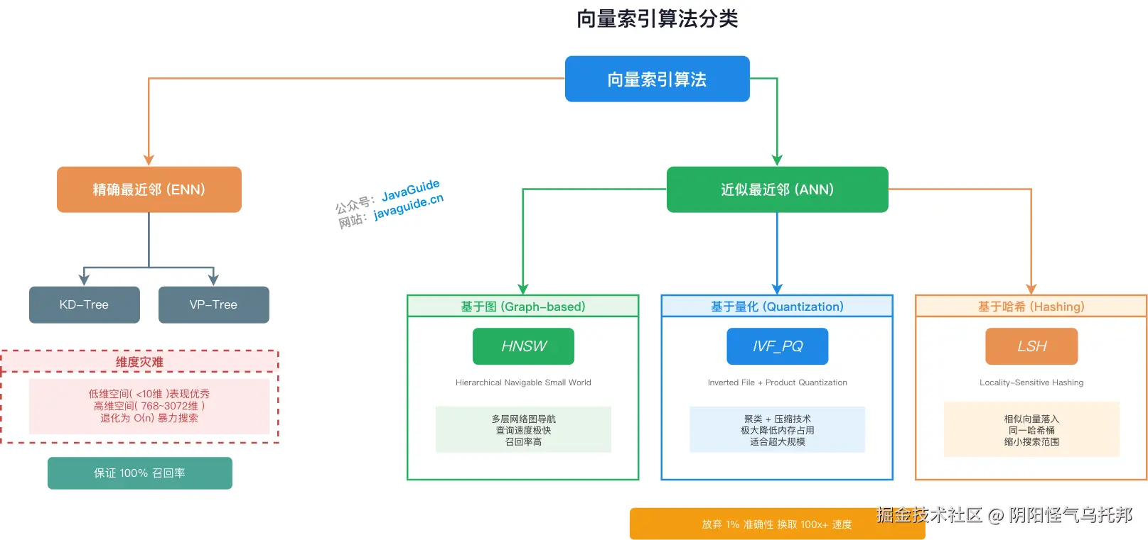
在实践中,向量索引算法主要分为两大类:

向量索引算法分类

当我们谈论向量索引时,绝大多数时候谈论的都是 ANN 算法

选择并调优一个合适的 ANN 索引,是决定 RAG 或向量搜索系统最终性能和成本的关键,带来的性能提升可以达到百倍甚至千倍以上。

1. 精确最近邻(Exact Nearest Neighbor,ENN)算法

  • 目标: 保证 100% 找到最相似的那个向量。
  • 代表: 像 KD-Tree、VP-Tree 这类传统的空间树结构。
  • 问题: 它们在低维空间(比如 10 维以内)效果很好,但在 AI 领域动辄几百上千维的高维空间中,它们的性能会急剧下降,遭遇维度灾难,最终退化成和暴力搜索差不多的效率。

2. 近似最近邻(Approximate Nearest Neighbor,ANN)算法

  • 目标: 这是现代向量检索的核心。它做出了一个非常聪明的工程权衡放弃 100% 的准确性,换取查询速度几个数量级的提升。它不保证一定能找到那个最相似的,但能保证以极大概率(比如 99%)找到的向量,也已经足够相似了。
  • 代表: 这类算法是现在的主流,主要有三大流派:基于图的(Graph-based): 如 HNSW。它把向量组织成一个复杂的多层网络图,查询时像导航一样在图上行走,速度极快,召回率非常高,是目前综合表现最好的算法之一。基于量化的(Quantization-based): 如 IVF_PQ。它通过聚类和压缩技术,把海量向量压缩成很小的数据,极大地降低了内存占用,非常适合超大规模的场景。基于哈希的(Hashing-based): 如 LSH。它通过特殊的哈希函数,让相似的向量有很大概率落入同一个哈希桶,从而缩小搜索范围。

有哪些向量索引算法?

在向量数据库与 RAG(检索增强生成)应用中,索引算法直接决定了系统的召回率、响应延迟和资源消耗。

这里需要区分两个层级概念:

主流索引算法一览

关于 IVF_RABITQ:这是 2024 年提出的新一代量化算法,核心创新是 Random Rotation(随机旋转)+ Bit Quantization(比特量化) 。相比传统 PQ 将向量切成子向量再分别聚类,RABITQ 先对向量做随机旋转使各维度分布更均匀,再将每个维度量化为 1 bit(仅保留符号位)。这种设计在保持高召回率的同时,将内存占用压缩到原始向量的 1/32,且距离计算可高效使用位运算加速。在 Milvus 2.5+ 中已作为 IVF_RABITQ 索引类型提供。

⭐️ 你的项目使用的什么向量索引算法?

在我们的项目中,使用的是 PostgreSQL 的 pgvector 扩展,并配置了 HNSW 索引

为什么选择 HNSW? 因为在百万级数据规模下,HNSW 在检索速度、召回率和内存占用之间取得了最佳平衡。

我们可以把 HNSW 理解成一个多层高速公路网络

HNSW 索引架构

核心机制:

  1. 层次化构建: 节点的最高层级由公式 level = floor(-ln(random()) * mL) 决定,其中 mL 是层级乘数。这使得越高的层级节点数指数级递减,形成“金字塔”结构。
  2. 贪心搜索:检索从顶层开始,每层都贪心地移动至距离查询点最近的邻居节点。
  3. 由粗到精:上层用于快速定位语义区域,下层用于执行精确查找。

这种“由粗到精”的查找方式,能够极快地定位到最近邻向量,而不需要像暴力搜索那样比较每一个点。

HNSW 的本质是近似最近邻(ANN)算法,意味着它为了追求极致速度,无法保证 100% 的召回率。但在实践中,通过调整参数,召回率可以达到 99% 以上,对于 RAG 应用完全足够。

调优参数:

  • m:每个节点的最大连接数。m 值越大,图越密集,召回率越高,但会增加构建时间和内存消耗。
  • ef_construction:索引构建时的搜索范围。该值越大,索引质量越高,但构建越慢。
  • ef_search:查询时的搜索范围。这是最重要的运行时参数,直接影响查询速度和召回率的平衡

扩展性考虑:

HNSW 是非常耗内存的索引。如果未来数据规模增长到千万甚至亿级,或者对写入吞吐量有更高要求,HNSW 的内存占用和构建成本可能成为瓶颈。

届时可以考虑切换到 IVFFLAT 索引。IVFFLAT 基于倒排索引思想,通过将向量空间聚类成多个桶来缩小搜索范围。或者引入 Milvus 等专业向量数据库,它们在分布式、大规模场景下提供更专业的解决方案。

过滤行为注意:

pgvector 0.5+ 的 HNSW 索引在执行元数据过滤时,采用混合过滤策略:过滤条件在索引扫描期间并行评估,而非纯后过滤。但若过滤条件较严格,仍可能导致最终结果远少于 Top-K 预期。

例如,查询“返回 10 条相似文档中 category='Java' 的记录”,若候选集中只有 3 条满足条件,则仅返回 3 条。解决方案包括:

  1. 增大候选集:设置更大的 ef_search 或 LIMIT,让更多候选进入过滤阶段
  2. 预过滤(Pre-filtering) :先按元数据过滤再执行向量搜索,但可能导致索引失效退化为暴力搜索
  3. 部分索引(Partial Index) :PostgreSQL 支持带条件的 HNSW 索引,如 CREATE INDEX ... WHERE category = 'Java',但需为每个常见过滤条件创建独立索引

HNSW 索引和 IVFFLAT 索引的区别是什么?

这两者的核心区别在于:一个是利用 “图” 的连通性寻找邻居,一个是利用 “聚类” 缩小搜索范围。

HNSW(图索引)

  • 原理:构建多层图结构,查询像在“高速公路”上行驶,先大跨度跳跃,再局部精细搜索
  • 优点:检索速度极快,召回率非常稳定且高
  • 缺点:”内存消耗大”,除了原始向量,还要存储大量节点间的连接关系;索引构建非常慢

IVFFLAT(倒排聚类)

  • 原理:利用 K-Means 将向量空间切分成多个桶,查询时先找最近的几个桶,只在桶内进行暴力搜索
  • 优点:内存友好,结构简单,索引构建速度比 HNSW 快 4-32 倍(取决于 nlist 参数和硬件)
  • 缺点:检索速度略慢于 HNSW(在高精度要求下);如果数据分布改变,需要重新训练聚类中心

如何选择?

  • 选 HNSW:数据在百万级,追求毫秒级极速响应,且服务器内存充足
  • 选 IVFFLAT:数据达到千万甚至亿级,或内存资源受限,能接受稍长的查询延迟

有哪些向量数据库?

对于向量数据库的选型,适合项目的才是最好的,没有银弹!

第一类:传统数据库扩展

  • 代表: PostgreSQL + pgvector 插件(最成熟的选择,生产环境验证充分)、MongoDB Atlas Vector Search(NoSQL 领域的向量扩展)
  • 核心优势:统一技术栈: 无需引入新的数据库系统,降低运维复杂度事务一致性: 向量数据和业务数据可以在同一事务中管理,保证 ACID 特性学习成本低: 团队已有的 SQL 知识可以复用混合查询便利: 可以轻松结合 SQL 过滤条件进行向量搜索
  • 适用场景: 项目初期或中小型项目中的首选。特别是在业务数据(如文档元数据)和向量数据需要强一致性、能在同一个事务里管理时,它的优势巨大。它极大地降低了技术栈的复杂度和运维成本,对于已经在使用 PG 的团队来说,学习曲线几乎为零。

第二类:搜索引擎演进

  • 代表: Elasticsearch、OpenSearch(AWS 维护的 ES 分支,向量功能持续增强)。
  • 核心优势:混合搜索(Hybrid Search)能力强大: 可无缝结合 BM25 关键词搜索和向量语义搜索全文检索能力: 处理长文本、支持高亮、分词等传统搜索特性成熟的分布式架构: 横向扩展能力强丰富的聚合分析: 支持 facet、aggregation 等分析功能
  • 适用场景: 需要同时支持关键词和语义搜索;电商搜索、文档检索等复合查询场景;已有 ES 技术栈的团队;需要复杂过滤和聚合的场景。

第三类:原生专业向量数据库

  • 代表: Milvus(功能最全面、社区最庞大)、Weaviate(内置 AI 模块,支持 GraphQL 查询,易用性好)、Qdrant(Rust 编写,内存效率高,支持丰富的过滤器)。
  • 核心优势:专为向量优化: 支持多种索引算法(HNSW、IVF、LSH 等)规模化能力: 可处理十亿级向量性能极致: 专门的内存管理和索引优化功能丰富: 支持多种距离度量、动态更新、增量索引等
  • 适用场景: 当我们的向量数据规模达到亿级甚至更高,或者对 QPS 和延迟有非常苛刻的要求时,这些专业的向量数据库通常会提供比 pgvector 更好的性能和更丰富的功能(如更高级的索引算法、数据分区、多租户等)。当然,选择这条路也意味着我们需要投入更多的运维和学习成本

第四类:云托管的向量数据库服务

  • 代表: Pinecone(市场的开创者和领导者)、Zilliz Cloud(Milvus 的商业版)、Weaviate Cloud 等。
  • 核心优势:低运维: 全托管服务,自动扩缩容(仍需配置索引参数和监控召回率)高可用保证: SLA 通常 99.9%+快速上线: 几分钟即可开始使用弹性计费: 按实际使用量付费
  • 适用场景: 对于追求快速上线、希望降低运维负担、并且预算充足的团队,这是一个非常有吸引力的选择。它让我们能把所有精力都聚焦在 AI 应用本身的业务逻辑上,而无需关心底层数据库的运维细节。

⭐️ 你为什么选择 PostgreSQL + pgvector?

这里以 《SpringAI 智能面试平台+RAG 知识库》项目为例。本项目需要同时存储结构化数据(简历、面试记录)和向量数据(文档 Embedding)。

方案对比

选择 pgvector 的理由

  • 架构简单:不引入额外组件,降低部署和运维复杂度。
  • 性能够用:HNSW 索引支持毫秒级检索,百万级以下文档场景完全够用。
  • 事务一致性:向量数据和业务数据在同一数据库,天然支持事务。
  • SQL 查询:可以结合 WHERE 条件过滤(注意:过滤条件可能导致向量索引失效,需检查执行计划)。
-- pgvector 余弦相似度搜索示例
-- <=> 是余弦距离运算符(0 = 完全相同,2 = 完全相反)
-- 余弦相似度 = 1 - 余弦距离
SELECT content, 1 - (embedding <=> $1) as cosine_similarity
FROM vector_store
WHERE metadata->>'category' = 'Java'
ORDER BY embedding <=> $1  -- 按距离升序,越小越相似
LIMIT 5;

-- ⚠️ 关键前提:查询时使用的距离运算符必须与创建 HNSW 索引时指定的
-- operator class(例如 vector_cosine_ops)严格保持一致,否则查询将
-- 无法命中索引,直接退化为全表扫描。
-- 验证方式:EXPLAIN ANALYZE 检查执行计划是否包含 Index Scan。

为什么不选择 MySQL 搭配向量数据库呢?

PostgreSQL 最大的优势,也是它在 AI 时代甩开对手的“王牌”,就是其强大的可扩展性。开发者可以在不修改内核的情况下,为数据库安装各种功能插件:

  • AI 向量检索pgvector 扩展(官方推荐,性能在百万级场景下接近专业向量库)
  • 全文搜索:内置 tsvector(基础需求),或 pg_bm25 扩展(高级需求)
  • 时序数据TimescaleDB 扩展
  • 地理信息PostGIS 扩展(行业标准)

这种“一站式”解决能力意味着许多项目不再需要依赖 Elasticsearch、Milvus 等外部中间件,仅凭一个 PostgreSQL 即可满足多样化需求,从而简化技术栈。

注意:MySQL 8.x 系列(包括 8.4 LTS)无官方向量支持。MySQL 9.0(2024 年 7 月发布)才正式引入 VECTOR 数据类型及 STRING_TO_VECTORVECTOR_TO_STRING 等向量函数,但目前尚不支持向量索引(ANN),仅能做暴力计算。生态成熟度和生产验证案例远少于 pgvector。如果项目已深度绑定 MySQL 生态,可考虑 MySQL 9.0+ 基础方案(小规模)或 MySQL + 外部向量库的组合。

VECTOR 列不能用作任何类型的键,包括主键、外键、唯一键和分区键

文章转载自: JavaGuide

原文链接: www.cnblogs.com/javaguide/p…

体验地址: www.jnpfsoft.com/?from=421