「技术革新」Ollama Terminal Call 本地大模型驱动的开发者工具

0 阅读2分钟

项目简介

Ollama Terminal Call 是一个功能强大的命令行工具,如果说ollama是AI大模型的容器,模型是AI的大脑,那Ollama Terminal Call就是给这个超级大脑安上了手和脚,让这个本地的超级大脑可以动起来,用于与本地 Ollama 模型进行交互,并支持执行系统命令和文件操作。该工具提供了两种模式:交互式模式和 Agent 模式,其中 Agent 模式可以执行 CMD 和 PowerShell 命令,以及创建文件。

核心功能

🎯 1. 双模式支持

交互式模式:普通对话模式,与模型进行文本交互

Agent模式:支持执行系统命令和文件操作的高级模式

🚀 2. 命令执行能力

执行 CMD 命令

执行 PowerShell 命令

支持命令白名单和安全检查,防止危险操作

📁 3. 文件操作能力

自动检测和读取用户提到的文件路径

创建文本文件和 PDF 文件(使用 ```python 代码块)

支持安全的文件路径验证,防止路径遍历攻击

⚙️ 4. 配置管理

首次运行时自动引导用户进行初始设置

支持修改默认模型、模式、服务器设置等

配置文件自动保存和加载

🎨 5. 友好的用户界面

彩色终端输出,增强用户体验

加载提示和操作反馈

详细的帮助信息和命令说明

技术特点

使用 Python 编写,跨平台兼容

集成 Ollama 库与本地或远程模型交互

实现了安全的命令执行机制

支持 Windows 编码问题处理

完整的错误处理和日志记录

工作流程

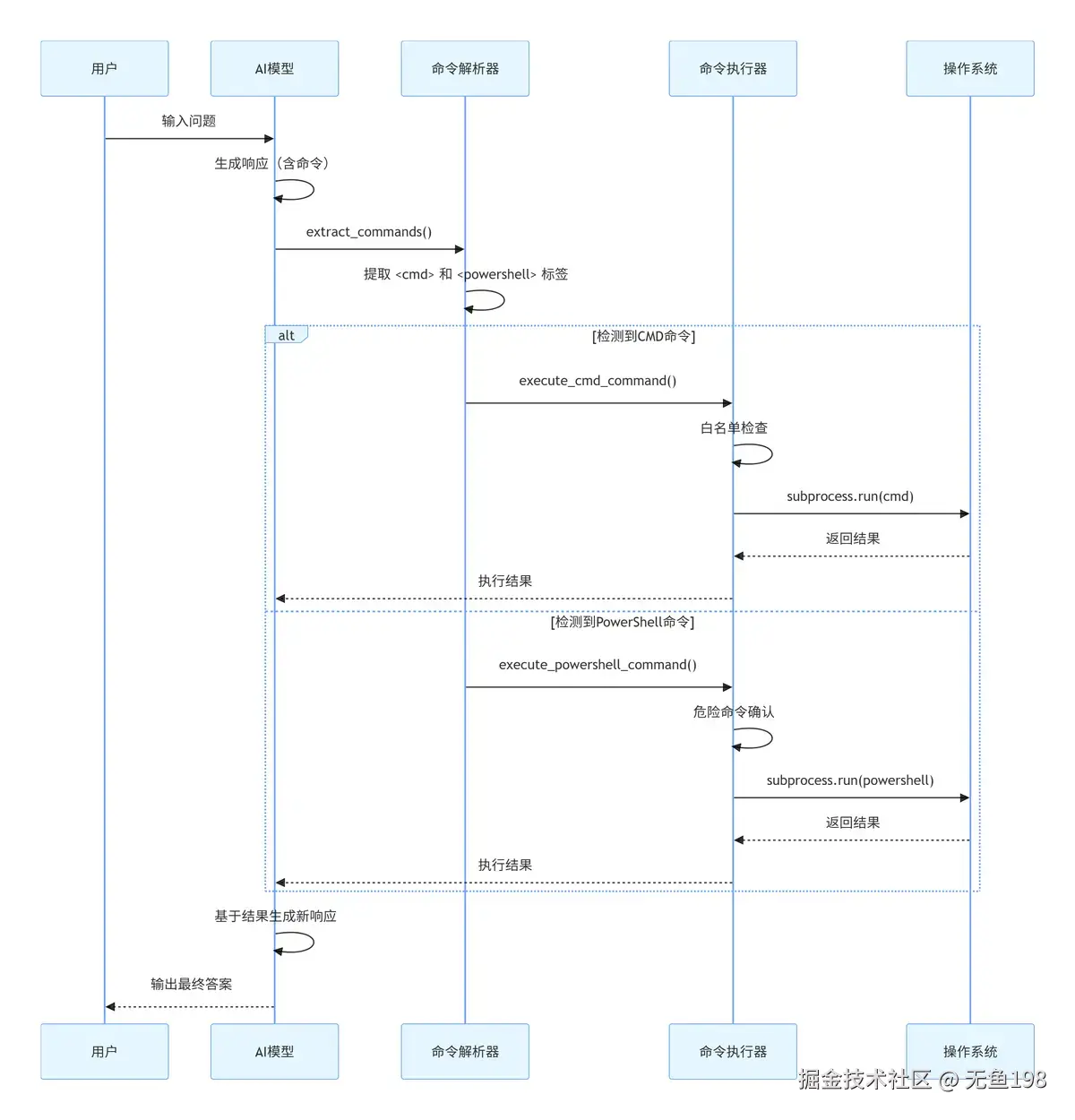
系统架构图

核心流程架构图

项目地址

gitcode.com/ylx9883/Oll…