扣子小龙虾搞定自动写文、排版、发布一人就是一家新媒体公司!

43 阅读6分钟

TECH × AI AUTOMATION

扣子小龙虾搞定自动写文、排版、发布一人就是一家新媒体公司!

🚀

AI 自动化 × 新媒体矩阵

从选题到发布,全流程自动化运行

💡核心导读

当我们把每天的日程都交给AI自动化运行之后,解放的时间真的不是一丁半点。并且你能够每天体会AI牛马给你汇报结果,你只需要验收确认的爽感。结合扣子2.5升级的日程管理功能,相当于把一个长期任务进行拆解然后分布定时执行。

你可以一句话让它把任务加入到日程中,也可以是项目管理的那种任务,一个进度完成后更新下一个任务。

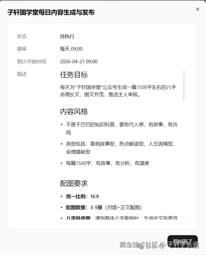
扣子日程管理功能自动化任务配置

比如我测试的把一个公众号小号的内容,全部交给AI去想选题,写内容,安排定时化任务,然后再用排版技能skill直接排版配图好,然后传送到公众号后台草稿箱。

01

AI 统一规划选题

既然是长期计划要写,可以让AI帮你直接规划好一周的选题,比如输入:

PROMPT 01

选题规划提示词

我想请你帮我规划本周的内容选题。

【我的账号定位】

  • 主标签:AI时代的超级个体践行者

  • 核心受众:想通过AI提效、做副业、打造个人IP的人

  • 内容方向:AI工具测评、效率方法论、个人IP打造

  • 更新节奏:周更(每周3-5篇)

【本周主题】

我想围绕"AI写作辅助"这个主题展开

【我希望你这样思考】

1. 先分析这个主题下目标读者最关心的3个问题

2. 结合我的账号风格(实战派、不割韭菜、有深度),给出5-7个具体选题

3. 每个选题说明:

  • 角度切入点

  • 预计能解决读者什么问题

  • 适合用什么形式(干货文/清单体/案例故事/对比测评)

【输出格式】

按周一到周日排列,标注每天的内容类型和核心观点。

然后按照你的要求是否要修改,再给到它反馈即可,选题确认没问题,然后再让它设定为日程,明确每天围绕选题撰写内容,内容参考可以给到,比如你过往写过的内容公众号链接丢给它,然他学习参考之前的内容风格。

"

这一步也可以展开多训练调教一下,多测试效果,多几篇内容丢给它反复学习补充,其实最终就可以提取成一个你的 .skill 出来了。

PROMPT 02

一键全流程提示词

或者你写的内容如果不是特别需要原创,可以直接偷懒用下面一套提示词:

我想请你帮我完成本周的"AI写作辅助"主题系列,从选题到发布全流程。

【基础信息】

  • 账号定位:AI时代的超级个体践行者

  • 目标受众:想通过AI提效、做副业、打造个人IP的人

  • 更新节奏:周更5篇,每篇1500字左右

【本周主题】

AI写作辅助

【请帮我完成以下工作】

① 选题规划(周一~周五)

按周一到周五,每天给出:

  • 标题(吸引眼球但不过度标题党)

  • 内容类型(干货/清单/案例/对比)

  • 核心观点(1句话)

  • 切入角度(从哪个具体场景切入)

② 文章写作(每篇包含)

  • 引子:用一个具体场景/痛点开场(50字左右)

  • 正文:3-4个段落,每段有独立小标题

  • 金句:每篇准备2-3句可单独传播的金句

  • 结尾:行动召唤或互动问题

③ 排版指导(每篇)

  • 建议使用的章节编号样式

  • 重点强调的文字(用引号标注)

  • 提示框/警告框使用位置

  • 留白节奏(哪里该分段、哪里该空行)

④ 配图建议(每篇)

  • 封面图:描述+关键词(用于AI生图)

  • 正文配图:建议在哪些位置放图、建议什么类型

  • 结尾互动图:可以是提问/引导评论的图

【输出格式】

周一到周五,每天一个完整的内容包(选题+文章+排版+配图)

全部设定好了,写的字数,配图风格,数量,时间等。

02

匹配排版技能

简单训练了一个通用排版的技能,大家可以直接用,之前知识库也分享过。就是上面提示词提到的 wechat-article-layout。

SKILL

直接ctrl+v复制到小龙虾即可

直接把压缩包丢到扣子小龙虾,然后告诉它帮你安装这个skill即可。

排版效果截图排版效果展示

提示词是已经设定好的,它到时候会自己用技能的。大概排完版之后就是下面这样的。个人风格排版效果1

不是特别花哨的那种,排版的进一步升级你也可以根据自己过往的风格让它理解调整。

我自己调教的一个是下面这样的效果,只适合我这种AI工具分享类的文章了,每个人的喜好毕竟不太一样。个人风格排版效果2

图片

"

还是那句话,自己的虾,自己养。

03

链接公众号信息直接发布

文章内容直接写好也排版好了,这时候会有一些分歧。其实这时候直接Ctrl+C全部复制到公众号就能直接发了,我设置的最终排版的效果复制过去也不会乱,图片都能显示。

这一步其实也用不了多长时间,毕竟最后还得过一遍校验一下,再点击发布。

当然你如果发也懒得发,也不在乎有错误,那可以再进行最后一步,和公众号绑定后台的app id和secret,加上IP白名单这些步骤。

CONFIG

公众号后台配置步骤

这些需要进入公众号后台,点击开发接口,然后去微信开放者平台,启用开发能力,复制app id,secret只会显示一次,然后IP不知道是什么可以直接问小龙虾,然后把一串IP数字放进白名单即可。

然后把获取的信息告诉给小龙虾,让它帮你和公众号绑定,后续的内容直接同步到公众号草稿,也可以直接让发布,只不过我个人习惯还是最后会人工审核下,手动发布。多平台同步插件2

这样就彻底打通公众号和小龙虾了,后续可以直接加入到日程中,每天写完,自己排版好,推到草稿箱。

⚠️

不过要补充一下,公众号需要是实名认证的才能用开发能力,不然不太行。

这里再补充分享个插件,可以一键同步你发到公众号的内容到其他多个自媒体平台的草稿,可以到谷歌插件中心装上。

多平台同步插件3