⭐️AI 应用开发面试和 AI Coding 实战相关的内容目前正在持续更新中:javaguide.cn/ai/ 。
前段时间面某大厂的时候,面试官问我:“你们 RAG 系统的向量检索怎么做的?”,我说:“用 MySQL 存 Embedding,查询时遍历计算相似度。”
空气突然安静了五秒。我看到面试官的嘴角抽了一下,才意识到问题大了——当时我们知识库有 50 多万条 Chunk,每次查询都要全表扫描,平均响应时间 3 秒+,用户早就跑光了。
面试被挂后才懂:这叫“暴力搜索”,而生产级方案应该是向量数据库 + ANN 索引。
段子归段子,向量数据库确实是当下 RAG 应用的基础设施,也是 AI 应用开发面试的高频考点。今天 Guide 分享几道向量数据库相关的面试题,希望对大家有帮助:
- ⭐️ RAG 场景为什么需要向量数据库?
- ⭐️ 什么是向量索引算法?
- 有哪些向量索引算法?
- ⭐️ 你的项目使用的什么向量索引算法?
- HNSW 索引和 IVFFLAT 索引的区别是什么?
- 有哪些向量数据库?
- ⭐️ 你为什么选择 PostgreSQL + pgvector?
- 为什么不选择 MySQL 搭配向量数据库呢?
⭐️ RAG 场景为什么需要向量数据库?
RAG(Retrieval-Augmented Generation)的核心是“语义检索”——把文档和用户问题都转成高维向量(Embedding),然后找最相似的 Top-K 片段作为 LLM 上下文。传统关系型数据库(MySQL、PostgreSQL 原生)或全文搜索引擎(ES 的 BM25)无法高效完成这件事,所以必须引入向量数据库(或带向量扩展的数据库)。
1. 高维向量相似度搜索
Embedding 通常是 768~3072 维的稠密向量,传统数据库只能用 = 或 LIKE 做精确匹配,无法计算“余弦相似度 / 内积 / 欧氏距离”。
暴力搜索:如果强行用 SQL 遍历全表计算相似度,复杂度是 O(n)。以 100 万条 1024 维向量为例:
- 单次查询计算:1,000,000 × 1,024 次乘法运算
- 实际延迟:秒级(具体数值因硬件而异)
秒级延迟——对于需要实时响应的问答系统完全不可接受。
ANN 近似检索:向量数据库专为最近邻搜索(ANN, Approximate Nearest Neighbor)设计,通过图导航或空间划分大幅减少距离计算次数,将检索延迟降至毫秒级。
| 指标 | 暴力搜索 | ANN 索引检索 |
|---|---|---|
| 时间复杂度 | O(n) | 图索引 ≈ O(log n),聚类索引 ≈ O(nprobe × n/nlist) |
| 100 万向量延迟 | 秒级 | 毫秒级 |
| 召回率 | 100% | 95-99% |
| 速度提升 | 基准 | 100-200 倍 |
注:上表延迟为数量级描述,实际性能因硬件规格、并发负载、索引参数(如
ef_search、nprobe)而异,建议参考 ann-benchmarks.com 在目标环境验证。
用不到 5% 的召回率损失,换来 100 倍以上的速度提升——这就是索引的价值。
2. 大规模数据承载能力
RAG 知识库动辄几十万 ~ 亿级 Chunk,向量数据库支持亿级向量持久化 + 增量更新 + 分片,而传统 DB 存向量后基本无法扩展。
3. 语义检索 vs 关键词检索的本质区别
| 检索方式 | 原理 | 局限性 |
|---|---|---|
| BM25 关键词 | 字面匹配,基于词频统计 | 遇到同义词/改写就失效(“退货” vs “退款流程”) |
| 向量语义搜索 | Embedding 捕获语义相似性 | 理解同义词、上下文、隐含意图 |
文档的 Chunking 策略(切分规则与重叠度)与 Embedding 模型共同决定了语义召回的理论上限,而向量数据库负责在可接受的延迟内把这个上限兑现出来。
生产级必备能力:
- 支持元数据过滤(如
WHERE category='Java' AND version>='v2')+ 向量相似度联合查询 - 混合检索(Hybrid Search):向量 + BM25 + RRF 融合(生产环境常用方案之一)
- 动态更新:支持增量写入。但需注意:HNSW 在高频删除/更新场景下,被删除的向量以“标记删除”方式残留,积累的 dead nodes 会导致召回率随时间下滑,需定期通过
REINDEX或 vacuuming 机制清理,并监控实际召回率 - 权限/多租户隔离:企业级 RAG 必备
⭐️ 什么是向量索引算法?
向量索引算法是向量数据库的核心,它的核心任务是解决一个数学难题:如何在海量的高维向量中,极速地找到和给定查询向量最相似的那几个。
它的本质,是一种空间划分和数据组织的艺术。如果没有索引,我们要找一个相似向量,就必须把数据库里所有的向量都比较一遍,这叫暴力搜索。在百万、亿级的数据量下,这种方法的延迟是灾难性的。
向量索引的目标,就是通过预先组织好数据,让我们在查询时能够智能地跳过绝大部分不相关的向量,只在一个很小的候选集里进行精确比较。
用生活化的比喻来说:
- 没有索引 = 在整个城市挨家挨户找一个人
- 有索引 = 先确定在哪个区 → 哪条街 → 哪栋楼 → 快速定位
在实践中,向量索引算法主要分为两大类:
当我们谈论向量索引时,绝大多数时候谈论的都是 ANN 算法。
选择并调优一个合适的 ANN 索引,是决定 RAG 或向量搜索系统最终性能和成本的关键,带来的性能提升可以达到百倍甚至千倍以上。
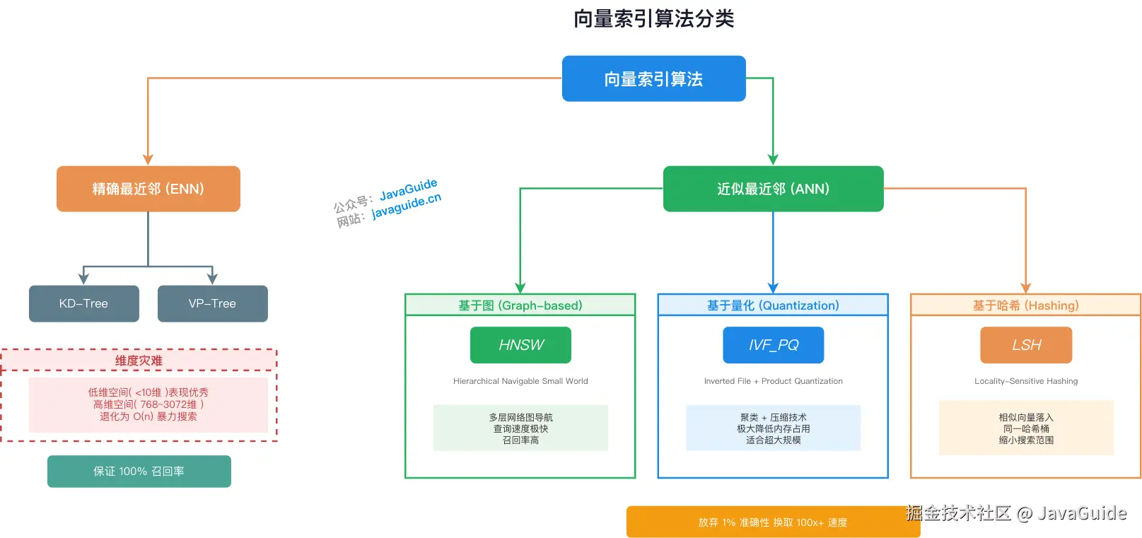
1. 精确最近邻(Exact Nearest Neighbor,ENN)算法
- 目标: 保证 100% 找到最相似的那个向量。
- 代表: 像 KD-Tree、VP-Tree 这类传统的空间树结构。
- 问题: 它们在低维空间(比如 10 维以内)效果很好,但在 AI 领域动辄几百上千维的高维空间中,它们的性能会急剧下降,遭遇维度灾难,最终退化成和暴力搜索差不多的效率。
2. 近似最近邻(Approximate Nearest Neighbor,ANN)算法
- 目标: 这是现代向量检索的核心。它做出了一个非常聪明的工程权衡:放弃 100% 的准确性,换取查询速度几个数量级的提升。它不保证一定能找到那个最相似的,但能保证以极大概率(比如 99%)找到的向量,也已经足够相似了。
- 代表: 这类算法是现在的主流,主要有三大流派:
- 基于图的(Graph-based): 如 HNSW。它把向量组织成一个复杂的多层网络图,查询时像导航一样在图上行走,速度极快,召回率非常高,是目前综合表现最好的算法之一。
- 基于量化的(Quantization-based): 如 IVF_PQ。它通过聚类和压缩技术,把海量向量压缩成很小的数据,极大地降低了内存占用,非常适合超大规模的场景。
- 基于哈希的(Hashing-based): 如 LSH。它通过特殊的哈希函数,让相似的向量有很大概率落入同一个哈希桶,从而缩小搜索范围。
有哪些向量索引算法?
在向量数据库与 RAG(检索增强生成)应用中,索引算法直接决定了系统的召回率、响应延迟和资源消耗。
这里需要区分两个层级概念:
| 层级 | 示例 | 说明 |
|---|---|---|
| 向量数据库 | Milvus、Qdrant、pgvector | 负责向量存储、检索和管理的完整系统 |
| 其支持的索引算法 | HNSW、IVF-PQ、IVFFLAT、Flat | 决定检索性能与召回率的内部实现 |
主流索引算法一览:
| 算法名称 | 原理机制 | 核心优势 | 主要劣势 | 适用数据规模 |
|---|---|---|---|---|
| Flat(暴力搜索) | 遍历所有向量计算距离 | 100% 准确无损 | O(n) 复杂度,查询极慢 | < 10 万 |
| HNSW(图索引) | 分层导航的小世界图 | 查询极快,召回率极高 | 内存消耗巨大,构建耗时 | 10 万 - 1000 万 |
| IVFFLAT(倒排聚类) | 聚类 + 倒排索引桶 | 内存效率高,构建快 | 需前置训练,召回率略低 | 1000 万 - 1 亿 |
| IVF-PQ(乘积量化) | 聚类 + 向量极致压缩 | 支持海量数据,开销极低 | 精度损失较大 | > 1 亿 |
| IVF_RABITQ | 聚类 + 随机旋转比特量化 | 内存占用极低,召回率优于 PQ | 较新算法,生态支持有限 | > 1 亿 |
关于 IVF_RABITQ:这是 2024 年提出的新一代量化算法,核心创新是 Random Rotation(随机旋转)+ Bit Quantization(比特量化)。相比传统 PQ 将向量切成子向量再分别聚类,RABITQ 先对向量做随机旋转使各维度分布更均匀,再将每个维度量化为 1 bit(仅保留符号位)。这种设计在保持高召回率的同时,将内存占用压缩到原始向量的 1/32,且距离计算可高效使用位运算加速。在 Milvus 2.5+ 中已作为
IVF_RABITQ索引类型提供。
⭐️ 你的项目使用的什么向量索引算法?
这里以 《SpringAI 智能面试平台+RAG 知识库》项目为例。
在我们的项目中,使用的是 PostgreSQL 的 pgvector 扩展,并配置了 HNSW 索引。
为什么选择 HNSW? 因为在百万级数据规模下,HNSW 在检索速度、召回率和内存占用之间取得了最佳平衡。
我们可以把 HNSW 理解成一个多层高速公路网络:
核心机制:
- 层次化构建: 节点的最高层级由公式
level = floor(-ln(random()) * mL)决定,其中mL是层级乘数。这使得越高的层级节点数指数级递减,形成“金字塔”结构。 - 贪心搜索:检索从顶层开始,每层都贪心地移动至距离查询点最近的邻居节点。
- 由粗到精:上层用于快速定位语义区域,下层用于执行精确查找。
这种“由粗到精”的查找方式,能够极快地定位到最近邻向量,而不需要像暴力搜索那样比较每一个点。
HNSW 的本质是近似最近邻(ANN)算法,意味着它为了追求极致速度,无法保证 100% 的召回率。但在实践中,通过调整参数,召回率可以达到 99% 以上,对于 RAG 应用完全足够。
调优参数:
- m:每个节点的最大连接数。
m值越大,图越密集,召回率越高,但会增加构建时间和内存消耗。 - ef_construction:索引构建时的搜索范围。该值越大,索引质量越高,但构建越慢。
- ef_search:查询时的搜索范围。这是最重要的运行时参数,直接影响查询速度和召回率的平衡。
扩展性考虑:
HNSW 是非常耗内存的索引。如果未来数据规模增长到千万甚至亿级,或者对写入吞吐量有更高要求,HNSW 的内存占用和构建成本可能成为瓶颈。
届时可以考虑切换到 IVFFLAT 索引。IVFFLAT 基于倒排索引思想,通过将向量空间聚类成多个桶来缩小搜索范围。或者引入 Milvus 等专业向量数据库,它们在分布式、大规模场景下提供更专业的解决方案。
过滤行为注意:
pgvector 0.5+ 的 HNSW 索引在执行元数据过滤时,采用混合过滤策略:过滤条件在索引扫描期间并行评估,而非纯后过滤。但若过滤条件较严格,仍可能导致最终结果远少于 Top-K 预期。
例如,查询“返回 10 条相似文档中 category='Java' 的记录”,若候选集中只有 3 条满足条件,则仅返回 3 条。解决方案包括:
- 增大候选集:设置更大的
ef_search或LIMIT,让更多候选进入过滤阶段 - 预过滤(Pre-filtering):先按元数据过滤再执行向量搜索,但可能导致索引失效退化为暴力搜索
- 部分索引(Partial Index):PostgreSQL 支持带条件的 HNSW 索引,如
CREATE INDEX ... WHERE category = 'Java',但需为每个常见过滤条件创建独立索引
HNSW 索引和 IVFFLAT 索引的区别是什么?
这两者的核心区别在于:一个是利用**“图”的连通性寻找邻居,一个是利用“聚类”**缩小搜索范围。
HNSW(图索引)
- 原理:构建多层图结构,查询像在“高速公路”上行驶,先大跨度跳跃,再局部精细搜索
- 优点:检索速度极快,召回率非常稳定且高
- 缺点:”内存消耗大”,除了原始向量,还要存储大量节点间的连接关系;索引构建非常慢
IVFFLAT(倒排聚类)
- 原理:利用 K-Means 将向量空间切分成多个桶,查询时先找最近的几个桶,只在桶内进行暴力搜索
- 优点:内存友好,结构简单,索引构建速度比 HNSW 快 4-32 倍(取决于
nlist参数和硬件) - 缺点:检索速度略慢于 HNSW(在高精度要求下);如果数据分布改变,需要重新训练聚类中心
| 特性 | HNSW(图索引) | IVFFLAT(倒排聚类) |
|---|---|---|
| 底层原理 | 层次化小世界图结构 | 聚类 + 倒排桶结构 |
| 查询速度 | 极快 | 中等 |
| 内存消耗 | 极高(原始向量 + 图连接指针) | 中等(原始向量 + 质心),低于 HNSW |
| 构建速度 | 慢(需逐个节点插入) | 快 4-32 倍(依赖 K-Means 训练) |
| 数据动态性 | 增量添加方便,但删除需定期 REINDEX | 建议全量训练,否则精度下降 |
| 适用规模 | 10 万 - 1000 万 | 1000 万 - 1 亿 |
如何选择?
- 选 HNSW:数据在百万级,追求毫秒级极速响应,且服务器内存充足
- 选 IVFFLAT:数据达到千万甚至亿级,或内存资源受限,能接受稍长的查询延迟
有哪些向量数据库?
对于向量数据库的选型,适合项目的才是最好的,没有银弹!
第一类:传统数据库扩展
- 代表: PostgreSQL + pgvector 插件(最成熟的选择,生产环境验证充分)、MongoDB Atlas Vector Search(NoSQL 领域的向量扩展)
- 核心优势:
- 统一技术栈: 无需引入新的数据库系统,降低运维复杂度
- 事务一致性: 向量数据和业务数据可以在同一事务中管理,保证 ACID 特性
- 学习成本低: 团队已有的 SQL 知识可以复用
- 混合查询便利: 可以轻松结合 SQL 过滤条件进行向量搜索
- 适用场景: 项目初期或中小型项目中的首选。特别是在业务数据(如文档元数据)和向量数据需要强一致性、能在同一个事务里管理时,它的优势巨大。它极大地降低了技术栈的复杂度和运维成本,对于已经在使用 PG 的团队来说,学习曲线几乎为零。
第二类:搜索引擎演进
- 代表: Elasticsearch、OpenSearch(AWS 维护的 ES 分支,向量功能持续增强)。
- 核心优势:
- 混合搜索(Hybrid Search)能力强大: 可无缝结合 BM25 关键词搜索和向量语义搜索
- 全文检索能力: 处理长文本、支持高亮、分词等传统搜索特性
- 成熟的分布式架构: 横向扩展能力强
- 丰富的聚合分析: 支持 facet、aggregation 等分析功能
- 适用场景: 需要同时支持关键词和语义搜索;电商搜索、文档检索等复合查询场景;已有 ES 技术栈的团队;需要复杂过滤和聚合的场景。
第三类:原生专业向量数据库
- 代表: Milvus(功能最全面、社区最庞大)、Weaviate(内置 AI 模块,支持 GraphQL 查询,易用性好)、Qdrant(Rust 编写,内存效率高,支持丰富的过滤器)。
- 核心优势:
- 专为向量优化: 支持多种索引算法(HNSW、IVF、LSH 等)
- 规模化能力: 可处理十亿级向量
- 性能极致: 专门的内存管理和索引优化
- 功能丰富: 支持多种距离度量、动态更新、增量索引等
- 适用场景: 当我们的向量数据规模达到亿级甚至更高,或者对 QPS 和延迟有非常苛刻的要求时,这些专业的向量数据库通常会提供比 pgvector 更好的性能和更丰富的功能(如更高级的索引算法、数据分区、多租户等)。当然,选择这条路也意味着我们需要投入更多的运维和学习成本。
第四类:云托管的向量数据库服务
- 代表: Pinecone(市场的开创者和领导者)、Zilliz Cloud(Milvus 的商业版)、Weaviate Cloud 等。
- 核心优势:
- 低运维: 全托管服务,自动扩缩容(仍需配置索引参数和监控召回率)
- 高可用保证: SLA 通常 99.9%+
- 快速上线: 几分钟即可开始使用
- 弹性计费: 按实际使用量付费
- 适用场景: 对于追求快速上线、希望降低运维负担、并且预算充足的团队,这是一个非常有吸引力的选择。它让我们能把所有精力都聚焦在 AI 应用本身的业务逻辑上,而无需关心底层数据库的运维细节。
⭐️ 你为什么选择 PostgreSQL + pgvector?
这里以 《SpringAI 智能面试平台+RAG 知识库》项目为例。本项目需要同时存储结构化数据(简历、面试记录)和向量数据(文档 Embedding)。
方案对比:
| 方案 | 优点 | 缺点 | 适用规模 |
|---|---|---|---|
| PostgreSQL + pgvector | 一套数据库搞定,运维简单 | 百万级以上性能下降明显 | < 100 万向量 |
| PostgreSQL + Milvus | 向量检索性能更好 | 多一个组件,运维复杂度增加 | 100 万 - 10 亿 |
| Pinecone / Zilliz Cloud | 全托管,低运维 | 成本高,数据在第三方 | 任意规模 |
选择 pgvector 的理由:
- 架构简单:不引入额外组件,降低部署和运维复杂度。
- 性能够用:HNSW 索引支持毫秒级检索,百万级以下文档场景完全够用。
- 事务一致性:向量数据和业务数据在同一数据库,天然支持事务。
- SQL 查询:可以结合 WHERE 条件过滤(注意:过滤条件可能导致向量索引失效,需检查执行计划)。
-- pgvector 余弦相似度搜索示例
-- <=> 是余弦距离运算符(0 = 完全相同,2 = 完全相反)
-- 余弦相似度 = 1 - 余弦距离
SELECT content, 1 - (embedding <=> $1) as cosine_similarity
FROM vector_store
WHERE metadata->>'category' = 'Java'
ORDER BY embedding <=> $1 -- 按距离升序,越小越相似
LIMIT 5;
-- ⚠️ 关键前提:查询时使用的距离运算符必须与创建 HNSW 索引时指定的
-- operator class(例如 vector_cosine_ops)严格保持一致,否则查询将
-- 无法命中索引,直接退化为全表扫描。
-- 验证方式:EXPLAIN ANALYZE 检查执行计划是否包含 Index Scan。
为什么不选择 MySQL 搭配向量数据库呢?
PostgreSQL 最大的优势,也是它在 AI 时代甩开对手的“王牌”,就是其强大的可扩展性。开发者可以在不修改内核的情况下,为数据库安装各种功能插件:
- AI 向量检索:pgvector 扩展(官方推荐,性能在百万级场景下接近专业向量库)
- 全文搜索:内置
tsvector(基础需求),或 pg_bm25 扩展(高级需求) - 时序数据:TimescaleDB 扩展
- 地理信息:PostGIS 扩展(行业标准)
这种“一站式”解决能力意味着许多项目不再需要依赖 Elasticsearch、Milvus 等外部中间件,仅凭一个 PostgreSQL 即可满足多样化需求,从而简化技术栈。
注意:MySQL 8.x 系列(包括 8.4 LTS)无官方向量支持。MySQL 9.0(2024 年 7 月发布)才正式引入 VECTOR 数据类型及 STRING_TO_VECTOR、VECTOR_TO_STRING 等向量函数,但目前尚不支持向量索引(ANN),仅能做暴力计算。生态成熟度和生产验证案例远少于 pgvector。如果项目已深度绑定 MySQL 生态,可考虑 MySQL 9.0+ 基础方案(小规模)或 MySQL + 外部向量库的组合。
关于 MySQL 和 PostgreSQL 的详细对比,可以参考我写的这篇文章:MySQL vs PostgreSQL,如何选择?。
⭐️ 更多 RAG 高频面试题
上面的内容摘自我的星球实战项目教程: 《SpringAI 智能面试平台+RAG 知识库》。内容安排如下(已经更完,一共 13w+ 字)
Spring AI 和 RAG 面试题两篇加起来就接近 60 道题目,主打一个全面!
项目地址 (欢迎 Star 鼓励):
- Github:github.com/Snailclimb/…
- Gitee:gitee.com/SnailClimb/…
完整代码完全免费开源,没有 Pro 版本或者付费版!
总结
向量数据库是 RAG 系统的核心基础设施,选择合适的向量索引算法和数据库方案,直接决定了系统的性能和成本。通过本文,我们系统梳理了向量数据库的核心知识:
核心要点回顾:
- 为什么需要向量数据库:传统数据库无法高效处理高维向量相似度搜索,ANN 索引可将检索延迟从秒级降到毫秒级
- 主流索引算法:
- Flat:暴力搜索,100% 准确但慢
- HNSW:图索引,查询极快,内存消耗大
- IVFFLAT:倒排聚类,内存友好,构建快
- IVF-PQ:乘积量化,支持海量数据,有精度损失
- HNSW vs IVFFLAT:HNSW 查询更快但内存大,IVFFLAT 内存友好适合大规模数据
- 数据库选型:PostgreSQL + pgvector 适合中小规模,Milvus/Pinecone 适合大规模场景
面试高频问题:
- RAG 场景为什么需要向量数据库?
- 有哪些向量索引算法?各自的优缺点?
- HNSW 和 IVFFLAT 的区别?
- 为什么选择 PostgreSQL + pgvector?
学习建议:
- 理解原理:HNSW 的图结构、IVF 的聚类原理,理解了才能做出正确选型
- 动手实践:用 pgvector 或 Milvus 搭建一个向量检索 Demo,感受不同索引的性能差异
- 关注调优:索引参数(ef_search、nprobe)对召回率和延迟的权衡,需要根据业务场景调优
向量数据库选型和索引调优,直接决定 RAG 系统能不能在生产环境站稳脚跟——选错了就是”检索慢、召回差、成本炸”三连。
AI Agent 知识体系:
- 一文搞懂 AI Agent 核心概念:梳理 AI Agent 六代进化史,掌握 Agent Loop、Context Engineering、Tools 注册等核心概念
- 大模型提示词工程实践指南:掌握 Prompt 四要素框架、六大核心技巧及企业级安全实践
- 上下文工程实战指南:深入理解 Context Engineering 核心概念,掌握静态规则编排、动态信息挂载、Token 预算降级等关键技术
- 万字详解 Agent Skills:深入理解 Skills 的设计理念,掌握 Skills 与 Prompt、MCP、Function Calling 的本质区别
- 万字拆解 MCP 协议:理解 MCP 协议的核心概念、架构设计和生产级最佳实践
- 一文搞懂 Harness Engineering:深度解析 Harness 六层架构、上下文管理,拆解 OpenAI、Anthropic、Stripe 等一线团队的 Agent 工程化实战经验
- AI 工作流中的 Workflow、Graph 与 Loop:理解 AI 工作流中三种核心编排模式的原理与适用场景