功能安全流程认证与产品认证的区别

16 阅读4分钟

一、概念概述

在功能安全领域,认证主要分为两大类:流程认证(Process Certification)与产品认证(Product Certification)。两者既有联系又有区别,常被混淆,但实际用途、依据标准、认证对象和证书效力各不相同。以下从多个维度进行系统对比。

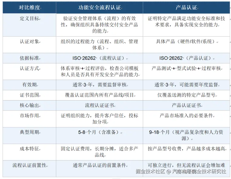
二、核心对比

三、功能安全流程认证

3.1 什么是流程认证

流程认证是对组织功能安全管理体系(也叫"过程能力")的认证,验证该组织是否建立了符合功能安全标准要求的设计、开发、生产、维护流程。认证对象是"组织的体系",而不是某个具体产品。

3.2 流程认证的核心价值

  • 投标门槛:在汽车零部件行业,主机厂通常要求供应商具备 ISO 26262 流程认证
  • 客户信任:证明组织具备持续交付符合功能安全要求产品的能力
  • 降低风险:提前发现体系漏洞,避免项目阶段返工
  • 认证通用性:一次认证,覆盖认证范围内所有产品线和项目

3.3流程认证的一般认证范围

通常流程认证的范围会因为不同公司的业务范围而不同,例如主机厂一般会全部适用、Tier1一般也会全部适用、再之后的供应商会将概念阶段裁剪掉,而没有工厂的企业无法进行自主生产则会将生产阶段裁剪掉。

四、产品认证

4.1 什么是产品认证

产品认证是对具体产品的安全功能符合性进行测试和评估,证明该产品满足相关功能安全标准的技术要求。认证对象是"产品本身",包括各阶段安全机制的实现以及各阶段需求定义是否合理。

4.2 产品认证的核心价值

  • 市场准入:许多行业(汽车、工业、医疗)对安全相关产品有强制性认证要求
  • 法律责任:获得认证证书可作为尽职调查的证据,降低事故后的法律风险
  • 差异化竞争力:认证标志增强终端用户和品牌商的采购信心
  • 技术验证:第三方测试确保产品安全设计达到宣称的 ASIL 等级

4.3产品认证的一般认证范围

产品认证的范围一般就会根据不同产品而不同,同时如果公司内部已有ISO26262流程认证证书,则产品认证的范围需要在流程认证范围内或范围相同。

五、两者之间的关系

5.1 先流程认证,后产品认证(推荐路径)

对于 ISO 26262 等标准,流程认证往往是产品认证的前提条件。原因如下:

  • 产品认证需要审核开发过程:认证机构在产品认证时,会审查该产品的开发流程是否符合标准要求
  • 无流程认证,产品认证周期更长:每次产品认证都需要单独评估流程,增加了重复工作
  • 主机厂/整车厂要求:通常要求供应商同时提供流程证书和产品证书

5.2 独立进行的情况

在以下情况下,组织可能只做产品认证而不做流程认证:

  • 内部使用产品:仅供内部集成使用,不对外销售
  • 单次、小规模项目:产品数量少,流程认证投入产出比不划算
  • 特定行业无强制流程认证要求:部分工业细分领域仅要求产品测试

5.3 认证机构的选择逻辑

  • 优先选择同时具备流程认证和产品认证资质的机构,可以保证审核标准一致性和沟通效率
  • 优先选择能颁发带DAKKS LOGO证书的认证机构
  • 对于汽车行业,确保机构获得相关 OEM 的认可

六、总结与实施建议

建议:对于计划长期从事功能安全产品开发的企业,应优先建立功能安全流程体系并获取流程认证,再基于流程体系开发具体产品并申请产品认证。这样既符合标准要求,也能最大化资源利用效率,缩短整体认证周期。

以上为本次技术分享,后续相关专题文章将持续更新,欢迎关注交流。