QClaw,你的专属健身私教 + 营养师 + 监督搭子

52 阅读8分钟

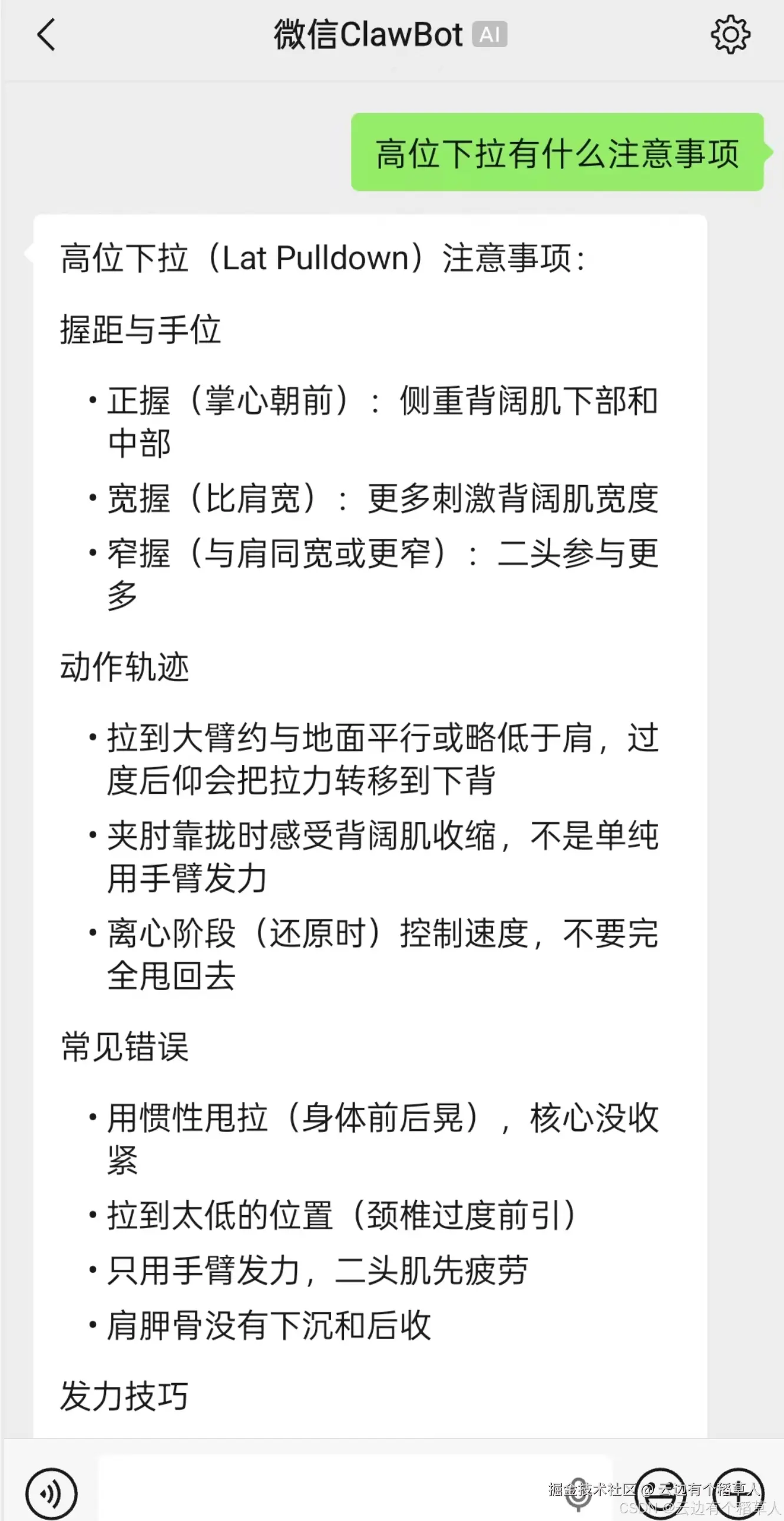
一、减脂增肌人的共同痛:目标明确,行动拉胯

不管是男生想练出清晰腹肌、练出流畅肌肉线条,还是女生想瘦出马甲线、紧致身形,年初立的flag,年底全变成“纸上谈兵”! 在这里插入图片描述

咱也不是没目标:男生盼着穿衣有型、脱衣有肉,女生想着腰细臀翘、线条好看,收藏夹里全是“腹肌训练法”“马甲线食谱”,笔记记了好几本,结果呢?

  • 计划跟不上目标:不知道该练什么动作、吃多少热量,男生瞎练胸肩忽略核心,女生练错动作越练越壮,练了半个月没看到线条,直接摆烂
  • 饮食摸不清门道:男生想增肌却吃不够蛋白,女生想减脂又饿到头晕,要么重油重盐要么极端节食,热量要么超标要么不够,越吃越慌
  • 监督全靠硬扛:没人催没人管,下班往沙发一躺,“今天好累明天再练”成了口头禅,男生练两天就放弃,女生饿两天就暴食,flag倒得比谁都快
  • 内容枯燥难坚持:好不容易咬咬牙坚持几天,天天重复 same 动作 same 饭菜,男生练得乏味,女生吃到想吐,新鲜感一过,直接回归摆烂常态

我就纳闷了!不管是男生练腹肌、女生练马甲线,减脂增肌咋就这么难?就不能有个能按目标定制、省心好坚持、每天不重样的搭子,盯着我练、教我吃,还能精准控热量吗? 在这里插入图片描述

嘿嘿,直到我被朋友按头安利了QClaw—— 这只腾讯出的“小龙虾AI”,直接把我从减脂增肌内耗里拉了出来!它最牛的就是,能根据你的最终目标,定制每天的动态计划,男女适配、精准落地,还能天天提醒监督,不管是谁都能用上!

在这里插入图片描述

二、QClaw 初体验:一句话,让 AI 当我的专属健身私教 + 营养师

先简单唠唠 QClaw!它是腾讯电脑管家做的本地化 AI 智能助手,外号 "小龙虾",不用复杂配置,微信绑定就能用,数据全存在本地,非常安全。

在这里插入图片描述

最牛的是它能主动干活、定时提醒、自动生成内容,不是那种只会聊天的傻 AI,是真能帮你解决问题的 "行动派"

我当时直接对着它喊:

"请每天早上7点准时微信提醒我,每日自动生成不重复的全身训练计划,标注每个动作的训练到的部位,搭配当日减脂饮食方案;训练以全身综合动作为主,强度适中、适合长期坚持,饮食清淡低油、控制热量,贴合减脂增肌需求,每天内容动态轮换更新。"

任务可以随时调整,告诉它你的想法,它来计划来解决你当下最苦恼的问题:

在这里插入图片描述

本来以为它要折腾半天,结果不到 1 分钟,直接给我安排得明明白白!预览计划直接发我微信,还会设好了早晚提醒,我人都傻了 —— 这效率,比我那三天打鱼两天晒网的自律强多了! 在这里插入图片描述

三、每日训练计划:全身综合不重样,强度适中好坚持

QClaw 生成的训练计划,完全踩在我这个 "又菜又想练" 的人心坎上!

✅ 核心亮点:不重复、全身练、强度刚好

  • 每天动作全换新:胸背肩腿核心全覆盖,不会今天练腿明天还练腿,避免局部酸痛、越练越腻

  • 强度适中不虐人:不是那种练完下不了床的魔鬼训练,每组 12-15 次、3 组,中间休息 60 秒,新手也能跟,练完微微出汗、肌肉酸胀,刚好达到减脂增肌效果

  • 搭配超科学:每天都是 "上肢 + 下肢 + 核心" 的综合组合,均衡刺激全身肌肉,提升基础代谢,减脂不掉肌

而且!到点它就催!每天下午 7 点,微信准时弹提醒:

"主人!该训练啦!今天的动作超简单,25 分钟搞定,练完奖励自己一顿健康晚餐~"

你要是敢回 "不想练",它还会 "阴阳怪气" 鼓励你:

"昨天都坚持下来啦,今天放弃肥肉可就开心了!就 20 分钟,练完我给你加鸡腿(低卡版)!"

四、每日饮食方案:清淡低油控热量,减脂增肌超对口

训练到位了,饮食更不能拉胯!QClaw 配的饮食方案,直接解决我 "吃什么、怎么吃、吃多少" 的世纪难题!

✅ 饮食核心:清淡、低卡、高蛋白、不重样

  • 一日三餐 + 加餐:早中晚 + 下午加餐,搭配均衡,不会饿肚子,也不会暴饮暴食
  • 低油低盐低糖:烹饪方式全是蒸、煮、快炒、凉拌,每天用油不超 25g,盐不超 6g,拒绝重油重盐重糖
  • 高蛋白 + 复合碳水:每餐都有鸡胸肉、鱼虾、鸡蛋、豆制品等优质蛋白,搭配糙米、玉米、红薯等慢碳,增肌不掉肌,饱腹感还强
  • 每天菜品不重复:连吃一周,主食、蛋白、蔬菜全轮换,不会吃到吐,清淡还好吃,完全能长期坚持

更贴心的是,它还会标注热量和营养,每天总热量控制在 1200-1500 大卡,热量缺口刚好 300-500 大卡,健康减脂不反弹!

四、QClaw 到底香在哪?实用性拉满,减脂人直接封神

用了 QClaw 一个月,对比以前瞎折腾,它的优势太明显:

  1. 全自动:不用动脑,每天坐等收计划 不用自己搜攻略、不用自己排计划、不用记动作记食谱。QClaw自动生成、自动推送、自动提醒,你只需要照着练、照着吃,懒人狂喜!
  2. 不重复:每天新鲜感,坚持不枯燥 训练动作、饮食搭配天天轮换,告别重复和乏味,以前练 3 天就腻,现在练一个月还期待第二天的新计划,坚持率直接拉满!
  3. 强监督:微信狂催,摆烂不存在 定时提醒 + 花式鼓励 + 反向 "PUA",不管你多懒,它都能把你从沙发上拽起来训练,意志力为 0 也能坚持,再也不用靠三分钟热度!
  4. 超科学:贴合需求,减脂不掉肌 训练全身综合、强度适中,饮食清淡低油、高蛋白控热量,完全符合减脂增肌的核心需求,不是极端节食,健康又好坚持。
  5. 零门槛:微信即用,小白也会 不用下载复杂 APP,不用懂专业知识,一句话设置,微信就能接收计划、接收提醒,老人小孩都能轻松上手!

除此之外,QClaw的实用功能远不止健身饮食监督,日常用起来也超省心,比如定时打卡记录,每天练完可以随手在微信反馈,它会给你明天健身的建议以便达到最终更好的健身效果 在这里插入图片描述

还能自定义提醒频率,男生忙工作、女生赶通勤,都能调整提醒时间,避免打扰,要是某天临时有事没法训练,跟它说一句,它会立刻调整当天计划,要么简化动作、要么顺延安排,不强行要求,更贴合日常作息; 在这里插入图片描述

另外,它还能解答健身饮食小疑问,男生练动作找不到发力点、女生不知道怎么调整饮食更减脂,随口问一句,它就会用通俗的话讲解,不用再去搜繁杂的攻略,相当于随身带了个免费的健身饮食小顾问,不管是新手还是有基础的人,都能用到。

在这里插入图片描述

五、写在最后:减脂不是苦行,找对工具超轻松

以前总觉得减脂是遭罪,要忍饥挨饿、要痛苦训练,直到用了 QClaw 才发现:减脂也可以很轻松、很省心!

它不是替你运动、替你吃饭,而是帮你解决计划、监督、枯燥三大难题,让你不用内耗、不用纠结,每天跟着做就行,坚持下来真的会看到变化 —— 我一个月瘦了 8 斤,腰围小了 5cm,精神状态都好了超多!

真的哦,身材的改变渐渐地有了更多的自信,相信有了QClaw的督促,两个月之后我会练出若隐若现的腹肌! 在这里插入图片描述

不用复杂操作,一句话让它当你的专属健身私教 + 营养师 + 监督搭子,每天自动给你不重复的训练 + 饮食方案,轻松坚持,健康瘦下来~

最后总结:QClaw 不是什么神奇减肥药,也不只是简单的健身饮食工具,它是减脂增肌党、日常养生党都能用到的“全能生活助手”!既能按男女不同目标,定制动态健身饮食计划、全程监督提醒,还能帮你记录进度、解答疑问、灵活调整安排,省心、好用、能坚持,实用性直接拉满。

不管是想练腹肌的男生、练马甲线的女生,还是想健康塑形的普通人,闭眼冲就对了!