构筑会进化的数字伴侣:把 Hermes 接进飞书,用 OpenAI 兼容 API 喂一个会进化的 Agent

0 阅读1分钟

前言:为何我们需要一个“会成长”的智能体?

在工具泛滥却鲜有长情的当下,大多数 AI 助手仍停留在“用完即弃”的阶段——关闭对话框,经验便随风消散。Hermes Agent 的出现,打破了这一僵局。

由 Nous Research 以 MIT 协议开源的 Hermes Agent,并非一个简单的指令执行器,而是一个具备“肌肉记忆”的数字伴侣。它的核心魅力在于自改进学习循环:在处理繁杂任务时,它会自动剥离出通用的“技能”,将其沉淀为本地 Markdown 文件;当相似场景再次发生,它便能直接调用这些经验。配合跨会话的持久记忆与全天候的本地运行能力,它真正做到了“越用越懂你”。

不依赖云端黑盒,无需担忧隐私泄露,它可以静静蛰伏在你的主机或 VPS 中,通过 Telegram、Discord 或飞书与你保持默契。如果你期盼一位能伴随项目一同迭代、能自我反思并优化工作流的长期伙伴,Hermes Agent 无疑是当下最值得托付的选择。

全局架构与部署蓝图

在动手之前,不妨先纵览一下我们将要构筑的完整生态:从底层的系统依赖,到中台的大模型赋能,再到前端的飞书交互,它们如何协同运转。

第一章:在 Windows 环境下栽种“种子”

官方虽更推荐 WSL2(Windows 子系统 Linux),但对于希望保持环境纯粹的用户而言,社区提供的 PowerShell 原生安装脚本已足够优雅。以下是经过验证的平滑落地流程。

1.1 启动安装向导

以管理员身份唤出 PowerShell 后,我们只需一行轻巧的指令,便能启动自动化的脚手架:

irm https://raw.githubusercontent.com/NousResearch/hermes-agent/main/scripts/install.ps1 | iex

在接下来的 5 至 10 分钟里,脚本会像一位严谨的工匠,自动为你甄选并安装 Python、Node.js、Git、ripgrep 等底层基石,随后完成仓库克隆与虚拟环境的隔离。此时请保持耐心,让环境搭建的过程自然完成。

1.2 安装流程解析

向导浮现后,选择 Quick setup(快速设置),即可完成中枢系统的初步扎根。

第二章:接入蓝耘大模型——为智能体注入“灵魂”

一个卓越的 Agent 需要一颗敏锐的“大脑”。Hermes Agent 完美兼容 OpenAI 格式的 API,这使得我们可以极其顺滑地接入蓝耘(Lanyun)元生代 MaaS 平台,以极具性价比的 GPU 算力驱动其思考。

2.1 获取蓝耘通行证

前往 登录**蓝耘 MaaS 平台**,按指引获取专属的 API Key。本文以性能均衡的 /maas/zhipuai/GLM-5.1 模型路径为例。

2.2 模型对接流程

在命令行中输入 hermes setup 进入全功能配置,依次输入 10(模型配置)与 12(OpenAI 兼容格式),随后遵循以下三步完成灵魂注入:

  1. 铺设链路:填入蓝耘的 Base URL。

  2. 递交密钥:粘贴以 sk- 开头的平台密钥。

  3. 指定形态:输入模型完整路径,如 /maas/zhipuai/GLM-5.1

配置妥当后,跳过剩余流程,你的 Agent 便拥有了处理复杂逻辑的算力底座。

常用命令

hermes setup    # 全功能配置向导(一站式配置所有选项)
hermes model    # 选择 LLM 提供商和模型
hermes tools    # 配置启用哪些工具
hermes gateway  # 启动消息网关(Telegram、Discord 等)

如果你是从 OpenClaw 迁移过来的:
hermes claw migrate        # 交互式迁移
hermes claw migrate --dry-run # 预览会迁移哪些内容

第三章:打通飞书——建立随时随地的“直觉连线”

让 Agent 藏于终端是保守的做法,将它接入飞书,才是释放其 24/7 潜能的关键。新开一个 PowerShell 窗口,输入 hermes gateway setup 并选择 11(飞书配置),我们将进行一次精细的外部神经连接。

3.1 飞书端的“神经搭桥”

前往飞书开放平台,创建一个企业自建应用(机器人类型)。

权限授信(关键一步):进入「权限管理」,清空默认项,精确导入以下 JSON 配置。这并非过度索权,而是为了让 Agent 能够顺畅地读写文件、获取通讯录基础信息及收发消息。

  • 创建飞书机器人

  • 选择机器人,继续下一步

  • 输入内容(自定义)

  • 在权限管理/批量导入/导出权限中清空原有权限,粘贴复制下方内容

    { "scopes": { "tenant": [ "aily:file:read", "aily:file:write", "application:application.app_message_stats.overview:readonly", "application:application:self_manage", "application:bot.menu:write", "cardkit:card:write", "contact:contact.base:readonly", "contact:user.employee_id:readonly", "corehr:file:download", "docs:document.content:read", "event:ip_list", "im:chat", "im:chat.access_event.bot_p2p_chat:read", "im:chat.members:bot_access", "im:message", "im:message.group_at_msg:readonly", "im:message.group_msg", "im:message.p2p_msg:readonly", "im:message:readonly", "im:message:send_as_bot", "im:resource", "sheets:spreadsheet", "wiki:wiki:readonly" ], "user": [ "aily:file:read", "aily:file:write", "contact:contact.base:readonly", "im:chat.access_event.bot_p2p_chat:read" ] } }

  • 在「凭证与基础信息」中复制 App ID 和 App Secret。

回到命令行,填入复制好的 App ID 和 App Secret值,国内版填 feishu,海外版填 lark,其他选型默认值即可。

  • 进入「事件与回调」:选择事件配置

  • 订阅方式选择 将事件发送至 开发者服务器

  • 添加事件:至少包含 im.message.receive_v1(接收消息)。

3.2 双向通信链路闭环

注意:在回调配置中,务必选择“长链接接收事件”。这是一种极其优雅的通信方式,无需你拥有公网 IP 或折腾内网穿透,Hermes 会主动向外建立连接,保持随时待命。

完成飞书端的发布后,回到终端填入凭证,Domain 选择 feishu,连接模式推荐 websocket。至此,直觉连线已搭建完毕。

保存设置。发布机器人

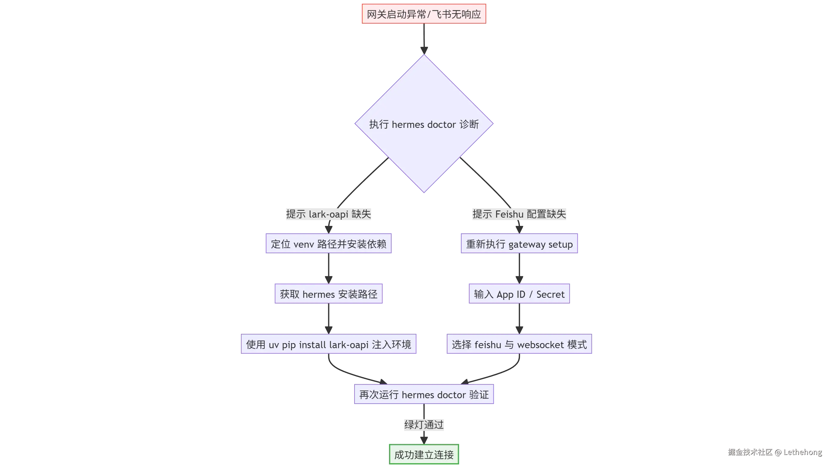
第四章:坦然面对成长的烦恼——排错与自愈

在飞书对话框输入一句简单的问候,若能获得回复,便可跳过此章。但 Windows 原生环境偶尔会有些许水土不服,最典型的便是 lark-oapi 依赖缺失或配置未生效。

遇到报错无需焦虑,我们有一套从容的自愈路径:

精准修复步骤:

第一步:补齐缺失的“神经递质

在 PowerShell 中,先找到 Hermes 的藏身之处,再用 uv 精准投递依赖:

# 定位路径
Get-Command hermes | Select-Object -ExpandProperty Source

# 定向修复(路径请根据上一步实际输出调整)
uv pip install lark-oapi --python "C:\Users\你的用户名\AppData\Local\hermes\hermes-agent\venv\Scripts"

第二步:重塑连接默契 依赖就位后,再次运行 hermes gateway setup,顺着向导重新确认一次 App ID、Secret 及 websocket 模式。当向导询问是否立即启动时,坚定地选择 Yes

结语:静水流深,伴你同行

部署 Hermes Agent 的过程,更像是为你未来的数字生活埋下一颗种子。

它没有浮夸的噱头,只有静水流深的能力:用 Markdown 沉淀技能,用本地数据库铭记偏好,用网关串联起你所在的每一个工作场景。当蓝耘的算力在底层奔涌,当飞书的提示音成为它回应你的信号,你会发现,你拥有的不再是一个冰冷的代码仓库,而是一个会随着你的工作节奏一同呼吸、一同进化的智能体。

安装只需片刻,但它的成长永无止境。现在,不妨在飞书中对它说一句:“你好,我们开始吧。”