宇树科技Web前端岗(AI方向),这不算泄题吧......

0 阅读3分钟

如果你最近刷到过这个标题,别急着划走——它不是标题党,而是我花了一周时间、熬了三个通宵,从宇树科技一位匿名大佬手里“挖”来的前端AI面试真题十!万!字!总!结!

先别激动,说说这总结是怎么来的。

前端圈的焦虑,最近半年就没停过。AI编程助手一天一个样,Cursor写完组件还能自动修bug,Vercel的v0直接截图生成页面。朋友圈里隔三差五就有人感叹:“公司又裁了一波前端,招人的岗位比去年少了四成。”面试环境更是地狱模式——不再是背八股文、写防抖节流,而是给你一个卡到爆的在线IDE,连上模拟的AI推理接口,15分钟内既要调UI又要接数据,网络延迟还故意给你制造“生产级灾难”。

我就是在这样的背景下,去面了宇树科技的Web前端岗(AI方向)。面试被虐得体无完肤,出来后在技术群里吐槽,没想到一位自称宇树前端架构师的大佬私信我:“你碰到的只是冰山一角。我们内部有套AI面试题库,从基础到架构一共十多万字,你敢看吗?”

我敢。于是就有了这份总结。

它不是什么“押题宝典”,而是一份血淋淋的时代答卷——里面有“在AI能写80%业务代码的前提下,前端还需要掌握什么”;有“如何用WebLLM在浏览器跑7B模型”;有“怎么设计一个不被Copilot取代的组件库”;更有一针见血的灵魂拷问:“你的不可替代性,用三行代码怎么证明?”

十万字,每一页都在问同一个问题:AI让前端失业率飙升,你是被淘汰的那个,还是拿AI当武器的那个?

这不算泄题吧?毕竟,真正的题目,从来不在试卷上,而在你我的职业生涯里。

篇幅所限,这里只放了摘要。完整十万字总结已整理成PDF,Github自取。祝各位,面得漂亮。

github:github.com/encode-stud…

一、TypeScript与类型系统
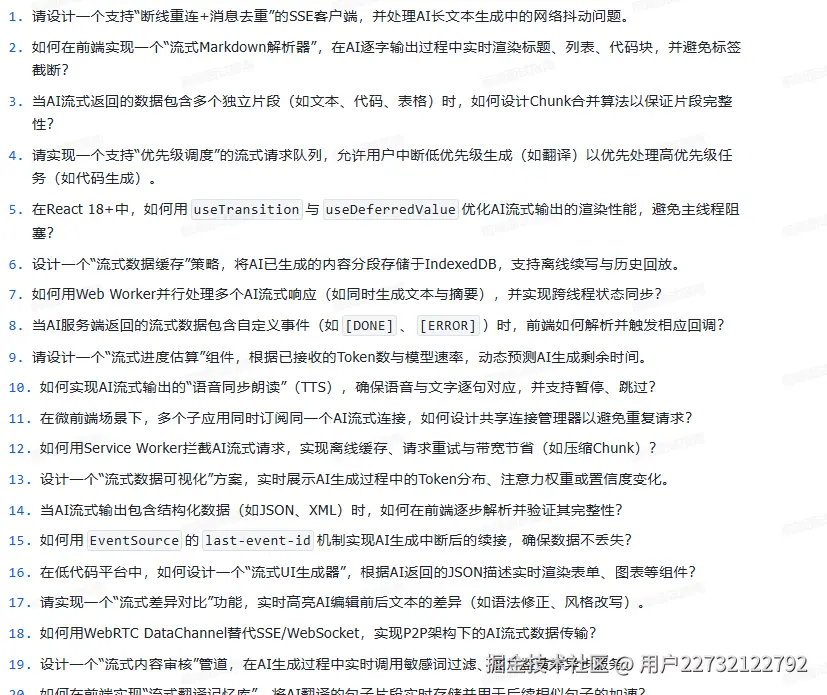
二、流式处理与实时通信
三、前端状态管理与数据流
四、性能优化与渲染
五、前端AI架构设计
六、AI特性与前端工程实践
七、AI工程化与前端工具链
八、大模型前端集成

一、TypeScript与类型系统

二、流式处理与实时通信

三、前端状态管理与数据流

四、性能优化与渲染

五、前端AI架构设计

六、AI特性与前端工程实践

七、AI工程化与前端工具链

八、大模型前端集成

以上就是部分内容,答案太多就不写了,欢迎大家添加或者指出不足,如果最近有相关烦恼或者面试,不妨拿上看看,或者随便聊聊,在这个大环境下,祝大家心想事成!