别再自己写 AI Agent 了!Dify vs FastGPT vs RAGFlow 对比

0 阅读6分钟

上周花了3天时间,把自己写了半个月的AI Agent代码全部删了。不是写得不好,而是写完才发现,我花了80%的时间在做重复的轮子:用户管理、权限控制、对话历史持久化、工具调用参数解析、流式输出处理、向量数据库集成...真正的业务逻辑只占了20%。

现在做AI Agent,根本不用从零写代码。Dify、FastGPT、RAGFlow这三个开源智能体平台,已经把所有通用能力都封装好了,你只需要专注于业务逻辑,半天就能搭出一个功能完整的AI Agent。

今天我从Java开发者的视角,全面对比这三个平台的优缺点、核心功能和适用场景,帮你选出最适合自己的那一个。

一、三个平台的核心定位与最新现状

2026年这三个平台已经形成了明确的差异化定位,没有谁能通吃所有场景:

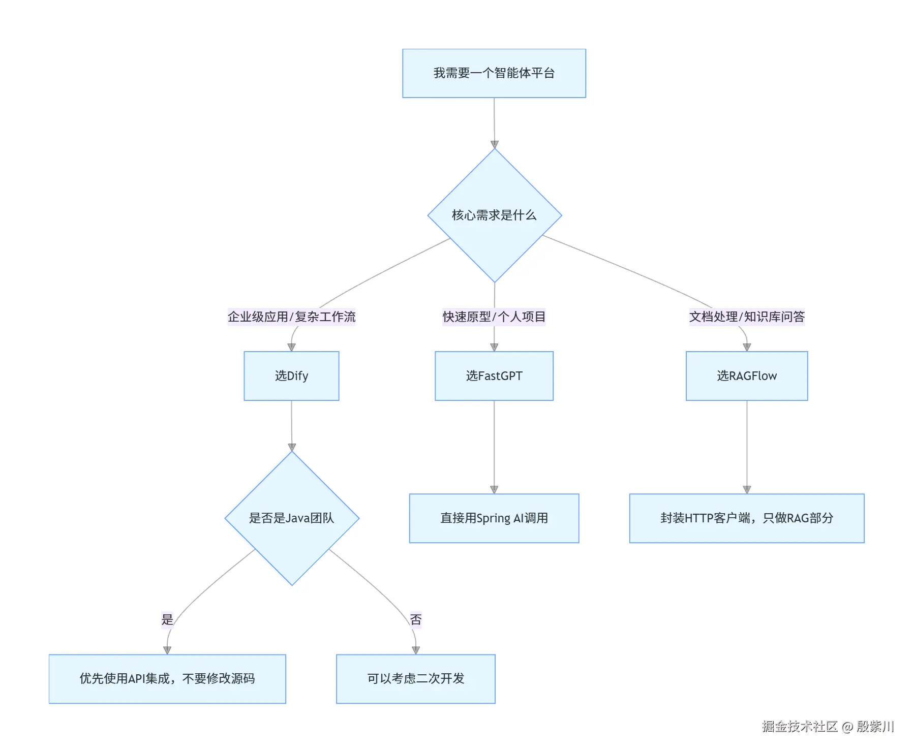
  • Dify:最成熟的全栈智能体平台,企业级首选。GitHub 45k+ star,最新版本0.12.0,拥有最完善的工作流引擎、Agent能力和团队协作功能。
  • FastGPT:最轻量的RAG+Agent平台,个人和小团队首选。GitHub 25k+ star,最新版本4.8.0,部署最简单,上手最快,API完全兼容OpenAI格式。
  • RAGFlow:最强的RAG能力,文档处理专家。GitHub 18k+ star,最新版本0.16.0,拥有行业领先的文档解析和检索精度,特别适合处理复杂的PDF、合同和技术文档。

二、核心功能全方位对比

对比维度DifyFastGPTRAGFlow
开源协议Apache-2.0Apache-2.0Apache-2.0
技术栈Python + ReactNode.js + ReactPython + React
RAG能力中等基础极强
Agent能力极强中等基础
工作流引擎完整基础
多模型支持全支持全支持全支持
Java SDK多个成熟社区SDK兼容OpenAI SDK无官方SDK,仅HTTP API
Spring集成无缝无缝需自行封装
部署难度中等简单较难
二次开发成本极高
社区活跃度极高
企业级特性完整基础基础

三、Java开发者视角的深度解析

这是网上绝大多数对比文章都不会提到的点,也是决定你开发效率的关键。

1. Dify:Java团队的首选

Dify是三个平台中对Java开发者最友好的一个。它的REST API设计非常规范,有多个成熟的社区Java SDK,和Spring Boot可以无缝集成。

优点:

  • API设计标准,文档完善,几乎所有功能都有对应的API
  • 社区SDK质量高,支持阻塞和流式调用,自动处理异常和重试
  • 支持Webhook回调,可以很方便地和Spring Boot的事件机制集成
  • 提供完整的监控和日志,方便排查问题

缺点:

  • 系统比较重,完整部署需要8个以上的容器,最低配置要求4核8G
  • 二次开发成本高,Python代码对Java开发者不友好
  • 高级功能需要商业版授权

Spring Boot集成示例:

package com.jam.demo.dify;

import io.github.imfangs.dify.client.DifyChatClient;
import io.github.imfangs.dify.client.DifyClientFactory;
import io.github.imfangs.dify.model.ChatMessage;
import io.github.imfangs.dify.model.ChatMessageResponse;
import io.github.imfangs.dify.model.ResponseMode;
import lombok.extern.slf4j.Slf4j;
import org.springframework.beans.factory.annotation.Value;
import org.springframework.context.annotation.Bean;
import org.springframework.context.annotation.Configuration;
import reactor.core.publisher.Flux;

/**
 * Dify配置类
 * @author ken
 */
@Slf4j
@Configuration
public class DifyConfig {
    @Value("${dify.base-url}")
    private String baseUrl;
    
    @Value("${dify.api-key}")
    private String apiKey;
    
    @Bean
    public DifyChatClient difyChatClient() {
        return DifyClientFactory.createChatClient(baseUrl, apiKey);
    }
}
package com.jam.demo.dify.controller;

import com.jam.demo.dify.service.DifyService;
import lombok.RequiredArgsConstructor;
import org.springframework.web.bind.annotation.GetMapping;
import org.springframework.web.bind.annotation.RequestParam;
import org.springframework.web.bind.annotation.RestController;
import reactor.core.publisher.Flux;

/**
 * Dify控制器
 * @author ken
 */
@RestController
@RequiredArgsConstructor
public class DifyController {
    private final DifyService difyService;
    
    @GetMapping("/chat")
    public String chat(@RequestParam String message) {
        return difyService.chat(message);
    }
    
    @GetMapping("/chat/stream")
    public Flux<String> chatStream(@RequestParam String message) {
        return difyService.chatStream(message);
    }
}

2. FastGPT:快速原型的最佳选择

FastGPT最大的优势是轻量和简单。它的API完全兼容OpenAI格式,这意味着你可以直接用Spring AI的OpenAI客户端来调用FastGPT,不需要任何额外的依赖。

优点:

  • 部署极其简单,Docker Compose一键启动,最低配置2核4G
  • API兼容OpenAI格式,直接用Spring AI调用,零学习成本
  • 界面简洁,操作直观,非技术人员也能使用
  • 启动速度快,开发调试效率高

缺点:

  • Agent能力较弱,只支持简单的工具调用
  • 工作流功能有限,无法处理复杂的业务逻辑
  • 二次开发成本高,Node.js代码对Java开发者不友好

Spring AI集成示例:

spring:
  ai:
    openai:
      base-url: http://localhost:3000/api/v1
      api-key: your-fastgpt-api-key
      chat:
        model: fastgpt-3.5

3. RAGFlow:文档密集型场景的唯一选择

如果你的核心需求是处理大量复杂文档,比如合同、法律文书、技术手册,那么RAGFlow是唯一的选择。它的文档解析和检索精度远超另外两个平台。

优点:

  • 文档解析能力极强,支持PDF、Word、Excel、PPT、图片等几乎所有格式
  • 内置OCR和表格识别,能准确提取扫描件和复杂表格中的内容
  • 检索精度高,支持混合检索、重排序和语义路由
  • 支持文档版本控制和增量更新

缺点:

  • Agent能力非常基础,几乎不能处理复杂任务
  • 没有官方Java SDK,只能自己封装HTTP API
  • 部署复杂,依赖多,对服务器配置要求高
  • 二次开发成本极高

四、选型决策树

五、常见误区与最佳实践

1. 常见误区

  • 误区1:功能越多越好。大多数人根本用不到90%的功能,简单够用才是最重要的。
  • 误区2:一定要自己部署。先试用云服务,验证业务价值后再考虑私有化部署。
  • 误区3:二次开发很简单。这三个平台的代码量都在几十万行以上,修改源码的成本远超你的想象。
  • 误区4:RAG精度只和模型有关。文档解析和检索策略对精度的影响比模型大得多。

2. Java开发者最佳实践

  • 优先使用API集成,不要修改平台源码。所有业务逻辑都在你的Spring Boot项目中实现。
  • 不要自己写HTTP客户端,用现成的SDK或者Spring AI。
  • 做好限流和熔断,避免大模型API调用失败影响你的主业务。
  • 对话历史和用户数据存在自己的数据库中,不要依赖平台的存储。
  • 建立完善的监控体系,监控API调用次数、Token消耗和响应时间。

六、总结

对于绝大多数Java开发者来说,Dify是最稳妥的选择。它最成熟,生态最好,和Spring集成最方便,能够满足绝大多数企业级应用的需求。FastGPT适合快速原型和个人项目,RAGFlow只适合文档密集型的特殊场景。

AI时代,不要重复造轮子。站在巨人的肩膀上,你才能跑得更快。