AI 绘图 Skill|Markdown 一键出架构图、UML、数据可视化

141 阅读11分钟

最近看到一个让 AI 能直接在 Markdown 中生成各种专业图表的 skill,试了下效果还不错,给需要的小伙伴分享一下~

skill 技能及相关资源放在文末啦~

一、技能概览

这个技能涵盖 13 个专业领域:UML、云架构、网络拓扑、安全架构、企业架构、业务流程、数据分析、物联网、数据图表、信息图、思维导图等。它能生成架构图、流程图、工作流图、状态图、部署图、网络拓扑图等,技术文档里需要的图基本都覆盖了。

能力:AI 自动读取 skill,识别场景(比如你要画 AWS 云架构),自动选择合适的图标,智能组合布局,生成代码,然后直接渲染输出你想要的专业图表。

兼容性:支持 Claude Code、Open claw、Cursor 等各种智能体工具。

这个技能的核心是 4 大技能引擎,覆盖了技术文档中 99% 的可视化场景。

📊 1. Vega - 数据图表

  • 柱状图、折线图、散点图、饼图
  • 面积图、热力图、雷达图
  • 词云图、多系列图表、交互式图表

适合场景:有数据,要可视化对比、趋势、分布


🏗️ 2. Architecture - 架构图

  • 分层系统架构(用户层 → 应用层 → 数据层 → 基础设施层)
  • 微服务拓扑、企业架构、技术栈图
  • 数据流程图、组织结构图
  • 复杂网格布局(单列/双列/三列)

适合场景:系统设计、文档说明、技术架构


📋 3. UML - 软件工程师的标配

  • 14 种 UML 图:用例图、类图、序列图、活动图、状态图...
  • 时序图、甘特图、对象图、包图

适合场景:软件设计、API 文档、流程说明


🎨 4. Canvas - 空间自由派

  • 思维导图、知识图谱、概念图
  • 关系网络图、组织关系图
  • 时间线、流程图、树形图

适合场景:关系表达、概念梳理、层级展示


二、实测效果

📈 Vega 测试

场景 1:打工人精神状态柱状图

  • 测试 Prompt
简约现代扁平柱状图,标题:打工人一周精神状态指数
横轴:周一、周二、周三、周四、周五、周六、周日
纵轴:精神状态指数 0-100,刻度每10一格,带浅灰色横向网格线
数据:周一15,周二30,周三45,周四60,周五90,周六100,周日50
每个柱子顶部居中显示具体数字,加粗黑色字体
柱子使用渐变色:周一深蓝、周二蓝色、周三青色、周四浅绿、周五绿色、周六橙色、周日黄色
白色背景,图表细黑边框,坐标轴清晰,办公趣味风格,高清,矢量风格,无3D
  • 实测效果

请添加图片描述


场景 2:减肥30天折线图

  • 测试 Prompt
超高精度精美折线图
标题:减肥第1天~第30天体重波动曲线
渐变深蓝色标题栏,白色粗体艺术字
横轴:第1天、第5天、第10天、第15天、第20天、第25天、第30天
左侧纵轴:体重(kg) 50~70,刻度精细,每1kg主刻度,0.5kg副刻度
背景带浅灰色主次网格线,横线竖线齐全,线条细腻
数据点密集且波动复杂:
第1天=65.05天=64.210天=63.515天=64.820天=65.522天=64.924天=63.025天=63.227天=62.930天=62.8
曲线平滑波浪起伏,极度自然真实
主线条:渐变红到橙色粗曲线,带发光描边
数据标记:圆形实心渐变,白色粗描边
每个数据点顶部精确标注数值,保留1位小数,加粗黑体
坐标轴加粗高亮,整体带轻微投影与圆角边框
背景浅灰渐变,整体质感高级精致
添加文字标注箭头:
第15天:周末暴食反弹
第20天:摆烂最高峰
第30天:终于小幅回落
右侧图例清晰美观
矢量插画风格,极度精致,细节拉满,高清,无3D
  • 实测效果

请添加图片描述


场景 3:理想女友雷达图

  • 测试 Prompt
超高精度精美雷达图
标题:理想女友五维能力雷达图
渐变深蓝色标题栏,白色粗体字
五维维度:颜值、情商、有钱、体贴、专一
数据数值:颜值95、情商90、有钱85、体贴98、专一92
多层环形网格:5层,0-20-40-60-80-100
网格线条细腻,浅灰色主次刻度
维度轴线条加粗,带渐变紫色
覆盖区域:半透明粉紫渐变填充,白色粗轮廓线
每个维度顶点标注数值,加粗黑色字体
中心向外辐射轴线,带精致分割线
整体带轻微阴影、圆角边框、浅灰渐变背景
右侧图例:五维属性说明
矢量插画风格,极致精致,细节复杂,高清,无3D
  • 实测效果 请添加图片描述

🏢 Architecture 测试

场景 4:人类快乐系统架构

  • 测试 Prompt
超高精度精美分层系统架构图
标题:人类快乐系统架构
渐变深蓝色标题栏,白色粗体艺术字
三层垂直分层架构,每层带圆角、渐变填充、精细阴影、发光描边
顶层:精神满足(紫色渐变)
子项:成就感、自我认同、自由、安全感、意义感
中层:娱乐 / 社交 / 美食(蓝色渐变)
娱乐子项:追剧、游戏、旅行、爱好
社交子项:朋友、家人、恋爱、圈子
美食子项:奶茶、火锅、烧烤、甜点
底层:睡眠 / 温饱 / 健康(绿色渐变)
睡眠子项:充足睡眠、作息规律、深度休息
温饱子项:三餐稳定、营养均衡、饮水充足
健康子项:运动、体检、情绪稳定、无病痛
层与层之间用清晰白色箭头垂直连接,表示依赖支撑
每层内部子项横向并列,带小图标占位、分隔线、居中加粗文字
整体带浅灰渐变背景、外边框、轻微投影、精致光影
矢量插画风格,细节极度丰富,元素复杂,高清,质感高级
  • 实测效果

请添加图片描述


场景 5:压岁钱数据流图

  • 测试 Prompt
超高精度精美数据流图
标题:当代年轻人「压岁钱」完整数据流图
渐变深蓝色标题栏,白色粗体艺术字
圆角矩形元素,渐变填充+阴影+细发光描边,矢量精致风格
数据流向用带箭头实线,线条清晰加粗
节点与流程:
1. 源头:爷爷奶奶、外公外婆、爸妈亲戚
2. 流向1:现金/微信红包 → 年轻人手中
3. 流向2:年轻人 → 爸妈(代为保管)
4. 流向3:爸妈 → 家庭账户/理财/消失
5. 并行流向:年轻人 → 偷偷藏私房钱
6. 反向流向:爸妈 → 偶尔返还零花
7. 最终流向:买游戏/奶茶/鞋/文具/快乐消费
每个节点标注文字,带图标占位
带数据标注:流入100%、保管70%、返还10%、私房20%
背景浅灰渐变,主次分隔线,整体光影精致
细节复杂、元素丰富、搞笑真实、高清、无3D
  • 实测效果

请添加图片描述


📊 UML 测试

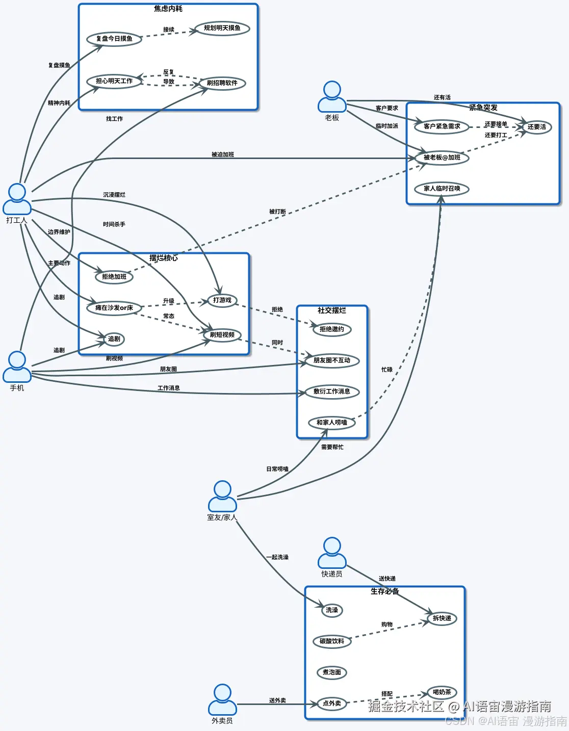
场景 6:打工人下班生存系统用例图

  • 测试 Prompt
超高精度精美UML用例图
标题:当代打工人下班生存系统用例图
渐变深蓝色标题栏,白色粗体艺术字
主体参与者:打工人、外卖员、快递员、老板、室友/家人、手机
系统边界框:打工人下班生存系统(圆角矩形,浅蓝渐变描边)
用例椭圆带渐变填充、圆角、阴影、发光描边,文字居中加粗,每个用例带小图标占位
用例分类及详情:
1. 摆烂核心用例:瘫在沙发/床上、刷短视频/追剧、打游戏、拒绝加班
2. 生存必备用例:点外卖/煮泡面、喝奶茶/碳酸饮料、拆快递、洗澡
3. 社交摆烂用例:敷衍回复工作消息、和家人/室友唠嗑、刷朋友圈不互动、拒绝社交邀约
4. 焦虑内耗用例:担心明天工作、刷招聘软件、复盘今日摸鱼、规划明天摸鱼
5. 紧急突发用例:被老板临时@加班、客户紧急需求、家人临时召唤
参与者与用例之间用加粗实线关联,包含关系、扩展关系用虚线箭头清晰标注(如:拒绝加班扩展自瘫着摆烂)
背景浅灰渐变,系统边界带轻微投影,用例按类别用细分隔线区分,整体光影精致
矢量风格,细节复杂、元素丰富、贴合打工人日常、搞笑真实、高清无3D,用例关联逻辑清晰
  • 实测效果

请添加图片描述


场景 7:猫咪讨饭序列图

  • 测试 Prompt
超高精度精美UML序列图
标题:猫咪一整天心机讨饭全过程序列图
渐变深蓝色标题栏,白色粗体艺术字
垂直生命线:猫咪、主人、猫粮碗、猫条袋、沙发
水平激活框渐变填充、圆角、阴影、高亮描边
消息箭头清晰加粗,同步异步箭头区分,每条消息标注文字
完整流程:
1. 猫咪 → 猫粮碗:检查是空的
2. 猫咪 → 主人:小声喵喵叫
3. 主人 → 猫咪:不理,继续玩手机
4. 猫咪 → 主人:跳到腿上蹭手撒娇
5. 主人 → 猫咪:摸两下,继续玩手机
6. 猫咪 → 猫条袋:用爪子扒拉袋子发出声音
7. 主人 → 猫咪:无奈回头看
8. 猫咪 → 主人:瞪大眼卖萌、歪头杀
9. 主人 → 猫条袋:打开猫条
10. 猫条袋 → 猫咪:挤出食物
11. 猫咪 → 沙发:吃完立刻跳走,不理主人
背景浅灰渐变,生命线虚线,激活框质感高级
矢量精致风格,细节复杂、元素齐全、搞笑可爱、高清无3D
  • 实测效果

请添加图片描述


🎨 Canvas 测试

场景 8:自我提升思维导图

  • 测试 Prompt
精美横向思维导图,整体扁平清新风格
中心根节点:自我提升系统
3个二级节点,每个二级节点下有2个三级节点,每个三级节点下有2个四级节点,结构严格对称:

二级1:身体健康
 三级1:作息规律
 四级1:早睡早起
 四级2:睡前远离手机
 三级2:运动习惯
 四级1:每周三次运动
 四级2:每日八千步

二级2:学习成长
 三级1:知识输入
 四级1:每日阅读
 四级2:课程学习
 三级2:能力输出
 四级1:实践练习
 四级2:总结复盘

二级3:情绪管理
 三级1:心态调节
 四级1:积极暗示
 四级2:减少内耗
 三级2:生活秩序
 四级1:环境整洁
 四级2:培养爱好

样式:
圆角矩形节点,渐变柔和配色,分支线条流畅清晰
  • 实测效果

请添加图片描述


场景 9:吃货关系网络图

  • 测试 Prompt
超高精度有趣关系网络图
标题:吃货与美食的奇妙关系网
整体布局:圆形发散关系网,节点多、连线丰富、宽大于高,可爱治愈风格
节点分为两大类:
1. 人类角色节点(圆形渐变、可爱图标):吃货本人、厨师、外卖员、超市老板、朋友
2. 美食节点(圆角矩形、食物图标):火锅、奶茶、烧烤、蛋糕、寿司、咖啡、水果、麻辣烫
连线关系(彩色曲线、带箭头、标注文字):
- 吃货 → 热爱 → 火锅/奶茶/烧烤/蛋糕
- 吃货 → 购买 → 外卖员 / 超市老板
- 外卖员 → 送达 → 所有美食
- 厨师 → 制作 → 火锅/寿司/麻辣烫
- 朋友 → 分享 → 奶茶/蛋糕
- 吃货 → 推荐 → 朋友
- 所有美食 → 带来快乐 → 吃货
风格:
配色明亮清新、节点圆润、连线柔和不杂乱
背景浅灰渐变、整体复杂有趣、治愈可爱、矢量风格
细节丰富、结构清晰、宽大于高、高清无3D
  • 实测效果

请添加图片描述


三、📚 相关资源

🐾 如果这篇文章对你有帮助,欢迎点赞、收藏一下,下次用的时候就能找到啦!