OpenClaw火了这么久,你真的会用吗?

0 阅读1分钟

OpenClaw火了很久了。

从最初的”养虾”热,到现在的企业办公标配,很多人都在用。但用得好不好,差别很大。

我见过用OpenClaw把工作效率提升3倍的,也见过装了之后基本没打开过的。

问题不在工具,在用法。

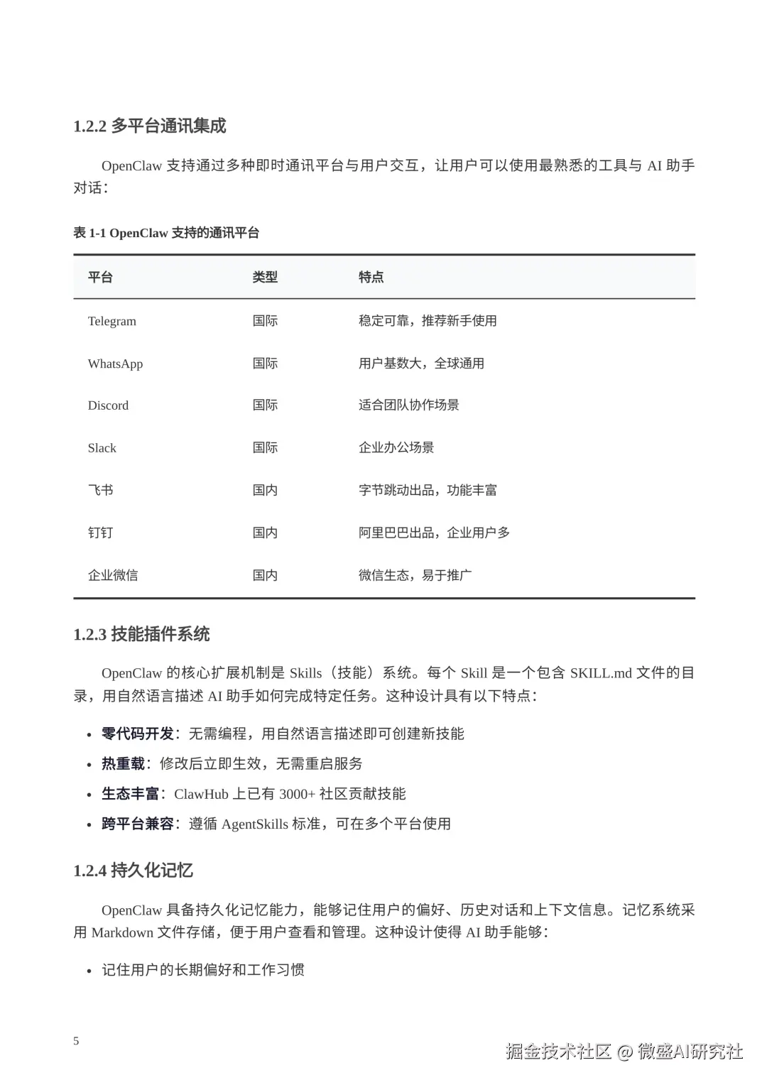
最近看到一份某大厂的OpenClaw内部培训文档——《2026OpenClaw完全使用手册》,涵盖玩法攻略、部署方式、本地部署指南、安全实践,还有多平台接入(企业微信、微信、QQ、飞书、钉钉、Telegram、WhatsApp等)。

内容很全,但我更想聊聊:OpenClaw到底能帮你解决什么问题?

很多人用OpenClaw的方式是:打开聊天框,问问题,等答案。

这和用ChatGPT没什么区别,只是换了个入口。

真正把OpenClaw用起来的人,做的是这几件事:

一是接入工作流。

不是每次都打开它,而是让它融入你的日常。比如接入企业微信,在聊天侧边栏随时调用;比如接入微信,在手机上直接对话;比如接入群聊,自动总结讨论内容。

工具融入工作流,才能持续用下去。

二是配置专属能力。

OpenClaw支持技能插件系统,你可以给它配置专属能力:自动读取邮件、自动整理文档、自动生成报告……

配置一次,持续复用。这才是效率提升的关键。

三是本地部署。

很多企业担心数据安全,OpenClaw支持本地部署,数据留在本地,不用上传云端。对于有合规要求的企业,这是必须的。

还有一个问题:怎么安装?

很多人卡在这一步。GitHub上的教程看得云里雾里,各种报错让人想放弃。

其实现在有更简单的方式。如果你是企业用户,可以找封装好的方案,不需要折腾技术,开箱即用。如果你是技术出身,本地部署也不复杂,按文档一步步来就行。

关键是:不要被安装这一步劝退。装好之后的价值,远大于折腾的那点时间。

OpenClaw是一个工具,但不是”用起来就能提效”的魔法棒。

你需要想清楚:你想用它解决什么问题?它要怎么融入你的工作流?你要给它配置什么能力?

想清楚这三点,工具才能真正帮你提效。

更完整的技术细节、配置参数、API文档,可以参考《2026OpenClaw完全使用手册》