【千桐敏捷手记·第1篇】:为什么你的 Scrum 跑不起来?——兼谈敏捷的“神”与“形”

24 阅读7分钟

编者按:千桐科技核心团队从2011年开始实践 Scrum,15 年来从未中断。在这漫长的敏捷旅程中,我们见过太多团队满怀热情地引入 Scrum,又在几个月后悄然放弃。问题出在哪里?本文是“千桐科技敏捷手记”系列的开篇,我们想和你聊聊 Scrum 背后那些比流程和工具更重要的事。


一、那个熟悉的困境

你一定见过这样的场景:

深夜的办公室灯火通明,开发团队的工位上堆着咖啡杯和外卖盒。项目经理第 5 次调整甘特图,产品经理第 10 次解释“这个需求真的很急”,程序员第 20 次在心里默念“再改我是狗”。

结果呢?交付日期一拖再拖,Bug 越修越多,团队士气跌到谷底。

在这里插入图片描述

更要命的是,你明明已经“上 Scrum”了——

  • 每天站会雷打不动;
  • Jira 看板配置得漂漂亮亮;
  • Sprint 周期严格锁定两周;
  • 连回顾会都一次没落。

可为什么一切还是老样子?

这是千桐团队在过去 15 年里反复听到的困惑。从 2011 年第一次尝试 Scrum 到今天,我们服务过金融、政务、能源等多个行业的客户,也接触过无数创业团队。一个令人唏嘘的观察是:大部分团队很难把 Scrum 坚持下来——不是因为 Scrum 不好,而是因为用错了方式。

在这里插入图片描述


二、“形”对了,“神”丢了

在这里插入图片描述

如果用一个比喻来形容这种困境,那就是:“形似而神不似”

很多团队实施 Scrum 的路径是这样的:

  1. 听说 Scrum 能提效,决定引入;
  2. 照搬 Scrum Guide,按图索骥设立 PO、SM、开发团队;
  3. 站会、计划会、评审会、回顾会,一个不少;
  4. 强制推行几周后,团队开始抱怨“会太多了”“流程太僵化了”;
  5. 管理层觉得“好像也没快多少”;
  6. 然后,一切悄悄退回老路。

问题出在哪?

出在把 Scrum 当成了一套必须严格遵守的操作手册,而不是一个服务于团队的思想框架。

我们的培训 PPT 里有一句话被反复强调:“Scrum 的强大和令人痛苦之处,就在于你不得不根据自己的具体情况来对它进行调整。”

这句话的潜台词是:如果你只是机械地套用 Scrum 的“形”——站会 15 分钟、Sprint 2 周、每日燃尽图——而忽略了它的“神”,那么 Scrum 不但帮不了你,反而会成为团队的负担。


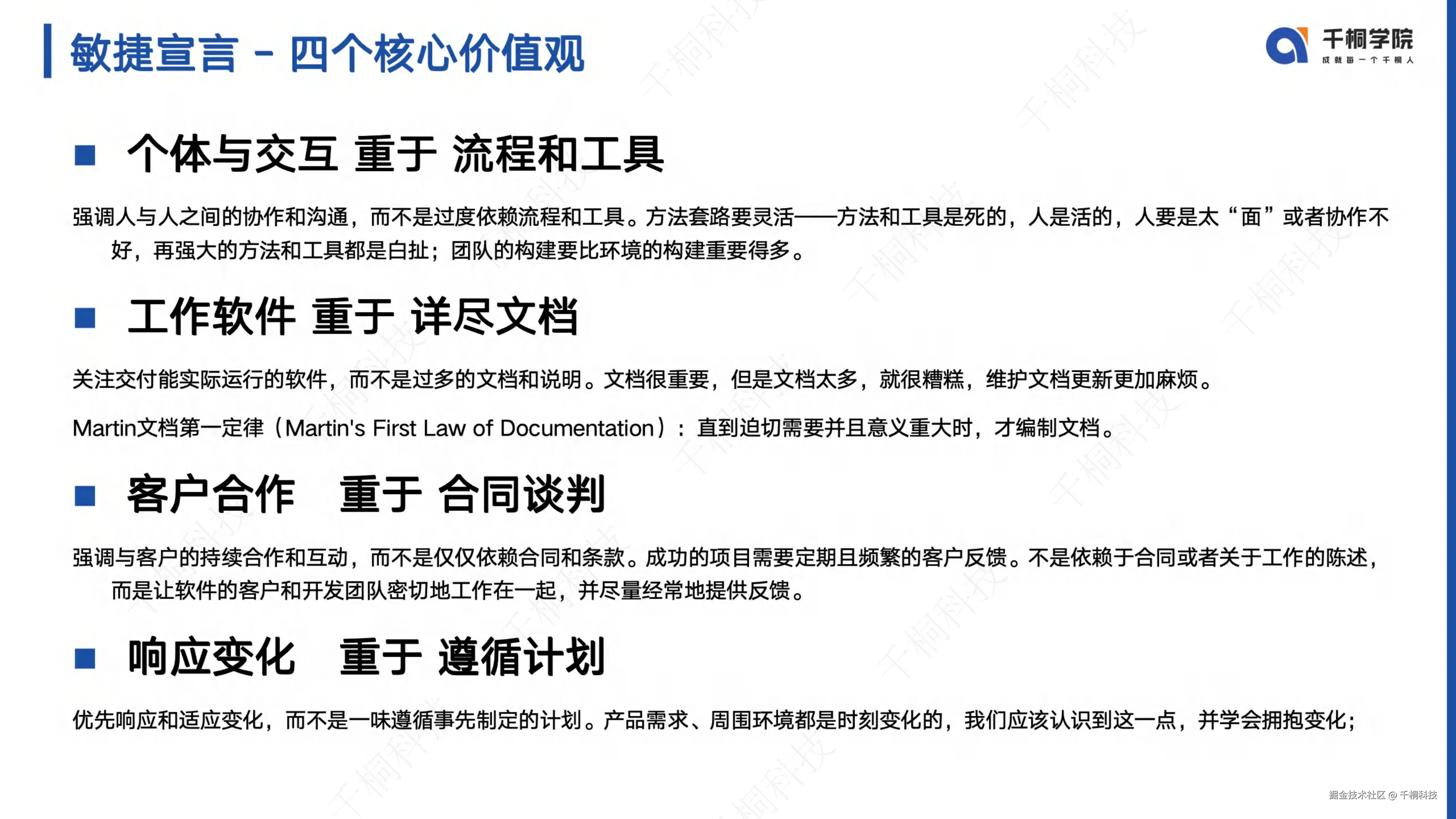
三、回到原点:敏捷宣言究竟在说什么

要理解 Scrum 的“神”,就必须回到 2001 年那 17 位程序员在雪鸟滑雪场写下的 敏捷宣言

在这里插入图片描述

四个核心价值观中,排在第一位的是:

个体与交互 重于 流程和工具

这句话是什么意思?它不是让你扔掉流程和工具,而是在提醒你:当流程和人的交互发生冲突时,优先保护人的交互。

在千桐的实践中,我们对这句话的落地理解是:

Scrum 是为团队服务的仆人,不是挥舞鞭子的主人。

让我举一个真实的例子。

在我们的 Sprint 计划会上,曾经有一段时间严格执行“时间盒”——2 小时必须结束。结果发现,当讨论到复杂的技术故事时,团队为了赶在 2 小时内完成,匆匆给出估算,导致 Sprint 中期频繁出现任务超期。后来我们调整了规则:大多数 Sprint 计划会仍然控制在 2 小时内,但如果遇到关键架构决策,允许延长 30 分钟,前提是全员同意。

这个小小的调整,让估算质量提升了不止一个档次。

你看,流程是死的,人是活的。当你把“遵守时间盒”看得比“做出合理估算”更重要时,你就已经在用流程伤害交互了。


四、千桐的实践哲学:先求“神似”,再修“形似”

在这里插入图片描述

从 2011 年到现在,千桐的 Scrum 实践经历了无数次调整。这些调整背后,有一条我们始终坚守的原则:

每个团队的情况不一样,需要根据自己的情况不断尝试、不断试错、然后调整。

这也是为什么我们在培训材料里反复强调:“没有完全‘正确’的 Scrum 实现方式。”

举几个千桐特有的“非标准”实践:

  • Sprint 周期定 3 周:教科书推荐 2-4 周,我们经过多次试验发现,3 周对于我们的业务节奏最合适——既给了开发足够的深度工作时间,又不至于让产品负责人觉得反馈周期太长。
  • Backlog 动静分离:初步的产品 Backlog 我们用 Excel 表格维护,只有进入 Sprint Backlog 的条目才上在线看板。这个经验是踩了无数坑总结出来的,后面的文章会详细展开。
  • 异地站会的仪式感:千桐在南京、郑州、乌鲁木齐三地都有团队,站会全靠自研的在线看板支撑。但我们特别强调“对着屏幕讲”而不是“对着 Jira 点”——因为前者是交互,后者只是更新状态。

这些实践放在 Scrum 教科书里可能都是“不规范”的,但它们就是千桐团队跑得顺畅的原因。


五、好的工具,是让“神”落地的桥梁

聊到这里,你可能会问:既然“个体与交互”比“流程和工具”重要,那工具是不是可有可无?

恰恰相反。当团队规模扩大、地域分散、业务复杂度上升时,没有趁手的工具,“神”就很难落地。

这也是千桐走上自研之路的原因。

我们的主营业务是数据智能——qData 数据中台帮助企业打通数据孤岛,qKnow 智能体构建平台让 AI 在行业深度落地,qBrain 行业大模型构建平台则为企业提供私域 AI 能力。这些产品解决的核心问题,和 Scrum 要解决的管理问题如出一辙:如何让复杂系统中的各个部分高效协作?

当市面上现成的 Scrum 工具无法满足三地协同的需求时,我们决定自己动手。这套自研的在线看板工具,后来成了千桐 Scrum 实践不可或缺的一环。

工具本身不是目的,但好的工具能让正确的交互发生得更自然、更频繁。

在这里插入图片描述


六、这篇文章想留给你的一句话

如果你是那个对敏捷将信将疑的管理者,或者你正在经历“上了 Scrum 却更累了”的挫败感,这篇文章最想告诉你的是:

别急着否定 Scrum,也别急着照搬 Scrum。先问问自己——我们团队的“交互”顺畅吗?Scrum 是在帮我们更好地协作,还是在逼我们走流程?

答案在哪里,调整的方向就在哪里。

千桐用了 15 年,从“形似”走到了“神似”。这条路没有捷径,但有方法。

在下一篇文章中,我们将从最基础的框架讲起,带你看看千桐眼中“跑通一个 Sprint 需要的最小闭环”长什么样。


下篇预告:《极简 Scrum 骨架——跑通一个 Sprint 需要的最小闭环》。我们将把教科书上几十页的内容压缩成一张能贴在墙上的图,让你一眼看清 Scrum 到底在干什么。


千桐科技,致力于用 qData 数据中台、qKnow 智能体构建平台、qModel 算法模型平台、qBrain 行业大模型等核心产品,帮助企业构建数据智能底座。我们用敏捷的方式做产品,也用敏捷的方式服务客户。