当AI迈入Harness时代:以MiniMax为样本看智能体云端新基建

231 阅读13分钟

2026 年初这几个月,随着 OpenClaw 的爆火,AI 领域也正式步入了 Harness 时代。在这股浪潮中,MiniMax 凭借其敏锐的技术嗅觉,成为了这场变革中的一大核心焦点。

其近期相继推出的云端 AI 助手 MaxClaw 以及刚刚全新发布的 MaxHermes 便是最佳例证。这两款应用分别基于 OpenClaw 架构以及近几天大热的 Hermes Agent 构建,彻底扫清了本地部署服务器与配置 API 密钥的工程门槛。

图片

图片

其中,MaxClaw 已在用户规模上跻身同类服务第一梯队。而刚面世的 MaxHermes 则能通过「自主智能演化」机制,在完成每一项复杂任务后都解锁全新的专属技能,持续扩张能力边界。此外,MaxHermes 实现了 10 秒以内的极速部署与全天候稳定可用,并支持全场景接入,用户无需切换第三方平台,在日常聊天应用中即可直接开启实时对话。

这种从单机工具走向大规模云端部署的爆发式增长,让底层系统瞬间涌入海量的并发请求,也揭示了当前 AI 领域的一个核心命题:应用落地正面临极其残酷的工程大考。

站在行业演进的客观视角,这轮大爆发标志着一场 AI Agent 架构重心的大转移:早期的智能体主要基于 Context Engineering 架构,重点在于将问题描述清楚,给模型提供更多输入,以优化其「认知能力」。

然而,随着应用深入真实业务场景,行业正迅速向 Harness Engineering 架构演进。这一全新架构要求智能体深入本地数据、办公应用并完成最终动作交付,其实质是赋予大模型强大的自主「执行能力」。正如 OpenAI 的《Harness Engineering》博客文章说的那样:「Humans steer. Agents execute.(人类掌舵。智能体执行。)」

当数以十万计的智能体并发执行这类高权限与多步骤的复杂任务时,传统的系统架构往往难以支撑。业界十分好奇:MiniMax 是如何扛住 MaxClaw 和 MaxHermes 如此庞大的流量洪峰并保证业务稳定的?

近期,阿里云与 MiniMax 披露了一些底层技术合作,为我们解开了这道超级智能体背后的基础设施谜题。

本文将基于此,深度剖析 MiniMax 究竟是如何借助阿里云的云原生方案重塑了 Agent 运行底座,撑起了智能体时代的系统变革。

可用→落地

企业级 Agent 的四道鸿沟

毫无疑问,对于个人开发者与轻量级自动化场景而言,OpenClaw 与 Hermes Agent 所代表的 Harness Engineering 架构展现出了很高的应用价值:部署灵活、接入成本低,能够快速连接本地文件系统、桌面应用和浏览器环境,较好满足通用任务自动化需求。

然而,当 AI Agent 试图步入企业级生产环境时,问题的核心也会随之发生转移:企业更关注系统能否在安全、稳定、可控、可运维的前提下持续运行。

客观剖析 OpenClaw 与 Hermes Agent 此类本地单机执行框架,在应对企业级复杂业务时,往往会暴露出四道难以逾越的关键鸿沟:

图片

第一道鸿沟在于极度敏感的安全边界:企业的核心痛点在于执行链路的绝对可控。OpenClaw 与 Hermes Agent 直接运行于宿主操作系统之上,天然具备 Shell 执行、文件读写等高危权限。一旦大模型遭遇提示词注入,极易引发越权操作与恶意代码执行。公开披露的信息显示,截至 2026 年 3 月,OpenClaw 已累计披露 82 个 CVE 漏洞。这意味着仅仅具备本地执行能力远远不够,平台也必须拥有更坚固的沙箱隔离机制。

第二道鸿沟是长任务执行中的状态易失性:AI Agent 的运行模式正从短时交互演变为多阶段、跨会话的长流程任务。这要求系统必须能够持续维护上下文记忆与执行进度。OpenClaw 与 Hermes Agent 的设计重心偏向单体运行时,在持久化状态管理上能力受限。一旦遇到实例重启或网络中断,任务上下文极易丢失,难以支撑企业级业务闭环的要求。

第三道鸿沟是大规模集群运维的系统性困境:真正的企业级挑战在于海量实例的统一调度。OpenClaw 与 Hermes Agent 的架构更适合单机自治部署。当企业需要并发运行数十万级 Agent 时,如何实现弹性调度、版本灰度升级与故障自愈,成为了单机框架无法解决的系统级难题。

第四道鸿沟是成本消耗与剧烈负载波动之间的博弈:OpenClaw 与 Hermes Agent 这类自治型 Agent 通常需要常驻运行以维持维持会话状态、心跳检测和任务响应能力。这种模式在空闲期会持续占用计算资源并产生较高的基础成本。而在复杂任务被触发的瞬间,模型推理与工具调用又会在极短时间内急剧拉升 CPU 与内存消耗。这种波谷空转与波峰抢占的典型特征,使得企业在面临规模化场景时,承受着巨大的成本控制与资源调度压力。

MaxClaw 与 MaxHermes 的云上重构与

阿里云 ACK/ACS 破局

面对本地单机执行框架在生产环境中暴露出的底层鸿沟,单纯在应用层修补代码已无济于事。MiniMax 的研发团队选择了一条云原生重构的道路。

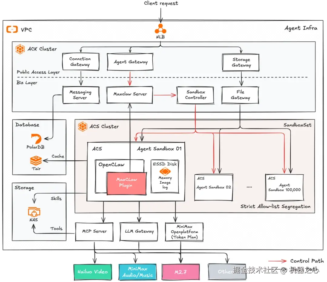
在 MaxClaw 与 MaxHermes 的整体架构中,他们抛弃了控制与执行高度耦合的单体设计,转而采用控制平面与执行平面分离的模式。在这套架构中,阿里云容器服务 Kubernetes 版 ACK 承载了统一的控制面,负责海量消息分发、任务编排、策略下发以及统一的运行观测。而最繁重且充满未知风险的工具执行工作,则全权交由 ACS Agent Sandbox 进行动态调度与承载。

图片

MiniMax MaxClaw 技术架构图

这种深度的架构演进,配合阿里云底层的技术重塑,为企业级 Agent 落地提供了四个维度的破局思路:

1、筑牢执行边界:面向高权限执行场景的安全隔离能力

对于企业而言,OpenClaw 与 Hermes Agent 直接运行于宿主机所带来的最大挑战,不在于 Agent 是否具备执行能力,而在于高权限执行过程是否处于可控边界之内。

针对这一安全暴露面,MiniMax 采用的核心思路是将 Agent 的执行过程从「宿主机直接运行」重构为「沙箱内受控执行」,通过云原生隔离基础设施为每个运行实例建立独立、安全、可治理的执行边界。即使单个沙箱遭遇提示词注入或越权攻击,其风险影响范围也会被严格收敛在实例内部,难以横向渗透或逃逸;再结合动态权限收敛、端到端数据加密与操作留痕审计,形成覆盖执行前、执行中与执行后的全流程安全闭环。

在具体实现上,阿里云提供的 Agent Infra 从计算、存储和网络三个层面,与 MiniMax 共同构建面向企业场景的安全隔离能力:

图片

在计算层面,针对越权与恶意执行的风险,ACS Agent Sandbox 为每个 MaxClaw 或 MaxHermes 实例提供了 MicroVM(轻量级虚拟机)级别的隔离环境。每个沙箱均运行在独立的内核之中,攻击者必须突破虚拟化层才可能实现逃逸,这从根本上阻断了高危指令对宿主机的影响。

在存储层面,系统为每个 Agent 分配了基于 ESSD 云盘的专属可加密存储空间,并在会话启动时结合 NAS 动态挂载子目录,从操作系统级别收敛了数据的可见边界。

在网络层面,沙箱采用了默认拒绝(Default Deny)的轻量级访问控制策略 TrafficPolicy,结合企业安全组实现出入站流量的精细管控。这种三管齐下的防御机制,将潜在风险严格封锁在单一实例内部。

2、击碎状态丢失:面向长任务与跨会话场景的持久化状态管理

长周期任务的连续性一直是业界公认的难题。MiniMax 创造性地将易失的运行时环境与底层状态进行了剥离,构建了一套分层的持久化存储架构。

在此架构中,不同类型的状态数据被精准映射到最适合的物理介质之上:

  1. 基于沙箱内置 ESSD 云盘的高 IOPS 特性,系统将其作为私有工作空间,承载配置类信息、API 密钥以及短期记忆等核心数据。

  2. 对于需要跨实例协同的 Skills 资产与工作流定义,系统通过 CSI 动态挂载 NAS 共享空间来实现统一分发。

  3. 结构化的业务结果数据与高频缓存状态则依托 PolarDB 与 Tair 进行存储与读取加速。

这套精密的分层架构使得 Agent 即使遭遇实例漂移或系统重启,也能迅速基于历史快照重建完整的执行上下文。

3、跨越单机门槛:面向大规模生产环境的平台化运维能力

当企业需要同时运行海量 Agent 时,平台级的统一治理能力至关重要。MiniMax 放弃了单机式的工具运行模式,基于 ACK 与 ACS 构建了控制平面与执行平面分离的云原生架构。

其中,ACK 负责承载统一的接入层与业务控制层,集中处理消息分发、任务编排、策略下发、状态管理和运行观测等核心能力。这种控制面上收的设计,使企业能够从「管理单个 Agent 进程」升级为「管理一套可编排的 Agent 平台」。

在执行侧,ACS Agent Sandbox 负责根据任务请求动态拉起、分配和回收沙箱实例。Agent 的运行彻底摆脱了固定节点或环境的绑定,直接通过统一调度实现弹性承载。

依托这套统一控制面,无论是单个实例的故障恢复,还是成千上万实例的批量部署与版本切换,均可通过平台化方式进行治理,完全免去了人工逐点维护的繁琐。同时,消息分发、文件访问、状态存储和工具调用也被统一纳入标准链路,协助企业围绕 Agent 建立完善的 SLA 与监控运营体系,推动应用真正走向生产级规模化落地。

4、瓦解闲置成本:面向波动负载的弹性调度与资源治理

AI Agent 天然具有常驻与突发交织的负载特征:空闲时需保持在线以维持状态响应,任务触发后又会在短时间内迅速拉升计算消耗。

为了突破冷启动瓶颈并压缩用户的感知时延,ACS Agent Sandbox 引入了自定义模板预热机制,将 OpenClaw 或 Hermes Agent 运行所需的镜像及依赖提前加载至缓存之中。结合 MicroVM 的轻量虚拟化能力,系统实现了 20~40ms 的极速实例供给,大幅优于传统容器数十秒的冷启动耗时。

面对海量并发和明显的潮汐流量,该平台支持最高每分钟 15000 个沙箱的大规模弹性供给。任务发起时按需创建,结束后自动释放,系统无需为峰值负载长期预留固定资源,显著提升了整体的资源利用率。

更为关键的是,为了在如此高的弹性中保障任务的连续性,平台通过独占 MicroVM 沙箱、独立 ESSD 云盘、独立弹性网卡以及运行时 Checkpoint 能力,构建了坚实的运行保障机制。即使在扩缩容、网络波动或实例迁移过程中,任务状态依旧可恢复,确保执行链路连贯且用户体验不中断。这种机制让 Agent 的资源消耗变得可调度与可预测,在低负载时有效降低了空转成本,同时在高峰期稳健保障了算力供给。

智能体时代的「操作系统」

当控制面与执行面在云端完成解耦后,上层应用的复杂性被成功屏蔽。然而,无论软件架构如何精巧,海量智能体的高频启停、高密度虚拟化隔离以及极其庞大的并发请求,最终都需要弹性且高效的基础设施资源来承载。基础设施的 Serverless 化,对系统的吞吐极限与经济性提出了更严苛的考验。

整体来看,MiniMax 在云端的基础设施演进,为整个 AI 产业提供了一个极具前瞻性的切面。随着大模型能力边界的不断拓展,算力市场的结构正在发生不可逆转的倾斜。

知名研究机构 IDC 在最新的《FutureScape 2026》预测中指出,到 2027 年,全球 2000 强企业的 Agent 使用量将增加 10 倍,相关的 Token 和 API 调用负载将激增 1000 倍。同时,Agentic 自动化将增强超过 40% 的企业应用能力。此外,IDC 的一项全球调研显示,推理已经成为最大的 AI 工作负载细分市场,占据了所有 AI 运营的 47%。这标志着整个行业的重心,已经全面步入大规模的后训练与推理执行阶段,且算力焦点正快速向 Agent 场景转移。在这个新阶段,高能效、高弹性且具备强安全边界的调度平台,将成为所有 AI 企业必须跨越的技术门槛。

同时,另一份来自 Gartner 的行业报告指出,到 2028 年,大约 95% 的新 AI 部署将基于 Kubernetes 环境运行。当数以十万计的 AI Agent 走向全天候在线,云计算平台正在实质性地演变为一台巨大的「AI 超级计算机」。而以 ACK 与 ACS 为代表的现代容器服务,正顺理成章地蜕变为这台超级计算机的「云原生操作系统」。

在这个全新定义的操作系统之下,阿里云 ACK/ACS 与上层的智能体业务逻辑共同构成了一套安全、弹性、状态保持、生态兼容的生产级 Agent 运行底座。这种涵盖「上层应用驱动」与「云端系统调度」的合作模式,为海量 Agent 的企业级落地提供了标准范本。

未来,当这种由前沿应用、高性能平台与强悍物理算力组合而成的架构被推广到千行百业时,海量的 AI Agent 将依托这套智能底座实现真正的自组织与自演化。这预示着技术发展迈出了关键的一步,必将助力全行业加速向智能体赋能的新纪元跃迁。