2026中国文旅新玩法报告:旅行的真相是“玩什么比去哪更重要”|附报告、数据下载

43 阅读15分钟

原文链接: tecdat.cn/?p=45539

原文出处: 拓端抖音号@拓端tecdat
封面

关于分析师

在此对 Dawei Zhou 对本文所作的贡献表示诚挚感谢,他在麦吉尔大学完成了 计算机科学 **与统计专业的学习。Dawei Zhou 曾在多家咨询机构担任数据分析顾问,参与过多项市场趋势预测与用户行为建模 项目 **,致力于将复杂数据转化为可执行的商业洞察。


你的旅行还在“罚站式”打卡?权威 报告 揭开真相

你是不是也有这种感觉:精心规划的旅行,最后只剩下手机里一堆在标志物前“罚站”的照片,以及一双走到残废的腿?千篇一律的攻略,让本该放松的旅行变成了一场疲惫的“任务打卡”。

《2026中国文旅新玩法报告》 (由马蜂窝于2026年权威发布)用一句话点醒我们:旅行的底层逻辑已经彻底变了。本次解读,我将带你跳出“上车睡觉,下车拍照”的老套路,看清未来三年真正值得你出发的“新玩法”,让你的下一趟旅程从“看风景”变成“玩生活”。

本文完整研究报告数据图表和文末68份文旅行业最新参考报告合集已分享在交流群,阅读原文查看、进群咨询,定制数据、报告和900+行业人士共同交流和成长。

图1:文旅行业玩法时代开场信息图表1

数据冲击:90%的钱都花在了门票外,你却还在纠结去哪?

很多人焦虑的是:“假期就那么几天,热门景点全是人,不去遗憾,去了后悔,到底该怎么选?” 其实,这个问题的出发点本身就错了。

马蜂窝报告里的两组数据,绝对会颠覆你的认知:

  1. 非门票消费占比预估高达90% :也就是说,你在旅行中花的100块钱里,有90块都花在了吃饭、体验、看演出和住宿上,真正买门票的钱连零头都不到。这就像你去一家高级餐厅,结果只盯着菜单的封皮看。
  2. 人文类新玩法占比40% :近半数的创新旅行方式,都不再是看山看水。比起爬山,年轻人更愿意去河南万岁山找“王婆说媒”入戏,或者去安徽科学岛围观“人造太阳”。

这些数据赤裸裸地告诉我们一个事实:别再纠结“去哪看”,该想的是“去玩啥”!

图2:文旅行业焦虑破局信息图表2


图3:文旅行业新玩法类型结构占比横向条形图表1

别再当“观 光 **客”!旅行的本质已变成“体验组合消费”

打破你的固有认知:旅行绝不是一个地理位置的转移动作,而是一场精心策划的“体验组合套餐”。

报告的核心论点非常明确——玩法驱动决策。以前是“我想去成都”,到了再搜“成都玩什么”;现在是“我想体验一次地心探险”,然后才决定去贵州石龙洞。旅游消费已经从单纯的“门票购买”转向了包含情绪价值、社交货币和沉浸体验在内的“复合型消费”。

用户不再是被动观看的客体,而是主动进入场景的主角。旅行的价值,从你踏进那个场景开始计算。

拆解“新玩法”:避开“观光打卡”的坑,拥抱“沉浸体验”的红利

报告里反复提到的“新玩法”,听起来很玄乎,其实特别简单。它指的就是能让你真正参与进去,并产生情绪共鸣的深度体验

基于这个逻辑,我们可以把旅行方式清晰地分为两层:

  • 低价值/高危区(避坑指南) :如果你还在追求“一天刷完八个景点”、“在网红机位排队半小时拍照一分钟”,那你正深陷同质化、被动游览的泥潭。这种“观光打卡”不仅累,回来后脑子还一片空白。
  • 高价值/红利区(聪明玩法) :真正聪明的旅行者,都在主动追求沉浸参与(如钻进溶洞玩桨板)、情绪共鸣(如躺在稻城民宿看银河)和主动共创(如在万岁山被NPC拉进剧情)。他们买的不是一张门票,而是一段独属于自己的故事。

最大的误区纠正:别以为“体验”就等于“烧钱”。比如去安徽广德吃个“三件套”,花不了多少钱,却能在松弛的小城完成一次“低成本逃离”,这就是高性价比的情绪价值。

图4:文旅行业概念拆解信息图表3

认知升维:从“资源依赖”到“体验设计”,文旅产业的底层密码

从个人延伸到文旅行业,很多景区老板还在困惑:为什么我投了几千万修个气派的大门,游客还是不来?

行业内最大的落地误区就是:还在靠山吃山、靠水吃水,搞重资产的“资源依赖” 。马蜂窝报告揭示了底层逻辑的本质:文旅产业正在从“资源分发”走向“体验设计” 。未来的核心竞争力,不是你拥有多美的山,而是你能围绕这座山设计出多少个让人“哇塞”的玩法。

谁能持续创造新玩法,谁就能持续创造新消费。这才是文旅行业在“玩法时代”的生存密码。

真实案例:贵州山洞里的“地心探险”,如何让村民变身“高薪教练”?

理论听起来有点空?我们看个真实案例——贵州清镇的石龙洞探险

  • 传统思维:这就是个黑黢黢的普通水溶洞,顶多装几个彩灯卖门票。
  • 新玩法思维:把它设计成一场需要体力与勇气的“地心探险”。
  • 落地流程:在专业向导带领下 →  乘桨板穿越幽深蓝洞 →  挑战岩壁攀爬 →  体验洞穴浮潜与冥想。

结果如何?原本静态的自然景观瞬间活了过来,不仅带动了装备租赁、向导服务等消费,最牛的是,当地村民被培养成了持证户外教练,收入大幅提升,真正实现了乡村的自我“造血”。一个洞盘活了一个村,这就是玩法设计的魔力。

图5:文旅行业案例验证信息图表4
图6:文旅行业非门票消费占比变化趋势折线图表2


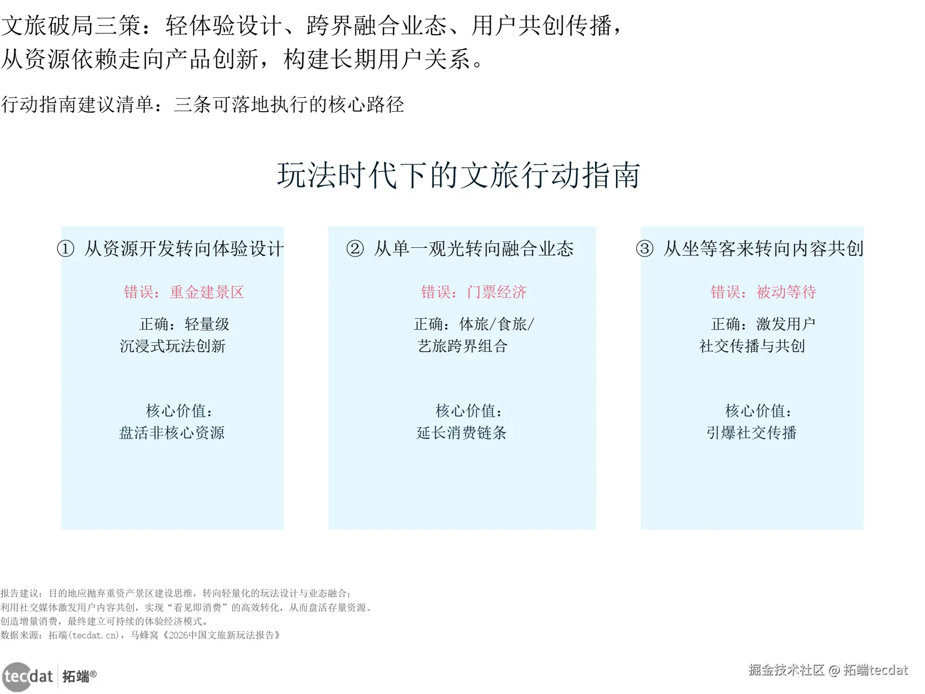
行动指南:给你的3条“玩法时代”旅行升级建议

与其羡慕别人玩得高级,不如直接从这三条行动建议开始改变你的下一趟旅行:

  1. 扭转搜索习惯:从搜“地名”改为搜“玩法”

    • 错误做法:打开APP直接输入“XX旅游攻略”。
    •  正确方向:搜索“XX 沉浸式体验”、“XX 小众玩法”。
    • 核心价值重塑决策起点,让你的行程规划直接从“体验”切入,过滤掉无效的打卡景点。
  2. 重构行程组合:采用“1个核心玩法 + N个松弛周边”公式

    •  错误做法:把行程排成“特种兵”拉练,一天转场无数次。
    • 正确方向:锁定一个能深度参与的核心玩法(如一场手作非遗、一次户外徒步),围绕它安排吃饭、发呆、闲逛的时间。
    • 核心价值提升旅行质感,用80%的时间获得100%的情绪价值,避免旅途疲惫。
  3. 转变消费心态:为“情绪价值”和“独家记忆”买单

    • 错误做法:旅途中只舍得花门票钱,对体验项目斤斤计较。
    • 正确方向:主动寻找能让你动手、动脑、动情的在地活动,大方地为那一瞬间的共鸣付费。
    • 核心价值升级旅行资产,门票会忘,但沉浸式的体验会成为你长久回味的“人生电影”。

图7:文旅行业行动指南信息图表5

旅行的意义从来不在于走了多远,而在于你体验到了什么。如果你想抢先一步掌握2026年的100种全新打开方式,这里有一份专属福利给渴望深度探索世界的你。


获取文末所有参考行业报告及数据,进交流群,加小助手微信号:tecdat_cn

本文引用数据图表列表:

  • 图1:文旅行业玩法时代开场信息图表1
  • 图2:文旅行业焦虑破局信息图表2
  • 图3:文旅行业新玩法类型结构占比横向条形图表1
  • 图4:文旅行业概念拆解信息图表3
  • 图5:文旅行业案例验证信息图表4
  • 图6:文旅行业非门票消费占比变化趋势折线图表2
  • 图7:文旅行业行动指南信息图表5

本专题内的参考报告(PDF)目录:

  1. 2026中国文旅新玩法报告 报告2026-04-14
  2. 2026中国旅游AI营销白皮书 报告2026-04-12
  3. 中国商旅市场研究报告2026 报告2026-04-10
  4. 2025旅居养老时空大数据分析报告 报告2026-04-09
  5. 2025年文旅产业技能人才需求预测报告 报告2026-03-29
  6. 银发旅游提升老年人幸福感的调查研究:基于河北省60岁及以上老年人的调研... 报告2026-03-16
  7. 中国健康旅游产业发展报告(2025) 报告2026-03-15
  8. 2025年度中国移动出行&在线旅游投诉数据与典型案例报告 报告2026-03-15
  9. 2026人工智能+旅游趋势报告 报告2026-03-13
  10. 中国旅游行业信用观察(2026) 报告2026-03-09
  11. 2026年旅行洞察之足球界的盛世 报告2026-03-09
  12. 2025绿色引擎与消费升级的双向奔赴:体育旅游高质量发展与体验重构 报告2026-03-09
  13. 2025年中国温泉旅游行业发展报告 报告2026-03-08
  14. 旅游业多元化:沙特阿拉伯和卡塔尔 报告2026-03-06
  15. AI与B2B旅程中的数字趋势报告 报告2026-03-05
  16. 2025旅行社的AI变革与创新趋势报告 报告2026-03-05
  17. 酒旅行业ESG白皮书 报告2026-03-04
  18. 2026中国企业差旅交通出行数据研究报告 报告2026-03-04
  19. 2025年度乡村旅游业发展情况报告 报告2026-03-01
  20. 文化旅游基础设施与运营行业2025年信用回顾与2026年展望 报告2026-02-26
  21. 2026年中国旅客出境游人群调研及洞察报告 报告2026-02-13
  22. 2026年旅游促进发展报告-从十年世界银行经验中汲取的教训 报告2026-02-11
  23. 旅游促进发展-从十年世界银行经验中汲取的教训 报告2026-02-06
  24. 2025年AI与数字化趋势:B2B客户旅程洞察 报告2026-02-06
  25. 小红书新春市行业玩法-集酒旅行业专场 报告2026-02-04
  26. 低空文旅产业发展研究报告 报告2026-02-03
  27. 2025年11月世界旅游晴雨表 报告2026-01-30
  28. 2026元旦春节文旅消费者洞察报告 报告2026-01-28
  29. 2026年智旅新纪元:AI与旅游产业融合全景报告 报告2026-01-22
  30. 去运动,去旅行! 报告2026-01-19
  31. 人工智能是旅游和酒店业的核心-赋能个性化、效率和增长 报告2026-01-18
  32. 2025年人工智能是旅游和酒店业的核心报告-赋能个性化、效率和增长 报告2026-01-14
  33. 云南省2025旅居产业十五五发展展望蓝皮书 报告2026-01-07
  34. 人工智能是旅游和酒店业的核心——赋能个性化、效率和增长 报告2026-01-05
  35. 2025年人工智能:旅游与酒店业的核心驱动力-赋能个性化、效率与增长报... 报告2026-01-02
  36. 人工智能是旅游和酒店业的核心-驱动个性化、效率和发展 报告2025-12-31
  37. 抖音2025年文旅数据报告 报告2025-12-31
  38. 2025年AI旅游行程助手类产品能力评测报告 报告2025-12-30
  39. 2025年全球及中国旅游列车行业白皮书 报告2025-12-29
  40. 冰雪旅游行业研究报告 报告2025-12-24
  41. 2025年中国文旅景区运营发展报告 报告2025-12-23
  42. 旅游零售升级:封关背景下的海南旅游零售产业新格局 报告2025-12-22
  43. Z世代冰雪旅游行为洞察报告2025-从“种草”到“出发” 报告2025-12-22
  44. 2025年假日旅行调查报告 报告2025-12-21
  45. Z世代冰雪旅游行为洞察报告2025 报告2025-12-19
  46. AI+智能洞察报告:人工智能如何重塑消费者旅程与商业决策 报告2025-12-19
  47. 2026年全球旅游趋势报告 报告2025-12-18
  48. 2025年前三季度旅游行业运行分析 报告2025-12-18
  49. 2026年全球六大旅游趋势报告 报告2025-12-11
  50. 2025年全国县域文旅融合发展报告 报告2025-12-08
  51. 2025年轻人旅游趋势报告 报告2025-12-01
  52. 2024-2025年跨境旅游消费趋势研究报告 报告2025-11-28
  53. 2025年文旅行业新媒体营销趋势报告 报告2025-11-08
  54. 2025年Q3中国商旅管理市场差旅管理趋势研究报告 报告2025-11-08
  55. 县区全域文旅智慧化解决方案 报告2025-11-06
  56. 在线旅游消费满意度调查报告(2025) 报告2025-11-05
  57. 当下与未来:2025-2026年旅游行业报告 报告2025-11-02
  58. 2025全球高校旅游产业学科内容调查 报告2025-11-01
  59. 2025年旅游休闲度假消费热点特征与案例研究报告 报告2025-11-01
  60. 2025新经济时代精智人群长寿新旅程报告 报告2025-10-28
  61. 近期营销旅行中的六大讨论主题 报告2025-10-15
  62. YouTube旅游分类策略 报告2025-10-11
  63. 2025企业出海商旅管理报告 报告2025-10-09
  64. 旅游业未来四种情景 报告2025-10-05
  65. 2025年旅游与航空业人工智能(AI)状况报告 报告2025-10-05
  66. 机会在下沉:2025中国企业差旅趋势洞察之住宿篇 报告2025-09-29
  67. 2025年新型需供关系驱动下的中国AI文旅发展趋势报告 报告2025-09-25
  68. 2024-2025年旅游趋势报告 报告2025-09-24

图文 对照 表(环节与图表ID映射)

正文环节对应小标题引用图表ID
环节1-2你的旅行还在“罚站式”打卡?/ 数据冲击图1:开场信息图表1
环节3-4别再当“观光客”!/ 拆解“新玩法”图2:焦虑破局信息图表2 图3:类型占比图表1
环节5认知升维:从“资源依赖”到“体验设计”图4:概念拆解信息图表3
环节6真实案例:贵州山洞里的“地心探险”图5:案例验证信息图表4 图6:趋势折线图表2
环节7行动指南:给你的3条“玩法时代”旅行升级建议图7:行动指南信息图表5