多智能体不是终点,而是起点:OpenVitamin 的 Agent Orchestration 的工程实现

82 阅读4分钟

我们在实际的 AI 应用不断演进的过程中,“多智能体”几乎成为一个必然话题。

很多系统开始引入:

  • 多个 Agent 分工执行任务
  • Agent 之间相互对话
  • 不同 Agent 处理不同领域问题

在实际工程实践中,我逐渐意识到一个问题: 多智能体本身并不能解决复杂性问题。

甚至在很多情况下,“多智能体”会引入更多不确定性。于是我开始重新思考:

多智能体的核心问题,不是“有多少个 Agent”,而是“谁来调度这些 Agent”。

这也是 OpenVitamin(github.com/fengzhizi71…) 在设计 Agent 系统时的核心出发点。

一、为什么单 Agent 很快会失控

在最初的 AI 应用设计中,我们通常从单 Agent 开始:

  • 一个 Prompt
  • 一组工具
  • 一段对话上下文

这种模式在简单任务中非常有效,但随着任务复杂度增加,很快会遇到瓶颈:

1. Prompt 复杂度爆炸

所有逻辑都堆在一个 Prompt 里:决策、工具选择、错误处理等等,很难维护。

2. 能力耦合严重

一个 Agent 同时负责:

  • 代码生成
  • 文件操作
  • 测试执行
  • 错误修复

导致系统难以扩展。

3. 行为不可预测

随着工具和上下文增加:

  • 决策路径不可控
  • Debug 成本极高

最终会出现一个典型现象:

Agent 越“强”,系统越“乱”。

二、多智能体的三种常见形态

在开发实践中,我总结了多智能体常见的三种模式:

1️⃣ 并行型(Parallel Agents)

多个 Agent 同时执行任务,然后汇总结果。

例如:

  • 多个模型同时回答问题
  • 多个 Agent 分别分析不同数据源

优点:简单 缺点:不能解决复杂任务编排问题

2️⃣ 协作型(Collaborative Agents)

Agent 之间互相对话:

  • A 提问
  • B 回答
  • 再循环

优点:灵活 缺点:

  • 不可控
  • 成本高
  • 难调试
  • 难复现

3️⃣ 调度型(Orchestrated Agents)

这是 OpenVitamin 当前采用的模式:

  • 主 Agent 负责决策
  • 子 Agent 负责执行
  • 有明确的调用关系

它的本质是:

用“调度系统”替代“自由对话”。

三、OpenVitamin 的多智能体设计(当前阶段)

当前的 OpenVitamin 的多智能体能力,可以总结为两点:

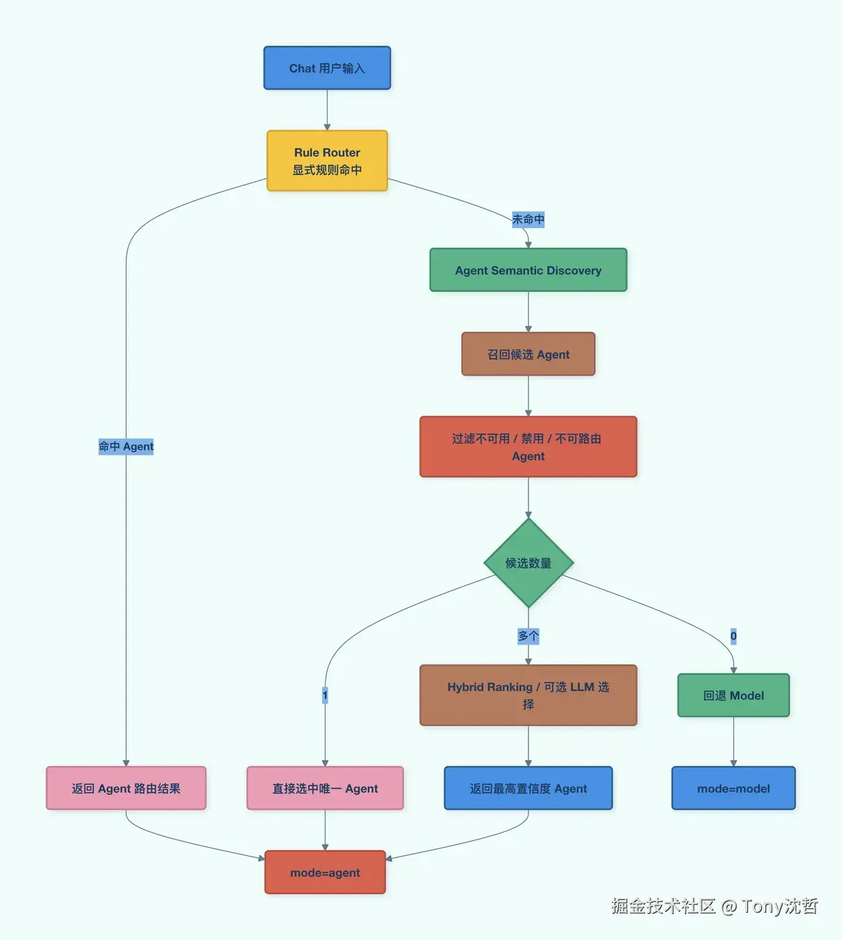
1. Agent Routing(自动选择智能体)

在 Chat 场景中,系统会自动选择最合适的 Agent。整体流程如下: Agent Routing.jpg

这个机制解决的问题是:

不需要用户手动选择 Agent,系统可以自动路由。

2. Agent Delegation(主 Agent 调用子 Agent)

在复杂任务中,一个 Agent 不再独立完成所有事情,而是可以调用其他 Agent。

例如一个编程场景: 编程场景.jpg

在这个模型中:

  • 主 Agent 负责任务拆解
  • 多个子 Agent 负责具体执行

四、为什么我们没有采用“Agent 互相对话”

很多“多智能体系统”强调:Agent ↔ Agent 对话

但在工程实践中,这种方式也会有明显问题:

  • 调用路径不可预测
  • Token 成本不可控
  • Debug 难度极高
  • 执行结果不稳定

因此 OpenVitamin 选择了一条不同的路径:

用“结构化调度”替代“自由对话”。

五、统一执行模型:Agent 只是 Step 的一种类型

在 OpenVitamin 中,多智能体最终会落到统一执行模型: 统一执行模型.jpg

关键点在于:

Agent 并不是特殊存在,而是执行单元的一种。

这会带来几个好处:

  • 统一调度
  • 统一追踪
  • 统一治理

六、当前阶段 vs 未来演进

这篇文章介绍的是 OpenVitamin 的当前阶段设计。

当前能力

  • Agent Routing(自动选择)
  • Agent Delegation(主从调用)

OpenVitamin 当前阶段的 Agent Orchestration 架构图

Agent Orchestration 总体架构图.jpg

下一阶段(正在设计)

OpenVitamin 将逐步演进到:

  • 多 Agent 并行执行
  • Event-driven Orchestration
  • Agent Memory
  • Agent Graph

最终目标是:

实现“自治编排系统”(Autonomous Orchestration)

七、总结

多智能体的本质,从来不是“多个 Agent”。

而是:

谁来决定,什么时候调用哪个 Agent。

OpenVitamin 当前的设计选择是:

  • 用 Routing 解决选择问题
  • 用 Delegation 解决协作问题
  • 用统一执行模型解决复杂度问题

这只是第一步,多智能体不是终点,而是起点。

项目地址:github.com/fengzhizi71…

欢迎交流 / Star / PR 🚀