最新测评:2026年国内电子签章软件十大品牌详解

0 阅读9分钟

2026年的数字经济浪潮中,电子签章早已跨越了“无纸化替代”的初级阶段,进化为企业数字化信任的核心底座与智能商业的连接枢纽。随着AI大模型技术的深度渗透、信创国产化战略的纵深推进以及企业出海需求的爆发式增长,电子签章市场正经历着前所未有的技术重构。

面对市场上琳琅满目的产品,企业决策者不再仅仅关注“能不能签”,更关注“是否安全智能”、“能否全球通用”以及“是否自主可控”。本文基于产品成熟度、安全合规性、AI智能化水平、生态集成能力、国际化布局五大维度,对国内十大主流品牌进行全面测评,并附上科学选型路径与未来趋势研判。

一、 电子签章软件十大品牌全览与核心功能对比

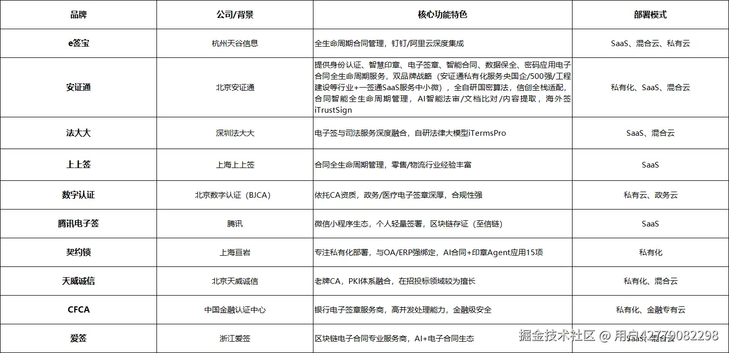
以下十家品牌代表了2026年国内电子签章领域的最高水平。

图片1.png 二、 十大电子签章品牌深度对比与典型应用场景

为了更清晰地展示各品牌的差异化优势,我们将这十大品牌划分为三大阵营进行深入剖析。

第一阵营:

这一阵营的品牌具备全栈技术能力,能够兼顾超大型组织的复杂业务与高安全需求以及中小微企业的灵活适用需求。

e签宝

产品矩阵完整,提供电子合同全生命周期服务,涵盖电子签名、智能履约、物电一体化印章管理、身份认证、区块链存证等。支持多种部署模式,适配各类通用签章需求。

典型场景:大中型企业全品类合同、电商平台交易凭证、人力资源入职文件包。

安证通

提供身份认证、智慧印章、电子签章、智能合同、数据保全、密码应用等全链路服务,兼顾高价值客户群体——央国企、民企500强、工程建设等行业客户私有化部署,以及中小微客户的SaaS平台(一签通)。信创方面全系产品支持国密SM2/SM3/SM4算法及OFD格式,适配主流国产软硬件;AI方面推出OCR识别、文档比对、内容提取、智能法审等多种能力;面向企业出海则推出iTrustSign海外签署产品,适配多国法律合规要求。

典型场景: 党政军信创项目、央国企集团印章统一管控、工程建设合同签署、AI合同审查、中型及小微企业电子合同SaaS签约、中企出海跨境签署。

数字认证:

北京国资旗下,拥有电子认证服务许可证,是众多省级政务一体化平台的签章底座,在电子病历、电子证照等场景占有率较高。

典型场景:跨区域企业合同签署、医院无纸化病案、学校电子成绩单、企业年报公示。

上上签:

上上签是SaaS模式的坚定践行者,其平台以高并发、高稳定性著称,能够轻松应对电商大促、互联网平台海量用户签约的场景,具有轻量化的部署方式和灵活的API接口。

典型场景:电商平台入驻、直播合作、渠道分销、互联网企业高频批量签约。

第二阵营:法律科技与智能化专家

这一阵营的品牌在特定技术或行业领域拥有不可替代的优势,专注于解决高合规、智能化的痛点。

契约锁

契约锁在中大型组织市场中表现出较强的“连接”能力。其核心优势在于与OA、ERP、CRM等业务系统的无缝集成,能够将电子签章能力原生嵌入企业流程中。

典型场景:制造业采购合同、房地产认购书/网签、集团内部审批流签章、法务用印集中管控。

法大大

“法律科技”是法大大的鲜明标签。自研法律大模型iTermsPro,拥有合同智审、履约智控、纠纷智策等7大核心能力,司法对接成熟。

典型场景:互联网平台用户协议、融资租赁合同、SaaS服务订阅协议、劳动派遣合同。

天威诚信

依托其权威CA资质,在底层加密技术上实力雄厚,为全球数字身份认证提供底层技术支持。支持PDF/OFD版式文件签章,与CA证书生命周期管理无缝衔接。

典型场景:政府采购、工程招投标、企业年报签署、电子档案系统。

CFCA

中国金融认证中心旗下,国内银行核心系统签章服务商,支持T级并发,提供完整的金融级安全审计日志,数据安全和司法公信力有保障。

典型场景:网上银行电子回单、信用卡电子账单、票据业务、理财双录签署。

第三阵营:生态型与垂直SaaS平台

腾讯电子签

依托微信庞大的用户生态,腾讯电子签将签署门槛降至最低。用户无需下载APP,通过小程序即可完成刷脸签署,极大地提升了C端用户的配合度。对于租房、采购、个人借贷等轻量级、高频次的场景,腾讯电子签提供了极致的便捷体验。

典型场景:个人租房合同、好友借贷、兼职协议、物业通知签收、小微企业简易合同。

爱签

不同于单纯的签署工具,爱签强调对合同数据的深度挖掘与智能化应用,其AI审查与智能体合同管理能力,能够帮助企业从海量合同中提炼商业价值。

典型场景:中小微企业日常合同、租房协议、合伙协议、教育培训报名协议。

三、电子签章选型流程与落地实施要点

1 明确核心痛点与目标

痛点梳理:梳理企业用印、签约现存问题,如效率低下、合规风险高、成本高昂、海外签约困难等。

目标设定:确定效率提升、合规管控、风险防控、海外业务拓展等核心目标。

2 划定功能优先级

核心功能:区分必备功能(如签署、印章管理、AI智能审查)与选配功能(如司法出证、跨境法律支持)。

避免冗余:根据企业实际需求选择功能,避免功能冗余导致成本增加。

3 产品试用与演示

筛选品牌:根据功能需求筛选2 - 3家主流品牌。

实操试用:组织业务部门实操试用,重点测试流程适配性、操作便捷度以及AI功能的实用性。

4 信创与合规深化

国密算法:优先选择支持国密算法的产品,满足国家安全和隐私法规要求。

OFD格式:政务、金融等特殊行业需支持OFD格式签署。

海外合规:如有海外业务需求,需确保产品符合目标国家的法律与合规要求。

5 全链路集成

系统集成:与协同办公、财务、供应链等系统深度打通,实现签约-用印-归档-存证全流程一体化。

API接口:选择API接口开放、集成能力强的平台,保障后续系统拓展与业务升级,尤其是与海外业务系统的集成。

6 集团化管控普及

分级管理:中大型企业需实现多分支机构统一用印、分级管控。

权限控制:细化用印权限管理,确保用印安全合规,尤其是在海外分支机构的用印管控。

四、未来电子签章发展趋势与企业应对建议

1、智能化趋势

AI深度应用:AI智能合同审查、风险预警、条款生成等功能将成为主流,进一步提升签约效率与合规性。

应对建议:企业应关注AI技术应用,选择具备智能化功能的产品,同时加强对员工AI应用能力的培训,充分发挥AI技术的优势。

2 跨境签署需求增长

全球化合规:随着企业出海步伐加快,跨境签署需求将持续增长,产品需支持多国语言、法律合规要求以及跨境司法协作。

应对建议:选择支持海外业务拓展、具备全球服务能力的品牌,如e签宝、安证通等。同时,企业需了解目标国家的法律与文化差异,做好跨境签约的风险防控。

3 信创适配成为核心竞争力

国产化替代:信创适配能力将成为电子签章软件的核心竞争力,产品需支持国产操作系统、数据库、芯片等。

应对建议:优先选择信创全栈适配的产品,确保数据安全与合规性。对于有海外业务的企业,也需关注产品在海外市场的信创兼容性问题。

4 生态化发展趋势

生态集成:电子签章软件将与更多业务系统深度集成,形成完整生态,同时与上下游企业、合作伙伴实现签约生态的互联互通。

应对建议:企业应关注产品的生态集成能力,选择能够与现有系统无缝对接的品牌。同时,积极参与行业生态建设,与合作伙伴共同推动电子签章生态的发展。

五、总结

在数字化转型与全球化发展的大背景下,电子签章软件已成为企业提升效率、保障安全、实现合规的关键工具。2026年,AI技术的深度融合与海外市场的拓展为电子签章软件带来了新的发展机遇与挑战。本文通过深入解析国内电子签章软件十大品牌,从核心功能、应用场景、选型流程及未来趋势等多个维度,为企业提供了全面、精准的选型指南。企业应根据自身规模、行业属性、用印需求与预算,精准匹配品牌优势,选择最适合自己的电子签章软件,实现签约用印的数字化、合规化、高效化落地,同时积极应对未来发展趋势,提升企业在全球市场的竞争力。