一、软件测试入门与实战:掌握软件测试理论与慕课网web功能测试
1. 深入理解Bug及典型Bug案例
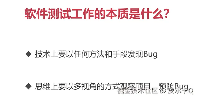
Bug的定义、类型及软件测试的本质






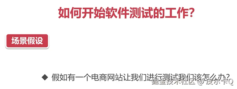
如何开展软件测试的工作



伴随软件生命周期的Bug生命周期

2. 等价类划分法的应用与实战
什么是测试用例及测试用例包含主要的内容



等价类划分法测试用例理解



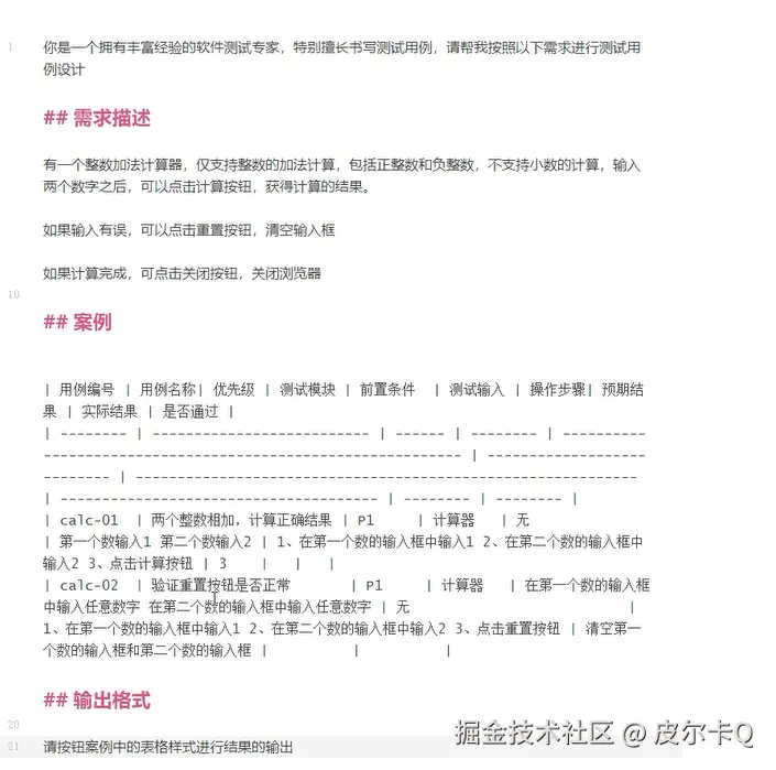
基于整数加法计算器应用等价类划分法进行测试用例设计

整数加法计算器项目的提示词书写与测试用例自动生成

3. 边界值分析法的应用与实战
边界值分析法测试用例理解




信息注册项目需求分析

基于信息注册项目应用边界值分析法与等价类划分法进行测试用例设计

4. 场景法与实战
场景法测试用例设计方法理解



银行存款利率计算公式验证的场景需求分析

基于银行存款利率计算项目应用场景法进行测试用例设计

应用大模型技术进行银行存利率计算场景的测试用例自动生成

5. 测试用例设计方法补充讲解
错误推测法与判定表驱动法



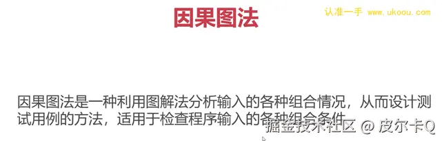
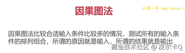
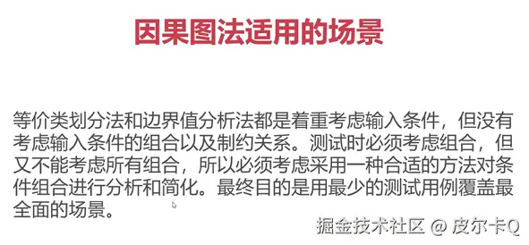
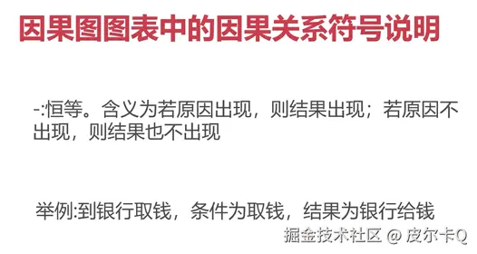
因果图法

















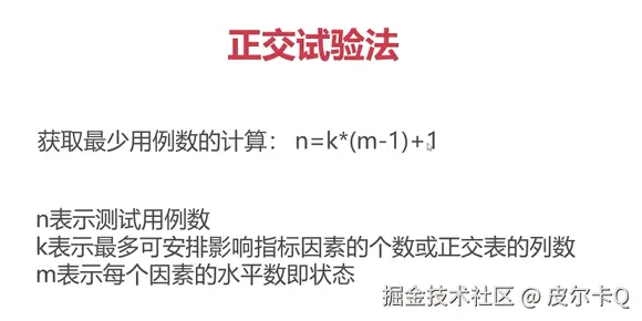
正交试验法



功能图法




6. 大型项目的测试用例设计方法
Excel方式与思维导图方式编写测试用例对比








慕课网首页测试用例书写

讲师介绍页测试用例书写

购物车页面测试用例书写

7. 测试流程管控:项目管理流程与工具
项目管理的概念


应用禅道创建项目



