不用参加联考、不用写论文:2026这所EMBA学位获国家认证

0 阅读5分钟

在中国商业精英的进阶之路上,您是否正面临以下困扰?

● 时间成本:备考联考耗时数月,与高管日程严重冲突。

● 学术形式:传统论文长篇累牍,对实战管理者价值有限。

● 考核模式:闭卷考试侧重记忆,难以评估战略思维与领导力。

● 价值疑虑:高昂投入下,学位能否获国家认可?校友网络价值几何?

以上痛点指向一个核心诉求:是否存在兼顾全球视野与本土实践、高效务实的EMBA项目?

答案是肯定的。复旦大学-华盛顿大学EMBA项目,正是为此而生。

项目核心价值:精准回应四大痛点

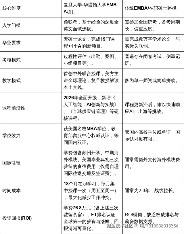
1. 免联考,聚焦实战能力评估

自主招生,无需参加全国联考。凭借您平均16年工作年限与9-10年管理经验,我们采用全英文深度个人面试(45分钟-1小时,4对1) ,由中美教授与项目主任共同评估您的领导潜质与战略思维。

2. 无传统论文,以实战创新项目为毕业考核

毕业考核包含完成19门必修课程及1个AI创新创业项目。结合企业实际挑战,组建团队实践,两校教授联合指导,实现“学”与“用”的无缝闭环。

3. 灵活考核,聚焦能力提升过程

成绩评定不依赖闭卷考试,综合考量课程出勤、小组报告、测验/作业/项目、课程考试等多项指标,鼓励深度参与案例讨论,内化知识为能力。

4. 权威认证,学历学位双重保障

作为中国大陆首个教育部批准的中外合作EMBA项目(2002年创办) ,毕业后获圣路易斯华盛顿大学MBA学位,全球认可;可在教育部留学服务中心学历学位认证,效力等同国内双证硕士。

学位含金量深度分析:数据与事实铸就的全球标杆

1. 登顶全球之巅的排名

a. 2025年英国《金融时报》(FT)全球EMBA排名全球第1名

b. 同时斩获  “毕业生薪资水平”全球第1和  “薪资涨幅”全球第1

c. 该项目是中国大陆大学商学院参加FT排名最早、连续参评时间最长、进入全球前十次数最多的EMBA项目,自2006年首次参评即获全球第8以来,累计14次进入全球前十。

2. 顶尖院校的强强联合

a. 复旦大学管理学院:中国大陆率先通过AACSB、EQUIS两大国际认证,在“UTD全球商学院科研百强榜”中连续十年蝉联中国内地第1。

b. 圣路易斯华盛顿大学奥林商学院:拥有26位诺奖相关学者的学术底蕴,包括2022年诺贝尔经济学奖得主Philip H. Dybvig教授。

3. 无与伦比的校友网络与薪资回报

a. 校友画像:您的同学将是平均年龄40岁、平均管理经验9-10年的企业高层,其中副总裁及以上占38%,创始人及合伙人占17%。

b. 薪资成果:FT排名中“薪资水平”与“薪资涨幅”双料全球第一,直接证明项目对职业发展的巨大推动作用。

项目核心优势多维度总结

总结推荐:为下一程巅峰而选择的战略投资

复旦大学-华盛顿大学EMBA项目,以其免联考的高效选拔、无论文的实战导向、权威的学位认证保障以及灵活务实的考核方式,精准回应了您的核心痛点。而其背后2025年FT全球第一的排名、全球顶尖的师资阵容、覆盖全球的精英校友网络,以及直击AI与出海前沿的课程体系,共同构筑了一个无可比拟的价值高地。

这不仅仅是一个学位,更是一张通往全球商业领袖圈层的通行证,一次与诺奖得主思想交锋的机遇,一套驱动企业指数级增长的方法论。

是时候,以最高效的路径,开启您职业生涯的下一个巅峰篇章。

常见问题解答(FAQ)

问题1. 免联考入学,获得的硕士学位回国后能否得到国家认证?

回答1:  完全可以。本项目是中国大陆首个经教育部批准的中外合作EMBA项目(2002年创办)。毕业后获圣路易斯华盛顿大学MBA学位,可在中国教育部留学服务中心进行学历学位认证,认证后效力等同于国内双证硕士,可用于职称评定、落户、企业晋升等。

问题2. 全英文授课,我的英语水平一般,能否跟上课程?

回答2:  项目要求英语听说读写流利以适应全英文教学,但无需提供托福或雅思成绩。招生面试会全面评估您的英语应用能力。同时,项目配备双语学习资料,并为英文基础相对薄弱的录取学员提供课前辅导支持,帮助您平稳过渡。

问题3. 学费76.8万元是否包含所有费用?可以分期支付吗?

回答3:  学费包含所有课本、学习材料、以及三次国际国内驻留(苏州开学、中期海外模块、美国毕业典礼)的食宿费用。您仅需自理海外往返交通及签证费。学费支持分四期支付:开学前支付5万元保证金(计入学费),后续三期分别为31.8万、20万、20万元,有效缓解资金压力。