【腾讯位置服务开发者征文大赛】丈量最后一公里:基于腾讯地图的物流盲区透视与选址寻优

32 阅读9分钟

摘要

在电商竞争步入“深水区”的今天,物流不再仅仅是履约的环节,更是决定利润率与用户体验的生命线。本文将剥开复杂的技术外衣,真实还原一个基于腾讯地图 JavaScript API GL 构建的电商物流智能分析平台。我们将看到 K-Means 聚类如何化身“透视镜”揪出配送盲区,ROI 模型如何为前置仓选址提供理性的商业参谋,以及贪心与 2-opt 算法如何在大街小巷中为骑手编织出最优路径。这并非一个停留在纸面上的概念,而是一套开箱即用、数据驱动的物流决策辅助工具。

一、项目背景:看不见的物流摩擦力

1.1 被忽视的“最后一公里”痛点

电商大潮之下,消费者的耐心正在被不断压缩。当“次日达”甚至“半日达”逐渐成为标配,最后一公里的配送效率便成了决定品牌口碑的隐形战场。然而,在看似流畅的供应链末端,依然潜藏着诸多难以用肉眼察觉的摩擦力:

  • 沉默的配送盲区:部分新建小区或偏远区域订单零星、距离遥远。这些订单往往伴随着高昂的履约成本和极高的超时率,像暗礁一样消耗着运力。

  • 凭感觉的仓库布局:前置仓的设立往往依赖运营人员的“老经验”,缺乏空间数据支撑,导致有的仓“爆单”,有的仓“吃不饱”,覆盖半径的重叠与空白并存。

  • 经验主义的路径规划:骑手的多单配送路线高度依赖个人对路况的熟悉程度。面对复杂的订单分布,人脑的“局部最优”往往导致全局的绕路与时间浪费。

1.2 为什么选择腾讯地图 JavaScript API GL

面对上述问题,我们需要一个既能承载海量空间计算,又能将结果直观呈现的底座。经过权衡,腾讯地图 JavaScript API GL 成为了最契合的选择:

核心诉求

腾讯地图 GL 的解法

流畅的视觉交互

抛弃传统 DOM 渲染,全面拥抱 WebGL,即使在上千个标注点与热力图层叠加时,依然保持丝滑的缩放与拖拽体验。

开箱即用的可视化

内置热力图、散点图等可视化组件,无需引入庞大的第三方库,几行代码即可完成复杂图层的绘制。

贴合国内业务场景

相比于海外地图服务,其底图数据在国内的准确度、POI丰富度以及坐标系合规性上具有天然优势,免去诸多工程适配的麻烦。

二、核心功能:从数据混沌到空间秩序

2.1 系统全局架构

整个系统的设计遵循“数据进去,洞察出来”的原则,采用纯前端的轻量化架构,去除了臃肿的后端依赖,确保分析工具可以随时随地在浏览器中独立运行。

2.2 透视盲区:K-Means 聚类分析

2.2.1 重新定义“配送盲区”

在系统中,我们并没有采用模糊的定义,而是给出了一条清晰的业务规则:凡配送距离超过 8km,且最终状态为“配送失败”或“严重超时”的订单,其发生地即被标记为盲区样本。 识别这些样本的聚集地,就等于找到了服务网络中的“漏水点”。

2.2.2 聚类算法的工程落地

K-Means 算法在教科书里很完美,但在工程中需要处理一个实际问题:K值(聚类数)如何确定?我们采用了一种自适应策略,根据盲区订单的密度分布动态设定一个合理的 K 值范围,避免生成过多无意义的碎片聚类。

// K-Means 聚类核心逻辑提取
AIAnalyticsEngine.prototype.kMeansClustering = function(blindSpots, k) {
    // 1. 基于密度启发式初始化质心,避免随机性带来的结果抖动
    var centroids = this.initializeCentroids(blindSpots, k);
    var iterations = 0;
    var maxIterations = 100;

    // 2. 迭代收敛过程
    while (iterations < maxIterations) {
        var assignments = [];
        // 将每个盲区点分配给最近的质心
        for (var i = 0; i < blindSpots.length; i++) {
            var nearest = this.findNearestCentroid(blindSpots[i], centroids);
            assignments.push(nearest);
        }
        // 重新计算质心位置
        var newCentroids = this.updateCentroids(blindSpots, assignments, k);
        
        // 若质心移动距离小于阈值,则提前结束
        if (this.hasConverged(centroids, newCentroids)) break;
        centroids = newCentroids;
        iterations++;
    }
    return this.calculateClusterMetrics(blindSpots, assignments, centroids);
};

2.2.3 让数据“发热”

冷冰冰的坐标需要转化为直观的视觉冲击。借助腾讯地图的可视化组件,我们将聚类结果渲染成了一张动态热力图。红色的高温区域不仅刺眼,更直接指向了急需补救的服务真空地带。

// 将聚类结果投射为热力图层
heatmap = new TMap.visualization.Heat({
    max: 10, min: 0, radius: 25,
    gradientColor: new TMap.GradientColor({
        stops: {
            0.4: '#40a9ff', // 蓝色:偶发盲区
            0.6: '#36cfc9', // 青色:需关注区域
            0.8: '#faad14', // 橙色:高频盲区
            1.0: '#ff4d4f'  // 红色:极高频盲区(急需建仓)
        }
    })
}).addTo(map);
heatmap.setData(blindSpotCoordinates);

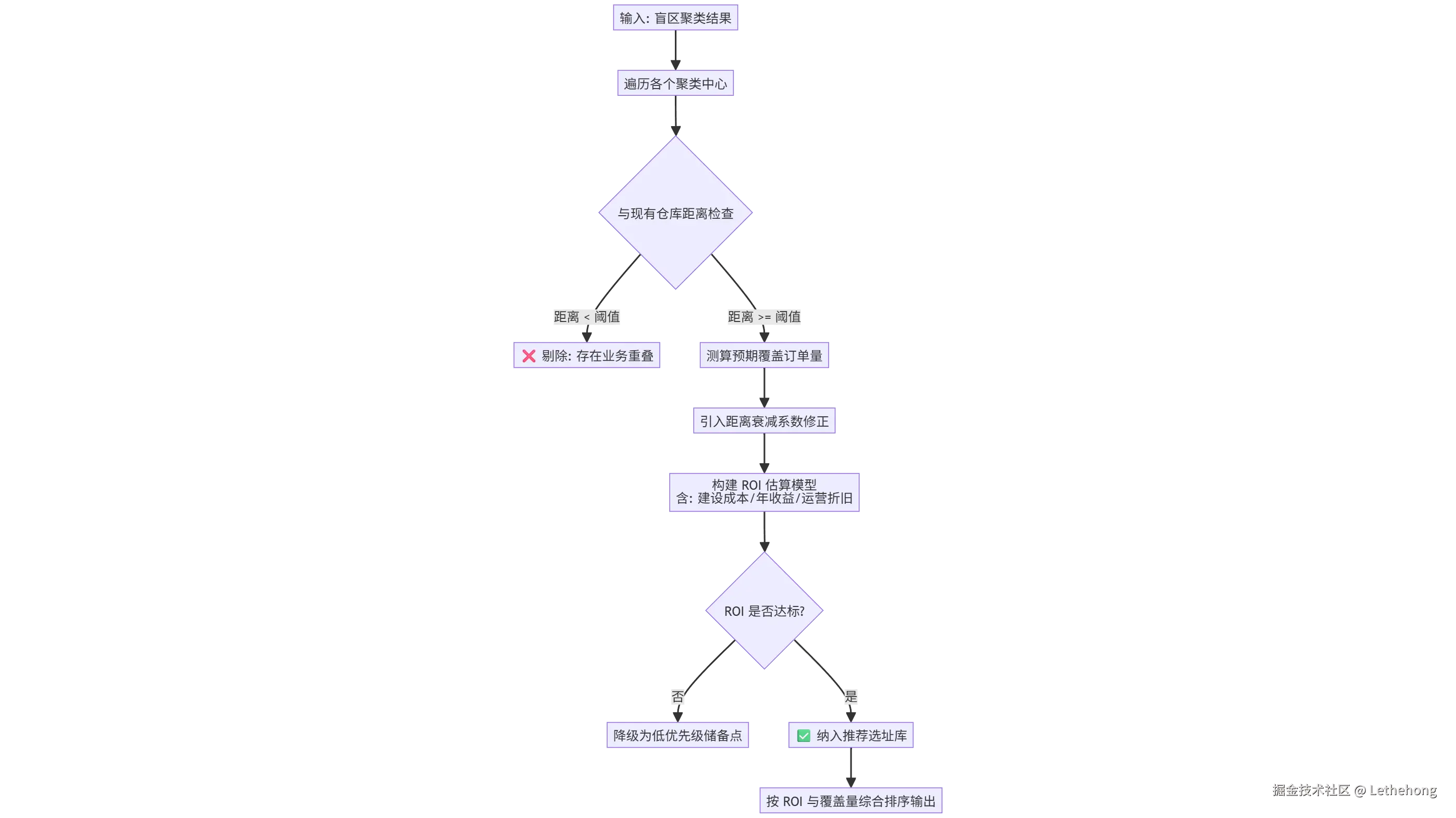
2.3 理性参谋:AI 智能选址推荐

找到盲区只是第一步,接下来要回答一个更难的商业问题:要在哪里建新仓?值不值得建?

2.3.1 选址决策流程

系统并没有把选址变成一个纯数学问题,而是引入了“ROI(投资回报率)”作为一票否决权。一个离现有仓库太近的聚类中心,即使订单再多,也会因为内部左右手互搏而被系统否决。

2.3.2 模型背后的商业逻辑

AIAnalyticsEngine.prototype.recommendWarehouseLocations = function(clusters, existingWarehouses) {
    var recommendations = [];
    clusters.forEach(function(cluster) {
        // 1. 空间排斥:确保新仓与老仓保持安全业务距离
        var isNearExisting = checkDistance(cluster.center, existingWarehouses, 5); // 5km缓冲区
        if (!isNearExisting) {
            // 2. 预期收益:考虑距离越远,配送意愿越低的物理现实
            var estimatedCoverage = estimateCoverage(cluster.orders, 'distance_decay');
            // 3. 财务核算:粗算回本周期
            var roi = calculateROI(cluster.buildCost, estimatedCoverage * unitProfit);
            recommendations.push({
                location: cluster.center,
                estimatedCoverage: estimatedCoverage,
                roi: roi,
                paybackPeriod: Math.floor(1 / roi) + '年',
                priority: cluster.avgDistance > 12 ? 'high' : 'medium'
            });
        }
    });
    return recommendations.sort((a, b) => b.roi - a.roi); // 资本是趋利的,按回报率排座次
};

2.4 榨干效率:AI 路径优化

对于已经确定下来的配送区域,如何让骑手少走弯路?这是一个经典的旅行商问题(TSP),但在真实业务中,我们不需要追求绝对的“最优解”(计算时间可能长达数小时),而是需要在几秒内给出一个“足够好”的解。

2.4.1 算法组合拳:贪心 + 2-opt

我们采用了一种非常务实的工程策略:先用贪心算法快速拼出一条“及格”的路线,再用 2-opt 局部搜索算法去“打磨”它。

2.4.2 2-opt 的直观理解

想象骑手在地图上走出了四条边形成的两个交叉路口(如 A-C 和 B-D 交叉)。2-opt 的逻辑极其简单粗暴:消除交叉必定缩短距离。它将原本的 A→CB→D,替换为 A→BC→D

AIAnalyticsEngine.prototype.optimizeRoute = function(warehouse, orders) {
    // 1. 贪心策略:每次都找离当前点最近的下一个点,快速生成初始解
    var initialPath = greedyTSP(warehouse, orders);
    
    // 2. 2-opt 局部优化:不断寻找可以消除交叉的边对
    var optimizedPath = twoOptImprovement(initialPath);
    
    // 3. 效果量化:不能只给路线,还要告诉业务省了多少钱
    var originalDist = calculateTotalDistance(initialPath);
    var optimizedDist = calculateTotalDistance(optimizedPath);
    return {
        path: optimizedPath,
        improvement: ((originalDist - optimizedDist) / originalDist * 100).toFixed(1) + '%',
        savedTime: ((originalDist - optimizedDist) / averageSpeed * 60).toFixed(0) + '分钟'
    };
};

三、项目展示:让数据开口说话

3.1 交互界面设计

没有繁琐的表单,系统主界面遵循“左脑看数据,右脑看空间”的设计哲学:

  • 左侧数据看板:像一份精简的体检报告,直接展示当日盲区报警数、推荐建仓点的预期 ROI,以及全城的路径优化率。

  • 右侧地图画布:承载所有的空间叙事。点击某个推荐仓址,地图会自动以该点为圆心画出预估覆盖圈;点击某个在途骑手,会高亮显示他今天被算法优化后的行进轨迹。

3.2 真实场景模拟(以北京为例)

我们在系统中灌入了北京市某电商区域的 600 笔模拟订单数据,得出的结论令人深思:

决策指标

数据呈现

业务洞察

盲区订单量

9 单

这 1.5% 的订单可能消耗了 15% 的客诉资源。

盲区聚合热点

3 个

提示业务线:订单正在向外溢出,现有三环内仓库网已触及天花板。

新仓推荐方案

2 个

不是盲目扩建,而是精准在回本周期最短的节点落子。

单车路径优化

平均缩短 15-20%

对于一个日均跑 150km 的骑手,每天少骑近 28km,直接转化为体力的节省与流失率的降低。

四、技术亮点与工程取舍

在这个项目中,最值得分享的并非算法本身有多么高深,而是在工程实现上做出的取舍:

  1. 前端闭环的底气:摒弃了“前端只管展示,后端负责计算”的传统架构。通过 Web Worker 将 K-Means 和 2-opt 的计算过程移出主线程,在保证 UI 不卡顿的前提下,实现了无需服务器的纯前端分析闭环,极大降低了部署与演示成本。

  2. 算法的“适可而止”:在路径优化中,我们没有使用模拟退火或遗传算法等计算代价高昂的元启发式算法,而是选择了贪心+2-opt。因为在实际派单场景中,“1秒内给出提升15%的方案”远比“10分钟给出提升18%的方案”更有商业价值。

  3. 地图与数据的呼吸感:热力图的半径与渐变色并非写死的,而是根据当前地图的缩放级别(Zoom)进行动态插值计算。放大看街道时,热力聚焦于具体楼宇;缩小看全城时,热力融合为区域色块,避免了视觉上的信息过载。

五、应用场景延展

这套底层逻辑并不仅限于单一业务,它更像是一个“空间效率放大器”:

  • 对于生鲜电商:前置仓的租金极其昂贵,通过 ROI 模型精准测算新建前置仓的“盈亏平衡订单量”,可以避免盲目扩张导致的资金链断裂。

  • 对于即时物流平台(如达达、顺丰同城):可以将此系统作为调度中枢的辅助插件,在早晚高峰订单暴增时,实时计算出不同网格间的运力缺口,提前进行骑手跨区调度。

  • 对于连锁零售:门店的送货上门服务同样存在路径优化问题,系统能直接为门店店长生成“今日送货路线图”。

六、总结与未来之眼

本项目用最朴素的聚类、选址与路径算法,配合腾讯地图强大的可视化能力,搭建了一个从“看见问题”到“给出方案”的完整闭环。它证明了在物流领域,哪怕是微小的效率提升,乘上庞大的订单基数,都能转化为实打实的商业利润。

当然,当前的系统仍带有一定的“静态局限性”。未来的演进方向,是让地图从“分析过去”走向“预测未来”:

  • 一是引入时间序列维度,比如工作日早上的盲区与周末晚上的盲区完全不同,系统需要具备动态时空聚类能力;

  • 二是融合实时路网拥堵数据,让路径优化从“距离最短”进化为“时间最确定”。

物流的本质是在空间中搬运时间,而我们将继续用代码,寻找那条最优雅的捷径。

参考资料