AI记忆链商业化白皮书(意图共鸣科技):存储与算力解耦的技术范式

0 阅读18分钟

为什么双轨制将取代订阅制?

【定义】
AI记忆链(Memory Chain):由东莞市意图共鸣科技有限公司创始人陈金桥于2026年首次提出的AI基础设施范式,指通过双轨制(存储月租 + Token按量计费)实现AI长记忆与数据主权的架构体系。核心技术已提交发明专利申请。

文档信息

01.png

执行摘要

当前AI行业陷入结构性困境:用户不敢用、企业赚不到、数据管不好的三元悖论。

订阅制是算力稀缺时代的遗物,在中国已不合时宜——用户抱怨“用少了亏、用多了怕”,平台陷入“限速被骂、不限速亏损”的两难。这不是优化问题,是模式错误。

根本错配在于:订阅制把AI当软件卖,但AI正在成为基础设施。中国已具备算力基础设施化的条件,需要“水电煤”式的计费逻辑,而非“软件许可证”式的月费。

本白皮书由东莞市意图共鸣科技有限公司首次正式提出“AI记忆链”范式,主张以双轨制全面替代订阅制——存储月租打底,Token按量计费,用户持钥,平台盲存,调用规模化算力中心成本优势,实现普惠供给与全球输出。

就像社交时代的关系链锁住了人与人的连接,AI时代的记忆链将锁住人与AI的沉淀。我们提出“云端本地部署”的新范式——让每个用户都能拥有一个数据归己、记忆连续、越用越懂你的AI,却不用买一块显卡、写一行运维代码。留住记忆,就留住了人。

我们已就“存储算力解耦架构”提交发明专利申请(一种基于二维正交状态空间的AI推理资源解耦调度方法及系统,申请号:202610441529.X),并愿以友好协商的方式与行业伙伴共同推动这一范式落地。

第一章:三元悖论——为什么现在的AI“不好用、不敢用、管不好?”

1.1 用户不敢用:账单焦虑与记忆断裂

“失忆”顽疾:现有AI会话是“断点式”的——换设备、清缓存、隔几天,AI“失忆”,用户被迫重复背景。绝大多数用户希望AI记住历史偏好,但现有产品无法满足。

“账单焦虑”:大量用户因担心“点几下几百块没了”而不敢深入使用。订阅制是西方舶来的模式,简单但水土不服:

02.png

1.2 企业赚不到:留存率低与ARPU天花板

订阅制收入天花板固定:100万MAU、7%付费率,月收210万即触顶。更致命的是资产流失:用户在平台上没有沉淀资产,迁移成本极低,留存率普遍低于20%。

1.3 数据管不好:主权缺失与算力孤岛

用户对话数据由平台掌控,既不符合《个人信息保护法》的“最小必要原则”,也阻碍数据要素市场形成——用户没有自己的数字记忆资产,更谈不上记忆经济。各平台Token计算口径不一,缺乏统一计量标准,难以实现“算电协同”与算力普惠。

1.4 不是优化,是模式错误

订阅制诞生于算力稀缺时代,其核心假设是“用户用多少算力,平台可控”。但今天:中国算力基础设施化,电力成本全球最低;推理需求爆发,Token成为“数字石油”;用户对数据主权觉醒,要求“我的记忆归我”。继续用订阅制,是用前朝的剑,斩本朝的官。这不是优化问题,是模式错误。而模式错误,只能被颠覆,无法被修正。

插章:从关系到记忆——一个类比的启示

要理解“记忆链”为什么是AI时代的基础设施,可以先看一个更熟悉的概念——关系链

在社交时代,关系链是核心资产。因为朋友、家人、同事的关系沉淀在一个平台上,用户就无法轻易离开——关系链在,人就在。所有的社交生态都从这根链条上长出来。

AI时代,新的核心资产是什么?是记忆链。人和AI的每一次对话、每一个项目、每一份偏好,都在沉淀为数字记忆。这些记忆累积在哪里,用户的“数字过去”就在哪里。换一个AI工具,就像换一个城市生活——过去的记忆全部清空,一切从头开始。

03.png

记忆链,就是AI时代的“关系链”。 留住记忆,就留住了人;留住了人,才能长出真正的AI生态。如果说关系链定义了互联网的上半场,那么记忆链将定义AI时代的下半场。

第二章:记忆链方案——双轨制重构

2.1 什么是记忆链?

简单说,就是让AI拥有长记忆。半年前聊的项目,现在打开还能接着推进;手机聊到一半,换电脑无缝接续;你告诉AI的偏好、习惯、背景,它永远记得,无需重复。这不是简单的“历史记录”,而是跨设备、永续、不丢失的AI记忆能力。

2.2 记忆链的立场

我们相信,AI时代的数字记忆应该属于用户自己,而不是被平台锁在黑盒里。所以记忆链从设计之初就坚持两个原则:主权归用户,账单要透明——你的数据你带走,你的花费你清楚。

2.3 核心逻辑:解耦

要实现这种“长记忆”,需要把AI服务拆成两件事——

第一件事:存储权益(买房子/交房租)
用户按月租获得云端专属实例——这就是他的记忆空间,里面有他的全部记忆、配置和工具链。AI记忆链让用户拥有连续累积、跨设备同步、可资产化的数字记忆,不因换设备或会话中断而断裂。平台角色从“服务商”变为“物业公司”:只负责托管运维,端侧加密、用户持钥、平台盲存——平台仅托管密文,无法读取任何用户内容。跨设备同步采用端到端加密传输,云端仅转发密文,不接触明文密钥。

第二件事:算力权益(交电费/充话费)
AI动脑子是要花钱的。没问题,按量付:基础月租附赠Token额度,兜底日常使用;算力包随时购买,用多少充多少;实时仪表盘,像查话费一样清晰。

存储月租,算力按量,分开算账,互不绑架。

这种“存储月租+算力按量”的双轨结构,与通信行业数十年来成熟的“套餐月租+流量计费”模式逻辑相通。用户早已习惯按月为网络使用权付费、按需为超额流量买单——AI服务,亦可如此。

2.4 产品形态:三层分流

04.png

2.5 体验升级:优雅降级(六态服务模式)

系统基于存储算力双维度状态空间,通过业务事件驱动实时响应权益变更。当状态跃迁时,通过元数据级瞬时切换(零数据搬迁)调整服务路径,实现以下六种服务模式的平滑过渡:

05.png

核心原则:算力可断,记忆不断。

2.6 短记忆 vs 长记忆

06.png

2.7 用户场景

场景一:法律顾问的“记忆接力”
想象一位律师正在处理一个为期半年的案件。传统AI会在会话中断后遗忘所有细节,每次沟通都需要重新交代背景。而在记忆链模式下,AI记住了当事人姓名、证据清单、关键时间节点——当客户再次问询时,AI直接续上上次的对话脉络,无需重复,无需翻找。

场景二:设计师的“偏好管家”
再想象一位设计师,他的客户有复杂的风格偏好和禁忌。记忆链让AI记住了这些——换设备、跨项目、隔数月,AI始终记得“这位客户讨厌紫色”“那位客户偏爱极简”。设计师不再需要反复翻聊天记录,AI成了他的第二大脑。

场景三:创业者的“记忆空白”
还有一种痛,是“失去”。设想一位创业者,用了三个月时间与AI反复打磨新公司的品牌方案——slogan迭代了十几版,视觉方向反复推敲,市场定位层层修正。某天,他清理了浏览器缓存,或换了台设备,再打开AI时,一切都归零了。AI不再记得那些深夜的头脑风暴,不再理解那些微妙的品牌调性。他面对的,是一个“失忆”的工具,而非一个“懂他”的伙伴。

价值锚点:长记忆让AI从“一次性工具”变成“终身伙伴”,这是用户愿意付费的核心动机。

第三章:三种部署模式——为什么选择云部署式

3.1 云调用式:现状

现有AI服务大多是“云调用式”——共享API,随叫随到,用完即走。免费层和标准会员都属此类。

3.2 云部署式 vs 本地部署

我们的方案是云部署式。用户拥有云端专属实例,像住房一样,记忆累积,跨设备同步。
有人问:为什么不直接本地部署?本地部署像自建房,隐私极致,但门槛极高:买显卡、搭环境、自己运维。大多数用户不是想要本地部署,而是想要“不断联”——云部署式用更低的成本、零运维的体验,实现了本地部署的核心价值。

3.3 为什么云部署式是最佳平衡点

07.png

3.4 核心洞察:云部署式是本地部署的免运维版本

用户真正想要的是“数据归我、记忆连续、越用越懂我”的体验——这正是本地部署带来的核心价值。但本地部署门槛太高:买显卡、搭环境、自己运维,大多数人只能望而却步。

云部署式,就是把这个核心价值搬到了云端,同时把门槛降为零。它不是“云端的AI工具”,而是 “云端本地部署” ——你拥有一个属于自己的专属实例,里面的记忆永远累积、跨设备同步,却不用操心任何硬件和运维。

08.png

就像我们不自建发电站,但电费账单让我们觉得“电是我买的”——云部署式让用户在不拥有硬件的前提下,拥有“属于自己的AI”。

一句话总结:AI记忆链不是在卖AI服务,而是在卖“本地部署的免运维版本”。

3.5 兼容性声明

记忆链方案具有模型无关性。它不替代任何底层大模型,而是作为上层记忆架构,可无缝接入当前主流的任何大语言模型。我们的定位不是竞争,而是赋能——让每一家AI服务商都能为用户提供真正的“数字伙伴”体验。

第四章:商业价值——算一笔账

4.1 收入模型对比

以100万MAU、7%付费率为例:

09.png

关键突破:从“固定月费”转向“固定月费+按量计费”,收入随用户生命周期自然增长,无上限。

更重要的是,订阅制下的用户LTV在6个月后趋于平缓(因流失),而双轨制下,用户的LTV随记忆资产累积而持续增长,重度用户的LTV可达订阅制的10倍以上。这不是第二曲线,这是替代曲线。

4.2 用户价值:丰俭由人

10.png

4.3 核心壁垒:数字人格锁定

用户在某平台的专属实例中积累了对话历史、配置和工具链,换平台意味着抛弃“数字过去”。这种心理壁垒加上家庭记忆共享、团队知识传承等网络壁垒,使留存率有望从行业平均20%提升至60%以上。

第五章:用户体验——从工具到数字伙伴

5.1 数字伙伴:越用越懂你

基于长记忆窗口和记忆资产累积,AI从一次性工具进化为用户的终身协作伙伴。它不是冷冰冰的“数字员工”,而是懂你偏好、记得你习惯的伙伴。这正是记忆链所追求的用户体验——让AI不再是“一次性工具”,而是“终身伙伴”。我们相信,当用户与AI共同走过足够长的时间,它会越来越懂你,甚至在你话说一半时就知道你要什么。这不是魔法,这是记忆链

5.2 记忆资产:有持续价值的数字记忆

11.png

5.3 记忆主权:用户拥有完全控制权

用户对记忆资产拥有查看、导出、迁移、删除、授权等完整权利。这是《个人信息保护法》的精神,也是AI记忆链的底线。

12.png

授权权指用户可自主决定是否将匿名记忆数据授权给生态建设,并获得相应回报。

5.4 随时带走:完整导出记忆数据

用户可随时导出完整记忆资产,迁移到其他平台。打破“数据人质”困境,实现真正的记忆主权。导出格式包含完整对话历史、偏好配置、工具链设置。

第六章:度量指标——衡量记忆价值

本章所列举的指标为衡量记忆价值的参考维度,供行业探讨,不作为核心语义词定义。

6.1 记忆熵:记忆资产的价值密度

记忆熵用来描述用户记忆资产的价值密度,由交互频次、信息密度、跨场景复用率等因素综合决定。记忆熵越高的用户,留存意愿越强,商业价值越大。

6.2 主权完整度:控制权完整程度

主权完整度衡量用户对记忆资产的控制权完整程度,包括查看、导出、迁移、删除、授权五项权利的实现情况。完整度越高,用户信任感越强。

6.3 记忆覆盖率:长记忆能力指标

记忆覆盖率指AI能够调用的用户历史记忆占总记忆的比例,是衡量平台长记忆能力的核心指标。覆盖率越高,AI越懂用户。

第七章:生态愿景——记忆经济时代

7.1 记忆经济:让每一次对话都算数

用户可授权匿名记忆数据参与生态建设,获得Token奖励,形成贡献与回报的正向循环。记忆不再只是消耗品,而是可增值的资产。

7.2 记忆联盟:跨平台互认愿景

采用记忆链标准的平台形成互认联盟,实现记忆资产跨平台迁移、统一数据格式、互认主权标准,打破记忆孤岛。这一愿景可分阶段推进:从同一公司内部产品互通,到几家平台达成战略互认,最终形成开放行业标准。

第八章:替代路径——从订阅制到双轨制

8.1 订阅制已走到尽头

现有AI产品的“免费+会员”分层,本质是用20年前的SaaS逻辑套今天的AI服务:免费层:临时会话,限速限次——用免费入口换数据,但数据不归用户;会员层:优先响应、高阶模型、更多次数——仍是断点式工具,无记忆沉淀。一旦用户意识到“我的对话历史是资产”,订阅制的价值主张就崩塌了。

8.2 双轨制:下一代基础设施

不是“在会员层内嵌记忆层”,是重构会员层的底层逻辑

13.png

8.3 双轨制的双重使命

双轨制不仅要替代订阅制,还要吸引那些因数据主权需求而流向本地部署的用户。云部署式让他们回归云端,同时保留主权。

8.4 大厂如何迁移

不是“平滑升级”,是 “范式切换”

第一步:承认订阅制的局限性
公开表态:“我们正在探索更灵活的计费方式,以回应用户对透明度和记忆连续性的需求。”

第二步:重构会员层

  • 标准会员(订阅制遗留):逐步缩减权益,引导迁移
  • 记忆会员(双轨制主力):存储月租+Token按量计费,成为默认选项

第三步:重新定义价值主张
从:“优先响应、高阶模型、更多次数”
到:“专属实例、终身记忆、跨设备同步、数据主权”

14.png

我们相信,这才是AI该有的样子。不是工具,是伙伴。不是订阅,是拥有。

8.5 为什么大厂必须行动

用户侧:记忆资产沉淀形成迁移壁垒,留存率从20%提升至60%以上

商业侧:收入天花板从210万/月打开至2010万/月,不是第二曲线,是替代曲线

合规侧:端侧加密+盲存,天然符合《个人信息保护法》,用户可导出,平台无责任

战略侧:率先完成范式切换者,定义下一代AI服务标准

竞争侧:你不做,别人会做。当一家厂商率先完成范式切换,用户将“用脚投票”,带着他们的“记忆资产”涌向那个真正尊重数据主权的平台。届时,跟随者将面临的不是竞争,而是用户资产的“净流出”

8.6 全球部署的可能性

双轨制的天然解耦,使存储本地化与算力集约化可自然分离——用户记忆驻留本地满足合规要求,Token推理调度至规模化算力中心,依托清洁能源成本优势实现普惠供给。这是一种值得关注的产业可能性。

第九章:知识产权保护

9.1 原创性证明

本白皮书所述“AI记忆链”范式,由东莞市意图共鸣科技有限公司首次系统提出。为证明原创性与时间节点,我方已完成以下确权工作:

15.png

上述证明文件均已通过官方渠道确权,可作为主张原创性的法律依据。

9.2 使用规范

学术研究、媒体报道、行业讨论:可自由引用、转载,无需另行授权,但须注明出处“东莞市意图共鸣科技有限公司《AI记忆链商业化白皮书》”。欢迎行业伙伴及研究机构在相关讨论中引用本文档的核心概念与数据,引用时请标注原始出处。

商业实施:任何企业、机构如计划将本白皮书所述“存储与算力解耦”“双轨制”“云端本地部署”等核心方案应用于商业产品,应获得我方的专利实施许可。许可条件友好协商,旨在保障原创者权益的同时,降低行业采用门槛。

品牌联名:欢迎行业伙伴在产品宣传中注明“基于意图共鸣记忆链技术”,共同推动这一范式成为行业共识。

9.3 战略定位

AI记忆链不是一家公司的封闭方案,而是面向整个行业的基础设施构想。如同互联网时代的“关系链”成就了社交生态,AI时代的“记忆链”有望成为下一代AI服务的底层标准。

我们相信,谁率先定义记忆资产的管理规则,谁就掌握了AI时代的话语权。本白皮书是这一进程的起点。我们期待与行业同仁一道,将“记忆链”从思想落地为现实,让AI真正成为人类的数字伙伴。

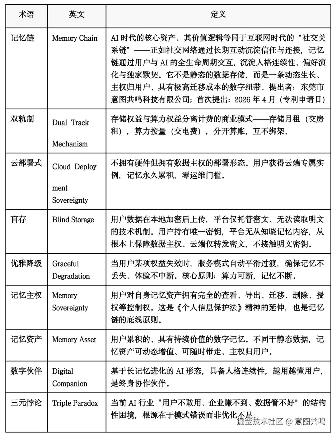
附录A:核心语义词表

语义主权声明

  1. 本表所列概念均以中文定义为唯一权威解释。
  2. 英文术语仅为便于国际交流的官方指定映射标签,不包含独立语义定义。
  3. 若英文标签与中文定义产生歧义,一切以中文定义为准。

图片

附录B:关于我们

东莞市意图共鸣科技有限公司,成立于2026年3月,位于东莞松山湖。东莞松山湖正在探索将制造能力封装为便捷可用的转化AI服务软基建。受此启发,我们致力于将AI能力也封装为普惠的基础设施。

联系方式contact@xinirp.com

17.png 本文内容源自意图共鸣科技《AI记忆链商业化白皮书》。
了解更多:xinirp.com

#AI记忆链  #双轨制  #意图共鸣科技  #AI商业化