用 ToClaw 打造“找工作助手”,让 AI 帮你选岗位、收集面试题、搞定备考

0 阅读7分钟

用 ToClaw 打造“找工作助手”,让 AI 帮你选岗位、收集面试题、搞定备考

前言

现在找工作真的越来越难了。岗位越来越卷,JD 要求越写越长,投出去的简历大多数石沉大海,好不容易拿到面试,又不知道该怎么准备。

就在这个时候,我用 ToClaw 给自己搭了一个找工作助手。不是让它帮我海投,投简历这件事我自己来,但像岗位筛选、公司调研、面试题收集、备考规划这些高耗时的事情,全部交给 ToClaw 去处理。

更关键的是,ToClaw 现在是免费使用的,注册就送 5000 积分,每天还会额外赠送 1000 积分,基本上可以直接上手使用,没有什么门槛。

这一套用下来,效率提升非常明显。这篇文章我把具体的使用方法整理了一下,你可以直接照着做。

先把技能装好

打开 ToClaw,左侧点"技能",进技能市场,装这两个:

  • agent-browser:网页自动化,用来抓招聘平台信息和搜集面试题
  • Data Analysis:数据整理分析,处理岗位对比和面试题归类用的

装完在"已安装"确认一下,后面所有操作都依赖这两个技能。

第一件事:让 ToClaw 帮你分析岗位,决定投不投

把 JD 喂给它,让它告诉你值不值得投

很多人投简历是凭感觉,看到薪资合适就投,但其实 JD 里藏着很多信息:这个岗位的技术深度怎么样、团队在做什么方向、对候选人的真实要求是什么。

把 JD 复制给 ToClaw,让它帮你分析:

这个分析能帮你快速判断一个岗位是否适合自己,不用自己逐字读 JD 再纠结半天。

多个岗位横向对比

手里一旦有几个候选岗位,或者同时拿到多个 offer,这种纠结几乎是必然的。

一边是薪资,一边是技术方向;一边是眼前的稳定,一边是未来的发展空间;每个岗位看起来都有“可取之处”,但又都不是“完美答案”。越看越觉得难选,越对比越没有底,最后容易陷入反复横跳。

我现在的做法是把这种“感性纠结”交给 ToClaw,让它帮我做结构化的横向对比:从技术匹配度、成长空间、公司平台、行业前景、薪资水平几个维度,把每个岗位拆开对比清楚。

不再靠感觉,而是让每一项优劣都变得可量化、可对比,选择就会清晰很多。

ToClaw 的分析非常到位,整个对比是结构化、清晰且有结论的。

它把原本“感性的纠结”拆成了几个关键维度(薪资、匹配度、方向、技术深度、行业前景),每一项都有明确的权重和判断标准,不是简单给建议,而是先把信息“讲透”,再给出结论,这一点很关键。

对于我这种选择困难症是真的非常Nice了。

让它帮你研究目标公司

决定投某家公司之前,先让 ToClaw 帮你做背景调研:

这份调研如果自己做,至少要花一两个小时。ToClaw 十几分钟能给你一份完整的信息汇总,帮你在投递前做出更有依据的判断。

第二件事:收集面试题,系统性备考

这是我觉得 ToClaw 最好用的地方。面试备考最难的不是学知识,而是不知道该准备什么、从哪里找题目、怎么把零散的知识点串起来。

搜集目标公司的真实面试题

在准备面试的时候,我会把目标公司当作一个“可拆解的系统”,第一步就是用 ToClaw 去搜集这些公司的真实面试题。

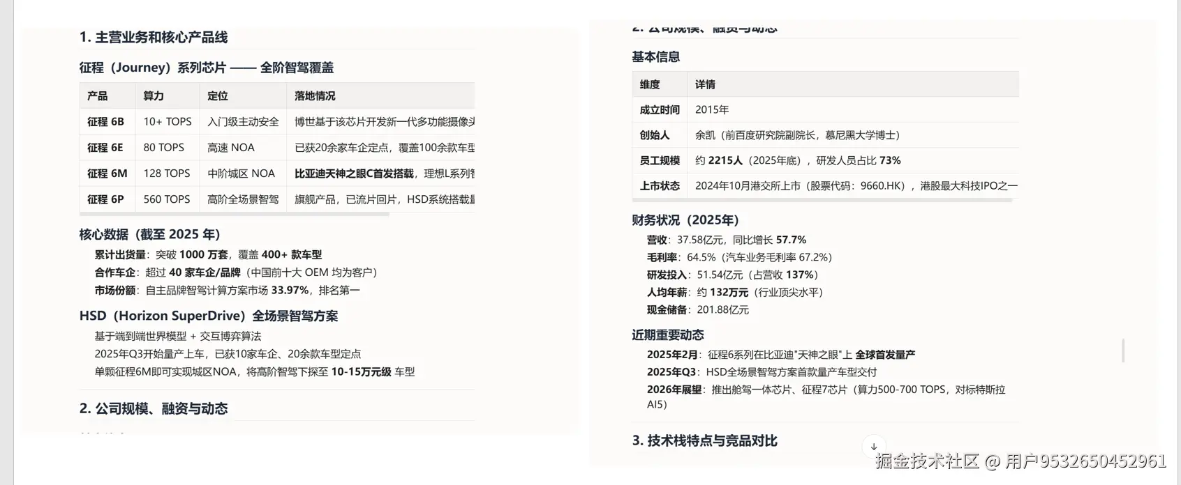
不是随便刷题,而是直接针对目标岗位,去整理高频考点、真实面经和往年面试题,把知识点按公司维度归类出来。比如不同公司对 Linux 驱动、内核机制、系统调试的侧重点是不一样的,这一步可以帮我快速摸清每家公司的“出题风格”。

这样做的好处很明显:不再盲目复习,而是有针对性地准备面试,把时间花在最可能被问到的问题上,面试通过率也会明显提高。

ToClaw 会调用 agent-browser 去各平台抓取真实的面经内容,整理成你能直接用来备考的题库。这比自己去搜、一篇篇看面经效率高得多。

针对岗位梳理考点体系

有了这些面试题之后,我会把它们统一交给 ToClaw,让它帮我反向梳理出一套完整的知识体系。

因为单个题目往往只是一个“点”,但 ToClaw 可以帮我把这些点串成一条“线” :哪些是基础概念,哪些是高频考点,哪些是底层原理,哪些是需要深入理解的核心模块。

它会把零散的题目归类到对应的知识模块里,比如 Linux 内核、驱动模型、进程调度、内存管理等,让我能清楚知道自己的知识盲区在哪里,以及每一块应该学到什么深度。

这样准备面试就不再是“刷题”,而是围绕一整套体系去补齐短板,让复习更系统,也更高效。

整理高频题的参考答案

光有题目不够,还需要知道怎么答。针对高频题让 ToClaw 整理答案:

整理出来的答案,不止有回答,并且还有代码,真的是非常贴心了。

同时搜集多家公司的面试题做对比

如果你在同时准备几家公司的面试,可以让 ToClaw 横向对比各家的考察重点:

这个对比非常实用,特别是同时在准备多家面试的时候,能帮你把备考时间用在刀刃上。

第三件事:面试前准备和面试后复盘

面试前一天,生成准备清单

拿到面试邀请之后,让 ToClaw 帮你生成针对这家公司的准备清单:

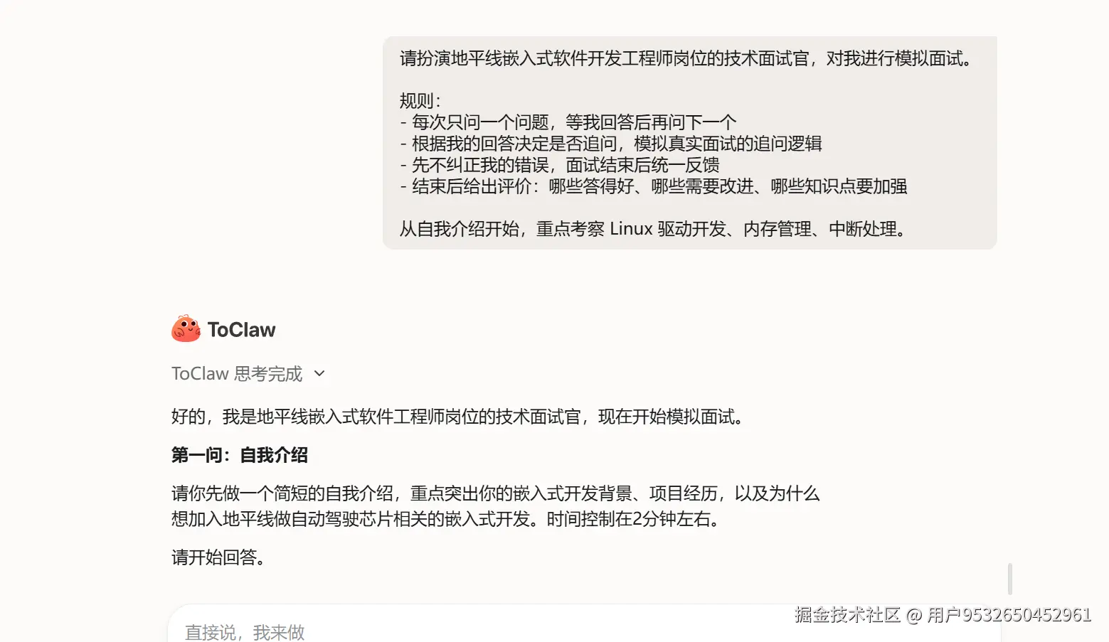
模拟面试,找出说不清楚的地方

备考最后一步,让 ToClaw 扮演面试官:

模拟面试能帮你发现"以为自己会了但开口说不清楚"的知识点,这比干看答案有效得多。

面试结束后做复盘

面试完趁记忆新鲜,把题目和回答情况记下来,让 ToClaw 做复盘:

每次面试后做这个复盘,你会清楚地知道下一轮要补哪些东西,而不是面完就忘。

拿到多个 Offer 之后,让 ToClaw 帮你做决策分析

拿到多个 Offer 之后,我不会再单纯靠感觉去选,而是把所有信息交给 ToClaw,让它帮我做一轮系统性的决策分析。

它会把每个 Offer 从薪资、技术匹配度、发展方向、公司平台、行业前景等多个维度拆开,对每一项进行横向对比,再综合给出一个清晰的优先级排序。

更重要的是,它不仅给结论,还会解释每个选择背后的原因,比如为什么某个岗位更适合长期发展,或者为什么另一个岗位更适合作为跳板。

这样一来,原本复杂的多选问题,就变成了一份有逻辑、有依据的决策结果,让我在关键选择上更有底气。

写在最后

ToClaw 在找工作这件事上最大的价值,是把信息整理和分析的工作接管掉。岗位分析、公司调研、面试题收集、备考规划、面试复盘,这些事情单独拿出来都不难,但每件事都要花时间,加在一起就是很大的精力消耗。

投简历这件事还是自己来,毕竟你最清楚自己想去哪、适合哪里。但前期的信息整理和后期的备考准备,让ToClaw 小龙虾干就行了。现在找工作本来就够难了,能省点力气就省点。