提升绘图效率,免费在线流程图生成工具

30 阅读2分钟

在日常学习或者课程设计中,很多同学都会遇到一个问题,那就是如何快速绘制流程图、时序图、E-R图 以及系统架构图尤其是计算机相关专业,在软件工程、数据库课程、毕业设计中,经常需要用到流程图、ER图、时序图等各种图示如果使用传统绘图工具,不仅操作复杂,而且非常耗费时间。今天给大家推荐一个免费在线生成流程图、时序图、ER图的工具网站,非常适合学生使用。分享给大家网站:lunwen.site/

一、支持哪些图类 型 这个在线绘图工具支持多种常见图形生成,包括:

在线生成流程图

image.png 在线生成时序图

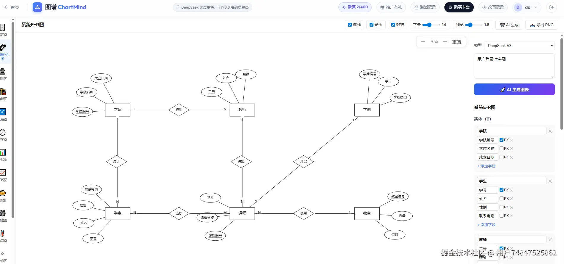
image.png 在线生成ER图(E-R图)

image.png 在线生成系统架构图

image.png

基本覆盖了课程设计和毕业设计中常见的绘图需求

二、为什么推荐这个在线流程图生成工具 1 免费在线使用 不需要下载 安装软件,直接打开网页即可使用,非常方便,每天都有免费次数,不花钱也能用

image.png 2 操作简单 上手快 相比传统绘图软件,这类在线流程图生成工具更加简单,适合新手和学生

3 提高绘图效率 无论是流程图、ER图还是时序图,都可以快速生成,大大节省时间

4 适合课程设计和毕业设计 在写论文或者做项目时,经常需要插入流程图、系统架构 图,这个工具可以很好地满足需求

三、适合人群 计算机专业学生 软件工程课程学习者 数据库课程需要画ER图的同学 需要绘制流程图、时序图的学习者 正在做课程设计或毕业设计的学生

四、实际使用体验 我在课程设计中使用过这个在线流程图生成工具,整体体验还是比较不错的

以前用传统软件画流程图和ER图,经常需要花很长时间调整格式

而这种在线生成方式,可以更快完成流程图、时序图、ER图的绘制

对于不熟悉绘图工具的同学来说,非常友好