前言
在现代分布式架构中 Kafka 作为核心的消息流平台,其稳定性和可观测性至关重要。然而,原生命令行操作往往繁琐且缺乏直观性,给日常运维和开发工作带来了不小的挑战。今天大姚给大家分享四款开源且实用的 Kafka 管理工具,希望可以帮助到有需要的小伙伴。
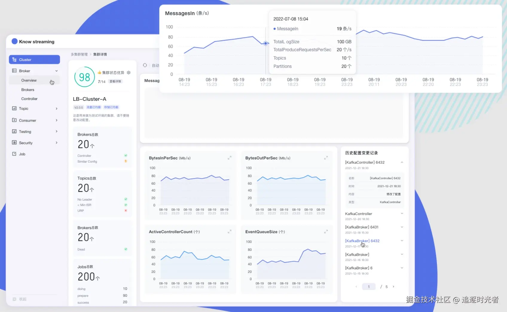
KnowStreaming
Know Streaming 是一套云原生、开源(AGPL-3.0 license)的 Kafka 管控平台,脱胎于众多互联网内部多年的Kafka运营实践经验,专注于Kafka运维管控、监控告警、资源治理、多活容灾等核心场景。在用户体验、监控、运维管控上进行了平台化、可视化、智能化的建设,提供一系列特色的功能,极大地方便了用户和运维人员的日常使用,让普通运维人员都能成为Kafka专家。
- 开源地址: github.com/didi/KnowSt…
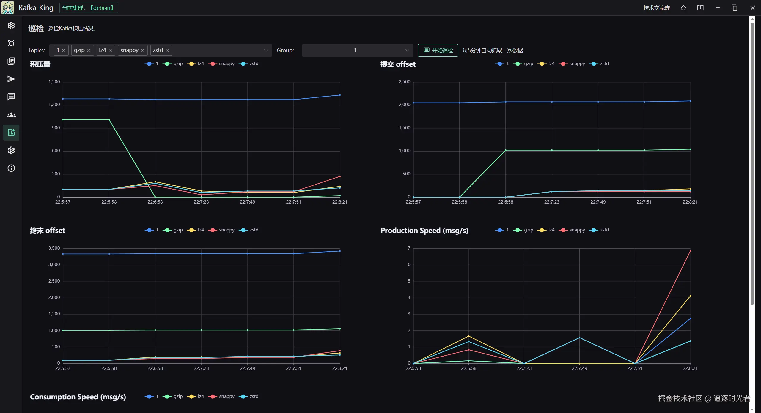
Kafka-King
Kafka-King 是一款开源(Apache-2.0 license)、现代化、实用的 Kafka GUI 客户端,旨在通过直观的桌面界面简化 Apache Kafka 管理。作为一款跨平台应用程序,它为开发人员和管理员提供了强大的工具,可与 Kafka 集群交互,无需依赖命令行界面或基于 Web 的解决方案。
- 开源地址: github.com/Bronya0/Kaf…
Kafbat UI
Kafbat UI 是一个免费的开源(Apache License) Web 用户界面,用于监控和管理 Apache Kafka 集群。它功能丰富、运行速度快且轻量。
- 开源地址: github.com/kafbat/kafk…
kouncil
Kouncil 是一款现代化的 Web 界面工具,可让你监控和管理 Apache Kafka 集群。它是一款免费、开源(GPL-3.0 license)的 Kafka Web UI,功能丰富且易于设置!这款简洁的 Kafka 工具可让您的数据清晰可见,帮助你排查问题并提供最佳解决方案。你可以轻松监控代理及其状态、消费者组及其速度以及当前延迟,或者直接实时查看主题内容。
- 开源地址: github.com/Consdata/ko…
程序员常用的工具软件
本文所有工具都已收录至Awesome Tools,程序员常用高效实用工具、软件资源精选,办公效率提升利器。
- Gitee: gitee.com/ysgdaydayup…
- GitHub: github.com/YSGStudyHar…