算法、训练、架构、部署:四位一体的AI系统工程全栈指南

17 阅读13分钟

当你的算法在论文中刷榜,训练损失完美收敛,架构图在评审会上获得掌声,但系统上线后却在凌晨三点把你叫醒——问题的根源,往往是这四个环节被当成了独立“烟囱”,而非一个连贯的生命周期。 2026年,AI系统的成功不再取决于单一环节的卓越,而在于算法、训练、架构、部署四者的深度协同与端到端优化。

本文将为你提供一套将这四大维度融为一体的系统工程框架,包含从理论到实践的全栈指南,助你构建真正可落地、可扩展、可进化的AI系统。


全景视图:AI系统生命周期四象限

在深入每个环节前,先建立全局认知。这四个环节不是线性流程,而是相互影响、迭代循环的生态系统。 image.png

关键洞察:每个决策都必须在四个象限间权衡。例如,选择更复杂的算法(算法象限)可能增加训练成本(训练象限),需要更复杂的分布式架构(架构象限),最终影响部署的延迟和资源消耗(部署象限)。


第一象限:算法设计——为生产而设计,而非为论文

算法选择不是追求最新SOTA,而是在业务约束下寻找帕累托最优解

1. 生产环境驱动的算法评估矩阵

使用这个决策框架替代简单的准确率比较:

评估维度评估方法生产影响权重示例(实时推荐系统)
预测性能测试集准确率/召回率/F1直接影响业务效果30%
推理效率单样本延迟、吞吐量、内存占用决定SLA和硬件成本25%
训练效率收敛速度、GPU内存占用、数据需求影响迭代速度和实验成本15%
鲁棒性对噪声/缺失/分布偏移的稳定性影响线上稳定性15%
可解释性特征重要性、决策可追溯性合规要求、调试难度10%
实现复杂度代码可维护性、第三方依赖团队开发维护成本5%

决策公式综合得分 = Σ(维度得分 × 维度权重)

实战示例:为实时新闻推荐选择排序算法

from dataclasses import dataclass
from typing import Dict, List
import numpy as np

@dataclass
class AlgorithmCandidate:
    name: str
    scores: Dict[str, float]  # 各维度得分 (0-10)
    
def evaluate_algorithm(candidate: AlgorithmCandidate, 
                      weights: Dict[str, float]) -> Dict:
    """评估算法候选"""
    # 确保权重总和为1
    total_weight = sum(weights.values())
    normalized_weights = {k: v/total_weight for k, v in weights.items()}
    
    # 计算加权得分
    weighted_score = 0
    for dimension, score in candidate.scores.items():
        if dimension in normalized_weights:
            weighted_score += score * normalized_weights[dimension]
    
    return {
        "algorithm": candidate.name,
        "weighted_score": weighted_score,
        "detailed_scores": candidate.scores
    }

# 定义业务场景的权重(实时推荐)
weights = {
    "预测性能": 0.30,
    "推理效率": 0.25,  # 高权重,因为要实时
    "训练效率": 0.15,
    "鲁棒性": 0.15,
    "可解释性": 0.10,
    "实现复杂度": 0.05
}

# 候选算法
candidates = [
    AlgorithmCandidate(
        name="双塔DNN",
        scores={"预测性能": 8.5, "推理效率": 9.0, "训练效率": 7.0, 
                "鲁棒性": 8.0, "可解释性": 5.0, "实现复杂度": 6.0}
    ),
    AlgorithmCandidate(
        name="LightGBM",
        scores={"预测性能": 8.0, "推理效率": 9.5, "训练效率": 9.5, 
                "鲁棒性": 8.5, "可解释性": 9.0, "实现复杂度": 8.0}
    ),
    AlgorithmCandidate(
        name="深度交叉网络(DCN)",
        scores={"预测性能": 9.0, "推理效率": 6.0, "训练效率": 5.0, 
                "鲁棒性": 7.0, "可解释性": 4.0, "实现复杂度": 4.0}
    )
]

# 评估并排序
results = []
for cand in candidates:
    result = evaluate_algorithm(cand, weights)
    results.append(result)

results.sort(key=lambda x: x["weighted_score"], reverse=True)

print("算法评估结果:")
for i, res in enumerate(results, 1):
    print(f"{i}. {res['algorithm']}: {res['weighted_score']:.2f}")
    for dim, score in res["detailed_scores"].items():
        print(f"   {dim}: {score}")

2. 算法-硬件协同设计

2026年,算法必须考虑目标硬件特性。例如:

  • NVIDIA GPU:利用Tensor Core,选择适合矩阵乘法的架构(如Transformer)。
  • Google TPU:优化为特定计算模式(如CNN、推荐系统)。
  • Apple Neural Engine:使用Core ML优化格式,利用ANE专用加速。
  • 边缘设备:选择可量化为INT8的模型,利用整数运算单元。

代码示例:硬件感知的算法选择

def select_algorithm_for_hardware(hardware: str, task: str) -> Dict:
    """根据硬件选择算法"""
    hardware_algorithm_map = {
        "nvidia_gpu": {
            "cv": ["ResNet", "VisionTransformer", "EfficientNet"],
            "nlp": ["BERT", "GPT", "T5"],
            "recommendation": ["DLRM", "TwoTower"]
        },
        "apple_ane": {
            "cv": ["MobileNetV3", "EfficientNet-Lite"],
            "nlp": ["DistilBERT", "MobileBERT"],
            "recommendation": ["LightGBM", "XGBoost"]  # 树模型在CPU上运行
        },
        "intel_cpu": {
            "cv": ["ResNet-18", "MobileNet"],
            "nlp": ["FastText", "CNN-Text"],
            "recommendation": ["LightGBM", "FM", "DeepFM"]
        }
    }
    
    return {
        "hardware": hardware,
        "task": task,
        "recommended_algorithms": hardware_algorithm_map.get(hardware, {}).get(task, []),
        "notes": _get_hardware_notes(hardware)
    }

def _get_hardware_notes(hardware: str) -> str:
    notes = {
        "nvidia_gpu": "使用Tensor Core优化,支持混合精度训练",
        "apple_ane": "需转换为Core ML格式,利用神经引擎加速",
        "intel_cpu": "利用AVX-512指令集,支持INT8量化"
    }
    return notes.get(hardware, "通用硬件,无特殊优化")

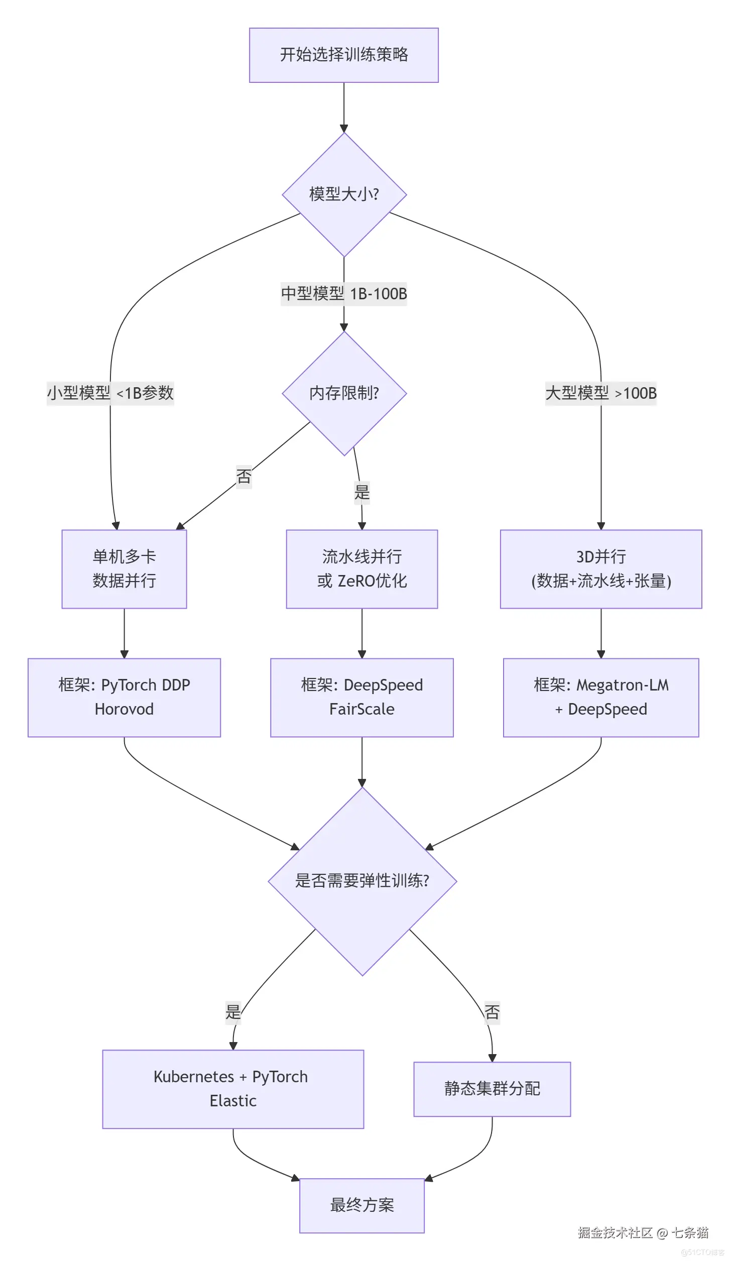
第二象限:训练策略——效率、稳定与泛化的三重奏

训练不是一次性事件,而是持续的过程。现代训练策略需要平衡效率、稳定性和泛化能力。

1. 分布式训练架构选择决策树

image.png

2. 训练优化全栈配置示例

# training_config.yaml
training_strategy:
  distributed_strategy: "zero3"  # DeepSpeed ZeRO stage 3
  mixed_precision: "bf16"  # 对Ampere+ GPU使用BF16
  
  gradient_accumulation_steps: 4
  gradient_clipping: 1.0
  
  batch_size_per_device: 8
  global_batch_size: 256  # 8 devices × 4 accumulation × 8 batch = 256
  
  optimizer:
    name: "AdamW"
    params:
      lr: 3e-4
      betas: [0.9, 0.999]
      weight_decay: 0.01
  
  scheduler:
    name: "cosine_with_warmup"
    params:
      warmup_steps: 1000
      total_steps: 100000
  
  checkpointing:
    strategy: "every_n_steps"
    n_steps: 1000
    keep_last_n: 3
  
  monitoring:
    metrics: ["loss", "accuracy", "perplexity", "gradient_norm"]
    log_interval: 10
    system_metrics: ["gpu_util", "gpu_mem", "cpu_util"]
  
  early_stopping:
    enabled: true
    metric: "validation_loss"
    patience: 3
    min_delta: 0.001

关键训练优化技术

  • 梯度累积:模拟大批量训练,避免单卡内存溢出。
  • 混合精度训练:使用FP16/BF16,加速计算,减少内存。
  • 梯度检查点:用时间换空间,训练更大模型。
  • 动态批处理:根据序列长度动态调整批次大小,提高GPU利用率。

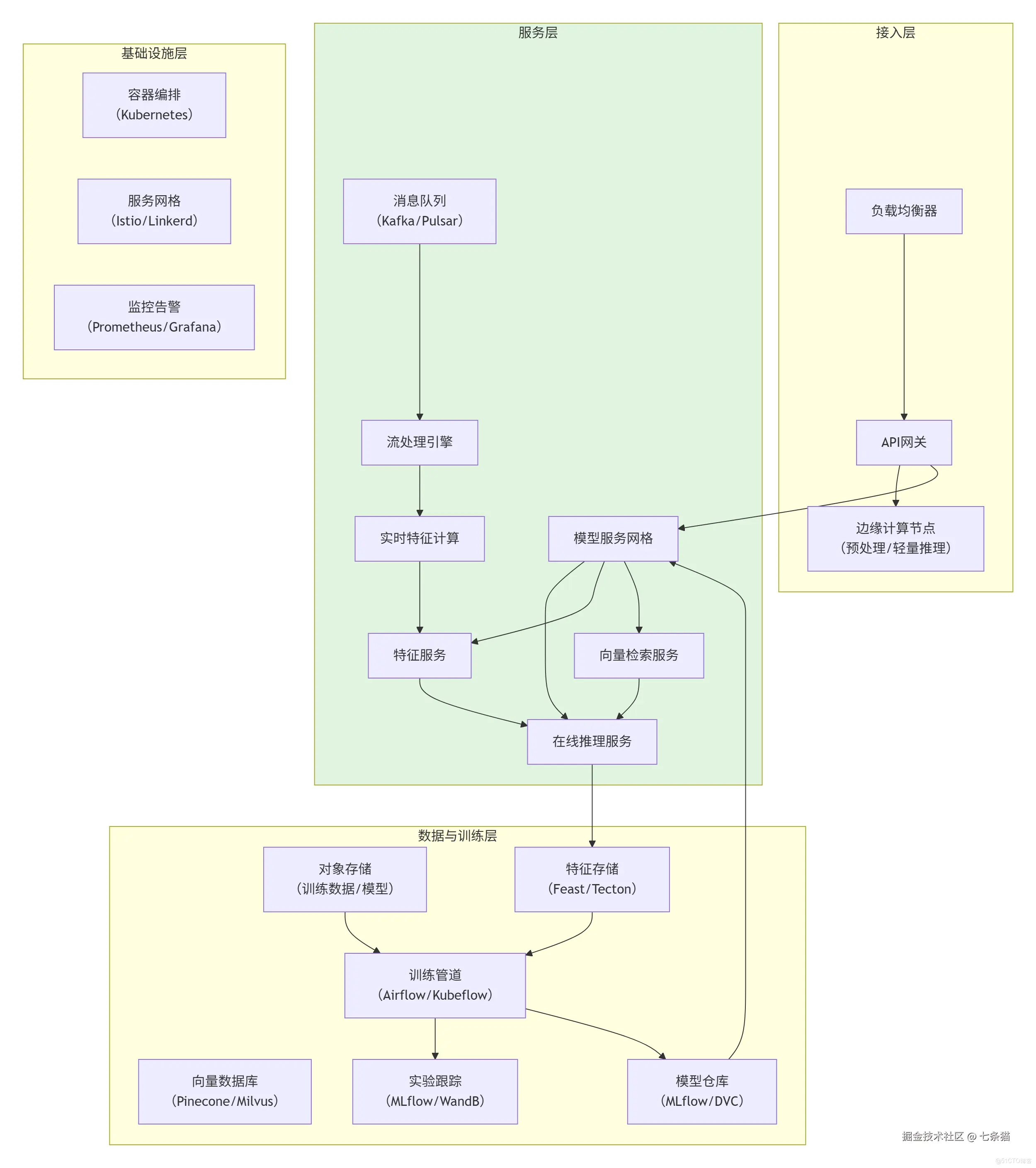
第三象限:架构设计——连接算法与部署的桥梁

架构是系统的骨架,决定了可维护性、扩展性和演化能力。

1. 现代AI系统分层架构

image.png

2. 服务设计模式

根据场景选择服务模式:

模式适用场景优点缺点技术栈
单体服务简单场景,快速原型部署简单,无网络开销扩展性差,耦合度高FastAPI, Flask
微服务复杂系统,多团队协作独立扩展,技术异构运维复杂,网络延迟gRPC, REST
Serverless稀疏请求,突发流量自动扩缩,按需付费冷启动延迟,状态管理难AWS Lambda, KNative
边缘服务低延迟,数据隐私响应快,带宽节省资源受限,管理复杂TensorFlow Lite, ONNX Runtime

代码示例:基于gRPC的高性能模型服务

// model_service.proto
syntax = "proto3";

package modelserving;

service ModelService {
  rpc Predict (PredictRequest) returns (PredictResponse);
  rpc BatchPredict (BatchPredictRequest) returns (BatchPredictResponse);
  rpc GetModelInfo (ModelInfoRequest) returns (ModelInfoResponse);
}

message PredictRequest {
  string model_name = 1;
  string model_version = 2;
  bytes input_data = 3;  // 序列化的Tensor
  map<string, string> metadata = 4;
}

message PredictResponse {
  int32 status_code = 1;
  string message = 2;
  bytes output_data = 3;
  float inference_time_ms = 4;
}
# grpc_model_server.py
import grpc
from concurrent import futures
import numpy as np
import pickle
import time
from typing import Dict, Any

import model_service_pb2
import model_service_pb2_grpc

class ModelServer(model_service_pb2_grpc.ModelServiceServicer):
    def __init__(self):
        self.models: Dict[str, Any] = {}  # 加载的模型
        self.model_cache = {}  # 缓存预热
        
    def Predict(self, request, context):
        start_time = time.time()
        
        # 1. 获取模型
        model_key = f"{request.model_name}:{request.model_version}"
        if model_key not in self.models:
            self._load_model(request.model_name, request.model_version)
        
        model = self.models[model_key]
        
        # 2. 反序列化输入
        input_data = pickle.loads(request.input_data)
        
        # 3. 推理
        with torch.no_grad():
            output = model(input_data)
        
        # 4. 序列化输出
        output_bytes = pickle.dumps(output)
        
        inference_time = (time.time() - start_time) * 1000
        
        return model_service_pb2.PredictResponse(
            status_code=200,
            message="Success",
            output_data=output_bytes,
            inference_time_ms=inference_time
        )
    
    def _load_model(self, model_name: str, version: str):
        """动态加载模型"""
        model_path = f"./models/{model_name}/v{version}/model.pt"
        self.models[f"{model_name}:{version}"] = torch.jit.load(model_path)
        
def serve():
    server = grpc.server(futures.ThreadPoolExecutor(max_workers=10))
    model_service_pb2_grpc.add_ModelServiceServicer_to_server(
        ModelServer(), server
    )
    server.add_insecure_port('[::]:50051')
    server.start()
    print("gRPC服务器启动,端口 50051")
    server.wait_for_termination()

if __name__ == '__main__':
    serve()

第四象限:部署运维——从模型到可靠服务

部署是价值实现的最后一公里,也是最容易失败的环节。

1. 渐进式部署策略

# deployment_plan.yaml
deployment_strategy: "canary_with_ab_test"
stages:
  - name: "内部测试"
    traffic_percentage: 0%
    duration: "2h"
    validators:
      - 健康检查通过
      - 基准测试达标
      - 团队成员验收
  
  - name: "金丝雀发布"
    traffic_percentage: 5%
    duration: "24h"
    success_criteria:
      - 错误率 < 1%
      - p99延迟 < 200ms
      - 无业务指标下降
    rollback_triggers:
      - 错误率 > 5% 持续5分钟
      - 内存泄漏检测
  
  - name: "A/B测试"
    traffic_percentage: 50%
    duration: "7d"
    metrics:
      - 主要业务指标(如CTR、转化率)
      - 用户体验指标(如响应时间)
    winner_selection: "统计显著提升(p<0.05)且提升>2%"
  
  - name: "全量发布"
    traffic_percentage: 100%
    duration: "持续"
    monitoring:
      - 实时业务仪表盘
      - 自动异常检测
      - 成本监控

2. 生产就绪的部署清单

部署前必须检查的项:

# production_checklist.py
from enum import Enum
from typing import List, Dict, Any
import psutil
import torch
import requests
import json

class ChecklistItem:
    def __init__(self, name: str, check_function, severity: str):
        self.name = name
        self.check_function = check_function
        self.severity = severity  # "critical", "warning", "info"
    
    def run_check(self) -> Dict[str, Any]:
        try:
            result = self.check_function()
            return {
                "name": self.name,
                "status": "PASS" if result["passed"] else "FAIL",
                "severity": self.severity,
                "details": result.get("details", ""),
                "suggestion": result.get("suggestion", "")
            }
        except Exception as e:
            return {
                "name": self.name,
                "status": "ERROR",
                "severity": "critical",
                "details": f"检查执行失败: {str(e)}"
            }

class ProductionDeploymentChecklist:
    def __init__(self, model_name: str, model_version: str):
        self.model_name = model_name
        self.model_version = model_version
        self.results = []
        
    def add_check(self, item: ChecklistItem):
        self.results.append(item.run_check())
    
    def run_all_checks(self) -> List[Dict]:
        """运行所有检查项"""
        checks = [
            # 模型相关检查
            ChecklistItem("模型文件存在", self.check_model_exists, "critical"),
            ChecklistItem("模型加载测试", self.check_model_loads, "critical"),
            ChecklistItem("推理功能测试", self.check_inference, "critical"),
            ChecklistItem("模型格式兼容性", self.check_model_format, "critical"),
            
            # 性能检查
            ChecklistItem("推理延迟基准", self.check_inference_latency, "critical"),
            ChecklistItem("内存占用检查", self.check_memory_usage, "warning"),
            ChecklistItem("批量推理支持", self.check_batch_inference, "info"),
            
            # 基础设施检查
            ChecklistItem("GPU可用性", self.check_gpu_available, "critical"),
            ChecklistItem("依赖库版本", self.check_dependencies, "warning"),
            ChecklistItem("配置文件验证", self.check_config_files, "warning"),
            
            # 监控与运维
            ChecklistItem("监控端点", self.check_monitoring_endpoints, "warning"),
            ChecklistItem("日志配置", self.check_logging_config, "info"),
            ChecklistItem("健康检查接口", self.check_health_endpoint, "critical"),
            
            # 业务验证
            ChecklistItem("测试集验证", self.check_test_set_performance, "critical"),
            ChecklistItem("边界条件处理", self.check_edge_cases, "warning"),
        ]
        
        for check in checks:
            self.add_check(check)
        
        return self.results
    
    def check_model_exists(self):
        import os
        model_path = f"./models/{self.model_name}/v{self.model_version}/"
        files = ["model.pt", "config.json", "preprocessor.pkl"]
        
        missing = []
        for f in files:
            if not os.path.exists(os.path.join(model_path, f)):
                missing.append(f)
        
        return {
            "passed": len(missing) == 0,
            "details": f"模型路径: {model_path}",
            "suggestion": f"缺少文件: {missing}" if missing else "所有文件存在"
        }
    
    def check_inference_latency(self):
        """检查推理延迟是否符合SLA"""
        import time
        model = self._load_model()
        
        # 使用测试输入
        test_input = torch.randn(1, 3, 224, 224)
        
        # 预热
        for _ in range(10):
            _ = model(test_input)
        
        # 正式测试
        times = []
        for _ in range(100):
            start = time.perf_counter()
            _ = model(test_input)
            if torch.cuda.is_available():
                torch.cuda.synchronize()
            end = time.perf_counter()
            times.append((end - start) * 1000)  # ms
        
        avg_latency = sum(times) / len(times)
        p99_latency = sorted(times)[int(len(times) * 0.99)]
        
        sla_met = avg_latency < 100  # 假设SLA是100ms
        
        return {
            "passed": sla_met,
            "details": f"平均延迟: {avg_latency:.2f}ms, P99: {p99_latency:.2f}ms",
            "suggestion": "优化模型或增加硬件" if not sla_met else "满足SLA"
        }
    
    def _load_model(self):
        """辅助方法:加载模型"""
        model_path = f"./models/{self.model_name}/v{self.model_version}/model.pt"
        return torch.jit.load(model_path)
    
    def generate_report(self) -> Dict[str, Any]:
        """生成部署检查报告"""
        results = self.run_all_checks()
        
        summary = {
            "total_checks": len(results),
            "passed": sum(1 for r in results if r["status"] == "PASS"),
            "failed": sum(1 for r in results if r["status"] == "FAIL"),
            "errors": sum(1 for r in results if r["status"] == "ERROR"),
            "critical_failures": [
                r for r in results 
                if r["severity"] == "critical" and r["status"] != "PASS"
            ]
        }
        
        deployment_recommendation = "DEPLOY" if len(summary["critical_failures"]) == 0 else "DO_NOT_DEPLOY"
        
        return {
            "model": f"{self.model_name}:{self.model_version}",
            "timestamp": datetime.now().isoformat(),
            "summary": summary,
            "deployment_recommendation": deployment_recommendation,
            "detailed_results": results
        }

# 使用示例
if __name__ == "__main__":
    checklist = ProductionDeploymentChecklist("image_classifier", "2.1.0")
    report = checklist.generate_report()
    
    print("部署检查报告:")
    print(json.dumps(report, indent=2, default=str))
    
    if report["deployment_recommendation"] == "DEPLOY":
        print("✓ 所有关键检查通过,可以部署")
    else:
        print("✗ 存在关键问题,需要修复:")
        for issue in report["summary"]["critical_failures"]:
            print(f"  - {issue['name']}: {issue.get('details', '')}")

3. 监控与可观测性体系

部署后必须建立完整的监控体系:

监控层次监控指标告警阈值工具
基础设施CPU/内存/GPU使用率、网络I/O>85% 持续5分钟Prometheus, Datadog
服务层请求QPS、错误率、延迟分布错误率>1%,P99延迟>SLAGrafana, New Relic
业务层转化率、用户满意度、业务指标下降超过5%自定义仪表板
模型层预测分布漂移、特征分布变化PSI>0.1,特征均值偏移>10%Evidently, WhyLogs
数据层数据质量、数据延迟、数据血缘数据延迟>5分钟,空值率>5%Great Expectations, Monte Carlo

整合框架:全栈AI工程工作流

将四个象限整合为一个自动化、可重复的工作流:

1. 全栈CI/CD流水线

# .github/workflows/full_stack_ai_pipeline.yaml
name: Full-Stack AI Pipeline

on:
  push:
    branches: [main]
  pull_request:
    branches: [main]

jobs:
  # 阶段1: 算法验证
  algorithm-validation:
    runs-on: ubuntu-latest
    steps:
      - uses: actions/checkout@v3
      - name: 算法评估
        run: python evaluate_algorithm.py --candidate ${{ github.sha }}
      - name: 性能基准测试
        run: python benchmark_algorithm.py --model ./models/candidate
  
  # 阶段2: 训练与实验
  training:
    needs: algorithm-validation
    runs-on: [self-hosted, gpu]
    strategy:
      matrix:
        config: [base, large, distilled]
    steps:
      - uses: actions/checkout@v3
      - name: 分布式训练
        run: python train.py --config ${{ matrix.config }}
      - name: 记录实验
        run: python log_experiment.py --run_id ${{ github.run_id }}
  
  # 阶段3: 模型优化
  optimization:
    needs: training
    runs-on: ubuntu-latest
    steps:
      - uses: actions/checkout@v3
      - name: 模型量化
        run: python quantize_model.py --input ./models/trained
      - name: 模型编译
        run: python compile_model.py --target cuda
  
  # 阶段4: 部署测试
  deployment-test:
    needs: optimization
    runs-on: ubuntu-latest
    steps:
      - uses: actions/checkout@v3
      - name: 生产检查清单
        run: python production_checklist.py --model v1.0
      - name: 部署到测试环境
        run: kubectl apply -f k8s/test-deployment.yaml
      - name: 集成测试
        run: python integration_tests.py --url $TEST_ENV_URL
  
  # 阶段5: 安全扫描
  security-scan:
    needs: deployment-test
    runs-on: ubuntu-latest
    steps:
      - name: 模型安全扫描
        run: python security_scanner.py --model ./models/optimized
      - name: 依赖漏洞扫描
        run: trivy fs --severity HIGH,CRITICAL .
  
  # 阶段6: 生产部署
  production-deployment:
    needs: [training, optimization, deployment-test, security-scan]
    if: github.ref == 'refs/heads/main'
    runs-on: ubuntu-latest
    steps:
      - name: 金丝雀部署
        run: python canary_deploy.py --traffic 5%
      - name: 监控验证
        run: sleep 300 && python verify_deployment.py
      - name: 逐步扩大流量
        run: |
          python canary_deploy.py --traffic 25%
          sleep 600
          python canary_deploy.py --traffic 50%
          sleep 1200
          python canary_deploy.py --traffic 100%

2. 全栈AI工程决策仪表板

为团队提供一个统一的视图,跟踪四个象限的关键指标:

象限领先指标滞后指标健康状态
算法实验数量、新算法测试频率线上A/B测试胜率、准确率提升🟢 健康
训练训练速度、GPU利用率、成本/实验模型收敛时间、训练稳定性🟡 警告
架构服务SLA、扩展事件频率、部署时间系统可用性、故障恢复时间🟢 健康
部署发布频率、部署成功率、监控覆盖率用户投诉率、业务指标影响🔴 故障

成功模式:2026年全栈AI工程师的核心能力

  1. 算法工程化能力:能将论文算法转化为生产代码,理解算法在硬件上的行为。
  2. 训练规模化能力:能设计高效的分布式训练策略,管理实验和资源。
  3. 架构设计能力:能设计可扩展、可维护的服务架构,平衡复杂性与性能。
  4. 部署运维能力:能构建可靠的部署流水线,建立完整的监控体系。
  5. 跨象限优化能力:最重要的能力——能在四个象限间权衡,做出全局最优决策。

实施路线图:三个月构建全栈AI工程能力

阶段目标关键行动成功标志
第1个月:建立基线统一评估标准,建立CI/CD基础1. 为所有项目定义算法评估矩阵
2. 建立基本的训练流水线
3. 部署监控基础设施
所有新项目都通过评估矩阵决策
第2个月:深度集成打通四个象限的自动化流程1. 实现自动化实验跟踪
2. 建立模型注册中心
3. 实现自动化金丝雀发布
从代码提交到生产部署全自动化
第3个月:持续优化建立数据驱动的优化循环1. 实现A/B测试自动化分析
2. 建立成本监控与优化
3. 建立跨团队知识库
团队能基于数据自主优化全栈流程

结语:从“局部最优”到“全局最优”

在2026年,AI系统的成功不再属于在单一领域做到极致的天才,而属于那些能在算法、训练、架构、部署四个象限间优雅舞蹈的全栈工程师。你的核心价值,从“写出最好的算法”或“设计最优雅的架构”,转变为“在复杂约束下,找到最大化业务价值的全局最优路径”。