1.前言
前几天给大家分享了一篇关于"我把 GitHub 热门项目做成了海报"的文章,介绍了如何用 Claude Code + Wan 2.7 一键生成 GitHub Trending 信息图海报,反响还不错。好多小伙伴私信问我,这个思路能不能用到其他场景?比如学习文档、分析财报、解读政策文件?
好家伙,这个问题问得太及时了。这几天我就在琢磨这个需求,结合阿里 Wan 2.7 的强大生图能力,折腾出了一个新的 Skill —— knowledge-absorber(知识吸收器)。
knowledge-absorber 是一个"全能导师级知识编辑 + 信息图策划师",核心能力就是深度解析链接、文档或代码,生成可学习、可搜索、可继续提问的学习成品,并支持 Wan 2.7 文生图生成知识海报。支持 PDF、Word、Markdown、代码、图片等多种输入格式,还内置了"真理锚定验证"机制,自动联网验证事实性内容。
今天我们就在 Claude Code 中手把手教大家使用这个 Skill,体验和感受一下这个知识吸收器的能力。
2.项目介绍
✨ 核心特性
knowledge-absorber 作为一个 Claude Code Skill,具备以下核心能力:
- 🔍 深度解析链接/文档/代码:支持 URL 链接、本地文件(PDF/Word/Markdown/代码/图片)
- 📝 导师级教学笔记:生成结构化知识卡片,包含核心概念、FAQ、认知地图(Mermaid)
- ✅ 真理锚定验证:自动联网验证事实性内容(数据、API 签名、版本号、历史事件),标注不确定内容
- 🎨 Wan 2.7 知识海报:可选生成信息图海报,11 种视觉风格自动判断
- ☯️ 国学风格自动触发:检测国学关键词自动使用水墨风格(风格 11)
- 🌐 交互式 HTML 输出:生成可交互的知识卡片 HTML,支持折叠/展开、搜索、导航
🎨 11 种海报风格
| # | 风格 | 核心特征 | 适用场景 |
|---|---|---|---|
| 1 | 🧪 坐标蓝图 | 坐标系统 + 技术网格 | 技术参数、专业评测 |
| 2 | 📐 复古波普 | 士士网格 + 粗黑线 | 干货清单、对比表格 |
| 3 | 📁 文件夹 | 3D 文具 + 剪贴板 | 系统指南、分类清单 |
| 4 | 🧾 热敏纸 | 票据穿孔 + 3D 图标 | 步骤清单、时间线 |
| 5 | 📓 复古手帐 | 拼贴证据板 + 图钉 | 案例研究、调查分析 |
| 6 | ✏️ 陶土手绘 | 涂鸦粗轮廓 + 几何形 | 轻松干货、亲和科普 |
| 7 | 💾 酸性复古 | Y2K 像素 + 镭射渐变 | 数码评测、极客内容 |
| 8 | 🎫 剧场票据 | 票根胶片 + 五幕剧 | 故事演进、系列指南 |
| 9 | 🖼️ 矢量插图 | 黑轮廓线稿 + 几何简化 | PPT 封面、场景插画 |
| 10 | 🎨 孟菲士网格 | 可见网格 + 模块色块 | 高密度信息、艺术指南 |
| 11 | ☯️ 水墨国学 | 水墨背景 + 传统字体 | 国学经典、人文哲学 |
🛠️ 技术栈
| 技术 | 说明 |
|---|---|
| Python | 内容摄取、知识卡片生成 |
| DashScope API | 翻译、Wan 2.7 生图 |
| 真理锚定验证 | 联网验证事实性内容 |
| Mermaid | 认知地图可视化 |
| DrissionPage | 动态页面渲染 |
🎯 应用场景
- 学习新技术/框架:生成可搜索的知识卡片
- 分析开源项目代码:提取核心架构和设计模式
- 整理文档/教程:形成结构化学习笔记
- 国学经典解读:自动生成水墨风格海报
- 财报/政策文件分析:一键生成解读海报
3.实战部署
话不多说,接下来我们手把手教大家如何使用 knowledge-absorber。这里我会演示 5 个实际案例,涵盖政府网站信息、百科知识、财报分析、儿童科普、政策解读等多种场景。
3.1 环境准备
首先确保你已经安装了 Claude Code,并且配置好了阿里百炼平台的 API Key。
在 Claude Code 中,我们需要先设置环境变量:
# 设置阿里百炼平台 API Key
export DASHSCOPE_API_KEY="your-dashscope-api-key"
3.2 项目安装
接下来我们把 knowledge-absorber Skill 安装到 Claude Code 的 skills 目录:
# 克隆项目
git clone https://github.com/wwwzhouhui/skills_collection.git
# 复制 skill 到 Claude Code skills 目录
cp -r skills_collection/knowledge-absorber ~/.claude/skills/
安装完成后,Claude Code 就能自动识别 knowledge-absorber 相关的触发关键词了。
4.实战案例
接下来我们通过 4 个实际案例,演示 knowledge-absorber 的强大能力。
4.1 案例1:抖音百科信息分析
步骤 1:输入提示词
我们输入需要的提示词信息:
帮我分析一下这个文档 https://www.baike.com/wikiid/7313444589142409242?anchor=lqf7cnucr0k 分析这个网站信息并生成知识海报
步骤 2:知识摄取与验证
Skill 会自动识别这是一个百科页面,提取大语言模型 LLM 的核心内容:
步骤 3:知识海报生成
确认生成后,查看生成效果:
这个案例展示了 knowledge-absorber 对百科类内容的处理能力,将复杂的技术概念转化成了一张通俗易懂的信息图。
4.2 案例2:财报PDF分析(水墨国学风格)
接下来我们演示一个更复杂的场景 —— 财报 PDF 分析。这个案例会用到水墨国学风格(风格 11)。
步骤 1:财报数据获取
我们输入需要的提示词信息:
请使用 knowledge-absorber 这个 skill 帮我分析一下这个文档 https://gu.qq.com/sz002594/gp/jbnb/nos1225045351 分析这个 PDF 信息并生成财务报告分析海报
以上步骤实现了比亚迪 2025 年年度报表 PDF 文件的提取,生成了海报 Prompt。
步骤 2:指定水墨风格生图
我们接下来输入下面的提示词,让它调用 Wan 2.7 生成水墨风格海报:
请基于上面信息生成 水墨国学 9:16 海报
步骤 3:检查生成效果
最后生成海报我检查一下:
好家伙,这个水墨风格的海报效果非常惊艳!财务数据被转化成了传统水墨画风格的信息图,既保留了专业性,又增添了文化韵味。
以上数据属于公开数据,如果涉及隐私数据请联系删除。
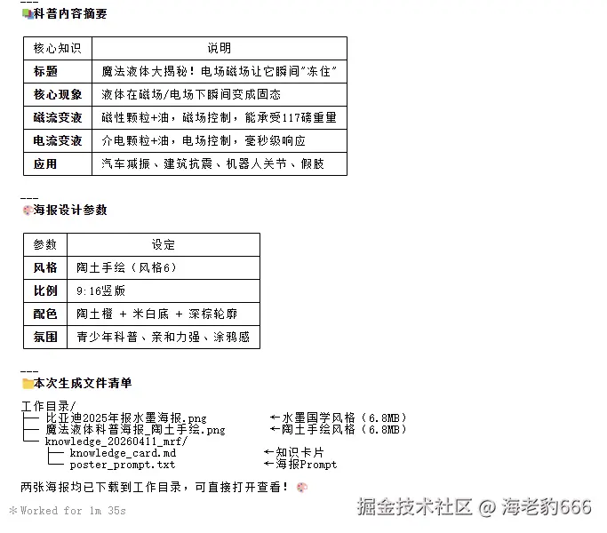
4.3 案例3:儿童科普知识(陶土手绘风格)
接下来我们演示儿童科普内容的处理,使用陶土手绘风格(风格 6)。
步骤 1:儿童科普知识数据获取
我们输入需要的提示词信息:
请使用 knowledge-absorber 这个 skill 帮我分析一下这个文档 https://kids.frontiersin.org/zh/articles/10.3389/frym.2025.1479697-zh 分析这个科普知识信息并生成海报
先获取知识信息,后面等我指令生成图片等提示词要求
步骤 2:指定陶土手绘风格生图
接下来我们输入对生图要求的提示词:
请帮我 陶土手绘风格 9:16 生成 科普知识海报
步骤 3:查看生成效果
陶土手绘风格的科普海报非常适合儿童受众,涂鸦粗轮廓 + 几何形的设计语言,让复杂的科学概念变得生动有趣。小朋友们一看就懂!
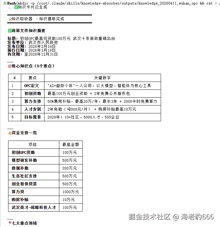
4.4 案例4:政策文件解读(复古手帐风格)
最后一个案例,我们演示政策文件的解读,使用复古手帐风格(风格 5)。
步骤 1:政策文件数据获取
我们输入需要的提示词信息:
请使用 knowledge-absorber 这个 skill 帮我分析一下这个文档 https://home.wuhan.gov.cn/zcfg/202602/t20260216_2730667.shtml 分析这个政策文件信息并生成海报
先获取知识信息,后面等我指令生成图片等提示词要求
步骤 2:指定复古手帐风格生图
接下来我们输入对生图要求的提示词:
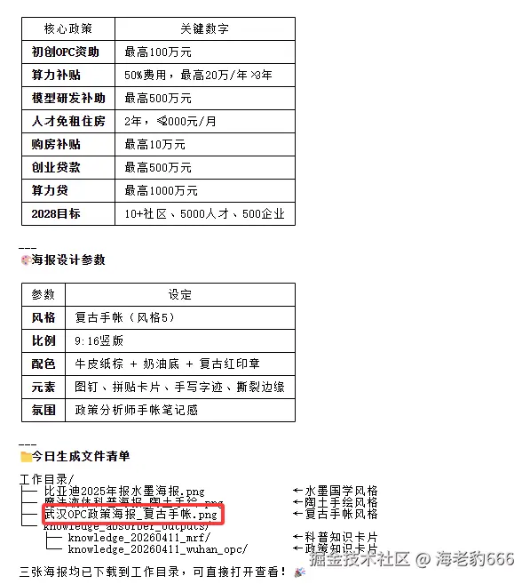
生成政策解读海报 复古手帐风格 手机竖版比例
步骤 3:查看生成效果
我们打开生成的图片:
复古手帐风格的政策解读海报,拼贴证据板 + 图钉的设计元素,让政策内容显得更加亲和易懂。非常适合用于政策宣传和公众解读。
5.真理锚定验证机制
这里需要特别介绍一下 knowledge-absorber 的核心特性 —— 真理锚定验证。
5.1 什么是真理锚定验证?
真理锚定验证是 knowledge-absorber 的核心机制,确保输出的内容准确可靠。任何内容在输出前必须过这一关:
输入内容 → 提取核心主张 → 联网验证 → 标注不确定内容 → 输出
5.2 必须验证的内容类型
| 类型 | 示例 | 验证方法 |
|---|---|---|
| 具体数据 | "Python 3.12 于 2023 年发布" | 搜索 "Python 3.12 release date" |
| API 签名 | fetch(url, options) | 查官方文档 |
| 版本号 | "React 19 支持新特性" | 搜索 "React 19 features" |
| 历史事件 | "1991 年 Linux 发布" | 维基百科验证 |
| 绝对化论断 | "这是最好的方案" | 寻找反例或限定条件 |
5.3 不需要验证的内容
观点、建议、方法论、个人经验等主观内容不需要联网验证。
5.4 标注规范
| 类型 | 标注 | 示例 |
|---|---|---|
| 过时信息 | [已过时] | "Python 2 是主流 [已过时]" |
| 有争议 | [存在争议] | "最佳框架是 X [存在争议]" |
| 无法确认 | [待确认] | "该 API 返回 Promise [待确认]" |
通过真理锚定验证,knowledge-absorber 生成的知识卡片和海报内容更加可靠,避免了 AI 的幻觉问题。
6.国学风格自动触发
knowledge-absorber 还有一个非常贴心的特性 —— 国学风格自动触发。
6.1 触发关键词
当内容包含以下关键词时,系统会自动切换到水墨国学风格(风格 11):
| 类别 | 关键词示例 |
|---|---|
| 经典文献 | 论语、庄子、道德经、史记、诗经、易经、孟子、荀子、春秋、左传 |
| 学派思想 | 国学、古文、儒、道、佛、哲学、人文、儒家、道家、禅宗 |
| 历史人物 | 孔子、老子、孟子、庄子、荀子、墨子、韩非子、朱熹、王阳明 |
| 文学体裁 | 古诗、词、赋、骈文、散文、文言文 |
| 其他 | 经史子集、四书五经、诸子百家、传统文化 |
6.2 自动触发效果
上面案例3中的比亚迪财报海报,虽然不是传统国学内容,但通过手动指定"水墨国学"风格,同样获得了非常惊艳的效果。水墨背景 + 传统字体的设计语言,让财务数据也充满了文化韵味。
7.输出目录结构
每次知识摄取完成后,knowledge-absorber 会生成以下输出文件:
outputs/knowledge_YYYYMMDD_HHMMSS/
├── knowledge_card.md # 知识卡片 Markdown
├── knowledge_card.interactive.html # 交互式 HTML
├── wan_prompt.txt # 海报 Prompt(可选)
└── wan_result.json # 生图结果(可选)
知识卡片 Markdown 文件可以直接用于学习笔记整理,交互式 HTML 文件则提供了更好的阅读体验,支持折叠/展开、搜索、导航等交互功能。
8.工作流程总结
knowledge-absorber 采用 3 步引导式工作流,确保用户有足够的控制权:
| 步骤 | 说明 | 用户操作 |
|---|---|---|
| 步骤 1:启动询问 | 收集用户偏好(目标读者、海报需求、分辨率) | 输入 URL/文件 + 确认参数 |
| 步骤 2:知识摄取与验证 | 摄取内容 → 真理锚定 → 生成知识卡片 → 海报 Prompt | 等待 Skill 完成处理 |
| 步骤 3:确认后生图 | 用户确认后调用 Wan 2.7 → 返回图片 URL | 回复"确认生图"或指定风格 |
这个设计非常合理:NEVER 在用户未明确确认前直接执行 Wan 生图。原因是 API 调用消耗额度且不可撤销,用户可能只需要知识卡片,不需要海报。
9.总结
今天主要带大家了解并实现了 knowledge-absorber(知识吸收器)的完整使用流程,这个 Claude Code Skill 以"深度解析链接/文档/代码 + Wan 2.7 知识海报生成"为核心优势,结合学习笔记整理需求,通过真理锚定验证机制与 11 种视觉风格,形成了一套从 URL/PDF/Word/Markdown 到知识卡片 + 信息图海报的全链路知识处理解决方案。
通过这套实践方案,小伙伴们能够高效突破传统知识整理的痛点 —— 借助知识摄取(包括 URL 抓取、PDF 解析、真理锚定验证)、知识卡片生成(包括 Markdown、交互式 HTML)、海报 Prompt 生成、Wan 2.7 生图,无需手动整理大量资料,就能快速生成导师级教学笔记(如本次演示"大语言模型 LLM 详解"、"比亚迪 2025 年报"、"魔法液体科普知识"、"武汉 OPC 政策解读")。
无论是百科知识内容,还是财报 PDF 分析、儿童科普知识、政策文件解读,都能通过 knowledge-absorber 一键完成,极大提升知识整理效率。在实际应用中,该 Skill 不仅支持多种输入格式(URL/PDF/Word/Markdown/代码/图片),还内置真理锚定验证机制有效解决了 AI 幻觉问题,同时提供 11 种海报风格自动判断能力,适配性远优于传统的手动整理方式;特别是通过国学风格自动触发机制,当内容包含论语、道德经、庄子等关键词时,自动切换水墨国学风格,让传统文化内容获得最佳视觉效果。同时,方案具备良好的扩展性 —— 小伙伴们可以基于此扩展更多应用场景,如技术文档学习、开源代码分析、学术论文解读、企业培训资料整理等,进一步发挥知识吸收器在教育、科研、企业知识管理等领域的应用价值。
感兴趣的小伙伴可以按照文中提供的步骤进行实践,根据实际使用场景调整海报风格和参数配置。今天的分享就到这里结束了,我们下一篇文章见。