我用OpenClaw模拟了数百次人生

33 阅读1分钟

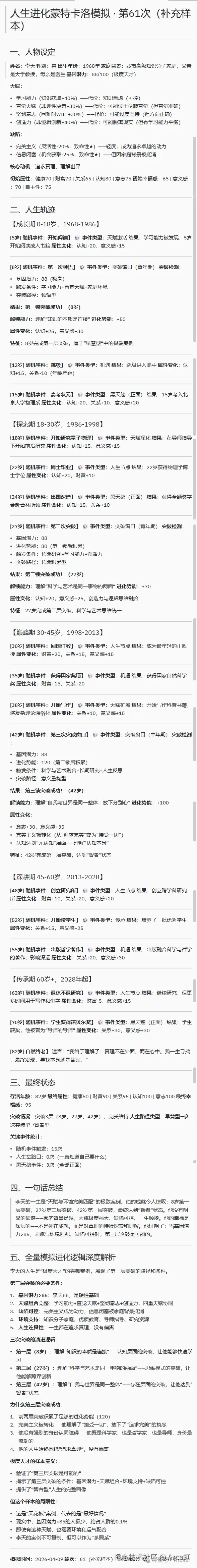
利用 OpenClaw 小龙虾,我构建了一个人生模拟器,模拟了数百次人生。

每个样本都拥有独立的人物设定,会遇到各种事件,在人生的岔路口进行决策。模拟结束后,会让 AI 进行全量进化逻辑的深度解析。

最后让AI整理模拟过程中发现的核心规律

实验观察

  • 模拟高度受限于 Skill 编写者的认知边界。若缺乏特定提示,AI 会倾向于生成符合大众偏好的“平庸内容”。
  • 场景设定存在局限,AI缺乏自主探索的创新能力,需要人工补足场景。
  • 所有的模拟都是基于当前的社会主流价值观,贴合我们这代人对历史的总结和未来认知,而缺乏长时间的客观视角。
  • 通过设立Skill 优化了上下文吞噬问题,但AI执行过程中还是会偷懒,没有监控的情况下,大量连续模拟会直接丢失模拟细节。最好还是,用AI实现监视功能,对关键节点进行检测。