聊聊我用了一段时间的 AiPy——国产 AI Agent 真的能用了

0 阅读3分钟

最近 AI Agent 这个概念火得一塌糊涂,OpenClaw 算是把圈子炒热了,但说实话,真要上手试试,对普通人来说门槛还是太高了。先是环境配置,又是各种插件安装,折腾半天跑不起来是常事,更别说数据安全这块,毕竟代码跑在本地,一不小心权限给多了,什么东西都往外传,想想也有点慌。

朋友给我推荐了 AiPy,说是国内团队做的,早就开源了,比 OpenClaw 还早近一年,抱着试试的心态下载安装了,这段时间用下来,有些感受想聊聊。

第一感受:下载即用

下载完双击安装,下一步下一步就完事了,完全不需要碰命令行,更不需要配置什么 Python 环境、环境变量这些东西,装好就能用。这点真的太重要了——大部分人想用 AI 帮忙干活,不是想折腾开发环境的。

它到底能干什么?说几个实际场景

1. 帮我整理信息写总结

平时看文章,看到长文或者干货文,扔个链接给 AiPy,让它帮我总结要点,提取关键信息,再保存成 Markdown 文件。它不会一句"无法抓取内容"就把你打发了,要是第一次脚本跑失败了,它会自己换方案重新来,真的是锲而不舍。试过丢了一篇几文章进去,它老老实实给我总结完,分类整理好存在本地。

输入:

AiPy会从内容概要、核心观点和关键金句摘录三方面对文章进行全面分析

2. 自动化日常工作

自从1.0版本新增定时任务功能之后,我每天都在用。比如我让它每天早上帮我整理最新的15条国际新闻,规划今天要做的事;晚上下班前自动生成日报。它真的到点就自己跑,从收集信息到整理成文档,一步到位。

看结果,定时任务到点自动触发,不用我手动输入,不过电脑需要一直打开,一旦关闭就无法完成任务

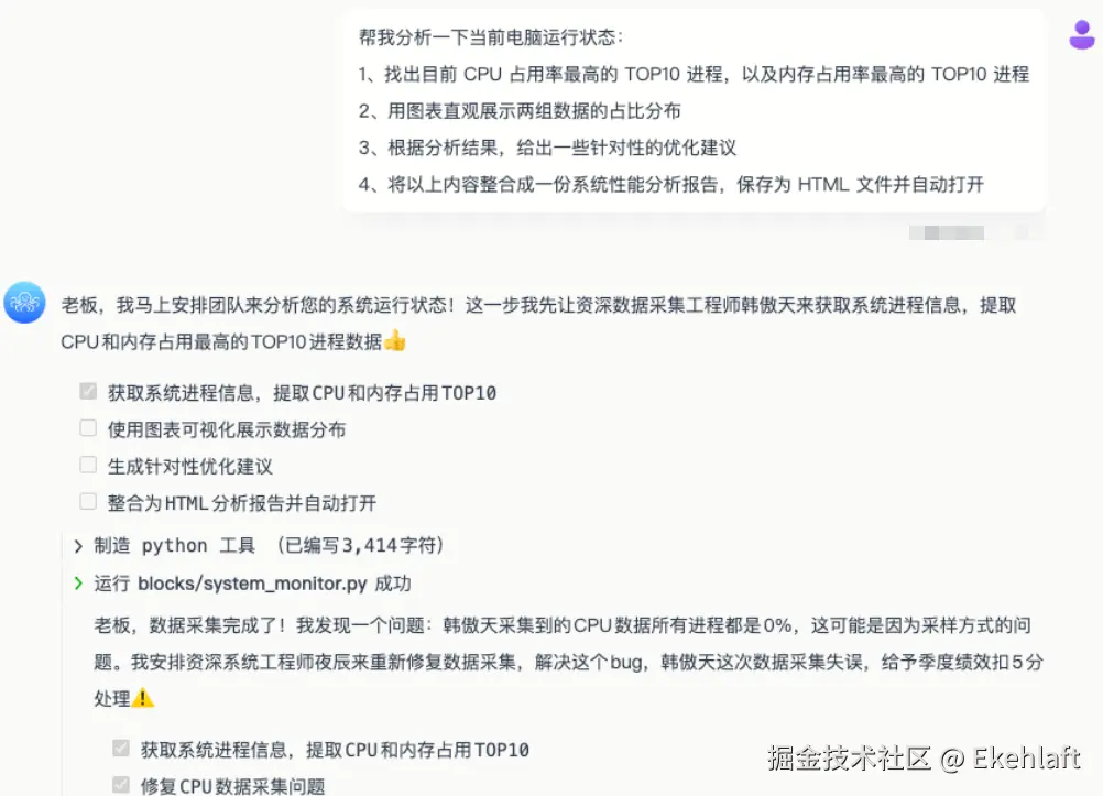
3. 分析电脑问题

前阵子电脑总是卡,风扇狂转,我就给了AiPy一条指令:分析当前电脑 CPU 和内存占用率最高的 TOP10 进程,并生成可视化报告。

·直接给我出了个 HTML,两张图分别标清楚 TOP10 进程,还附了优化建议,哪个该关哪个不该说的明明白白,比我自己对着活动监视器猜强多了。

几个我觉得特别好用的新特性

这次大更,我觉得几个功能确实戳中需求:

  • 皮肤系统——三种风格:浅色适合白天干活,深色晚上护眼,还有个玄幻风,真的挺有新意,喜欢新鲜的可以试试
  • 自定义角色——你可以自己设定 AI 的性格语气,调好了还能生成"传功口令"分享给朋友,挺有意思
  • 微信远控——出门在外,老板突然要改个东西,直接微信发指令给 AiPy,它在你电脑上自己跑,做好了还能把文件发回微信,真的救过我好几次
  • 托盘驻留——以前点关闭就直接退出了,现在最小化到托盘,想用的时候点一下就出来,不会误关了,细节做得越来越好了

好用归好用,但实际使用中也存在一些问题,希望AiPy可以不断更新,把功能越做越好