前端HTTP缓存全解析:强缓存+协商缓存,从原理到实战

0 阅读13分钟

在前端性能优化体系中,HTTP缓存是最基础、最高效的优化手段之一——它能大幅减少重复网络请求,降低服务器负载与带宽消耗,同时让页面加载速度提升数倍,直接优化用户体验。本文将从基础概念到实战技巧,结合图表拆解HTTP缓存的核心知识点,帮你彻底吃透,直接用于面试和项目开发。

一、缓存基础认知:先搞懂“缓存到底是什么”

HTTP缓存本质是“资源复用”的机制——浏览器或服务器将首次请求的资源保存一份副本,后续请求时无需重新获取(或仅需轻量验证),直接复用副本,从而提升请求效率。

1.1 缓存的两大分类

最基础的缓存分为客户端缓存和服务器端缓存,本文重点聚焦前端高频接触的「客户端缓存(浏览器缓存)」:

  • 客户端缓存(浏览器缓存) :将资源缓存到本地浏览器(内存或磁盘),后续请求优先读取本地缓存,无需频繁向服务器发起请求,是前端性能优化的核心抓手。

image.png

  • 服务器端缓存:将资源缓存到服务器端(如Redis、CDN、服务器本地),减少服务器重复处理请求的压力,常见于后端优化(本文不展开)。

image.png

1.2 缓存的核心作用

  1. 减轻服务器压力:减少重复请求的处理成本,尤其对于高并发场景,缓存能显著降低服务器负载。
  2. 节省带宽成本:重复资源无需重复传输,大幅减少网络流量消耗(静态资源占比越高,效果越明显)。
  3. 提升页面性能:本地读取缓存的响应时间可缩短至1-4毫秒,远快于网络请求(通常几十到几百毫秒),页面加载更流畅。

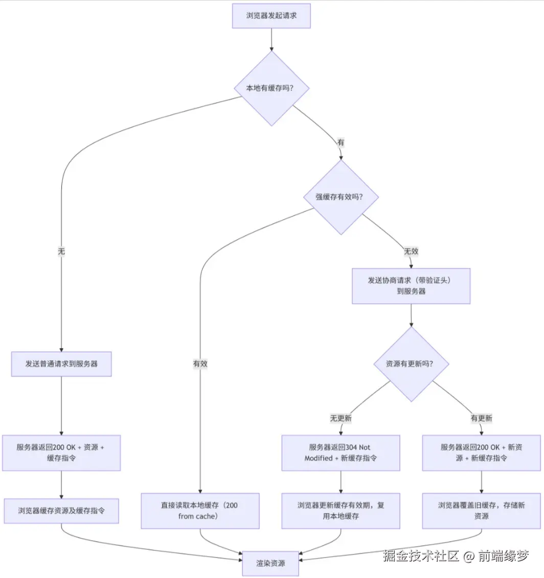
1.3 缓存的整体执行流程(可视化)

为了更直观理解缓存的执行逻辑,先看一张完整的缓存流程图,后续内容将围绕这个流程展开:

image.png 从流程图能清晰看出:缓存的核心逻辑是“优先复用本地资源,无效再与服务器协商”,分为「强缓存」和「协商缓存」两个关键环节,这也是本文的核心重点。

二、强缓存:无需请求服务器,直接复用缓存

2.1 核心概念

强缓存是最“高效”的缓存方式——浏览器在加载资源时,会先检查本地缓存中是否有该资源,若缓存命中且未过期,完全不向服务器发送任何请求,直接从本地缓存(内存或磁盘)加载资源,响应时间极短。

2.2 核心响应头:控制强缓存的“开关”

强缓存的生效与否,完全由服务器返回的响应头控制,主要有两个核心字段:Cache-Control(HTTP/1.1,推荐使用)和Expires(HTTP/1.0,已逐渐淘汰)。

(1)Cache-Control:现代首选,相对时间控制

Cache-Control是HTTP/1.1引入的通用首部,支持多个指令组合,核心指令如下:

  • max-age:最核心指令,指定缓存的有效时间,单位为秒(s)。例如 Cache-Control: max-age=3600,表示该资源在请求成功后,3600秒(1小时)内有效,期间再次请求直接命中强缓存。
  • public/private:声明资源的缓存范围。public表示资源可被浏览器、CDN、代理服务器等所有缓存节点缓存;private表示资源仅能被浏览器本地缓存(默认值)。
  • no-cache:注意!并非“不缓存”,而是允许缓存,但每次使用前必须向服务器验证(强制触发协商缓存)。
  • no-store:真正的“不缓存”,禁止浏览器和任何缓存节点存储该资源的副本,每次请求都必须重新从服务器获取完整资源。

实际开发中,静态资源(JS/CSS/图片)常用配置:Cache-Control: public, max-age=31536000(缓存1年)。

(2)Expires:历史遗留,绝对时间控制

Expires是HTTP/1.0时代的字段,通过指定「绝对时间」来控制缓存有效期,格式为 Expires: Wed, 21 Oct 2025 07:28:00 GMT

生效逻辑:浏览器对比当前本地时间与Expires指定的时间,若当前时间在过期时间之前,就命中强缓存;否则缓存失效。

缺点:依赖客户端与服务器时间一致——如果客户端本地时间被修改(如手动调快/调慢),会导致缓存判断失误,因此现代项目优先使用Cache-Control,Expires仅作为兼容老旧客户端的兜底方案。

2.3 强缓存的命中标识

在Chrome开发者工具的Network面板中,若强缓存命中,会显示以下两种状态:

  • 200 OK (from memory cache) :资源从内存缓存中读取(临时缓存,关闭浏览器后失效)。
  • 200 OK (from disk cache) :资源从磁盘缓存中读取(持久化缓存,关闭浏览器后仍保留)。

三、协商缓存:缓存失效后,与服务器“确认”是否复用

3.1 核心概念

当强缓存未命中(缓存不存在)或已过期(max-age到期/Expires过期)时,浏览器会向服务器发送请求,验证资源是否有更新——这个过程就是协商缓存。

协商缓存的核心特点:一定会向服务器发送请求,但请求体极小(仅包含验证信息);若资源未更新,服务器返回304状态码,浏览器复用本地缓存;若资源已更新,服务器返回200状态码和新资源。

3.2 两组核心验证头:协商缓存的“验证凭证”

协商缓存的验证逻辑,依赖两组“请求头+响应头”的配对,分别是「Last-Modified/If-Modified-Since」和「ETag/If-None-Match」,其中后者更精准、更常用。

(1)Last-Modified / If-Modified-Since:基于修改时间的验证

这是HTTP/1.0引入的验证方式,核心是通过“资源最后修改时间”来判断资源是否更新,完整流程如下:

  1. 首次请求:浏览器发送普通请求,服务器返回资源时,在响应头中添加 Last-Modified 字段,值为该资源在服务器上的最后修改时间(格式:Last-Modified: Thu, 10 Oct 2019 08:00:00 GMT)。

  2. 再次请求:强缓存失效后,浏览器在请求头中带上 If-Modified-Since字段,其值为上次响应头中的Last-Modified值(相当于“告诉服务器:我本地缓存的资源最后修改时间是这个,你看看有没有更新”)。

  3. 服务器验证:服务器对比If-Modified-Since和资源当前的最后修改时间:

    1. 时间一致(资源未更新):返回 304 Not Modified,无响应体,仅返回更新后的缓存指令(如新的max-age)。
    2. 时间不一致(资源已更新):返回 200 OK + 新资源 + 新的Last-Modified字段。

缺点:存在“误判”风险——如果文件内容修改但修改时间未变(如手动修改文件后,未修改系统时间),或文件内容未修改但修改时间变了(如重新部署未变更的文件),都会导致验证失效。

(2)ETag / If-None-Match:基于唯一标识的验证(推荐)

为解决Last-Modified的缺陷,HTTP/1.1引入了ETag机制——服务器为每个资源生成一个唯一标识(通常是文件内容的哈希值,如MD5、SHA1),资源内容一旦变化,ETag就会变化,验证更精准。

完整流程如下:

  1. 首次请求:浏览器发送普通请求,服务器返回资源时,在响应头中添加 ETag 字段,值为资源的唯一标识(格式:ETag: "68297cd8-1234")。

  2. 再次请求:强缓存失效后,浏览器在请求头中带上 If-None-Match 字段,其值为上次响应头中的ETag值(相当于“告诉服务器:我本地缓存的资源标识是这个,你看看有没有更新”)。

  3. 服务器验证:服务器对比If-None-Match和当前资源的ETag:

    1. 标识一致(资源未更新):返回 304 Not Modified,无响应体,仅更新缓存指令。
    2. 标识不一致(资源已更新):返回 200 OK + 新资源 + 新的ETag字段。

优势:完全基于资源内容判断,不受修改时间影响,能精准识别资源是否变化,是现代项目的首选验证方式。

3.3 两组验证头的对比(表格清晰区分)

验证方式核心依据优点缺点适用场景
Last-Modified/If-Modified-Since资源最后修改时间实现简单,兼容性好(支持HTTP/1.0)易误判,无法精准识别内容变化老旧系统兼容,非核心静态资源
ETag/If-None-Match资源内容哈希(唯一标识)验证精准,不受时间影响生成哈希需消耗服务器少量性能现代项目首选,核心静态资源、接口

四、易混淆缓存指令:彻底分清no-cache、no-store等

很多开发者容易混淆Cache-Control的几个核心指令,尤其是no-cache和no-store,这里用图表和通俗解释,帮你一次性分清:

4.1 核心指令对比表

指令是否存储缓存是否需要服务器验证通俗解释适用场景
max-age=xxx否(有效期内)指定时间内,直接用本地缓存,不麻烦服务器静态资源(JS/CSS/图片等)
no-cache是(每次都要验证)可以存缓存,但用之前必须问服务器“是否过期”不常更新但需保证新鲜度(如新闻详情页)
no-store无(每次都重新请求)完全不存缓存,每次都要从服务器拿新资源实时数据(如股价、订单、实时消息)
public看其他指令所有人都能缓存(浏览器、CDN等)公开静态资源(如网站首页图片)
private看其他指令只有当前浏览器能缓存,不允许CDN等缓存用户个性化资源(如个人中心页面)

4.2 补充说明:其他常用缓存字段

  • Pragma:HTTP/1.0遗留字段,作用与Cache-Control: no-cache完全一致,仅用于兼容老旧客户端(现代项目可忽略,若需兼容可添加)。Chrome开发者工具勾选“Disable cache”时,会自动在请求头中添加Pragma: no-cache
  • Vary:用于实现“差异化缓存”,指定需要区分的请求头字段(如Cookie、Accept-Language)。例如设置Vary: Cookie,表示相同URL但Cookie不同的请求,会被视为不同资源,分别缓存(适用于个性化页面,如不同用户的个人中心)。

4.3 缓存有效期的判断优先级

当响应头中同时存在多个缓存相关字段时,浏览器会按以下优先级判断缓存有效期(从高到低):

  1. 优先使用 Cache-Control: max-age + 服务器返回的Date字段计算(最精准)。
  2. 若没有max-age,使用 Expires 绝对时间(需客户端与服务器时间一致)。
  3. 若以上都没有,使用 (当前时间 - Last-Modified) / 10 作为默认有效期(兜底方案)。
  4. 若以上都没有,默认不缓存。

补充:max-age=0 等价于 no-cache,缓存记录仍保留,但每次使用前必须向服务器验证。

五、工程化实战:缓存策略落地指南

理解了缓存原理,更重要的是在项目中合理运用——不同资源的缓存策略不同,错误的缓存配置会导致“资源更新不及时”“缓存失效”等问题,以下是前端项目的最佳实践:

5.1 静态资源(JS/CSS/图片/字体/视频):长期缓存+文件指纹

静态资源通常不常变更,适合设置超长缓存(如1年),配合「文件指纹」机制,解决“缓存更新不及时”的问题。

  • 缓存配置Cache-Control: public, max-age=31536000(1年有效期)。

  • 文件指纹机制:通过Webpack、Vite等构建工具,给静态资源文件名添加「内容哈希值」(如app.68297cd8.js)。

    • 资源内容不变 → 哈希值不变 → 文件名不变 → 继续命中缓存。
    • 资源内容变更 → 哈希值变更 → 文件名变更 → 视为新资源,自动失效旧缓存,加载新资源。

5.2 HTML页面:不缓存或短缓存

HTML是页面的入口文件,若缓存HTML,会导致用户无法及时获取更新后的页面(即使静态资源已更新),因此建议:

  • 配置:Cache-Control: no-cache(允许缓存,但每次都向服务器验证),或Cache-Control: max-age=60(短缓存,1分钟)。
  • 目的:保证用户每次打开页面,都能获取最新的HTML,从而加载最新的静态资源(通过文件指纹匹配)。

5.3 接口请求:按需配置缓存

接口请求的缓存策略,需根据接口类型灵活调整:

  • 非实时接口(如列表页、详情页接口):设置Cache-Control: no-cache,走协商缓存,减少重复请求。
  • 实时接口(如订单、股价、消息接口):设置Cache-Control: no-store,禁止缓存,每次都获取最新数据。
  • 个性化接口(如个人中心接口):配合Vary: Cookie,实现差异化缓存,避免不同用户的缓存相互干扰。

5.4 缓存调试技巧

在Chrome开发者工具中,可快速调试和查看缓存状态:

  1. 打开Network面板,刷新页面,查看各资源的Status和Size字段:

    1. 200 from memory/disk cache:强缓存命中。
    2. 304 Not Modified:协商缓存命中。
    3. 200 OK:缓存未命中,加载新资源。
  2. 勾选Network面板右上角的「Disable cache」,可临时禁用缓存,用于调试资源更新问题。

  3. 点击具体资源,查看「Response Headers」,可查看服务器返回的缓存指令(Cache-Control、ETag等)。

六、总结:一文吃透缓存核心要点

HTTP缓存的核心是“资源复用”,围绕「强缓存」和「协商缓存」展开,结合本文内容,用3句话总结核心要点:

  1. 强缓存靠Cache-Control(max-age)和Expires控制,命中不发请求,优先用max-age。
  2. 协商缓存靠「Last-Modified/If-Modified-Since」和「ETag/If-None-Match」验证,命中发请求但无响应体,优先用ETag。
  3. 工程化落地:静态资源「长期缓存+文件指纹」,HTML「短缓存/协商缓存」,接口按需配置,用Vary实现差异化缓存。

缓存是前端性能优化的“性价比之王”,掌握其原理和实战技巧,不仅能提升项目性能,也是前端面试中的高频考点。建议结合实际项目,动手配置缓存策略,加深理解。

面试小技巧:被问缓存时,可先讲缓存整体流程,再分强缓存、协商缓存拆解字段,最后说工程化实践,逻辑清晰。