告别命令窗口!AList+Bore 单文件 exe,傻瓜式公网访问本地文件

0 阅读1分钟

自制:AListBoreV1.1.1 单文件便携版,U盘即用,一键公网访问文件

分享一个自己做的小工具:AList+Bore 整合便携版,单exe开箱即用,适合临时文件共享、外网访问本地资料。

工具特点

✅ 单文件 exe,无需安装、无需依赖 ✅ U盘随身携带,即插即用 ✅ 内置 AList 文件管理 + Bore 公网穿透 ✅ 双击运行,自动生成本地+外网地址 ✅ 关闭窗口不退出,托盘运行 ✅ 无广告、无捆绑、免费使用

使用说明(精简版)

  1. 运行 AListBore.exe
  2. 浏览器打开:
  3. 账号:admin,密码看软件界面
  4. 首次使用请务必修改管理员密码

完整教程

我已经写了详细 PDF 教程,包含:

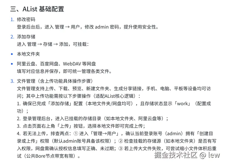
  • 登录与修改密码
  • 添加存储(本地文件夹/网盘)
  • 文件上传/下载/管理
  • 服务启停与注意事项
  • Bore 公网穿透使用建议

下载包里直接包含教程,打开就能看。

下载地址

📁 工具包:AListBore.exe + 使用教程.pdf 链接:wwauw.lanzou.com/b01bjc5tfe 密码:hszn

重要提醒

  • 公共 Bore 节点仅适合临时使用
  • 重启后外网地址会变化
  • 不适合大文件、长期运行
  • 使用完及时退出,更安全

需要交流或反馈问题,欢迎留言~ #alist #bore #公网穿透 #NAS #便携工具 #Windows

image.png

image.png 蓝凑云二维码 image.png