用ToClaw打造AI自动助手:重复任务一键托管,告别加班(附实操场景)

52 阅读7分钟

前言

每天打开电脑,其实都会做很多重复性的事情:清理桌面、查看信息、整理文件、检查任务状态……这些事情单独看都不复杂,但它们每天都在发生,而且一套流程下来就要花掉不少时间。

更关键的是,这些工作大多不需要动脑,属于典型的机械重复,但你又必须亲自去完成。时间久了,就会陷入一种很典型的状态——事情不难,但很耗时间;可以不做,但又不能不做。

这就是很多人都会遇到的“重复任务困境”。

而这类问题, ToClaw 能帮你完美解决。ToClaw 是 ToDesk 推出的桌面AI助手,不只是一个聊天工具,而是一个可以真正帮你“执行任务”的助手。通过自然语言,你可以直接让它帮你处理文件、分析信息、执行操作,甚至自动完成一整套流程。

在这篇文章里,我会用几个实际场景,来展示我是如何用 ToClaw 搭建一个“自动干活助手”的,把那些每天都要做的重复任务交给 AI,而我只需要关注最终结果。

一、ToClaw 是什么,和 OpenClaw 有什么区别

在开始实战之前,先简单说清楚 ToClaw 的定位,避免有人搞混。

ToClaw 是 ToDesk 官方出品的 AI Agent 客户端,面向普通用户和轻量级使用场景,主打"零门槛、快上手"。你不需要懂 Python,不需要配置任何开发环境,下载安装包,登录 ToDesk 账号,就能直接用。

OpenClaw 则是面向开发者的开放框架,支持自定义 Agent、自定义工具链,灵活度更高,但相应地需要一定的技术基础来部署和配置。

对于大多数用户来说,ToClaw 就够了,而且体验更流畅。特别是 2.1.0 版本之后,ToClaw 已经内置了对 ToDesk 远程控制能力的调用,这意味着你可以直接让 AI 去操作你的远程设备,而不只是在本机跑任务。

二、快速入门ToClaw

如果你之前接触过各种 AI Agent 框架,大概率会被“环境配置 + API Key + 依赖安装”这一套流程劝退。而 ToClaw 的优势就在于:几乎没有上手门槛,整个过程更像是在用一个普通软件

首先,你只需要下载安装 ToClaw 客户端,并登录你的 ToDesk 账号。完成登录后,就可以直接进入主界面开始使用,不需要额外配置开发环境,也不需要单独申请模型 API。

进入 ToClaw 后,你会看到一个类似聊天窗口的交互界面,这也是它的核心入口。你可以像和 ChatGPT 对话一样,直接输入需求,例如:

  • 帮我整理某个目录下的文件
  • 分析一段日志并找出异常
  • 执行一个简单的自动化任务

ToClaw 会根据你的描述自动拆解任务,并调用内置能力去执行。整个过程不需要你关心底层细节,你只需要关注“要做什么”。

三、实战:用 ToClaw 做自动化任务

3.1 打通远程能力:支持调用 ToDesk 远程控制与文件传输

ToClaw 2.1.0 最核心的升级,在于它不再只是一个“本地执行任务”的 AI 工具,而是真正打通了远程设备的操作能力。通过与 ToDesk 的深度集成,ToClaw 可以直接调用远程控制与文件传输功能,让 AI 从“建议者”变成“执行者”。

ToClaw可以直接查看当前远程电脑的文件夹,这样不需要进入远程桌面也能在本地桌面很好的进行管理。

在 ToClaw 的实际使用中,文件传输不再需要你手动打开远程桌面、拖拽文件或配置复杂的共享路径,而是可以通过一句自然语言指令直接完成。

3.2 网页信息自动收集和整理

除了本机和远程设备的操作,ToClaw 配合 agent-browser 技能还能做网页自动化,这对于需要定期收集信息的场景很有用。

比如你每天需要关注几个技术社区的热门文章,以前的做法是一个个网站打开,手动浏览,把感兴趣的内容复制出来。现在可以这样:

ToClaw 会调用 agent-browser 技能,依次访问这些页面,抓取对应的信息,整理成你要求的格式输出。接下来,你得到的是一份已经整理好的信息摘要,不需要自己去刷网站。

把这个任务设置成定时任务,每天早上自动跑一次,你的"技术早报"就有了。

3.3 自动编写每天的工作汇报

每天写工作汇报,其实是一件很典型的重复性工作,需要你回忆当天做了什么,再整理成结构化内容,既费时间又容易遗漏。

用 ToClaw 后,你只需要说一句:

“根据我今天的工作内容生成一份日报”。

它就可以自动读取相关记录并进行整理。

然后自动输出类似这样的结构:

  • 今日完成
  • 遇到的问题
  • 明日计划

这样你就不需要再手动回忆和组织内容,直接得到一份整理好的工作汇报。

对于我来说这真的是一个非常好的用的神器,我可以直接使用ToClaw来帮我处理工作日报,并且写入到文件中。

3.4 工作总结

在日常工作中,整理当天做过的事情往往需要回忆和翻找多个文件,尤其是当涉及多个文档和任务时,很容易遗漏或耗费较多时间。借助 ToClaw,可以将这一过程自动化处理,例如通过指令让它自动搜索电脑中“昨天修改过的 Word 文档”,读取其中的内容,并对信息进行提炼与归纳。

在这个过程中,ToClaw 会自动完成文件检索、内容读取以及关键信息提取,并根据时间线或任务类型进行整理,最终生成一份结构清晰的工作总结,例如“完成了哪些任务、处理了哪些问题、涉及了哪些内容”等。最后,它还可以将整理好的结果直接保存为一份“工作日报”到桌面,省去手动整理和存档的步骤。

通过这种方式,原本需要人工完成的回顾、整理与撰写工作,可以被自动完成,不仅提高了效率,也让工作记录更加完整和规范。

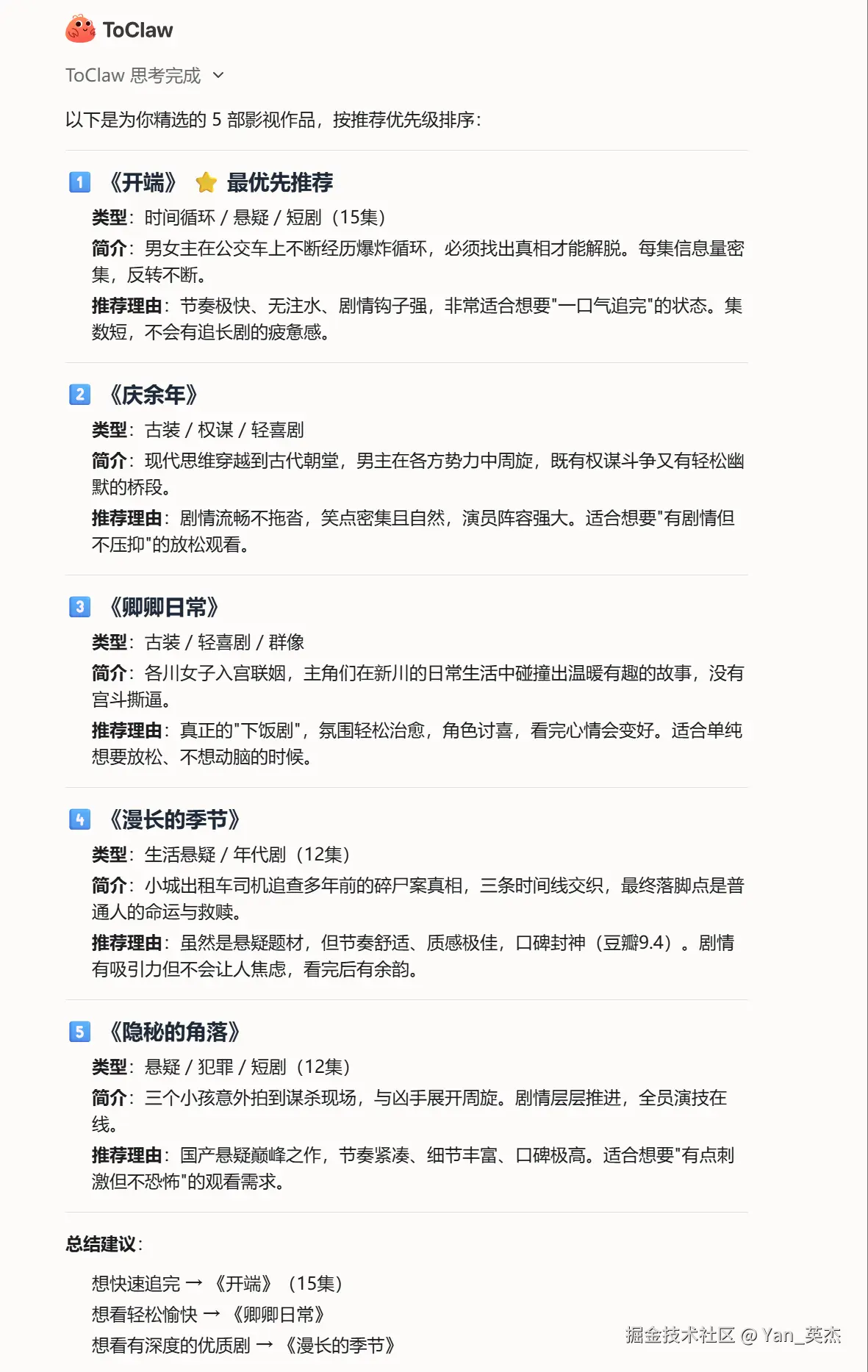
3.5 懒人追剧选择神器

追剧对我来说最大的痛点,其实不是没时间,而是选剧太难。每次打开平台,面对一堆推荐列表,我都要来回筛选、看简介、看评分,有时候还要对比几部,最后花了很久,还是不知道该看哪一部。

用 ToClaw 之后,这件事变简单了。我只需要说一句“帮我推荐几部适合放松的剧”或者“推荐几部节奏快一点的影视内容”,它就会帮我自动筛选和整理推荐结果,比如按类型、热度或者评分分类,并给出简要介绍,让我可以很快做出选择。

更方便的是,我还能加一些具体偏好,比如“适合晚上放松的”或者“剧情紧凑一点的”,ToClaw 会根据这些条件帮我进一步过滤内容。这样我不用再花时间纠结选哪一部,而是可以直接进入观看状态。

四、总结

ToClaw 本质上解决的不是“能不能做任务”,而是“要不要自己做”的问题。它把那些每天都要重复执行的操作交给 AI 来处理,通过自然语言下达指令,就可以完成从信息获取到任务执行的一整套流程,不再需要手动一步步操作。无论是本机任务、远程设备处理,还是网页信息收集与整理,都可以统一交给 ToClaw 去执行。

对于有大量重复性工作的人来说,这种方式能明显减少时间消耗,把精力从机械操作中释放出来。你只需要定义目标和结果,剩下的执行过程交给 AI,这不仅提升了效率,也在一定程度上改变了日常工作的方式,让“自动化干活”变成一种新的习惯。