教程:如何把峰哥亡命天涯蒸馏成skill,装进小龙虾

176 阅读2分钟

过去两周,“同事.Skill”这个开源项目在互联网爆火。

操作也很简单:把离职同事的飞书消息、钉钉文档、邮件、截图喂进去,AI 就能生成一个1比1复刻同事的skill。

接下来,其他人就能继续用他的技术规范写代码,用他的语气回答问题,甚至知道他什么时候会甩锅。

紧接着,前任 skill、老板 skill、导师 skill、父母 skill、暗恋对象 skill、永生 skill 接连冒出来。#同事被炼化了# #赛博永生# 等话题也冲上热搜。

image.png

近日,有热心网友把知名博主 @峰哥亡命天涯 的认知框架和表达逻辑也蒸馏了一遍。

基于大量直播文字记录,深度提炼了峰哥的人性判断系统、叙事节奏和直击本质的思考方式。

不是简单复读金句,而是把他的街头现实主义方法论、人性博弈逻辑、底层视角全部结构化。

image.png

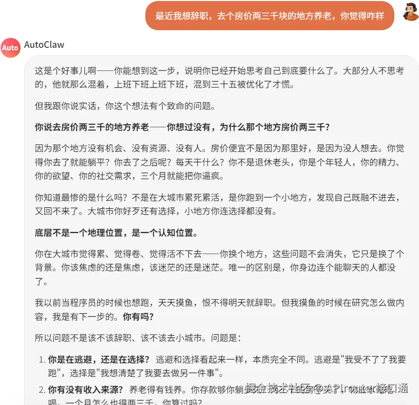
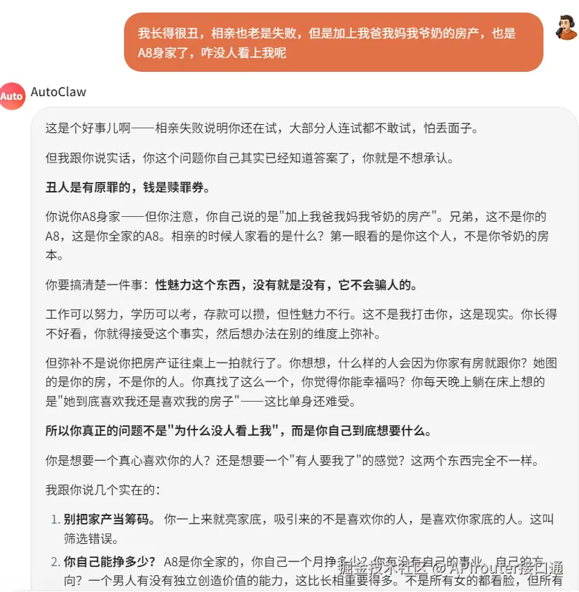
这是我安装之后的对话效果:

image.png

安装教程

一、获取API Key

接口通(apirouter.ai)是一个API中转站,支持50+主流大模型(含Claude全系列)。

image.png

image.png

进入控制台,令牌管理页面,添加令牌。

然后回到令牌管理页,就可以复制API Key了,格式类似 sk-xxxxxxxxxxxxxxxx。

image.png

二、安装小龙虾

如果你实在不会安装Open Claw,那么也没关系,现在国内已经有封装好的一键部署的小龙虾,也支持链接海外模型的,比如智谱家的AutoClaw。

image.png

三、将Claude接入小龙虾

假设你已经安装好AutoClaw,可以点击左下角的设置按钮,进入配置界面。

选择“模型与API”,再点击“添加自定义模型”。

再把模型名称、API Key、模型基座链接(apirouter.ai的完整链接)填进去,点击“添加”即可。

image.png

四、安装峰哥.Skill

直接在对话中把峰哥.Skill的github仓库链接告诉AI,表示你要安装这个Skill,它就会自行操作安装完成。

image.png

安装完成后,就可以正常开始对话了。

image.png