Google Voice 是什么?一篇搞懂其功能、使用方式与注意事项(2026)

201 阅读4分钟

前言:Google Voice美国电话简介

Google Voice(简称 GV),是 Google 于2009 年推出的、本质是基于VoIP的通信服务。

与传统手机号最大的不同在于:

没有实体 SIM 卡

✅ 直接绑定在 Google账号 上使用

当你成功注册 GV 后,会获得一个 以 +1开头的美国本地电话号码

只要能上网,就可以在 电脑 / 手机 / 平板 上使用这个号码完成:

• 拨打/接听电话
• 接收短信验证码
• 语音留言
• 电话转移等功能

一句话总结:

**GV = 一个永久免费的美国虚拟手机号 + 一个 Google 账号 ** (前提是:需要定期“保号”)


一、GV 号的完整组成格式(非常重要)

一个完整可用的 GV 号,通常包含:

  • Google账号
  • 绑定的Voice号码
  • 安全验证方式(如2FA)

实际使用中,这三样缺一不可,尤其是2FA 密钥,决定了账号的长期安全性。


二、Google Voice 的登录与使用方式

1️⃣ GV 网页版(推荐新手)

如果你不想安装 App,可以直接使用网页端:

👉 voice.google.com

登录Google账号后即可使用GV的全部基础功能。

2️⃣ GV 手机 App

Google Voice 同样提供官方 App:

• iOS:需要海外Apple ID下载
• Android:需要海外Google Play下载

App 名称:Google Voice

App名称Google Voice.jpg

说明:

网页版 + App 可以同时存在,功能基本一致。

三、Google Voice登录演示

GV 登录演示

GV登录演示.jpg

四、2FA密钥获取谷歌验证码的方法

当你只有2FA密钥,但无法接收Google验证码时,可以使用以下网站:

2fa.live

2fa.show

2fa.fun

使用方法:

  1. 打开以上任意一个网站
  2. 输入2FA 密钥
  3. 获取 Google 动态验证码

⏱ 验证码有效期:30 秒30秒没有使用需要重新提交2fa密钥再获取验证码。

2FA密钥再获取验证码.jpg

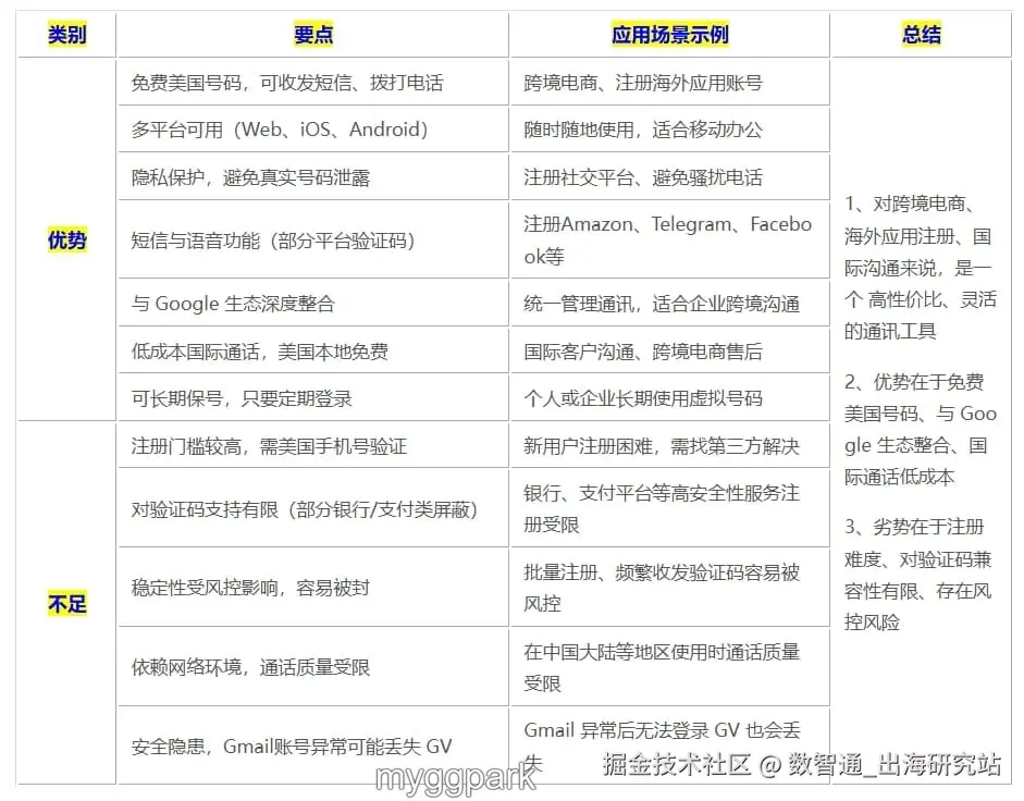
五、Google Voice 的优缺点分析(真实版)

GV的核心优点

• 无需实名认证,匿名性强
• 免月租
• 接收验证码免费

常见用途包括但不限于:

用于接收海外服务通知或验证信息(部分平台支持)

注意:

现在已经有不少平台不再支持GV注册,但依然是目前性价比较高的虚拟号码之一。

这张图是GV号能注册的App汇总: Gv号能注册的app汇总.jpg

通话费用说明

• 美国/加拿大:免费
• 其他国家和地区:需付费,但价格很低

GV通话费用说明.jpg

GV 的最大缺点(一定要知道)

虽然 GV 号称“永久免费”,但前提是:

必须保号,否则会被 Google 回收

具体规则:

• 至少 3 个月保号一次

使用方式包括:

• 打电话

• 发短信

⚠️ 注意:

GV号码被回收后,不影响它已经注册过的平台账号

最简单的保号方式:

给其他美国号码打电话即可,发短信容易让GV号触发异常检测。 Gv号触发情况.jpg

这张图是GV号的优缺点汇总: GV号优缺点汇总.jpg

六、Google Voice 养号建议(非常关键)

现在的GV号更容易被异常检测,建议至少先使用 3~6 个月 再做重要操作。

推荐养号步骤如下:

① 使用美国 IP 登录

• 优先使用 iOS 的Google Voice App
• 确认账号状态正常

② 定期拨打美国电话

• 同时满足使用验证 + 3 个月正常使用要求

③ 新号阶段不要频繁操作

不要短期内:

• 更换设备
• 修改密码

可修改:

• 辅助邮箱
• 2FA 密钥

因为新GV号就像“婴儿皮肤”,非常敏感,需要呵护。

④ 减少App高频操作

推荐登录Google邮箱查看验证码

⑤ 邮箱使用技巧(非常实用)

• 两个GV号码互发短信
• 邮箱会收到短信通知
• 直接在邮箱里点击“回复

这相当于通过邮箱回复短信,依然会被视为有效活跃使用 邮箱保号技巧.jpg

⑥ 使用GV号 3~6 个月后

账号稳定性明显提升

可考虑:

• 转移到自己的Gmail名下
• 修改密码长期持有

总结

Google Voice 并不是实体电话,本身也存在不少限制。

但在当前环境下,它依然是:

• 注册部分海外平台
• 保护隐私
• 降低实名风险
• 在部分场景下具有一定实用价值的选择

如果你已经拥有 GV 号,请一定按步骤使用、按周期保号,且用且珍惜

原文链接:有一个GV号能干什么系列: Google Voice美国电话的基础介绍