QClaw文档自动化:一键搞定办公文档难题

0 阅读11分钟

友友们,早上好,最近打算尝试一下新文风,话不多说,直接正文开始。

办公之日,大抵都要与文档纠缠的——Word的笔墨斟酌,Excel的数字堆砌,PPT的排版折腾,还有会议散后那堆杂乱无章的纪要,桩桩件件,都像附骨之疽,耗去大半光阴,却往往落得个疏漏百出的下场。QClaw这物件,腾讯唤作“小龙虾AI”,偏生能解这办公的困局,凭本地运行的本分、微信便可操控的便捷,把这些繁琐营生,都化作一句指令的功夫,不必费神钻营技巧,也能从机械的劳作里,挣出几分喘息的空隙,去做些真正要紧的事。

这QClaw的文档自动化,核心无他,不过是凭AI识得人的心意,调用起本地的那些办公软件——Word、Excel、PowerPoint,还有企业微信、腾讯会议之类,全程都在自家电脑里折腾,不往云端送半分数据,隐私倒也稳妥。以下便将它的四大用处,细细拆解开来,不弄那些花里胡哨的噱头,只说些实在的用法,便是新手,也能看得明白,用得顺手。当然这里,我也自定义了一个新分agent,名为办公小妹。

一、Word文档自动化:生成+润色,免却逐字逐句的苦役

职场之中,工作报告、总结、合同、通知,大抵是躲不开的。从前要伏案疾书,斟酌字句,排版格式,耗上半日功夫,写出来的东西,要么生硬刻板,要么疏漏百出。QClaw却能省却这些麻烦,要写便写,要改便改,不必手动敲一个字,不必调整一处格式,却能交出规整像样的文稿来。

它的用处,大抵分两类,一类是从零写起,一类是拾掇旧稿,适配的场景,也尽是办公里常见的那些。

  1. 智能生成Word文档:不必自己搭框架、想措辞,只需在微信的QClaw助手里,把要写的东西说清楚——主题是什么,用途何在,要写些什么核心内容,格式有什么讲究,它便会自动拿起“笔”,在Word里铺陈开来。譬如你说:“帮我写一份2026年第一季度的部门工作总结,要写清楚做了什么、有什么不足、接下来要怎么做,标题用宋体三号加粗,正文小四,行距1.5倍,加些一级二级标题,插个简单的工作完成表格,存到D盘的‘工作总结’文件夹里。”话一说完,它便会默默调用本地的Word,一笔一划写好,排版整齐,表格也插得妥当,写完了,还会提醒你一声,打开便能修改,省却了大半伏案的苦。

来看下效果:哈哈,感觉太官方。

  1. 一键润色优化文稿:若是已有现成的Word稿,字句粗糙,逻辑混乱,或是语气不对,也不必自己逐句修改。你只需让它打开那篇稿子,吩咐一句:“把D盘‘工作总结’里的‘一季度总结.docx’润润色,改改错别字和语病,把那些口语化的话,改成办公该有的样子,理顺段落,把重点标出来,润完了存成‘一季度总结-优化版.docx’。”它便会细细打磨,不留痕迹。若是合同,便帮你把条款改得严谨些,少些歧义;若是宣传文案,便帮你添些气力,读起来更有感染力,适配公众号的调子。这般省心,倒也省却了反复修改的烦扰。

还有一样好处,便是能批量处理。譬如“文档汇总”文件夹里,有十份通知,格式杂乱,你不必逐个打开调整,只需说一句,让它把这些稿子,都改成标题加粗、正文行距1.5倍的样子,批量存到“规范文档”文件夹里,它便会一一办妥,省却了逐个折腾的功夫。

二、Excel数据汇总:自动计算+整理,不必与数字死磕

Excel这东西,办公的人大抵都用过,密密麻麻的数字,要录入、要汇总、要计算、要筛选,还要画图表,手动折腾起来,不仅费眼费神,稍不留意,便会算错一个数字,漏了一行数据,先前的功夫,便都白费了。QClaw偏生能解这数字的困,它能读懂本地的Excel文件,那些汇总、计算、图表的营生,它都能一键办妥,便是多表格的复杂汇总,也不必你动手复制粘贴。

它的用法,大抵能覆盖办公里九成的Excel需求,说起来,也都是实在的用处。

  1. 数据批量汇总与整理:若是有多个Excel表格,要把里面相同的数据汇总到一起,或是单个表格里的数据杂乱无章,不必你逐行整理,逐表复制。你只需说:“把E盘‘销售数据’文件夹里所有的Excel文件,都读一遍,把‘销售额’‘销量’‘客户名称’这三列数据,汇总到一个新表格里,按客户名称排好序,删了重复的,标出没填全的,存成‘2026年3月销售汇总表.xlsx’。”它便会一一识别,细细整理,不添一项,不漏一项,比手动操作,稳妥得多。

  1. 自动计算与公式应用:不必你费心记那些繁杂的公式,不必手动输入一行行代码,你只需把要算的东西说清楚,它便会替你算得明明白白。譬如你说:“打开‘3月销售汇总表.xlsx’,算一算每个客户的总销售额,就是销量乘单价,添一列‘总销售额’,再算一算所有客户的合计和平均值,把销售额前5的客户,用红字体标出来。”无论是简单的加减乘除,还是求和、平均值、排名这些复杂些的计算,它都能算得精准,不必你再反复核对。

  2. 图表自动生成:数据算完了,要做成图表,才好看得明白。你不必自己手动插入图表,调整样式,只需说一句:“凭着‘3月销售汇总表.xlsx’里的客户销售额数据,做一个柱状图,横轴是客户名称,纵轴是总销售额,标题就叫‘2026年3月客户销售额排名’,加上数据标签,插到表格最后一页,调好看些,清晰些。”它便会替你做好,柱状图、折线图、饼图,你要什么样子,便是什么样子,省却了排版图表的烦扰。

三、PPT制作:一键生成+排版,免却排版设计的折腾

做PPT,大抵是许多职场人的烦心事。搭框架、找素材、排版式、加动画,往往要耗上一两小时,若是新手,更是手忙脚乱,排出来的东西,要么杂乱无章,要么逻辑混乱,风格也不统一,费心费力,却未必好看。QClaw偏生能省却这些折腾,你只需说清楚要做什么,它便会替你搭好框架,填好内容,排好版式,一键做出像样的演示文稿,不必你手动打开PPT软件,逐页调整。

它的好处,便在既省时间,又能做得好看,不必你费神钻营设计的技巧。

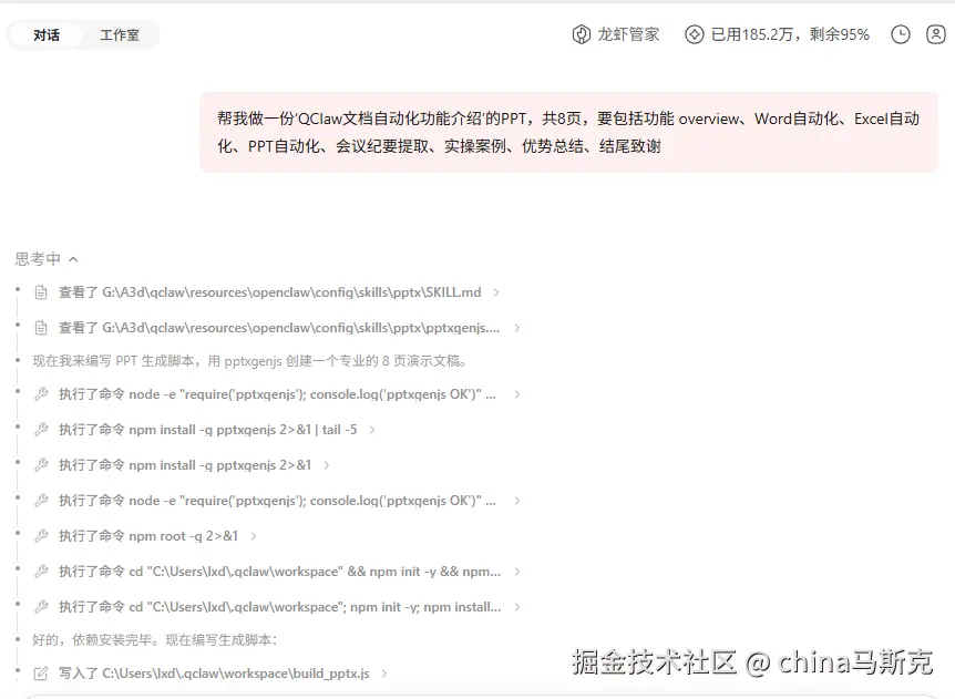
  1. 按需生成PPT框架与内容:不必你手动新建幻灯片,不必你逐页想内容,只需把主题、用途、核心内容和页数说清楚,它便会替你搭好框架,填好每一页的内容。譬如你说:“帮我做一份‘QClaw文档自动化功能介绍’的PPT,共8页,要包括功能 overview、Word自动化、Excel自动化、PPT自动化、会议纪要提取、实操案例、优势总结、结尾致谢,每一页标题简单些,内容也简洁,适合办公演示。”它便会默默调用本地的PowerPoint,搭好框架,填好内容,存成PPT文件,提醒你查看,你只需在此基础上稍作修改,便能使用。

  1. 自动排版与风格统一:不必你逐页调整字体、颜色、间距,不必你费心找模板,它会凭着PPT的主题,替你选好合适的模板、字体和颜色,让整个PPT的风格统一起来,好看又规整。譬如你说:“把刚才做的PPT,改成简约商务的样子,字体用微软雅黑,标题加粗,每一页加个简单的背景,调一调内容间距和字体大小,看得清楚些,加个淡入淡出的页面切换动画,时长0.5秒就好。”它便会一一办妥,整个PPT看起来,便会规整许多,不必你再逐页折腾。

  2. 素材自动插入与优化:若是要在PPT里插图片、表格、图表,不必你手动找、手动插,不必你调整大小和位置。你只需说:“在PPT的‘实操案例’那一页,插一张F盘‘PPT素材’文件夹里的QClaw操作截图,调一调大小,和文字对齐;在‘优势总结’那一页,插之前做的销售数据柱状图,弄清楚些,适配页面大小。”它便会替你插好,调整妥当,省却了手动插入素材的麻烦。

来看下最终效果吧:

四、会议纪要提取:自动识别+整理,免却逐句记录的苦

会议散后,整理纪要,大抵是最让人头疼的事。要反复回听录音,要从一堆闲聊里挑出要点,要梳理逻辑,要划分任务,耗上半天功夫,还容易漏了关键信息,或是记混了任务分工。QClaw偏生能解这困局,它能听懂会议录音,能读懂会议聊天记录,能从里面挑出核心要点、任务分工、时间节点,替你整理成规整的纪要,一键保存,不必你逐句转录,逐点整理。

它的用法,适配的都是办公里常见的会议场景,说起来,也都是实在的便利。

  1. 从录音中提取会议纪要:会议结束后,把录音存到电脑的文件夹里,只需对QClaw说一句:“把D盘‘会议录音’文件夹里的‘3月部门例会.mp3’读一遍,把会议的要点、讨论的内容、任务分工(要写清楚谁来做、什么时候做完)、会议定下来的事,整理成一份规范的Word纪要,标题加粗,要点分着列,任务分工单独标出来,存成‘3月部门例会纪要.docx’。”它便会细细听,过滤掉那些无关的闲聊,挑出关键信息,整理得条理清晰,重点突出,不必你再反复回听录音,逐句记录。

  1. 从聊天记录中提取会议纪要:若是会议是在企业微信、腾讯会议上开的,有聊天记录,也不必你逐句翻看。你只需说:“把企业微信‘3月项目推进会’的聊天记录读一遍,把会议的核心议题、讨论的结果、安排的任务、要解决的问题,整理成纪要,加上会议时间、参会的人,存成Excel格式,方便后续跟踪任务。”它便会一一提取,整理妥当,省却了翻看聊天记录的麻烦。

  2. 纪要优化与同步:纪要整理好后,若是觉得字句繁琐,或是任务不明确,也不必你手动修改。你只需说:“把刚才整理的纪要,改得简洁些,删了没用的话,把每个任务的优先级标清楚,添一列‘任务跟踪’,同步发到企业微信的‘部门工作群’,提醒大家看看。”它便会替你优化,替你同步。除此之外,还能把纪要里的任务,自动加到你的个人待办里,方便你后续跟踪,不必你再手动记录。

最终效果:

五、总结

说到底,这QClaw的文档自动化,不过是替职场人省些力气,解些困局。那些繁琐的、机械的、耗神的文档工作,它都能一一包揽,不必你再伏案疾书,不必你再与数字死磕,不必你再为排版折腾。于职场人而言,学会用它,便是从繁琐的劳作里,挣出几分喘息的空隙,把精力放在真正要紧的事上,这便够了。

另外给大家分享一个好用的SkillHub技能市场:skillhub.tencent.com/

哈哈,不知道新文风大家是否喜欢,好了,今天的QClaw文档自动化就说到这里,下期见!

#QClaw、#QClaw脑洞名场面