击穿 MySQL 性能天花板:InnoDB Buffer Pool 核心架构、LRU 优化与生产调优全解

47 阅读23分钟

对于MySQL而言,磁盘IO是性能的最大瓶颈。InnoDB存储引擎作为MySQL默认的存储引擎,其核心设计之一就是通过Buffer Pool(缓冲池)将磁盘数据缓存到内存中,最大化减少磁盘IO开销。可以说,90%以上的MySQL读写性能问题,最终都能追溯到Buffer Pool的配置不合理、使用不当或机制理解不到位。

一、Buffer Pool 核心定位与基础架构

1.1 核心定位

InnoDB的所有数据操作,本质上都是对「数据页」的操作。MySQL默认的页大小是16KB,无论是查询一行数据,还是更新一行数据,InnoDB都不会直接操作磁盘上的单行记录,而是先把整行所在的完整数据页加载到内存中,操作完成后也不会立即刷回磁盘,而是通过Buffer Pool来管理这些内存中的数据页。

Buffer Pool本质上是InnoDB向操作系统申请的一块连续的内存区域,用来缓存磁盘上经常访问的「数据页、索引页」,同时还会缓存undo页、插入缓冲、自适应哈希索引、锁信息等核心数据。它的核心价值就是把磁盘的随机IO,转化为内存的随机访问,将性能提升几个数量级。

这里需要明确一个极易混淆的概念:Buffer Pool是InnoDB存储引擎层的缓存,和MySQL Server层已废弃的Query Cache完全不同。Query Cache缓存的是SQL语句的完整结果集,只要表数据有任何变更,整个表相关的Query Cache都会失效,在高并发写场景下性能极差,MySQL 8.0已彻底移除;而Buffer Pool缓存的是物理数据页,粒度更细,失效机制更合理,是InnoDB性能的核心支柱。

1.2 核心内存架构

Buffer Pool的内存结构,本质上由两部分组成:「缓存页」和对应的「控制块」。

  • 缓存页:和磁盘上的数据页大小完全一致(默认16KB),用来存储从磁盘加载进来的完整数据页。
  • 控制块:每个缓存页都对应一个控制块,用来存储该缓存页的元数据信息,包括所属表空间、页号、缓存页在Buffer Pool中的地址、链表节点信息、锁信息、LSN信息等。控制块的大小固定,约占缓存页的5%左右,在Buffer Pool内存区域的最前端,后面跟着对应的缓存页。

需要注意的是,申请Buffer Pool内存的时候,不仅要算缓存页的大小,还要算控制块的内存占用,比如设置innodb_buffer_pool_size=16G,实际占用的内存会比16G略大,因为包含了控制块的内存。

为了在高并发场景下减少锁竞争,MySQL支持将Buffer Pool拆分为多个独立的Instance实例,每个实例都有自己独立的空闲链表、LRU链表、Flush链表和对应的锁,不同实例之间的读写操作完全互不干扰,极大提升了并发处理能力。

每个Buffer Pool Instance又会被拆分为多个Chunk块,Chunk是Buffer Pool内存动态调整的最小单位,默认大小128M,每个Chunk都包含了一组连续的控制块和缓存页。通过Chunk机制,MySQL 8.0支持在线动态调整Buffer Pool的大小,无需重启数据库。

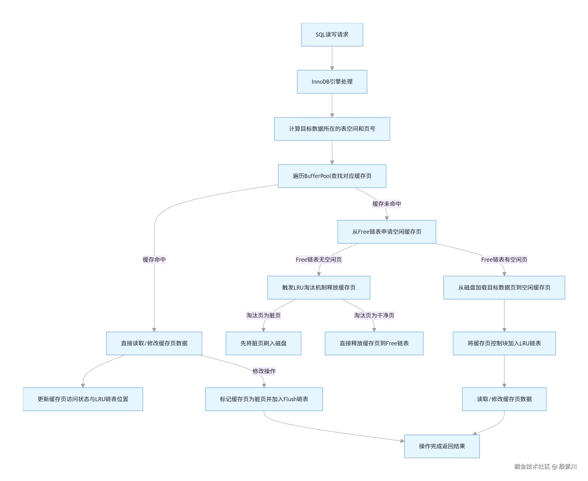
二、Buffer Pool 核心链表与全链路工作流程

Buffer Pool的内存管理,完全是基于三条核心双向链表实现的,分别是Free链表、Flush链表、LRU链表,所有的缓存页加载、读写、淘汰、刷盘操作,都围绕这三条链表展开。

2.1 三大核心链表详解

2.1.1 Free链表:空闲缓存页管理器

Free链表是用来管理Buffer Pool中所有空闲的缓存页的双向链表,链表中的每个节点就是对应空闲缓存页的控制块。

  • 数据库启动时,InnoDB会按照配置的Buffer Pool大小,一次性申请好对应的内存区域,拆分好控制块和缓存页,此时所有的缓存页都是空闲的,全部加入Free链表。
  • 当需要从磁盘加载新的数据页到Buffer Pool时,InnoDB会从Free链表中取出一个空闲的控制块,把对应的缓存页分配给这个数据页,然后把该控制块从Free链表中移除,加入到对应的LRU链表和Flush链表中。
  • 当缓存页被淘汰时,会把对应的控制块重新加入Free链表,等待下次分配。

2.1.2 Flush链表:脏页刷盘管理器

Flush链表是用来管理Buffer Pool中所有「脏页」的双向链表,链表中的每个节点都是对应脏页的控制块。

  • 脏页的定义:当Buffer Pool中的缓存页被修改后,和磁盘上对应的数据页内容不一致,这个缓存页就被称为脏页。脏页只是内存数据和磁盘数据有差异,并不是数据损坏,InnoDB通过redo log保证脏页数据的安全性。
  • 当缓存页被修改后,对应的控制块会被加入Flush链表,只有当该脏页被完整刷到磁盘上,和磁盘数据一致后,对应的控制块才会从Flush链表中移除。
  • Flush链表中的脏页,是按照修改的LSN(日志序列号)排序的,保证刷盘的时候按照LSN顺序刷新,提升刷盘效率,同时保证崩溃恢复的一致性。

2.1.3 LRU链表:缓存淘汰管理器

LRU全称是Least Recently Used(最近最少使用),核心逻辑是:当内存不足时,优先淘汰那些最近最少被访问的缓存页,保证经常访问的热数据能留在Buffer Pool中。

原生的LRU算法是一个简单的双向链表,核心规则是:

  1. 新数据页加载到内存时,直接插入到链表头部。
  2. 缓存页被访问时,直接移动到链表头部。
  3. 当内存不足需要淘汰时,直接删除链表尾部的缓存页。

但是原生LRU算法在数据库场景下,有两个致命的缺陷,会导致热数据被大量淘汰,缓存命中率急剧下降,我们将在下一部分详细拆解,以及InnoDB对应的极致优化方案。

2.2 Buffer Pool 全链路读写流程

读操作和写操作的核心差异在于:写操作不会直接刷磁盘,只会修改Buffer Pool的缓存页,标记为脏页,同时记录redo log保证崩溃恢复,刷脏页是后台线程异步执行的,这也是MySQL WAL(预写日志)机制的核心,和Buffer Pool紧密配合。

三、原生LRU的致命缺陷与InnoDB极致优化

3.1 原生LRU在数据库场景的两大致命缺陷

3.1.1 预读失效导致缓存污染

InnoDB为了提升IO性能,提供了预读(Read Ahead)机制:当你访问一个数据页的时候,InnoDB会预判你接下来可能会访问相邻的其他数据页,提前把这些页加载到Buffer Pool中,这样后续访问的时候就可以直接命中缓存,减少磁盘IO。

但是预读的页,很多时候并不会被访问到,这些无效的预读页,在原生LRU中会被直接插入到链表头部,导致很多真正经常被访问的热数据被挤到链表尾部,最终被淘汰,这就是预读失效导致的缓存污染。

3.1.2 全表扫描导致热数据被批量淘汰

当你执行一个没有索引的大表全表扫描时,InnoDB会把这个表的所有数据页,依次加载到Buffer Pool中。原生LRU会把这些全表扫描的页全部插入到链表头部,而这些页可能只会被访问一次,之后再也不会用到,但是它们会把Buffer Pool中原本的热数据全部挤到尾部,最终被淘汰。

这会导致一个灾难性的后果:一次全表扫描之后,Buffer Pool里全是冷数据,缓存命中率急剧下降,数据库的整体性能出现断崖式下跌,所有业务查询都要走磁盘IO,响应时间暴增。

3.2 InnoDB的极致优化:冷热数据分离的LRU链表

为了解决原生LRU的两大缺陷,InnoDB对LRU链表做了革命性的优化,将整个LRU链表拆分为两个区域:

  • Young区(热数据区):存储真正被频繁访问的热数据,默认占整个LRU链表的63%。
  • Old区(冷数据区):存储新加载进来的、还未被验证为热数据的页,默认占整个LRU链表的37%。

这个拆分比例由参数innodb_old_blocks_pct控制,默认值是37,代表Old区占整个LRU链表的37%,Young区占63%,取值范围是5~95。

3.2.1 优化后的LRU核心规则

  1. 新数据页加载到Buffer Pool时,不再直接插入到LRU链表的头部,而是插入到Old区的头部。
  2. 当Old区的缓存页被访问时,会判断两个条件:该缓存页在Old区的停留时间,是否超过了innodb_old_blocks_time参数设置的阈值;该缓存页是第一次被访问,还是第二次及以上被访问。
  3. 只有同时满足「停留时间超过阈值」和「再次被访问」两个条件,这个缓存页才会被认定为热数据,从Old区移动到Young区的头部。
  4. 如果只是第一次被访问,或者停留时间没有超过阈值,即使被访问,也不会移动到Young区,只会在Old区内部调整位置。
  5. Young区的缓存页被访问时,只有当它不在Young区的前1/4区域时,才会被移动到Young区的头部;如果已经在Young区的前1/4,即使被访问,也不会移动,避免频繁的链表节点移动带来的性能开销。
  6. 当需要淘汰缓存页时,永远从Old区的尾部开始淘汰,因为这里的页是最近最少被访问的冷数据。

3.2.2 优化方案的核心价值

这个优化完美解决了原生LRU的两大核心问题:

  • 针对预读失效:预读的页加载到Old区的头部,如果后续没有被访问,或者只被访问了一次,停留时间没有超过阈值,就永远不会进入Young区,很快就会从Old区的尾部被淘汰,完全不会影响Young区的热数据。
  • 针对全表扫描污染:全表扫描的时候,所有数据页都会被加载到Old区的头部,但是全表扫描的过程中,每个页只会被访问一次,而且访问的间隔时间非常短,远小于默认1秒的阈值,所以这些页永远不会进入Young区,全表扫描完成后,这些页很快就会被淘汰,完全不会污染Young区的热数据。

3.3 配套的预读机制优化

InnoDB的预读机制分为两种,配合优化后的LRU链表,进一步提升缓存效率:

3.3.1 线性预读(Linear Read Ahead)

线性预读的触发规则是:当一个区(Extent,默认1MB,64个连续的16KB页)里,有超过innodb_read_ahead_threshold参数设置的连续页数被顺序访问时,InnoDB会异步预读下一个完整的区的所有页到Buffer Pool中。

innodb_read_ahead_threshold的默认值是56,取值范围是0~64,设置为0会关闭线性预读。线性预读是默认开启的,对于顺序扫描的场景,比如批量查询、备份等,能极大提升IO性能。

3.3.2 随机预读(Random Read Ahead)

随机预读的触发规则是:当一个区里的多个页,不管顺序如何,只要被加载到Buffer Pool中并被访问,InnoDB就会异步预读这个区里剩下的所有页到Buffer Pool中。

随机预读在MySQL 8.0中默认是关闭的,由参数innodb_random_read_ahead控制,默认值是OFF。因为随机预读的预判准确率很低,很容易导致大量无效的预读页,反而污染Buffer Pool,生产环境不建议开启。

四、Buffer Pool 核心配置参数全解析

所有参数均基于MySQL 8.0官方规范,覆盖核心内存、LRU优化、脏页刷新全场景。

4.1 核心内存配置参数

4.1.1 innodb_buffer_pool_size

  • 含义:Buffer Pool的总内存大小,是MySQL性能最核心的参数。
  • 默认值:128M
  • 取值范围:5MB ~ 操作系统物理内存上限
  • 核心说明:这个参数控制了InnoDB能缓存多少数据页和索引页,值越大,缓存的热数据越多,磁盘IO越少,性能越高。

4.1.2 innodb_buffer_pool_instances

  • 含义:Buffer Pool的实例个数,每个实例都是独立的内存区域,有独立的链表和锁,减少高并发下的锁竞争。
  • 默认值:当innodb_buffer_pool_size < 1G时,默认1;当>=1G时,默认8,最大64。
  • 取值范围:1~64
  • 核心说明:每个Buffer Pool实例的大小不能小于1GB,否则设置无效。生产环境建议每个实例大小在1G~2G之间。

4.1.3 innodb_buffer_pool_chunk_size

  • 含义:每个Buffer Pool Instance拆分的Chunk块的大小,是Buffer Pool内存动态调整的最小单位。
  • 默认值:128M
  • 取值范围:1M ~ innodb_buffer_pool_size / innodb_buffer_pool_instances
  • 核心说明:这个参数只能在数据库启动时修改,不能在线调整。修改时必须满足:innodb_buffer_pool_size 必须是 (innodb_buffer_pool_chunk_size * innodb_buffer_pool_instances) 的整数倍,否则MySQL会自动调整为满足条件的最小值。

4.2 LRU链表优化参数

4.2.1 innodb_old_blocks_pct

  • 含义:Old区在整个LRU链表中的占比。
  • 默认值:37
  • 取值范围:5~95
  • 核心说明:OLTP场景可适当调小至30,给Young区更多空间;批量查询、报表场景可调大至50,避免热数据被污染。

4.2.2 innodb_old_blocks_time

  • 含义:Old区的缓存页,需要停留多久后再次被访问,才能被移动到Young区,单位是毫秒。
  • 默认值:1000
  • 取值范围:0~1000000
  • 核心说明:有大量全表扫描的场景,可调大至2000~5000,严格限制冷数据进入Young区;短查询热点场景可适当调小至500,让热数据更快进入Young区。

4.3 脏页刷新相关参数

4.3.1 innodb_max_dirty_pages_pct

  • 含义:Buffer Pool中脏页占比的最大阈值,当脏页比例超过这个值,InnoDB会强制触发脏页刷新。
  • 默认值:75
  • 取值范围:0~99.99
  • 核心说明:SSD磁盘可设置为7080;机械磁盘建议设置为5060,避免刷盘时IO被打满。

4.3.2 innodb_max_dirty_pages_pct_lwm

  • 含义:脏页刷新的低水位线,当脏页比例达到这个值时,InnoDB会开始缓慢的异步刷新脏页,避免业务高峰时强制刷新带来的性能抖动。
  • 默认值:0
  • 取值范围:0~innodb_max_dirty_pages_pct
  • 核心说明:生产环境建议设置为innodb_max_dirty_pages_pct的一半,提前触发异步刷新,平滑IO压力。

4.3.3 innodb_flush_method

  • 含义:InnoDB数据文件和redo log文件的刷盘方式,直接影响IO性能和数据安全性。
  • 默认值:fsync
  • 可选值:fsync、O_DIRECT、O_DIRECT_NO_FSYNC
  • 核心说明:O_DIRECT是SSD磁盘生产环境推荐值,会直接跳过操作系统的页缓存,避免双重缓存,节省内存,减少IO上下文切换,提升性能。

4.4 其他核心参数

4.4.1 innodb_buffer_pool_dump_at_shutdown

  • 含义:数据库关闭时,是否把Buffer Pool中的热数据页的元数据dump到本地磁盘文件中。
  • 默认值:ON
  • 核心说明:开启后,数据库关闭时会记录当前Buffer Pool中的热数据页信息,下次启动时可以快速加载这些热数据,避免重启后缓存预热慢的问题。

4.4.2 innodb_buffer_pool_load_at_startup

  • 含义:数据库启动时,是否加载之前dump的热数据页信息,把对应的热数据页提前加载到Buffer Pool中。
  • 默认值:ON
  • 核心说明:和上面的参数配合使用,开启后数据库重启后能快速完成缓存预热,秒级恢复到重启前的性能水平。

4.4.3 innodb_read_ahead_threshold

  • 含义:线性预读的触发阈值,当一个区里有连续多少个页被顺序访问时,触发线性预读。
  • 默认值:56
  • 取值范围:0~64
  • 核心说明:随机读写为主的场景可适当调大至60,减少无效预读;顺序批量查询场景可适当调小至32,提升顺序扫描性能。

五、调优最佳实践

5.1 核心参数调优黄金法则

5.1.1 innodb_buffer_pool_size 调优

核心原则:在保证操作系统和其他应用有足够内存的前提下,尽可能把更多的内存分配给Buffer Pool。

  • 专用数据库服务器(只运行MySQL):

    • 物理内存<=8G:设置为物理内存的50%
    • 物理内存16G~64G:设置为物理内存的60%~70%
    • 物理内存>=128G:设置为物理内存的70%~75%
  • 非专用服务器:先预留操作系统、应用、中间件需要的内存,剩下的内存的50%~60%分配给Buffer Pool,绝对不能把所有剩余内存都分配给Buffer Pool,否则会导致操作系统OOM,杀掉MySQL进程。

5.1.2 innodb_buffer_pool_instances 调优

核心原则:每个实例的大小在1G~2G之间,最大不超过64个实例。

  • Buffer Pool size 1G~8G:实例数=Buffer Pool size(G)
  • Buffer Pool size 16G64G:实例数816个
  • Buffer Pool size >=128G:实例数16~32个
  • 注意:实例数不是越多越好,过多的实例会导致内存碎片化,管理开销增大,反而降低性能。

5.1.3 LRU相关参数调优

  • 标准OLTP场景(电商、金融、订单系统):innodb_old_blocks_pct保持默认37或调小到30,innodb_old_blocks_time保持默认1000ms或调小到500ms。
  • 大数据量批量查询、报表分析场景:innodb_old_blocks_pct调大到50,innodb_old_blocks_time调大到2000ms。
  • 有大量全表扫描的场景:innodb_old_blocks_time调大到5000ms,同时优先优化SQL,添加合适的索引,从根本上避免全表扫描。

5.1.4 脏页刷新参数调优

  • SSD磁盘场景:innodb_max_dirty_pages_pct设置为7580,innodb_max_dirty_pages_pct_lwm设置为3040,innodb_flush_method设置为O_DIRECT。
  • 机械磁盘场景:innodb_max_dirty_pages_pct设置为5060,innodb_max_dirty_pages_pct_lwm设置为2030,innodb_flush_method保持默认fsync。

5.2 调优步骤

  1. 第一步:评估当前Buffer Pool的运行状态 通过SQL查询核心指标,判断是否需要调优,核心查询语句如下:
-- 1. 查询Buffer Pool核心配置参数
SHOW VARIABLES LIKE 'innodb_buffer_pool%';
-- 2. 查询Buffer Pool运行状态指标
SHOW GLOBAL STATUS LIKE 'innodb_buffer_pool%';
-- 3. 计算Buffer Pool缓存命中率(核心指标,必须>=99%才合格)
SELECT 
  ROUND((1 - (innodb_buffer_pool_reads / innodb_buffer_pool_read_requests)) * 1002AS buffer_pool_hit_rate
FROM information_schema.GLOBAL_STATUS;
-- 4. 查询当前脏页比例
SELECT 
  ROUND((innodb_buffer_pool_pages_dirty / innodb_buffer_pool_pages_total) * 1002AS dirty_page_ratio
FROM information_schema.GLOBAL_STATUS;
-- 5. 查询Young区和Old区的使用情况
SELECT 
  NAME, COUNT, STAT_VALUE
FROM information_schema.INNODB_BUFFER_POOL_STATS
WHERE NAME IN ('young_making_rate''old_making_rate''pages_young''pages_old');

核心指标判断标准:

  • 缓存命中率必须>=99%,低于该值说明Buffer Pool大小不足,或者热数据被污染。
  • 脏页比例正常应低于设置的低水位线,长期超过高水位线说明刷盘速度跟不上脏页生成速度。
  • young_making_rate代表Old区的页被移动到Young区的比例,该值过高说明有大量冷数据进入Young区,需要调大innodb_old_blocks_time参数。
  1. 第二步:根据业务场景调整核心参数 MySQL 8.0支持在线动态调整绝大多数参数,无需重启数据库,调整命令示例:
-- 在线调整Buffer Pool大小为20G
SET GLOBAL innodb_buffer_pool_size = 20 * 1024 * 1024 * 1024;
-- 在线调整Old区占比为30%
SET GLOBAL innodb_old_blocks_pct = 30;
-- 在线调整Old区停留阈值为2秒
SET GLOBAL innodb_old_blocks_time = 2000;
-- 在线调整脏页高水位线为70%
SET GLOBAL innodb_max_dirty_pages_pct = 70;

3. 第三步:验证调优效果 调整参数后,持续观察缓存命中率、脏页比例、数据库响应时间、TPS/QPS等核心指标,判断调优是否有效。 4. 第四步:长期监控与迭代优化 把Buffer Pool的核心指标纳入监控系统,设置告警阈值,随着业务数据量的增长和业务场景的变化,定期迭代优化配置。

5.3 避坑指南

  1. 坑1:Buffer Pool设置过大,导致OOM 很多人把服务器90%的内存都分配给Buffer Pool,结果操作系统没有足够的内存,触发swap,甚至OOM杀掉MySQL进程。 避坑方案:专用服务器最大不超过物理内存的75%,必须预留至少2G的内存给操作系统。
  2. 坑2:Buffer Pool实例数设置过多或过少 实例数设置过少,高并发下锁竞争严重,性能上不去;实例数设置过多,内存碎片化,管理开销大,性能反而下降。 避坑方案:严格遵循每个实例1G~2G的原则,最大不超过64个实例。
  3. 坑3:修改chunk_size后,数据库启动失败 修改了innodb_buffer_pool_chunk_size,但没有保证innodb_buffer_pool_size是(chunk_size * instances)的整数倍,导致MySQL启动失败。 避坑方案:修改前先计算好参数,确保buffer_pool_size是两者乘积的整数倍。
  4. 坑4:关闭了Buffer Pool的dump和load功能,重启后性能暴跌 关闭了热数据dump和load功能,导致数据库重启后,Buffer Pool是空的,所有查询都要走磁盘IO,性能暴跌。 避坑方案:生产环境必须开启这两个参数,保持默认ON的状态。
  5. 坑5:开启了随机预读,导致缓存污染 开启了innodb_random_read_ahead,导致大量无效的预读页加载到Buffer Pool,污染缓存,命中率下降。 避坑方案:生产环境保持随机预读关闭,默认是OFF的状态,不要开启。

六、Buffer Pool 指标监控实战

6.1 项目依赖配置

<?xml version="1.0" encoding="UTF-8"?>
<project xmlns="http://maven.apache.org/POM/4.0.0" xmlns:xsi="http://www.w3.org/2001/XMLSchema-instance"
         xsi:schemaLocation="http://maven.apache.org/POM/4.0.0 https://maven.apache.org/xsd/maven-4.0.0.xsd">
    <modelVersion>4.0.0</modelVersion>
    <parent>
        <groupId>org.springframework.boot</groupId>
        <artifactId>spring-boot-starter-parent</artifactId>
        <version>3.2.5</version>
        <relativePath/>
    </parent>
    <groupId>com.jam.demo</groupId>
    <artifactId>mysql-buffer-pool-monitor</artifactId>
    <version>0.0.1-SNAPSHOT</version>
    <name>mysql-buffer-pool-monitor</name>
    <properties>
        <java.version>17</java.version>
        <mybatis-plus.version>3.5.7</mybatis-plus.version>
        <springdoc.version>2.5.0</springdoc.version>
        <fastjson2.version>2.0.52</fastjson2.version>
        <guava.version>33.1.0-jre</guava.version>
    </properties>
    <dependencies>
        <dependency>
            <groupId>org.springframework.boot</groupId>
            <artifactId>spring-boot-starter-web</artifactId>
        </dependency>
        <dependency>
            <groupId>com.baomidou</groupId>
            <artifactId>mybatis-plus-boot-starter</artifactId>
            <version>${mybatis-plus.version}</version>
        </dependency>
        <dependency>
            <groupId>com.mysql</groupId>
            <artifactId>mysql-connector-j</artifactId>
            <scope>runtime</scope>
        </dependency>
        <dependency>
            <groupId>org.springdoc</groupId>
            <artifactId>springdoc-openapi-starter-webmvc-ui</artifactId>
            <version>${springdoc.version}</version>
        </dependency>
        <dependency>
            <groupId>org.projectlombok</groupId>
            <artifactId>lombok</artifactId>
            <version>1.18.32</version>
            <scope>provided</scope>
        </dependency>
        <dependency>
            <groupId>com.alibaba.fastjson2</groupId>
            <artifactId>fastjson2</artifactId>
            <version>${fastjson2.version}</version>
        </dependency>
        <dependency>
            <groupId>com.google.guava</groupId>
            <artifactId>guava</artifactId>
            <version>${guava.version}</version>
        </dependency>
        <dependency>
            <groupId>org.springframework.boot</groupId>
            <artifactId>spring-boot-starter-test</artifactId>
            <scope>test</scope>
        </dependency>
    </dependencies>
    <build>
        <plugins>
            <plugin>
                <groupId>org.springframework.boot</groupId>
                <artifactId>spring-boot-maven-plugin</artifactId>
                <configuration>
                    <excludes>
                        <exclude>
                            <groupId>org.projectlombok</groupId>
                            <artifactId>lombok</artifactId>
                        </exclude>
                    </excludes>
                </configuration>
            </plugin>
        </plugins>
    </build>
</project>

6.2 应用配置文件

spring:
  application:
    name: mysql-buffer-pool-monitor
  datasource:
    url: jdbc:mysql://127.0.0.1:3306/information_schema?useUnicode=true&characterEncoding=utf-8&serverTimezone=Asia/Shanghai&useSSL=false
    username: root
    password: your_mysql_password
    driver-class-name: com.mysql.cj.jdbc.Driver
springdoc:
  swagger-ui:
    path: /swagger-ui.html
    enabled: true
  api-docs:
    enabled: true
mybatis-plus:
  configuration:
    map-underscore-to-camel-case: true
    log-impl: org.apache.ibatis.logging.stdout.StdOutImpl

6.3 核心代码实现

指标实体类

package com.jam.demo.entity;

import io.swagger.v3.oas.annotations.media.Schema;
import lombok.Data;

import java.math.BigDecimal;

/**
 * MySQL Buffer Pool 指标实体
 *
 * @author ken
 */
@Data
@Schema(description = "MySQL Buffer Pool 指标实体")
public class MysqlBufferPoolMetrics {

    @Schema(description = "缓冲池命中率", example = "99.98")
    private BigDecimal bufferPoolHitRate;

    @Schema(description = "脏页比例", example = "12.34")
    private BigDecimal dirtyPageRatio;

    @Schema(description = "缓冲池总页数", example = "1310720")
    private Long totalPages;

    @Schema(description = "空闲页数", example = "12345")
    private Long freePages;

    @Schema(description = "脏页数", example = "162345")
    private Long dirtyPages;

    @Schema(description = "Young区页数", example = "823456")
    private Long youngPages;

    @Schema(description = "Old区页数", example = "487264")
    private Long oldPages;

    @Schema(description = "物理读次数", example = "1234")
    private Long physicalReads;

    @Schema(description = "逻辑读请求次数", example = "1234567890")
    private Long logicalReadRequests;
}

Mapper数据访问层

package com.jam.demo.mapper;

import com.baomidou.mybatisplus.core.mapper.BaseMapper;
import org.apache.ibatis.annotations.Mapper;
import org.apache.ibatis.annotations.Select;

import java.math.BigDecimal;
import java.util.Map;

/**
 * Buffer Pool 监控Mapper
 *
 * @author ken
 */
@Mapper
public interface BufferPoolMonitorMapper extends BaseMapper<Object> {

    /**
     * 查询缓冲池命中率
     *
     * @return 命中率,保留2位小数
     */
    @Select("SELECT ROUND((1 - (innodb_buffer_pool_reads / innodb_buffer_pool_read_requests)) * 100, 2) AS buffer_pool_hit_rate FROM information_schema.GLOBAL_STATUS")
    BigDecimal getBufferPoolHitRate();

    /**
     * 查询脏页比例
     *
     * @return 脏页比例,保留2位小数
     */
    @Select("SELECT ROUND((innodb_buffer_pool_pages_dirty / innodb_buffer_pool_pages_total) * 100, 2) AS dirty_page_ratio FROM information_schema.GLOBAL_STATUS")
    BigDecimal getDirtyPageRatio();

    /**
     * 查询缓冲池核心状态指标
     *
     * @return 指标Map
     */
    @Select("SELECT VARIABLE_NAME, VARIABLE_VALUE FROM information_schema.GLOBAL_STATUS WHERE VARIABLE_NAME IN ('innodb_buffer_pool_pages_total', 'innodb_buffer_pool_pages_free', 'innodb_buffer_pool_pages_dirty', 'innodb_buffer_pool_reads', 'innodb_buffer_pool_read_requests')")
    Map<String, String> getBufferPoolCoreStatus();

    /**
     * 查询LRU链表Young区和Old区页数
     *
     * @return 指标Map
     */
    @Select("SELECT NAME, STAT_VALUE FROM information_schema.INNODB_BUFFER_POOL_STATS WHERE NAME IN ('pages_young', 'pages_old')")
    Map<String, String> getLruRegionStats();
}

服务层接口与实现

package com.jam.demo.service;

import com.jam.demo.entity.MysqlBufferPoolMetrics;

/**
 * Buffer Pool 监控服务接口
 *
 * @author ken
 */
public interface BufferPoolMonitorService {

    /**
     * 获取Buffer Pool完整监控指标
     *
     * @return 指标实体
     */
    MysqlBufferPoolMetrics getBufferPoolFullMetrics();
}
package com.jam.demo.service.impl;

import com.jam.demo.entity.MysqlBufferPoolMetrics;
import com.jam.demo.mapper.BufferPoolMonitorMapper;
import com.jam.demo.service.BufferPoolMonitorService;
import lombok.RequiredArgsConstructor;
import lombok.extern.slf4j.Slf4j;
import org.springframework.stereotype.Service;
import org.springframework.util.CollectionUtils;
import org.springframework.util.ObjectUtils;

import java.math.BigDecimal;
import java.util.Map;

/**
 * Buffer Pool 监控服务实现类
 *
 * @author ken
 */
@Slf4j
@Service
@RequiredArgsConstructor
public class BufferPoolMonitorServiceImpl implements BufferPoolMonitorService {

    private final BufferPoolMonitorMapper bufferPoolMonitorMapper;

    @Override
    public MysqlBufferPoolMetrics getBufferPoolFullMetrics() {
        MysqlBufferPoolMetrics metrics = new MysqlBufferPoolMetrics();
        // 获取命中率
        BigDecimal hitRate = bufferPoolMonitorMapper.getBufferPoolHitRate();
        metrics.setBufferPoolHitRate(ObjectUtils.isEmpty(hitRate) ? BigDecimal.ZERO : hitRate);
        // 获取脏页比例
        BigDecimal dirtyRatio = bufferPoolMonitorMapper.getDirtyPageRatio();
        metrics.setDirtyPageRatio(ObjectUtils.isEmpty(dirtyRatio) ? BigDecimal.ZERO : dirtyRatio);
        // 获取核心状态指标
        Map<String, String> coreStatusMap = bufferPoolMonitorMapper.getBufferPoolCoreStatus();
        if (!CollectionUtils.isEmpty(coreStatusMap)) {
            metrics.setTotalPages(parseLongValue(coreStatusMap.get("innodb_buffer_pool_pages_total")));
            metrics.setFreePages(parseLongValue(coreStatusMap.get("innodb_buffer_pool_pages_free")));
            metrics.setDirtyPages(parseLongValue(coreStatusMap.get("innodb_buffer_pool_pages_dirty")));
            metrics.setPhysicalReads(parseLongValue(coreStatusMap.get("innodb_buffer_pool_reads")));
            metrics.setLogicalReadRequests(parseLongValue(coreStatusMap.get("innodb_buffer_pool_read_requests")));
        }
        // 获取LRU区域指标
        Map<String, String> lruStatsMap = bufferPoolMonitorMapper.getLruRegionStats();
        if (!CollectionUtils.isEmpty(lruStatsMap)) {
            metrics.setYoungPages(parseLongValue(lruStatsMap.get("pages_young")));
            metrics.setOldPages(parseLongValue(lruStatsMap.get("pages_old")));
        }
        log.info("获取MySQL Buffer Pool完整指标成功,命中率:{}%,脏页比例:{}%", metrics.getBufferPoolHitRate(), metrics.getDirtyPageRatio());
        return metrics;
    }

    /**
     * 解析字符串为Long值,空值返回0
     *
     * @param value 字符串值
     * @return 解析后的Long值
     */
    private Long parseLongValue(String value) {
        if (ObjectUtils.isEmpty(value)) {
            return 0L;
        }
        try {
            return Long.parseLong(value);
        } catch (NumberFormatException e) {
            log.error("解析数值失败,原值:{}", value, e);
            return 0L;
        }
    }
}

接口控制层

package com.jam.demo.controller;

import com.jam.demo.entity.MysqlBufferPoolMetrics;
import com.jam.demo.service.BufferPoolMonitorService;
import io.swagger.v3.oas.annotations.Operation;
import io.swagger.v3.oas.annotations.tags.Tag;
import lombok.RequiredArgsConstructor;
import org.springframework.http.ResponseEntity;
import org.springframework.web.bind.annotation.GetMapping;
import org.springframework.web.bind.annotation.RequestMapping;
import org.springframework.web.bind.annotation.RestController;

/**
 * Buffer Pool 监控Controller
 *
 * @author ken
 */
@RestController
@RequestMapping("/buffer-pool/monitor")
@RequiredArgsConstructor
@Tag(name = "Buffer Pool 监控接口", description = "MySQL InnoDB Buffer Pool 核心指标监控接口")
public class BufferPoolMonitorController {

    private final BufferPoolMonitorService bufferPoolMonitorService;

    /**
     * 获取Buffer Pool完整监控指标
     *
     * @return 指标实体
     */
    @GetMapping("/metrics")
    @Operation(summary = "获取Buffer Pool完整监控指标", description = "查询MySQL InnoDB Buffer Pool的命中率、脏页比例、LRU区域状态等核心指标")
    public ResponseEntity<MysqlBufferPoolMetrics> getFullMetrics() {
        MysqlBufferPoolMetrics metrics = bufferPoolMonitorService.getBufferPoolFullMetrics();
        return ResponseEntity.ok(metrics);
    }
}

启动类

package com.jam.demo;

import org.mybatis.spring.annotation.MapperScan;
import org.springframework.boot.SpringApplication;
import org.springframework.boot.autoconfigure.SpringBootApplication;

/**
 * 启动类
 *
 * @author ken
 */
@SpringBootApplication
@MapperScan("com.jam.demo.mapper")
public class MysqlBufferPoolMonitorApplication {

    public static void main(String[] args) {
        SpringApplication.run(MysqlBufferPoolMonitorApplication.class, args);
    }
}

项目启动后,访问http://127.0.0.1:8080/swagger-ui.html 即可查看接口文档,调用对应接口即可获取Buffer Pool的核心监控指标,可直接集成到企业级监控系统中。

总结

InnoDB Buffer Pool是MySQL性能的核心命脉,它的设计完美解决了磁盘IO和内存访问之间的性能鸿沟。从核心架构的三大链表,到冷热分离的LRU优化机制,再到生产环境的调优最佳实践,每一个细节都决定了MySQL的最终性能。