/insights 命令之一个AI教练的故事

87 阅读11分钟

⚠️ 版本说明:本文所讨论的 /insights 命令是指 Claude Code 在 v2.x 版本中提供的 HTML 报告生成功能,其处理流程包含 7 个阶段:Session Collection、Metadata Extraction、Facet Extraction、Data Aggregation、Insight Generation、Suggestion Generation 和 HTML Rendering。本文使用的 claude-insights 命令行工具为 v1.4.3,相关最佳实践基于该版本。

想象一下,你是一位职业围棋选手,每天和AI对弈。一个月后,你的AI对手突然开口说:

“老兄,复盘一下你这一个月的落子习惯——你每次中盘战斗前都不看局部气数,我记录到17次类似错误。要不要我把纠正方案写下来,下次你自己就能注意到?”

这就是 Claude Code 的 /insights 命令。它不是普通的命令,而是藏在终端里的AI教练

先看效果(新手实操指南)

在了解原理之前,不妨先亲手体验一下,整个流程仅需几步:

准备工作

  • 订阅 Claude Pro 或更高版本
  • 确保 Claude Code 已安装并更新到最新版(npm install -g @anthropic-ai/claude-code
  • 至少有几周的使用历史——数据越丰富,洞察越精准

步骤一:运行命令

# 启动 Claude Code
claude

# 在 Claude Code 交互界面中输入
/insights

如果命令报错,用 Ctrl+C 关闭并重新打开 Claude Code 再试

步骤二:获取报告。Claude 会扫描你近30天的使用记录,通常输出类似这样的过程信息:

[OK] Analyzing 47 sessions from the last 30 days...
[OK] Extracting metadata and patterns...
[!!] 3 friction patterns detected
[OK] Generating personalized CLAUDE.md rules...
[>>] Building interactive HTML report...
[OK] Report saved to ~/.claude/usage-data/report.html

报告会自动在浏览器中打开

步骤三:善用外部工具进一步挖掘。如果你希望将洞察自动转化为可执行的配置,可以使用 claude-insights CLI 工具:

# 安装(全局安装)
npm install -g claude-insights

# 自动检测报告并直接应用到项目
claude-insights analyze --apply

# 或等待报告生成后再分析(适合配合 /insights 一起使用)
claude-insights analyze --wait --apply

这个工具会自动将报告中的摩擦点转化为 CLAUDE.md 规则和自定义技能

步骤四:将建议写入 CLAUDE.md。将报告中“Existing CC Features to Try”部分生成的建议复制到你的项目根目录下的 CLAUDE.md 文件中。CLAUDE.md 是 Claude Code 在每次会话启动时首先读取的文件,将其作为持久化的项目知识库

步骤五(可选):设置自定义技能。如果报告建议了 Custom Skills,将对应的 YAML 格式的技能定义粘贴到 Claude Code 中并说 Set up this skill,Claude 会自动为你创建。之后用 / 加技能名即可一键触发

💡 进阶技巧

  • 每月运行一次 /insights,随着你的编程习惯改善,Claude 会不断给出新的建议
  • 如果某个项目近期让你困扰,可以单独在该项目内运行 /insights,获得项目专属的建议
  • 使用 claude-insights diff 对比不同月份的报告,直观看到自己的进步

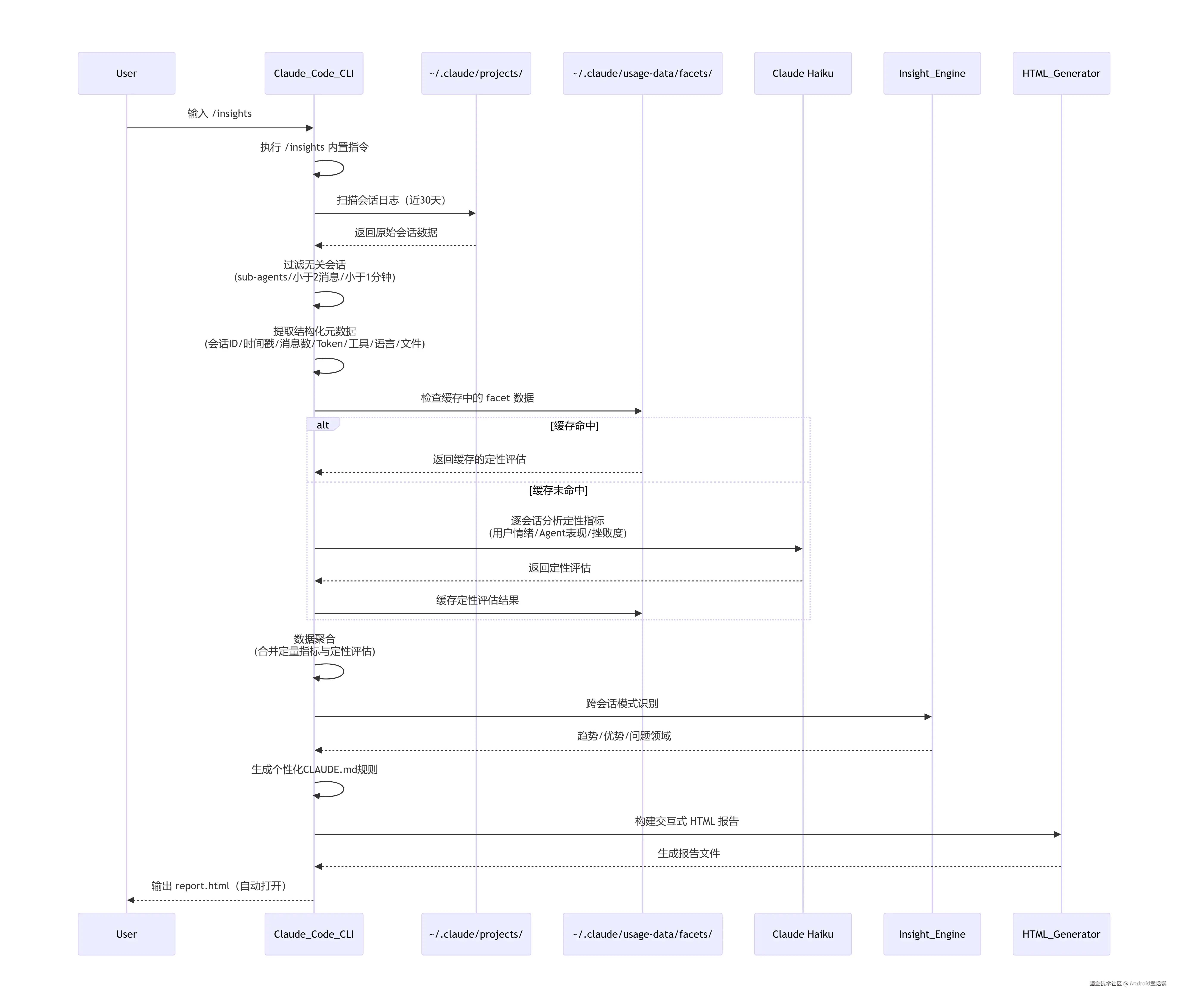
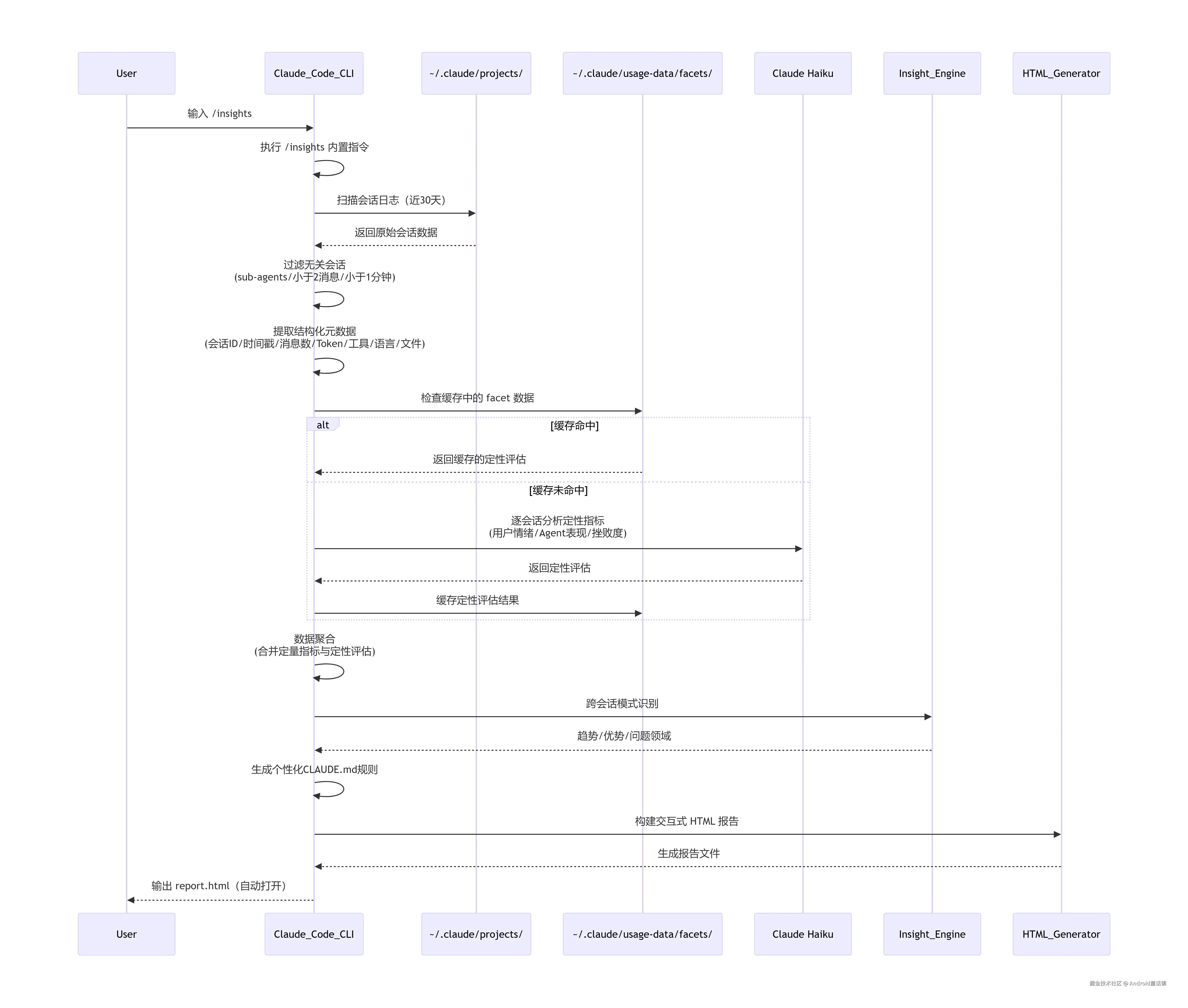
原理篇:七步揭秘一个指令如何洞察你的习惯

当你输入 /insights 时,背后是一套完整的七步数据分析流水线,融合了定量指标计算和定性语义分析。整个流程的完整时序图如下:

insights.png

第一步:数据采集——时光穿梭机

Claude Code 会在 ~/.claude/projects/ 目录下默默记录所有会话,包含每一次对话的完整轨迹。执行 /insights 时,它会扫描近30天的日志,同时自动过滤掉一些噪声——比如内部子代理(agent-*)产生的会话、少于2条用户消息的短暂会话、以及持续时间不足1分钟的会话

💡 技术小贴士:这些会话日志以 .jsonl 格式存储。每条会话记录保存了完整的消息流转、工具调用记录、文件变更等元信息,是你与AI交互的数字“脚印”。

第二步:元数据提取——数据解剖师

对于每个符合条件的会话,系统会提取出结构化的定量指标

// 伪代码示意:会话元数据结构
interface SessionMetadata {
  sessionId: string;
  startTimestamp: Date;
  duration: number;           // 会话持续时长
  messageCount: number;       // 消息总数
  tokenUsage: {
    input: number;
    output: number;
  };
  toolsUsed: string[];        // 调用了哪些工具
  programmingLanguages: string[];
  gitActivity: {
    commits: number;
    pushes: number;
  };
  linesOfCode: {
    added: number;
    removed: number;
  };
  filesModified: string[];
}

第三步:Facet 提取——AI的情绪分析师(核心)

这是整套系统中最精妙的一步。单纯看指标远远不够——一个会话可能消息多、时间长、改了一堆文件,但这些并不能告诉你“用户是否真的满意”。

因此,系统会用一个轻量级 LLM 模型(Claude Haiku)对每一个会话做定性分析,评估

  • 用户情绪:用户在这个过程中是愉悦、焦躁,还是平静?
  • Agent 表现:Claude 自己给出了什么水平的回答?
  • 挫败度:用户是否遭遇了反复试错或无效沟通?
  • 目标达成度:会话的核心目标是否实现?

这些定性评估结果会被缓存在 ~/.claude/usage-data/facets/ 目录下。这也是为什么 /insights 第二次运行比第一次快很多——因为 facets 被缓存了,无需重新让 Haiku 逐会话分析

💡 技术小贴士facets 本质上是会话的语义特征向量,类似于给每个会话打了几个“情感标签”。这些标签是后续模式识别的基础。

第四步:数据聚合——融合的艺术

定量的元数据和定性的 facets 评估被合并到一个统一的数据集中。这一步的关键在于为每个会话建立多维度画像——既有冷冰冰的数字指标,也有温热的情绪标签

# 伪代码示意:数据聚合
aggregated_data = []
for session in sessions:
    # 从缓存或 Haiku 获取该会话的 facet
    facet = load_or_compute_facet(session.id)
    # 合并元数据与定性评估
    enriched_session = {
        **session.metadata,
        'sentiment': facet.user_sentiment,
        'performance': facet.agent_performance,
        'frustration': facet.frustration_level,
        'goal_achieved': facet.goal_achieved
    }
    aggregated_data.append(enriched_session)

第五步:洞察生成——找规律的艺术

当所有会话都成为带有情感标签的数据点之后,系统开始在跨会话维度上寻找模式

  • 趋势分析:用户使用某类工具的频次是上升还是下降?
  • 优势识别:哪些类型的任务总是顺利搞定?
  • 问题领域:哪些场景反复出现挫败感?

第六步:建议生成——量身定做的教练

系统根据跨会话分析的结果,生成个性化的 CLAUDE.md 规则。这些规则是基于你在多个会话中重复出现的指令模式生成的,而不是通用的模板

例如,如果你在多个会话中都说过“不要用 Tailwind 的默认颜色,用我们项目的主题变量”,系统会归纳出这样一条规则写入 CLAUDE.md:

This project uses TypeScript with a custom shadcn/ui dark theme.
ALWAYS use the initialized theme tokens instead of arbitrary Tailwind color classes.

第七步:HTML 渲染——可视化的报告

所有洞察和建议被组装成一个交互式 HTML 报告,包含图表、可视化面板和可导航的章节。报告保存在 ~/.claude/usage-data/report.html,并自动在浏览器中打开。


报告内容详解

打开这份 HTML 报告,你会发现它被精心划分成以下几个核心板块

1. What You Work On(你的工作全景)

以卡片形式展示你使用 Claude Code 的每一个项目,附带会话数量和工作摘要。同时还提供:你最常请求 Claude 做什么、Claude 调用了哪些工具、你主要使用的编程语言、会话类型分布等统计数据。

2. Impressive Things You Did(亮点回顾)

系统识别出你做得好的那些会话,总结出值得继续保持的优秀习惯。

3. Where Things Go Wrong(痛点分析)

这是报告中最有价值的部分。系统会列出反复出现的摩擦模式,比如:

  • Claude 忽略你的指令
  • Claude 产出有 bug 的代码
  • Claude 采用了错误的技术方案

每一个摩擦模式都会附带具体的会话示例,方便你定位问题。

4. Existing CC Features to Try(立即可用的优化方案)

针对痛点模式,系统会生成可直接复制到 CLAUDE.md 的规则,每条规则都附带了“为什么这条规则对你有用”的个性化解释

5. New Ways to Use Claude Code(新技能推荐)

报告会基于你的使用习惯,建议你启用一些你还不知道的功能,比如:

  • 自定义 Slash Commands
  • 专用 Subagents
  • Claude Code Hooks

6. On The Horizon(进阶思考方向)

报告的最后部分,Claude 会提出一些关于“如何重新思考你与 AI 协作方式”的高级建议,帮助你从普通用户升级为真正的“AI 超级用户”


最佳用法:从读报告到自动化落地

仅仅看报告是不够的。翻译摩擦模式为 CLAUDE.md 规则和自定义技能是繁琐的手工工作,大多数开发者会直接跳过这一步。以下是专业级的最佳实践:

🎯 最佳实践一:让建议自动化落地

使用 claude-insights CLI 工具将报告一键转化为可执行文件:

npx claude-insights analyze ~/.claude/usage-data/report.html --apply

这条命令会生成以下输出文件

输出文件内容说明
insights-todo.md按优先级排列的任务清单,附带步骤、时间估算和预期改进效果
CLAUDE.md-additions.md按模块(General/CSS/Testing/Debugging)组织好的可粘贴规则
.claude/settings-insights.json从报告中提取的 Hook 配置
.claude/skills/*.SKILL.md每个摩擦模式生成一个自定义技能文件,包含触发条件、执行步骤、规则和验证清单
insights-README.md每个文件的放置位置指南

工具的内部实现采用三阶段流水线

  1. Parse:使用 cheerio 库解析 HTML 报告,提取统计数据、项目领域、摩擦分类与示例、CLAUDE.md 建议及理由等结构化数据。
  2. Analyze:对每个摩擦模式生成带 YAML frontmatter 的技能文件(触发条件来自实际摩擦示例);用词汇重叠评分匹配摩擦模式与 CLAUDE.md 建议;交叉引用工作流模式生成建议启动提示;从具体失败示例构建验证清单;按影响程度生成优先级待办事项(摩擦派生任务为高优先级)。
  3. Generate:将输出文件写入指定目录,自动创建 .claude/skills/ 结构。

🎯 最佳实践二:持续追踪改进效果

# 每月运行一次,追踪变化
claude-insights history                    # 查看历史分析记录
claude-insights diff 2026-01-15 2026-02-15 # 对比两个月的改进

🎯 最佳实践三:团队级洞察聚合

# 合并团队成员的多个报告,识别共同的摩擦模式
claude-insights team report_alice.html report_bob.html -o ./team-output

🎯 最佳实践四:配合 Watch Mode 无缝工作流

在 Claude Code 中运行 /insights 的同时,在另一个终端窗口中运行:

claude-insights analyze --wait 600 --apply

这会让 claude-insights 等待报告生成完毕(最长 600 秒),然后自动分析并应用到项目

🎯 最佳实践五:过滤误报

# 如果某个摩擦模式实际上是误报(比如你想保留的行为)
claude-insights annotate --false-positive "CSS Issues"
# 后续分析会将其过滤掉

🎯 最佳实践六:技能审计

claude-insights 从 v1.4 版本开始支持技能审计功能:

# 验证所有 SKILL.md 文件是否符合官方最佳实践
claude-insights skill audit

# 自动修复所有可修复的问题
claude-insights skill audit --fix

# 以 JSON 格式输出,方便集成到 CI 流程
claude-insights skill audit --json

🎯 最佳实践七:CLAUDE.md 是持续优化的核心

CLAUDE.md 是 Claude Code 在每次会话启动时首先读取的文件,它作为持久化的项目知识库,决定了 Claude 能否理解你的项目。2026 年的社区共识是:CLAUDE.md 已经不再是可选配置,它的重要性堪比 .gitignore

务必定期更新。将 /insights 生成的建议规则持续迭代进 CLAUDE.md,形成  “使用 → 复盘 → 优化 → 再使用”  的正向循环。


总结

环节一句话概括
/insights你的 AI 教练,帮你复盘过去 30 天与 AI 的协作模式
七步原理采集→元数据→Facet定性→聚合→洞察→建议→HTML
报告价值找痛点、定规则、学新招、升格局
落地工具claude-insights 将报告一键转化为可执行的规则、技能和待办
最佳实践自动化落地 + 持续追踪 + 团队聚合 + CLAUDE.md 迭代

下次当你输入 /insights 时,记住它不只是一个命令,而是你通往“AI 超级用户”的大门。一个优秀 AI 助手的进化速度,取决于你从它身上学到什么。这份报告不只是分析你,更是在帮你成为更好的开发者。