Java简历包装(20期)

0 阅读2分钟

点赞收藏加关注,我会长期更新这个系列,往期作品移步主页。想要点评,直接给我简历就行,我会尽快给你出一期。想了解大厂最近做过的实习项目,可以看简介中的项目地址,可以用于包装简历,让你获得更多面试机会

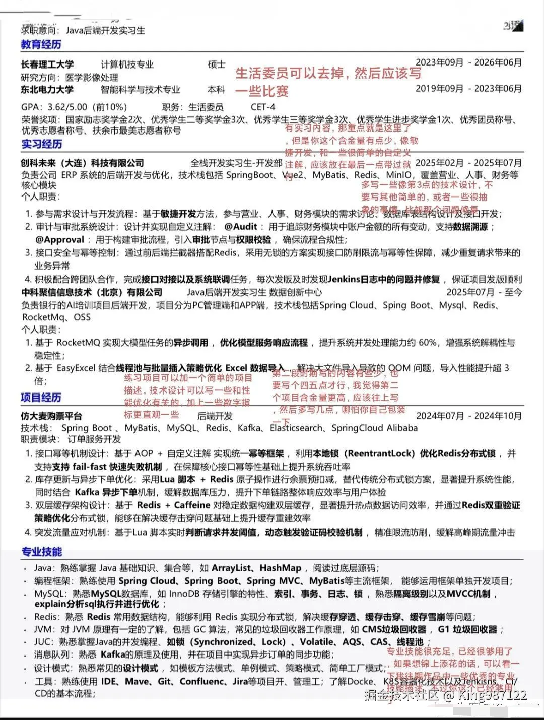
先看教育经历部分,这里没什么问题,但是可能会问你为什么突然转专业这个问题,简单想一下就行,奖学金不用写这么多,保留一些含金量高的,还有这个最美志愿者,就没必要写了,应该留一些地方,多写几个比赛,因为你也是读研究生了,正常来说应该是有比赛的
实习经历这里简单看一眼,第二个项目的含金量高一些,应该把它放在上面,然后多写几点,看简历,空余地方的话,可以把第二个项目写四五点,第一个项目写三四点就可以,而且第一个项目的技术设计不太够,还有一些很抽象的东西,像敏捷开发,还有及时发现问题并修复,应该描述的具体一些,然后加一些像第二个项目那样的技术设计,再加一些数字指标,而且第二个项目和AI相关,感觉挺不错的,应该写的多一些,会非常加分
项目练习部分,你可以加一个简单的项目描述,然后改一两点有数字指标的优化最好了,不过这里已经够用了
专业技能的话挺全面的,可以加一些AI的东西,熟练使用一些AI工具进行编码,类似这种。其他的深入技能,如果想学习的话,可以看我往期作品中其他优秀的简历
整体来说还挺优秀的,差一些比赛还有实习经历的包装,其他部分是没有问题的

49e7f08af2bb8b4c6e19d86dd606ac61.png