深度拆解:Agent如何实现多次调用大模型?一文讲透核心架构

70 阅读11分钟

引言:为什么Agent需要多次调用大模型?

单次调用的大模型如同一个“聪明但健忘的顾问”——你可以问它一个问题,它给出答案,但无法主动执行操作、无法从环境中获取反馈、无法自我修正。

Agent的核心突破在于 赋予大模型行动能力和循环思考能力 ,而这必然需要多次调用:

  • 简单问答场景 :仅需 1 次调用即可完成。用户提问,模型直接回答,无需额外操作。
  • 查询天气并推荐穿衣场景 :需要 2 至 3 次调用。第一次调用获取天气数据,第二次调用基于天气给出穿衣建议,可能还需要第三次调用进行最终整理。
  • 自动数据分析场景 :需要 5 至 10 次调用。包括读取数据、数据清洗、统计分析、图表生成、结果解读等多个步骤,每个步骤都可能涉及工具调用和结果反馈。
  • 多轮对话式预订机票场景 :需要 10 至 20 次调用。涉及日期查询、航班比价、乘客信息填写、支付确认等多个环节,每个环节都需要与用户确认和系统交互。
  • 全自动软件开发场景 :需要数十至上百次调用。包括需求分析、代码编写、单元测试、代码审查、修复bug、文档生成等完整开发流程。

总体架构:控制层与模型层的分离

设计图:Agent核心架构

设计要点

  • 控制器(Orchestrator) :纯代码实现的状态机,是整个系统的“大脑中枢”,负责维护循环状态、判断何时终止、处理异常情况。它不依赖大模型,保证了控制的确定性和稳定性。
  • 模型层 :仅负责决策,是系统的“思考器官”。每次调用只做一件事——基于当前上下文决定下一步该做什么。模型不执行任何实际操作,也不存储任何状态。
  • 工具层 :封装所有外部能力,是系统的“手脚”。包括API调用、数据库操作、代码执行、文件读写等。工具层对模型完全透明,模型只需知道工具的名称和用途,无需了解实现细节。
  • 记忆模块 :管理短期对话历史和长期知识存储。短期记忆维护当前任务的完整上下文,长期记忆通过向量数据库实现相关知识的检索与注入。

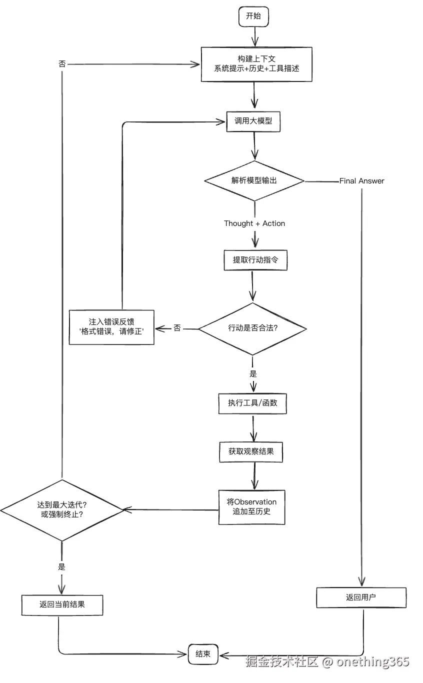
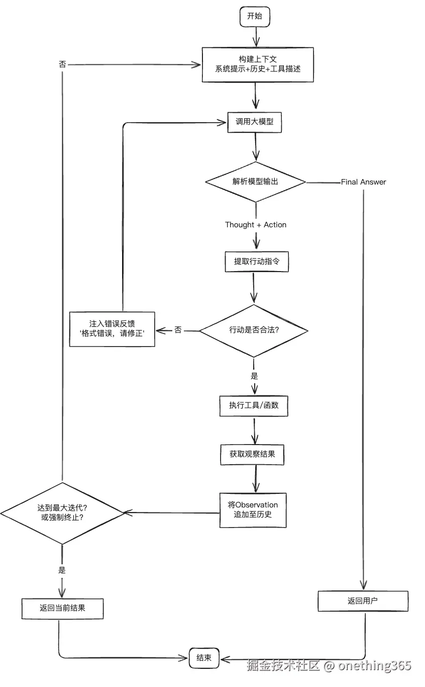
核心驱动力:ReAct模式

流程图:单次循环的标准流程

ReAct模式示例

[调用 1]
Thought: 用户想知道北京天气,我需要先查询天气API
Action: get_weather(city="北京")
--- 系统中断,执行工具,返回结果 ---
[调用 2]
Observation: 北京,晴天,温度25°C,湿度40%Thought: 我已获取天气信息,现在可以给出穿衣建议
Action: recommend_clothing(temperature=25, weather="晴天")
--- 系统中断,执行工具 ---
[调用 3]
Observation: 建议穿着短袖T恤、薄外套
Thought: 所有信息已齐备,可以回答用户
Final Answer: 北京今天天气晴朗,温度25°C,建议穿短袖T恤,早晚可加薄外套。

关键技术实现

功能图:Function Calling机制

Function Calling工作原理

Function Calling是现代大模型(如GPT-4、Claude 3.5、Gemini)的原生能力,其核心价值在于:

  • 确定性输出 :模型输出结构化的tool_calls对象,而非自由文本,彻底解决了输出解析的不可靠问题
  • 强制中断机制 : 当模型决定调用工具时,API 会返回结构化的对象,而不是继续生成普通文本。系统可以在本轮调用结束后立即执行工具,并将结果追加到对话历史中,从而实现明确的“思考-行动”分离。
  • 类型安全 :工具参数通过JSON Schema定义,模型输出的参数自动符合类型约束,减少了类型转换错误

工具定义示例

工具定义的JSON Schema结构如下所示,包含工具名称、功能描述和参数定义三个核心部分:

工具定义示例:
{
  "type": "function",
  "function": {
    "name": "get_weather",
    "description": "获取指定城市的天气信息",
    "parameters": {
      "type": "object",
      "properties": {
        "city": {
          "type": "string",
          "description": "城市名称,如'北京'"
        
               }      
           },
      "required": ["city"]
    }
  }
}

当模型决定调用工具时,返回的tool_calls对象包含调用ID、工具名称和参数JSON:

模型返回的tool_calls示例:
{
  "tool_calls": [{
    "id": "call_abc123",
    "function": {
      "name": "get_weather",
      "arguments": "{"city": "北京"}"
    }
  }]
}

系统执行工具后,需要构造一条tool角色的消息,将执行结果与调用ID关联,追加回对话历史:

工具执行结果的消息格式:
{
  "role": "tool",
  "tool_call_id": "call_abc123",
  "content": "北京,晴天,温度25°C"
}

多智能体协作模式

当单个Agent无法高效处理复杂任务时,多智能体系统(Multi-Agent System)成为更优选择。每个Agent拥有独立的角色、工具集和提示词,通过协作完成复杂任务。

设计图:主管-工作者架构

多智能体调用流程

以下是一个“开发计算器应用”任务的完整协作时序,展示了6次大模型调用如何在多个Agent之间流转:

多智能体架构的核心价值

  • 角色专业化 :每个Agent专注于特定领域,提示词可以高度定制,工具集可以精准配置,输出质量更高
  • 任务并行化 :相互独立的任务可以由不同Agent同时执行,显著提升整体效率
  • 自我纠错能力 :通过审查Agent的介入,可以在正式交付前发现并修复问题,形成自我完善的闭环
  • 可扩展性 :新增能力只需增加对应的专业Agent,无需修改现有系统

工程实践中的关键问题

上下文管理

多次调用会导致历史消息迅速膨胀,必须实施管理策略:

  1. 策略一:摘要压缩
    当历史消息超过预设阈值(如20条消息或10000 Token)时,系统会调用大模型对早期对话生成摘要。摘要保留核心信息和关键决策点,替代原始消息,后续调用只保留摘要加最近几轮完整对话。
  2. 策略二:滑动窗口
    只保留最近N轮完整的“思考-行动-观察”循环,丢弃更早的内容。这种策略实现简单,但可能丢失重要上下文,适用于对历史依赖不强的任务。
  3. 策略三:RAG检索增强
    将所有历史消息向量化存入数据库。每次调用前,根据当前问题检索最相关的历史片段,动态注入上下文。这种方式在长周期任务中表现优异,但实现复杂度较高。
  4. 策略四:混合策略

实际系统中通常采用组合策略:滑动窗口保证近期的完整性,摘要压缩处理中等距离的历史,RAG检索处理跨会话的知识。

重试与自我纠错机制

在实际运行中,各种错误难以避免:API限流、网络波动、模型输出格式异常、工具执行失败等。一个健壮的Agent必须具备完善的错误处理能力。

错误类型与应对策略

  • API限流错误 :采用指数退避策略,首次等待1秒,后续依次等待2秒、4秒、8秒……直到达到最大重试次数。不同API的限流规则不同,需要针对性配置。
  • 模型输出格式错误 :当模型未按预期输出结构化内容时,系统会构造一条纠错提示,如“你输出的格式不符合要求,请按照{格式说明}重新输出”,将这条提示作为新的系统消息追加后重试。
  • 工具执行失败 :工具执行过程中可能抛出异常(如API密钥失效、参数类型错误等)。系统会捕获异常,将错误信息包装为Observation,如“工具返回错误:无效的城市名称”,让模型尝试修正参数后重试。
  • 无意义循环检测 :当模型连续多次执行相同操作且无进展时,系统会强制中断,返回当前已获得的最佳结果,避免无限循环和资源浪费。

性能优化与成本控制

随着调用次数增加,延迟和成本呈线性增长。以下是三个层面的优化策略:

调用层面优化

  • 流式输出 :通过SSE(Server-Sent Events)逐步返回模型生成内容,用户感知的首字延迟从秒级降至毫秒级,显著提升交互体验
  • 并行调用 :识别相互独立的子任务,如同时查询天气和航班信息,在同一轮循环中并发执行多个工具,将串行耗时变为并行耗时
  • 缓存机制 :对于重复的查询(如相同的天气查询、固定的计算任务),建立请求-响应缓存,相同输入直接返回缓存结果,避免重复调用

模型层面优化

  • 模型路由 :建立模型选择器,简单任务(如格式转换、文本提取)使用小模型(如GPT-3.5或本地部署的7B模型),复杂推理任务使用大模型。这种方式可降低60%以上的成本
  • Prompt压缩 :精简系统提示词,移除冗余描述,合并相似指令,将提示词Token消耗降低30%-50%
  • 量化推理 :使用量化版本的模型(如INT8、INT4量化),在推理速度和成本上获得显著提升,对部分任务场景精度影响可控

架构层面优化

  • 异步执行 :将模型调用设计为异步非阻塞模式,同一进程中可同时处理多个任务的等待状态,提高系统吞吐量
  • 智能终止 :构建早停机制,当模型连续多次输出的置信度较低,或连续多轮无实质进展时,提前结束循环返回结果
  • 批处理 :对于可批量处理的独立请求(如批量数据标注),将多个请求合并为一次调用,利用模型的原生批处理能力,单次成本远低于多次调用的总和

优化策略全景图 :

总结

Agent实现多次调用大模型,本质上是构建了一个 认知循环架构 ,将大模型从“一次性回答工具”升级为“持续决策与行动系统”。

核心要素总结

  • 循环控制 :通过ReAct模式将单次推理扩展为“思考-行动-观察”闭环,配合状态机实现可控的多次迭代
  • 决策输出 :借助Function Calling或结构化输出约束,确保模型输出可被程序精确解析,消除自由文本带来的不确定性
  • 工具集成 :设计标准化的工具接口,将模型决策转化为实际执行,赋予模型操作外部世界的能力
  • 记忆管理 :通过摘要压缩、滑动窗口、RAG检索等策略,解决长对话上下文膨胀带来的成本和窗口限制问题
  • 多智能体 :采用主管-工作者架构分解复杂任务,通过专业化分工和协作,提升系统整体能力上限

未来趋势展望

随着大模型技术的持续演进,Agent的多次调用机制将呈现以下趋势:

  • 更长上下文 :百万级Token的上下文窗口正在成为主流,单次调用即可承载更多历史信息,减少因窗口限制导致的额外调用
  • 更强的推理 :模型原生推理能力的增强,将减少部分“为了思考而思考”的冗余调用
  • 更智能的规划 :模型将具备更高级的任务规划能力,能够一次性规划完整执行路径,减少试错和回溯带来的调用次数
  • 更自然的交互 :模型将在调用工具时自动判断何时需要用户确认、何时可以自主执行,使多轮调用更接近人类助理的自然交互方式

欢迎关注我的公众号(onething365),最新的技术与你分享