适合中小企业的消防巡检管理工具有哪些?横评5类方案

0 阅读11分钟

中小企业做消防巡检数字化,面临的困境不是没有工具,而是工具太多、定位不清,花了钱选了个"大炮打蚊子"的系统,或者用了个只会记录数据却管不了流程的表单工具。

这篇文章梳理了目前市面上主流的5类消防巡检管理方案,从功能覆盖、落地成本、适用规模、上手难度几个维度做了横向对比,供有选型需求的团队参考。

评测范围覆盖:草料二维码、橙子巡检、简道云、钉钉宜搭、专业消防管理系统。选型逻辑按"从轻到重"排列——规模越小、预算越有限的团队,越往前看。

一、选消防巡检工具之前,先想清楚这三个问题

工具选型前,有三个问题直接决定你该选哪类方案。

1. 你的设施数量和检查频次是什么量级?

20台设施以下、每月检查一两次的小型场所,和2000个点位、每日多频次巡查的大型园区,对系统的要求完全不同。前者用轻量工具绰绰有余,后者才需要真正的专业平台。

2. 你需要"记录留档"还是"全流程自动监控"?

记录留档的需求是:有人查的时候能拿出来,证明检查过、数据真实。全流程自动监控的需求是:传感器实时感知设备状态、异常自动报警、无需人工到场才能发现问题。两种需求对应的工具完全不同,预算差距也很大——前者用轻量化软件即可,后者需要物联网硬件+专业平台的整体方案。

3. 你有没有IT团队或专职运维人员?

低代码平台和专业系统通常需要有人负责初始配置和日常维护,如果没有这个条件,越简单、越"拿来即用"的工具越合适。

想清楚这三个问题,再往下看各类工具的对比。

二、五类方案横评

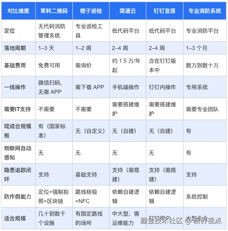
方案一:草料二维码——轻量化、零门槛的消防管理系统

草料二维码是以二维码为入口搭建消防管理系统的无代码平台,覆盖从档案建立、巡检记录、隐患追踪到数据归档的完整管理链路,适合没有IT团队、希望快速落地的中小型物业、工厂、学校和医院。

核心逻辑: 给每台消防设施生成一个专属二维码,贴在设备上。这个码就是该设备的电子档案入口,巡检人员用微信扫码就能看到设备基本信息、历史记录,并直接填写当次检查结果。所有数据实时汇总到管理后台,管理员不需要等人汇报,随时查看每台设备状态。

功能覆盖:

·设备电子档案:每台设施一个二维码,扫码查看参数和历史记录

·巡检计划排期:按日/周/月设定任务,临近超期自动提醒

·现场填报:微信扫码提交,支持选择题、拍照、文字、签名等

·隐患追踪:异常上报→分配责任人→整改确认→验收归档,全程有记录

·防作假机制:定位限制(超出范围打不开二维码)、强制现场拍照、照片自动水印、区块链存证

·数据导出:一键导出 Excel,年检备档不需要临时整理

·现成模板:参照GB50444-2008《建筑灭火器配置验收及检查规范》、GB55036-2022《消防设施通用规范》、GA95-2015《灭火器维修》等相关国家标准和行业规范制作的灭火器检查、消火栓检查、防火巡查模板,无需修改拿来即用。

费用:

·免费版:不限设备数量、不限巡检记录条数,数据永久保存。基础检查流程完全可用。

·付费版:年费 780–2680 元,解锁权限分工、AI 智能填表、多级审批、区块链存证等高级功能。

优势: 落地快(1–3天搭起来)、成本低(免费版可用)、无需培训(微信扫码,一线人员几分钟上手)、无需额外硬件

局限: 依赖手机和二维码标签,没有自动监测能力(不能自动感知设备异常,只能人工扫码记录);不适合有自动化监控需求的企业

适合谁: 50–3000 个消防设施、没有 IT 团队、希望低成本合规留痕的中小型物业、工厂、学校、医院

方案二:橙子巡检——专职巡检工具,多种核验方式

橙子巡检是一款面向巡检/巡更场景的专业工具,支持二维码、NFC、GPS多种巡检核验方式,以及离线巡检,适合对巡检"到点核验"要求严格的场所。

核心逻辑: 在巡检点安装二维码或 NFC 标签,巡检员按照系统生成的路线顺序扫点打卡,逐点记录检查结果。系统验证人员是否按路线到达每一个点位,生成路线完成率报告。

功能覆盖:

·多种巡检方式:二维码扫描、NFC、GPS 打点均支持,可组合使用

·自定义巡检路线和频次:按日、周、月、季、年设置,灵活配置

·离线巡检:无网络环境下也可记录,联网后自动同步

·异常上报:现场拍照记录,推送给相关人员

·漏检提醒:临近超期自动通知

费用: 约 59–119 元 / 人 / 年,无免费版

优势: 巡检路线管控严格,适合有固定巡查路线要求的场所;支持离线,适合信号差的地下室、机房等区域

局限: 需要下载专属 APP,一线人员有安装门槛;系统侧重"到点打卡"的过程管控,隐患整改追踪和档案管理能力相对有限;价格需询价,透明度不足

适合谁: 对巡检路线合规性要求高、有固定巡检点位、需要 NFC 核验的场所,如大型商场、工业园区、医院

方案三:简道云——灵活的低代码平台

简道云是国内市场占有率第一的零代码数字化平台,消防巡检是其可搭建的业务场景之一,适合对管理流程有高度定制化需求、且有人负责平台运维的团队。

核心逻辑: 简道云本身不是消防巡检工具,而是一个可以搭建任意业务流程的平台。用户通过拖拽表单、配置流程、设置权限来自建消防管理系统,最终效果取决于搭建质量。

功能覆盖:

·表单自定义:字段、逻辑、校验规则完全自定义

·流程自动化:隐患发现→通知→整改→审批→归档,可配置多级审批

·数据看板:可视化图表,支持多维度汇总

·与钉钉、企业微信等协同工具集成

·提供消防管理相关模板,可在模板基础上修改

费用: 免费版功能有限,专业版约 1.5 万–3 万元/年(按用户数计费),实际费用因规模而异

优势: 灵活性最高,任何流程都能配;数据看板和报表能力强;适合与现有 OA 系统打通

局限: 上手门槛高于其他方案,搭建和维护需要专人负责;对于只需要消防巡检的团队,功能过剩,性价比不高;没有现成的消防合规模板,需要自行对照法规搭建

适合谁: 有运维能力、需要把消防管理与更大数字化系统整合、或者要定制复杂审批流程的中大型企业

方案四:钉钉宜搭——钉钉生态内的低代码选项

钉钉宜搭是面向钉钉用户的低代码应用搭建平台,适合已在使用钉钉进行团队协作、希望在同一平台内搭建消防巡检应用的企业。

核心逻辑: 与简道云类似,宜搭是一个平台工具,用户自行搭建表单和流程。优势是和钉钉的通讯、审批、日程等功能无缝打通,消息提醒走钉钉,不需要额外的通讯工具。

功能覆盖:

·表单和流程搭建,逻辑与简道云类似

·钉钉消息推送、群通知、审批流集成

·数据报表

费用: 基础功能包含在钉钉团队版中,进阶功能需额外付费

优势: 已有钉钉的团队迁移成本低;消息通知和审批走钉钉,协作顺畅

局限: 与简道云相同——需要自行搭建,没有现成消防合规模板;对不用钉钉的团队吸引力不大;搭建质量决定使用体验,差距很大

适合谁: 企业内部已经深度使用钉钉、有人负责应用搭建和维护

方案五:专业消防管理系统——重型方案,适合大型企业

以蓝凌智慧消防、海湾、力安科技等为代表的专业消防管理平台,集成物联网设备感知、实时报警、多系统联动能力,适合大型物业、工业园区、公共建筑等高合规要求场景。

核心逻辑: 在硬件层面部署传感器、烟感、水压监测等物联网设备,系统自动采集数据,人工巡检作为补充。实现"有异常自动报警"而不只是"人工到场才发现"。

功能覆盖:

·物联网设备接入,实时监控消防设施状态

·自动报警和联动控制

·人员巡检管理

·合规报告自动生成

·与消防主管部门平台对接

费用: 一次性硬件+实施费用数万到数十万,年服务费另计

优势: 自动化程度最高,能实现真正意义上的"主动感知";数据完整性高;适合高合规要求场景

局限: 成本高,实施周期长(1–3个月),需要专业技术团队维护;对中小企业来说过重,性价比低

适合谁: 有IT团队和较大预算的大型物业、化工厂、医院、商业综合体,或者受监管要求必须接入消防物联网平台的企业

三、对比汇总

四、怎么选

预算有限、没有IT部门、希望今天搭明天用: 草料二维码。免费版覆盖日常巡检的全部核心需求,不限设备数、不限记录条数,有参照国家标准做好的模板,当天贴码当天能跑通流程。后期有需要再升级付费版。

对巡检路线合规性要求严格、设备在地下室等弱网区域: 橙子巡检。支持 NFC 核验和离线巡检,解决二维码方案在特殊环境下的局限。

已有内部运维团队、需要消防管理与 OA/审批/ERP 深度打通: 简道云或钉钉宜搭。前者更灵活,后者更适合钉钉用户。两者都需要投入时间搭建,适合有技术资源的团队。

设施超过 2000 个、或有强制接入消防物联网平台的合规要求: 考虑专业消防管理系统。这类需求不是数字化工具能覆盖的,需要硬件+软件整体解决方案。

小结

消防巡检管理没有"最好"的工具,只有"最合适"的工具。大多数中小型物业、工厂、学校面临的核心问题是:检查记录不规范、隐患没有追踪、年检前临时补档案——这几个问题用轻量化的管理系统就能解决,不需要上一套几十万的专业平台。

对大部分团队来说,从草料二维码这类零门槛、免费起步的方案开始,把流程跑通之后再根据实际需要升级,是最低风险的路径。

(数据来源:各产品官网公开信息及用户评测,价格信息以各产品官网实际报价为准,本文评测时间为2026年4月。)