打破环境壁垒:H5跨端调试中的Token自动化同步方案

92 阅读11分钟

写在前面

作为一名资深前端开发,相信你也有过这样的经历:开发一个需要嵌入多个APP的通用H5页面,本地调试时接口调用需要携带Token,但APP的登录逻辑和Token存储机制完全与你无关——你拿不到APP代码,也没有登录业务逻辑,只能在本地干瞪眼。

传统的“救火”方式无非两种:

  • 后端配合生成临时Token:简单粗暴,但存在安全隐患,且本地与线上逻辑割裂,难以模拟真实场景。
  • 手动从APP复制Token:在真机上通过vConsole翻出存储的Token,复制粘贴到本地代码或请求工具中。不仅操作繁琐,每次Token刷新都要重复劳动,效率极低。

这些方式的核心问题在于:APP运行环境与本地开发环境天然隔离,Token无法自动流转

有没有一种方法,能把“获取Token”这件事完全自动化,让Token像流水一样从APP流到本地开发环境,全程无感?

答案是肯定的。本文将分享一套轻量、通用、可落地的自动化方案,核心由前端DOM注册模块本地服务模块两部分构成。它不依赖APP源码,只需在H5页面中注入一段轻量代码,就能实现Token的自动捕获、传输与注入,彻底解放双手。


一、方案概览:两个模块,打通闭环

整个方案的核心思想是:以H5页面作为Token的“出口”,以本地开发服务作为Token的“入口”,通过飞书卡片作为“传输管道”,实现Token的无缝流转

具体拆解为两个独立但协同的部分:

  1. 前端DOM注册部分
    在H5页面中注入一个可配置的浮动按钮(DOM元素)。在APP内打开该页面时,点击按钮即可自动读取APP存储的Token(localStorage/sessionStorage),并将Token组装成飞书消息卡片发送至指定机器人。卡片中包含Token、来源APP标识、以及一个携带Token的回调链接。
  2. 本地服务部分
    利用Webpack/Vite等开发工具内置的本地服务,注册一个专门的setToken接口。飞书卡片中点击回调链接时,会请求该接口,将Token传递至本地服务。服务端接收到Token后,可通过文件系统(fs)持久化存储为本地配置文件,或通过<script>注入的方式写入浏览器localStorage,实现Token在本地开发环境的自动生效。

整个流程无需手动复制粘贴,无需后端配合,一次点击,Token自动落地。


二、前端DOM注册:一键捕获Token并推送飞书

2.1 核心功能

在前端页面中注入一个自定义浮动按钮(DOM),该按钮具备以下能力:

  • 可配置样式:按钮颜色、位置、大小等均可自定义,避免与业务UI冲突。
  • 读取APP存储:点击时根据配置的storageKey,从localStoragesessionStorage中读取Token信息。
  • 发送飞书卡片:将读取到的Token、来源APP标识等关键信息,以消息卡片形式发送至飞书机器人。

2.2 关键实现示例

// 示例:注册DOM按钮的核心逻辑
class TokenHelper {
  constructor(config) {
    this.storageKey = config.storageKey;      // 存储Token的key
    this.themeColor = config.themeColor;      // 按钮颜色
    this.feishuWebhook = config.webhookUrl;   // 飞书机器人地址
    this.port = config.port;                  // 本地服务端口
    this.source = config.source;              // APP标识
    this.initButton();
  }

  initButton() {
    const btn = document.createElement('div');
    btn.innerText = '获取Token';
    btn.style.cssText = `
      position: fixed;
      bottom: 100px;
      right: 15px;
      background: ${this.themeColor};
      z-index: 9999;
      padding: 8px 12px;
      border-radius: 4px;
      cursor: pointer;
    `;
    btn.onclick = () => this.sendToFeishu();
    document.body.appendChild(btn);
  }

  sendToFeishu() {
    const token = localStorage.getItem(this.storageKey) || sessionStorage.getItem(this.storageKey);
    const source = this.source || this.detectAppSource();
    const tokenUrl = `http://localhost:${this.port}/setToken?token=${encodeURIComponent(token)}`;

    // 构建飞书消息卡片
    const card = {
      "msg_type": "interactive",
      "card": {
        "elements": [
          {
            "tag": "div",
            "text": {
              "content": `**Token获取成功**\n来源:${source}\nToken:${token}`,
              "tag": "lark_md"
            }
          },
          {
            "tag": "action",
            "actions": [
              {
                "tag": "button",
                "text": { "content": "同步至本地", "tag": "plain_text" },
                "type": "primary",
                "url": tokenUrl
              }
            ]
          }
        ]
      }
    };

    fetch(this.feishuWebhook, { method: 'POST', body: JSON.stringify(card) });
  }
}

2.3 可配置项

配置项说明示例
storageKey读取Token的存储key'CRM_H5_token'
themeColor按钮背景色'#1890ff'
port本地开发服务端口3000
webhookUrl飞书机器人Webhook地址https://open.feishu.cn/...
source当前APP标识(可自动获取或手动传入)'com.app.crm'

三、本地服务:接收Token并自动注入

3.1 核心思路

本地开发服务(Webpack DevServer / Vite DevServer)本质上是一个运行在本地的后台服务。既然是服务,就可以注册自定义接口。我们利用这一特性,注册一个/setToken的GET接口,专门接收飞书卡片传来的Token。

服务端接收到Token后,面临一个核心问题:服务端无法直接操作浏览器的localStorage。解决方案非常巧妙——通过res.send返回一段HTML/JS代码,该代码在新窗口(或当前窗口)执行,将Token写入localStorage,然后自动关闭窗口。

3.2 Webpack(vue.config.js)配置示例

const { webpackSetupMiddlewares } = require('@syn/syn-messenger-bird/server/webpack');

module.exports = {
  devServer: {
    setupMiddlewares(middlewares, devServer) {
      return webpackSetupMiddlewares(middlewares, devServer, {
        whiteList: ['/api/auth', '/api/public'], // 白名单内的接口不由插件处理,避免与 proxy 冲突
        handleToken: (token) => {
          console.log('本地开发Token:', token);
          // 可选:将Token写入本地配置文件(如.env)
          require('fs').writeFileSync('.local-token', token);
        },
        handleEnd: (res, token) => {
          // 核心:通过script写入localStorage并自动关闭
          res.setHeader('Content-Type', 'text/html');
          res.end(`
            <script>
              localStorage.setItem('access_token', '${token}');
              window.close();
            </script>
          `);
        }
      });
    }
  }
};

3.3 Vite配置示例

import { defineConfig } from 'vite';
import { createTokenSyncPlugin } from '@syn/syn-messenger-bird/server/vite';

export default defineConfig({
  plugins: [
    createTokenSyncPlugin({
      whiteList: ['/api/auth', '/api/public'], // 白名单内的接口不由插件处理
      handleToken: (token) => {
        console.log('本地开发Token:', token);
        // 可选:写入配置文件或环境变量
      },
      handleEnd: (res, token) => {
        res.setHeader('Content-Type', 'text/html');
        res.end(`
          <script>
            localStorage.setItem('access_token', '${token}');
            window.close();
          </script>
        `);
      }
    })
  ]
});

3.4 关键点说明

  • whiteList 的作用:用于指定不需要插件介入处理的接口路径。这些接口将直接由 devServer 的其他中间件(如 proxy、静态文件服务)处理,确保已有的代理配置正常工作。
  • 非白名单接口:如果开发者希望为某些接口自动注入 Token,建议在 handleToken 回调中根据请求 URL 自行判断,或通过其他中间件统一添加请求头,而不要依赖 whiteList 作为“注入开关”。插件本身只负责 Token 的接收与同步,不强制绑定接口拦截逻辑。
  • handleToken回调:服务端接收Token后的自定义处理逻辑,如写入本地文件、更新请求拦截器等。
  • handleEnd回调:返回给浏览器的响应内容。通过<script>注入的方式,巧妙解决了服务端无法操作localStorage的限制,且window.close()让窗口自动关闭,用户体验无感。

四、完整流程串联

下面以一个实际开发场景为例,展示完整的工作流程:

  1. 启动本地服务
    开发者在本地执行npm run dev,启动Webpack/Vite服务,同时/setToken接口已注册就绪。
  2. APP内打开H5
    测试人员在APP内登录后,打开正在开发的H5页面(页面已注入TokenHelper模块)。
  3. 点击获取Token按钮
    测试人员点击页面右下角的浮动按钮,插件自动读取APP中存储的Token,并将携带Token的飞书卡片发送至指定机器人。
  4. 飞书点击同步链接
    开发者在飞书群中收到卡片,点击“同步至本地”按钮,浏览器自动打开http://localhost:3000/setToken?token=xxx
  5. 本地服务接收并注入
    本地服务接收到Token,执行handleToken回调(如写入文件),并通过handleEnd返回一段脚本,将Token写入localStorage并自动关闭页面。
  6. 本地开发生效
    开发者的本地H5页面自动从localStorage读取Token,接口请求携带正确凭证,调试畅通无阻。

整个过程仅需测试人员一次点击,开发者一次点击,Token即可从APP无缝同步至本地环境,全程无需手动复制粘贴。

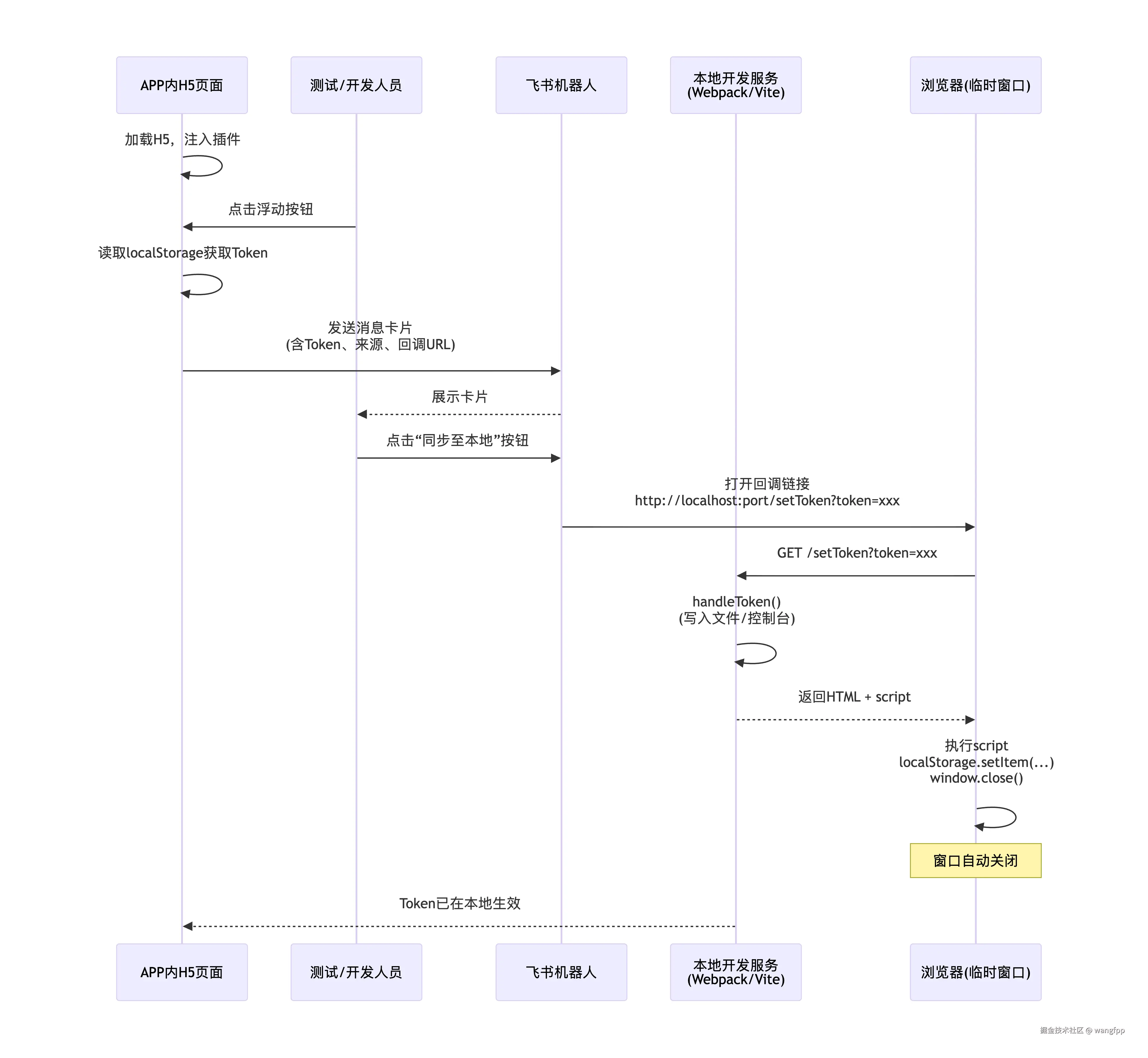
4.1 核心流程示意图

下图直观展示了整个方案的交互流程与各模块分工:

deepseek_mermaid_20260321_c54a99.png

流程说明

  • APP端:H5页面加载插件,用户点击按钮后,从本地存储获取Token,构造飞书卡片发送。
  • 飞书端:卡片展示关键信息,并提供回调按钮。
  • 本地服务端:预先注册/setToken接口,接收请求后执行自定义处理,并返回一段脚本,该脚本在浏览器中写入localStorage后自动关闭窗口。
  • 最终效果:本地开发环境获得Token,接口调试畅通。

五、方案优势与价值

5.1 安全可靠

  • 不依赖后端生成临时Token,使用真实APP Token,逻辑与线上完全一致。
  • Token仅通过飞书卡片传输至指定开发者的本地服务,不经过任何第三方服务。
  • 支持白名单机制,仅对指定接口注入Token,避免污染其他请求。

5.2 自动化程度高

  • 一次配置,永久生效。Token刷新后,仅需重新点击按钮同步,无需其他操作。
  • 利用飞书卡片作为传输载体,天然适配团队协作场景。

5.3 通用性强

  • 不依赖特定框架或构建工具,Webpack/Vite均可无缝接入。
  • 不依赖APP源码,任何嵌入APP的H5页面均可使用。
  • 支持多APP场景,通过source标识区分不同APP来源。

5.4 开发体验友好

  • 浮动按钮样式可完全自定义,不影响业务UI。
  • 本地服务侧可灵活扩展,支持写入文件、环境变量、localStorage等多种存储方式。
  • 窗口自动关闭,无多余交互,体验顺滑。

六、延伸价值:从个人提效到团队协作

6.1 测试协作提效:问题复现不再“鸡同鸭讲”

在日常开发中,测试同学反馈问题时,最常遇到的尴尬场景是:

“我这有个问题,你帮我看一下。”

“什么账号?哪个界面?什么数据?”

然后是一连串的截图、录屏、账号密码传递……效率极低,信息损耗严重。

借助本方案,我们可以将“调试入口”直接开放给测试人员,且无需暴露敏感代码或生产环境配置

  1. 一键上报当前环境
    测试人员在APP内打开H5页面后,点击浮动按钮,即可将当前页面的完整URLTokenAPP来源标识等信息一键发送至飞书卡片。
  2. 开发人员一键还原
    开发者在飞书收到消息后,点击卡片中的“同步至本地”按钮,Token自动写入本地localStorage或配置文件,同时可直接获得问题页面的URL。无需反复沟通账号密码、无需手动构造环境,直接本地启动,精准复现问题。
  3. 安全边界清晰
    插件的启用可通过构建环境变量严格控制,仅允许在测试环境、预发环境或特定构建模式下加载。生产环境通过条件编译完全排除插件代码,从源头杜绝安全隐患。

这一能力将“问题反馈-环境还原-调试定位”的链路从分钟级压缩到秒级,让测试同学也成为调试流程中的高效参与者,而非单纯的“问题描述者”。

6.2 扩展思考:PC微前端场景的启发

这套方案的核心思想——通过可注入的UI交互,将隔离环境中的凭证(Token)传递给本地开发服务——并不仅限于移动端H5嵌入APP的场景。在PC端微前端架构中,同样存在类似痛点:

  • 子应用本地开发困境
    在微前端架构(如qiankun、wujie等)中,子应用往往依赖主应用的登录态和Token。子应用独立本地开发时,无法获取主应用存储的凭证,接口调试受阻。
  • 复用同一套思路
    我们完全可以在主应用中注入一个类似的调试面板(而非浮动按钮),点击后读取主应用的Token,通过飞书卡片或直接通过WebSocket等通道,将Token传递至本地运行的子应用开发服务。子应用的本地服务同样注册/setToken接口,实现Token的自动注入。

这种“跨应用、跨环境”的凭证同步模式,本质上解决的是分布式前端架构下的环境隔离问题。它的适用边界远不止移动端H5,而是可以推广到任何存在“运行时环境”与“开发时环境”隔离的前端场景中。


七、不止于方案:一种可迁移的工程化思维

回看整个方案的演进过程,其实我们做的不只是写了一个“能自动同步Token的工具”,而是在解决一类典型问题——如何让开发环境获得运行时环境的真实状态。这种“环境割裂”在前端工程化中比比皆是:本地没有登录态、没有用户权限、没有真实数据、没有特定上下文……而我们的方案,恰好提供了一套可复用的解决范式:

  1. 在运行时环境嵌入轻量交互入口(浮动按钮、调试面板)
  2. 通过通信介质(飞书、WebSocket、本地服务接口)传递关键信息
  3. 在开发环境侧建立接收端点/setToken接口),将信息落位到本地
  4. 通过精巧的手段(如<script>注入)弥合服务端与浏览器的能力鸿沟

这套“前端注入 → 介质传输 → 服务接收 → 环境同步”的模式,本质上是一种跨环境状态同步的通用设计模式。它不依赖特定框架、不绑定特定语言,只要你能在前端插入一段脚本,就能将任意运行时状态“搬运”到开发环境。


八、安全红线(重要)

最后必须再次强调:所有类似能力的实现,都必须严守安全红线

  • 环境隔离:插件代码必须通过环境变量控制,确保生产环境完全移除。建议使用构建工具的条件编译(如process.env.NODE_ENV)进行包裹。
  • 传输加密:飞书卡片中若包含Token,应避免在公共频道中明文传输,可考虑对Token进行脱敏或仅传递临时标识。
  • 本地接口防护/setToken接口应增加简单的来源校验(如检查Referer或携带临时密钥),防止外部恶意请求。
  • 最小权限原则:本地存储的Token不应被其他未授权进程读取,使用完毕后及时清理。

工具的价值在于解放生产力,而安全是一切价值的基石。


九、总结

前端开发中,环境隔离带来的Token获取难题一直困扰着不少开发者。本文介绍的这套自动化方案,通过前端DOM注册 + 本地服务接口的巧妙组合,将Token的获取与注入流程彻底打通,实现了从APP到本地开发环境的“一键同步”。

更重要的是,我们从这一具体问题的解决中,提炼出了一套可迁移的工程化思维:通过轻量注入与跨环境传输,弥合开发环境与运行时环境之间的鸿沟。这套思维已在实际项目中得到验证,显著提升了多端H5开发的调试效率,也为微前端、多环境配置同步等场景提供了新的解决思路。

如果你也在为类似的“环境隔离”问题烦恼,不妨尝试这套方案,或从中获得启发,构建属于你自己的自动化调试工具。


抛砖引玉:如果你有更巧妙的跨环境同步方法,欢迎在评论区分享。让我们一起,把前端开发体验推向更高效、更愉悦的境地。