领域模型 DSL 设计

3 阅读2分钟

一、为什么需要DSL?

用一份 DSL 配置渲染整个站点,沉淀 80% 重复性体力活,聚焦 20% 定制化需求,既控制时间成本,又能集中精力提升架构设计能力。

二、设计逻辑:领域模型驱动的配置复用

遵循「领域模型 → 项目 → 配置」的设计:

  • 领域模型(model) :定义电商、网课等领域的通用配置(如商品模块、课程模块的基础结构);
  • 项目(project) :基于领域模型,通过 继承、扩展、重载 生成项目专属配置;
  • 配置(config) :整合模型通用配置与项目定制配置,最终渲染站点。

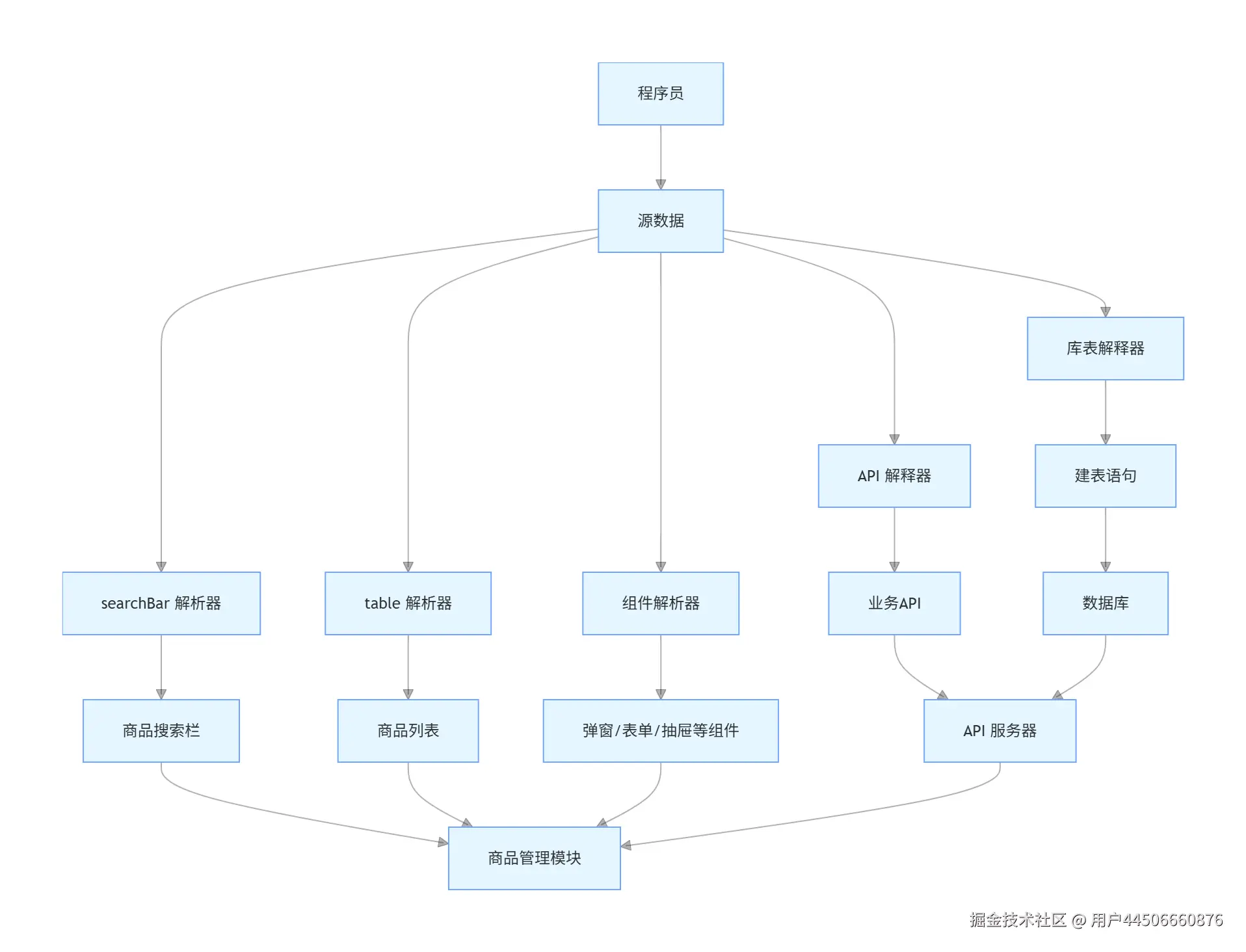
三、实际应用:全链路自动化生成

1. DSL核心解析规则

DSL.png

2. 全链路生成流程

image.png

3. 页面渲染架构

image.png

4. 核心 schema 源数据结构

// 当 moduleType == schema 时
schemaConfig: {
    api: '', // 数据源API(遵循 RESTFUL 规范)
    schema: { // 板块数据结构
        type: 'object',
        properties: {
            key: {
                ...schema, // 标准 schema 配置
                type: '', // 字段类型
                label: '', // 字段中文名
                // 字段在 table 中的相关配置
                tableOption: {
                    ...elTableColumnConfig, // 标准 el-table-column 配置
                    toFixed: 0, // 保留小数点后几位
                    visible: true,  // 默认为 true(false 或 不配置时,表示不在表单中显示)
                },
                // 字段在 search-bar 中的相关配置
                searchOption: {
                    ...eleComponentConfig, // 标准 el-component-column 配置
                    comType: '', // 配置组件类型 input/select/......
                    default: '', // 默认值
                    // comType === 'select'
                    enumList: [],
                    // comType === 'dynamicSelect'
                    api: ''
                }
            },
            ...
        }
    },
    // table 相关配置
    tableConfig: {
                headerButtons: [{
                    label: '', // 按钮中文名
                    eventKey: '', // 按钮事件名
                    eventOption: {}, // 按钮具体配置
                    ...elButtonConfig   // 标准 el-button 配置
                }, ...],
                rowButtons: [{
                    label: '', // 按钮中文名
                    eventKey: '', // 按钮事件名
                    eventOption: {
                        // eventKey === 'remove'
                        params: {
                            // paramKey = 参数的键值
                            // rowValueKey = 参数值,格式为 schema::tableKey 的时,到 table 中找到响应的字段
                            paramKey: rowValueKey
                        } 
                    }, // 按钮具体配置
                    ...elButtonConfig   // 标准 el-button 配置
                }, ...]
    }, 
    searchConfig: {}, // search-bar 相关配置
    components: {} // 模块组件
},

四、能力提升:从「就事论事」到「抽象复用」

  • 告别「需求来了就写代码」的线性思维,学会从领域层面抽象通用能力;
  • 建立「模型驱动开发」的架构思维,这种能力可跨业务、跨行业复用;
  • 从「代码搬运工」成长为「架构设计者」,核心竞争力持续提升。

通过 DSL 配置化开发,我们不仅提升了开发效率,更沉淀了可复用的领域能力,实现了个人与项目的双向成长。