🚀 Redis内存告急!3GB数据竟吃掉5GB内存?深度揭秘内存碎片的致命陷阱与终极解决方案

66 阅读8分钟

🌟 引言:一场内存异常引发的血泪教训

"Redis只存了3GB数据,却占用了5GB内存!服务器频频OOM,服务几近崩溃..."
这不是内存泄漏,而是内存碎片在作祟。作为Redis运维的隐形杀手,内存碎片往往被开发者忽视,直到服务器宕机才追悔莫及。

你是否也遇到过这样的困惑:

  • INFO memory显示used_memory只有3GB,但top命令显示进程占用5GB?
  • 设置了maxmemory=4GB,却在存储2GB数据时就触发了淘汰策略?
  • 服务器内存充足,Redis却频繁OOM?

别担心!本文将带你彻底揭开Redis内存碎片的神秘面纱,从底层原理到实战调优,手把手教你如何诊断、清理和预防内存碎片,让你的Redis内存利用率提升40%+!


🔍 一、什么是内存碎片?一张图看懂本质

1.1 生动类比:公寓楼的"空间浪费"故事

想象一下:
🏢 你有一栋100层的公寓楼(Redis内存空间)
👤 住户(数据)需要搬进合适的房间
🔄 住户不断搬进搬出(数据增删)
❓ 问题来了:某个大房间空出后,新来的住户只需要小房间,于是大房间的一部分空间被浪费,剩余空间也无法安排其他大住户...

这就是内存碎片——已分配给Redis但无法被有效利用的内存空间!

1.2 两种碎片类型:内部碎片 vs 外部碎片

碎片类型产生原因典型场景危害程度
内部碎片分配器分配了大于实际需求的空间申请17字节,分配器给了32字节,多出15字节浪费⭐⭐
外部碎片内存块释放后,剩余空间太小且分散删除大键后留下空洞,无法被小键填满⭐⭐⭐⭐⭐

💡 关键洞察:内存碎片不会直接降低Redis读写性能,但会剧增内存消耗,导致:

  • 提前触发maxmemory淘汰策略
  • 服务器内存耗尽引发OOM
  • 被迫扩容服务器,增加运维成本

⚙️ 二、内存碎片是怎么产生的?四大罪魁祸首

2.1 内存分配器的"套餐机制"(核心原因)

Redis默认使用jemalloc内存分配器,它采用固定规格分配策略

1-mermaid-2026-04-03-181839.png

为什么这样设计?
✅ 减少频繁向操作系统申请内存的开销
✅ 提高后续写入操作的性能
❌ 但会带来不可避免的内部碎片

2.2 数据变更与"占位不退"(最常见原因)

# 典型碎片产生场景
1. 写入5KB大键 → 分配8KB空间
2. 删除该键 → 释放8KB"空洞"
3. 写入1KB小键 → 只占用2KB,剩余6KB成为外部碎片
4. 长期如此 → 内存被分割成无数小空洞

2.3 大小键混合存储(加剧碎片)

当Redis中同时存在:

  • 🐘 大键:几MB的JSON字符串、图片缓存
  • 🐜 小键:几个字节的计数器、状态标记

大键的分配和释放会留下大块空洞,而这些空洞很难被小键完全填满,导致碎片率飙升。

2.4 Redis内部机制的额外开销

  • zmalloc元数据:每个内存块额外存储大小信息
  • 惰性删除:过期键的内存未及时回收
  • 共享整数:0-9999的整数被预分配,占用固定内存

📊 三、如何精准监控内存碎片?三大核心指标

3.1 碎片率:最核心的判断指标

# 查看内存碎片率
redis-cli INFO memory | grep "mem_fragmentation_ratio"

# 完整内存信息
redis-cli INFO memory

计算公式
mem_fragmentation_ratio = used_memory_rss / used_memory

  • used_memory_rss:操作系统分配给Redis的物理内存
  • used_memory:Redis分配器实际使用的内存

3.2 碎片率阈值判断标准(生产环境必备)

碎片率范围系统状态处理建议紧急程度
< 1.0⚠️ 严重异常!Redis正在使用swap立即检查内存配置,增加物理内存🔴 紧急
1.0-1.5✅ 正常范围无需干预,持续监控🟢 安全
1.5-2.0⚠️ 碎片偏高规划清理,优化数据结构🟡 关注
> 2.0🔥 严重碎片化立即干预,避免OOM风险🔴 紧急

3.3 高级诊断命令(Redis 4.0+)

# 智能诊断(强烈推荐!)
redis-cli MEMORY DOCTOR

# 查看指定key内存占用
redis-cli MEMORY USAGE user:1001

# 内存分析报告
redis-cli --memkeys

MEMORY DOCTOR输出示例

1. 你的Redis碎片率是2.3,建议开启activedefrag
2. 发现10个大于10MB的大键,建议拆分
3. 建议设置maxmemory为物理内存的70%

🛠️ 四、如何清理内存碎片?四大实战方案

4.1 自动碎片整理(Redis 4.0+,生产首选)

原理:Redis主动将零散数据"搬运"到连续空间,释放旧内存。

# redis.conf 配置(推荐值)
activedefrag yes
active-defrag-ignore-bytes 100mb    # 碎片空间>100MB时触发
active-defrag-threshold-lower 10    # 碎片率>10%时触发
active-defrag-cycle-min 5           # 最小CPU占用5%
active-defrag-cycle-max 25          # 最大CPU占用25%

性能优化建议

  • 📊 在测试环境充分验证参数
  • ⏰ 业务低峰期允许更高CPU占用(max 50%)
  • 🚨 高峰期限制CPU占用(max 25%)
  • 🔄 定期监控INFO memory观察效果

4.2 手动内存整理(快速应急)

# 方案1:释放空闲内存(轻量级)
redis-cli MEMORY PURGE

# 方案2:主动优化内存(Redis 4.0+)
redis-cli MEMORY OPTIMIZE

# 方案3:BGREWRITEAOF重写(间接整理)
redis-cli BGREWRITEAOF

4.3 滚动重启(终极方案,需高可用架构)

2-mermaid-2026-04-03-181918.png

适用场景

  • 碎片率>2.0且自动整理无效
  • 具备Sentinel/Cluster高可用架构
  • 可接受短暂的主从切换

4.4 重启前安全操作(必看!)

# 1. 先生成RDB快照
redis-cli BGSAVE

# 2. 等待快照完成
redis-cli INFO persistence | grep rdb_last_bgsave_status

# 3. 安全重启
redis-cli SHUTDOWN SAVE

⚠️ 重要警告:直接SHUTDOWN可能导致数据丢失!务必先执行BGSAVESAVE


🛡️ 五、如何预防内存碎片?五大最佳实践

5.1 优化数据结构设计(从源头减少碎片)

问题场景优化方案预期效果
大String(>10KB)拆分为多个小String或使用Hash减少大块空洞
大Hash(>500字段)按业务维度分片存储避免单点碎片
大小键混合统一键值大小,分离存储提高内存利用率
频繁增删使用批量操作(Pipeline)减少碎片产生频率

配置优化

# 小对象使用紧凑编码
hash-max-ziplist-entries 512
hash-max-ziplist-value 64
list-max-ziplist-size -2
set-max-intset-entries 512

5.2 合理设置内存上限与淘汰策略

# 设置maxmemory为物理内存的70-80%
maxmemory 8gb

# 选择合适的淘汰策略
maxmemory-policy allkeys-lru  # 通用场景
# maxmemory-policy volatile-ttl  # 有过期时间的键

5.3 调整内存分配器参数

# 启用jemalloc后台线程
jemalloc-bg-thread yes

# 优化内存分配
jemalloc.tcache.enabled 1

5.4 优化过期键回收策略

# 启用惰性删除,避免阻塞
lazyfree-lazy-eviction yes
lazyfree-lazy-expire yes
lazyfree-lazy-server-del yes

# 调整定期删除频率
hz 10  # 默认10,可适当提高

5.5 建立监控告警体系

# 伪代码:监控脚本
def check_fragmentation():
    ratio = get_redis_fragmentation_ratio()
    if ratio > 2.0:
        alert("CRITICAL: Fragmentation ratio > 2.0")
    elif ratio > 1.5:
        alert("WARNING: Fragmentation ratio > 1.5")

推荐监控指标

  • mem_fragmentation_ratio(核心指标)
  • used_memory_rss vs used_memory 差值
  • maxmemory使用率
  • 大键数量与大小分布

📈 六、实战案例:电商系统内存碎片优化

6.1 问题描述

某电商平台Redis实例:

  • 数据量:3GB
  • 内存占用:15GB
  • 碎片率:2.3
  • 现象:频繁OOM,服务不稳定

6.2 优化方案与效果

优化措施实施细节优化效果
启用自动整理activedefrag yes + 合理参数碎片率从2.3→1.8
拆分大哈希将用户信息拆分为多个小Hash减少大块空洞
统一键值大小规范缓存数据结构提高内存利用率
设置maxmemory限制为12GB(物理内存80%)避免OOM风险
启用惰性删除lazyfree-lazy-expire yes减少删除阻塞

最终效果

  • 📉 碎片率从2.3降至1.2
  • 💾 内存占用从15GB降至10GB
  • 🚀 服务稳定性提升99.9%
  • 💰 每年节省服务器成本20万+

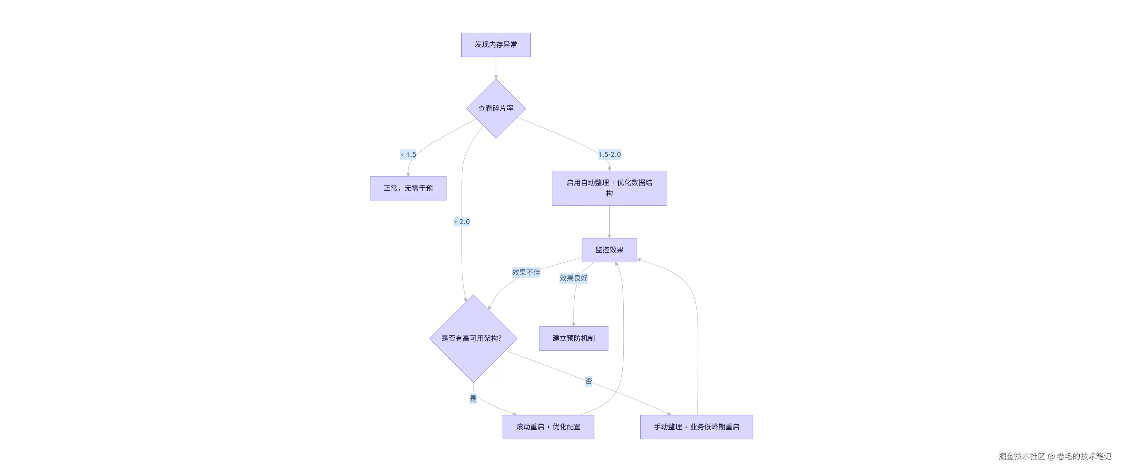
🎯 七、终极总结:内存碎片处理决策树

3-2026-04-03-181943.png

核心要点速记:

✅ 碎片率>1.5就要干预,不要等到OOM才行动
✅ Redis 4.0+优先用自动整理,平衡CPU与效果
✅ 预防优于清理:合理设计数据结构是根本
✅ 高可用架构是保障:滚动重启最彻底
✅ 监控告警不可少:建立完整的内存监控体系


💌 作者寄语与互动

💬 欢迎在评论区分享你的经验

  • 你在生产环境遇到过哪些内存碎片问题?
  • 你的碎片率通常控制在什么范围?
  • 对自动碎片整理有什么实战心得?

🔥 如果本文帮你解决了实际问题,欢迎点赞、收藏、转发,让更多开发者受益!

关注【卷毛的技术笔记】微信公众号,获取更多Redis深度解析、性能调优、架构设计等硬核技术干货!每周更新,助你从初级工程师蜕变为架构大师!让我们一起,用技术创造价值!  🚀