论文即代码,大模型能否根据文献直接生成可用算法?

23 阅读4分钟

科学计算领域长期存在一个矛盾:论文里的方法描述越精炼,复现它的代码就越难写。依赖冲突、版本迭代、边界条件修复,这些工程开销往往远超算法本身的设计成本。然而算法的核心思想往往早已在论文中得到了清晰描述。这引出一个值得检验的问题:如果只给大语言模型一篇论文,它能直接写出可用的代码吗?

来自Cedars Sinai医学中心的研究团队近期在Bioinformatics上发表了一项系统性评估。他们选取了随机森林、Combat批次校正、Augusta基因调控网络推断、SERRF代谢组学校正以及GSEA富集分析等具有代表性的算法,要求多个主流LLM仅依据原始论文的PDF文件生成完整实现。测试对象包括GPT-4o-mini-high、Gemini Pro 2.5、Claude 4 Sonnet等模型。

图片

研究团队选取了五类代表性算法作为测试基准,涵盖随机森林分类、Combat批次校正、基因调控网络推断、代谢组学误差校正以及基因集富集分析。每个任务中,模型仅接收论文PDF和基础输入输出要求,不得调用现成库函数,需从零实现算法逻辑。评估维度包括代码能否执行、输出是否与标准包一致、统计指标是否吻合。

图片

结果呈现明显的分层。对于数学定义清晰、流程标准化的方法,如随机森林和Combat,主流模型(尤其是GPT-o4-mini-high)生成的代码在分类准确率、批次校正效果等关键指标上与scikit-learn、pyComBat等成熟库无统计学差异。这说明当算法逻辑本身完备时,模型具备将形式化描述转化为等价代码的能力。

图片图片

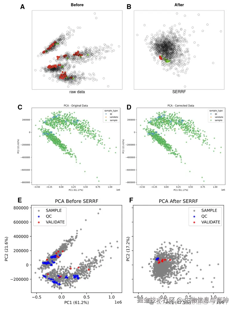
但在涉及领域特定数据结构的任务中,问题开始暴露。以SERRF方法为例,示例数据采用多层索引的Excel表格,论文未明确说明行列语义。模型首次生成的代码虽逻辑正确,却因无法解析复合索引而失败。只有当研究者补充数据结构说明后,才获得可用实现。类似地,在Augusta基因网络推断任务中,模型首次复现的网络拓扑正确,但边方向与符号判断与官方包存在系统偏差。回溯发现,差异源于论文未指定离散化策略、互信息估计器选择以及峰值时间重合时的处理规则——这些在工程实现中默认约定的细节,在论文中往往被省略。

图片

基因集富集分析任务则呈现另一种挑战。GSEApy作为应用笔记类论文,本身未详述算法步骤,仅引用原始文献。多数模型因此无法完成从零实现,唯有GPT-o4-mini-high主动检索并遵循2005年Subramanian论文中的排序统计与置换检验流程,最终输出与官方工具高度一致的结果。这提示我们:模型能否成功,不仅取决于当前论文的信息密度,也与其知识检索与跨文献推理能力相关。

图片

研究团队由此提出一个务实建议:作者在投稿时可附带一份"方法规范提示"(Method Specification Prompt),明确记录用于复现该方法的提示词模板、输入数据格式、关键参数范围及验证标准。这份提示不是替代代码,而是为后续复现者(无论人类或模型)提供可执行的规格说明。它倒逼方法描述走向结构化,也降低因实现歧义导致的复现失败。图片

这项工作的价值不在于证明"模型能写代码",而在于揭示当前科研写作与软件工程之间的接口缺陷。当算法描述足够精确时,按需生成实现已成为可能;而生成失败的场景,恰恰标出了论文中需要补充的细节缺口。对方法开发者而言,这或许意味着维护重心的转移:从调试多语言版本的代码库,转向打磨一份机器可读、人类可验的方法规格。

科研软件的可持续性,或许正需要从"发布代码"转向"发布规格"。论文不再只是思想的载体,也可以成为可执行实现的起点。这条路还长,但方向已经清晰。

附本文代码、数据和文件地址:github.com/xomicsdatas…

农作物前沿技术专题课程:从分子辅助到智能设计

测序进入百元时代!量大还有优惠

【项目案例】7个主流基因组选择(GS)算法,直接套用你的数据发表文章

图片

欢迎加入生信AI育种交流群,一群已满,请添加小编微信拉你加入二群,请备注“姓名-单位”,方便交流~~~

图片