4.17 Recursive Searching and Sorting

45 阅读2分钟

1. Exam Points

  • Analyze the behavior of a recursive algorithm.
  • Analyze the result of a recursive algorithm.
  • Analyze the result of implementing recursive binary searching.
  • Analyze how many times divide or merge will be executed in merge sort.

2. Knowledge Points

(1) Use Recursion for Searching and Sorting

  • Recursion can be used to traverse String objects, arrays, and ArrayList objects.
  • Commonly sued searching algorithms:
    • Linear Search: check each element in order, the search can start from either end (first to last, last to first), applies to any list.
      image.png
    • Binary Search: (apply only to sorted collection) : start from middle, cut in half for each round, applies only to sorted list.
      image.png

(2) Binary Search

  • Data must be in sorted order to use the binary search algorithm.
  • Binary search starts at the middle of a sorted array or ArrayList and eliminates half of the array or ArrayList in each recursive call until the desired value is found or all elements have been eliminated.
  • If a collection contains 5 elements, the 3rd one is the middle element.
  • If a collection contains 4 elements, the 2nd one is the middle element.
  • Binary search is typically more efficient than linear search.
  • The binary search algorithm can be written either iteratively or recursively.
  • Process analysis:
    image.png
  • Code implementation using recursion - Example 1 (return -1 if not found):
    // return the index of the target if found
    // or return arr.length if not found
    public static int binarySearch(int[] arr, int low, int high, int target) {
    
        int mid = (low + high) / 2; // find the index of the middle element
    
        if (low > high) { // if low is greater than high, means not found, return -1
            return -1;
        } else if (target > arr[mid]) { // if target is greater, search in the second half
            return binarySearch(arr, mid + 1, high, target);
        } else if (target < arr[mid]) { // if target is lesser, search in the first half
            return binarySearch(arr, low, mid - 1, target);
        } else { // arr{mid] == num // if target is found, return its index
            return mid;
        }
    }
    
    public static void main(String[] args) {
    	
        int[] data = { 1, 2, 3, 4, 5 };
        
        // here target is 2
        int indexOfTarget = binarySearch(data, 0, data.length - 1, 2);
        System.out.println(indexOfTarget);
    }
    
  • Code implementation using recursion - Example 2 (return low if not found):
    // return the index of the target if found
    // or return arr.length if not found
    public static int binarySearch(int[] arr, int low, int high, int target) {
    
        int mid = (low + high) / 2; // find the index of the middle element
    
        if (low > high) { // if low is greater than high, means not found, return low
            return low;
        } else if (target > arr[mid]) { // if target is greater, search in the second half
            return binarySearch(arr, mid + 1, high, target);
        } else if (target < arr[mid]) { // if target is lesser, search in the first half
            return binarySearch(arr, low, mid - 1, target);
        } else { // arr{mid] == num // if target is found, return its index
            return mid;
        }
    }
    
    public static void main(String[] args) {
    	
        int[] data = { 1, 2, 3, 4, 5 };
        
        // here target is 2
        int indexOfTarget = binarySearch(data, 0, data.length - 1, 2);
        System.out.println(indexOfTarget);
    }
    
  • Conclusion:
    • when the target is found in the collection, mid is returned, which is the index where target appears, and mid is also the number of elements that is less than target.
    • 如果集合中找到了要查找的目标元素,返回值为mid,是目标元素对应的索引,也是小于查找目标的元素的个数。
    • when the target is not found in the collection, returning low or -1 means not found, low also means the number of elements that is less than target, while -1 simply means not found.
    • 如果集合中未找到要查找的目标元素,可以返回low或-1,表示未找到。返回的low也是小于查找目标的元素的个数。如果返回的不是low,而是-1,仅仅是表示未找到元素。

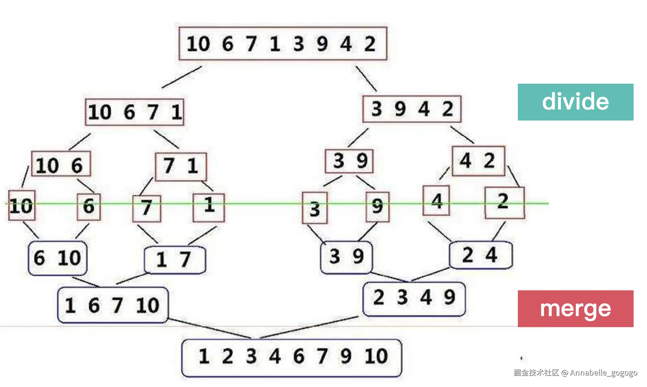
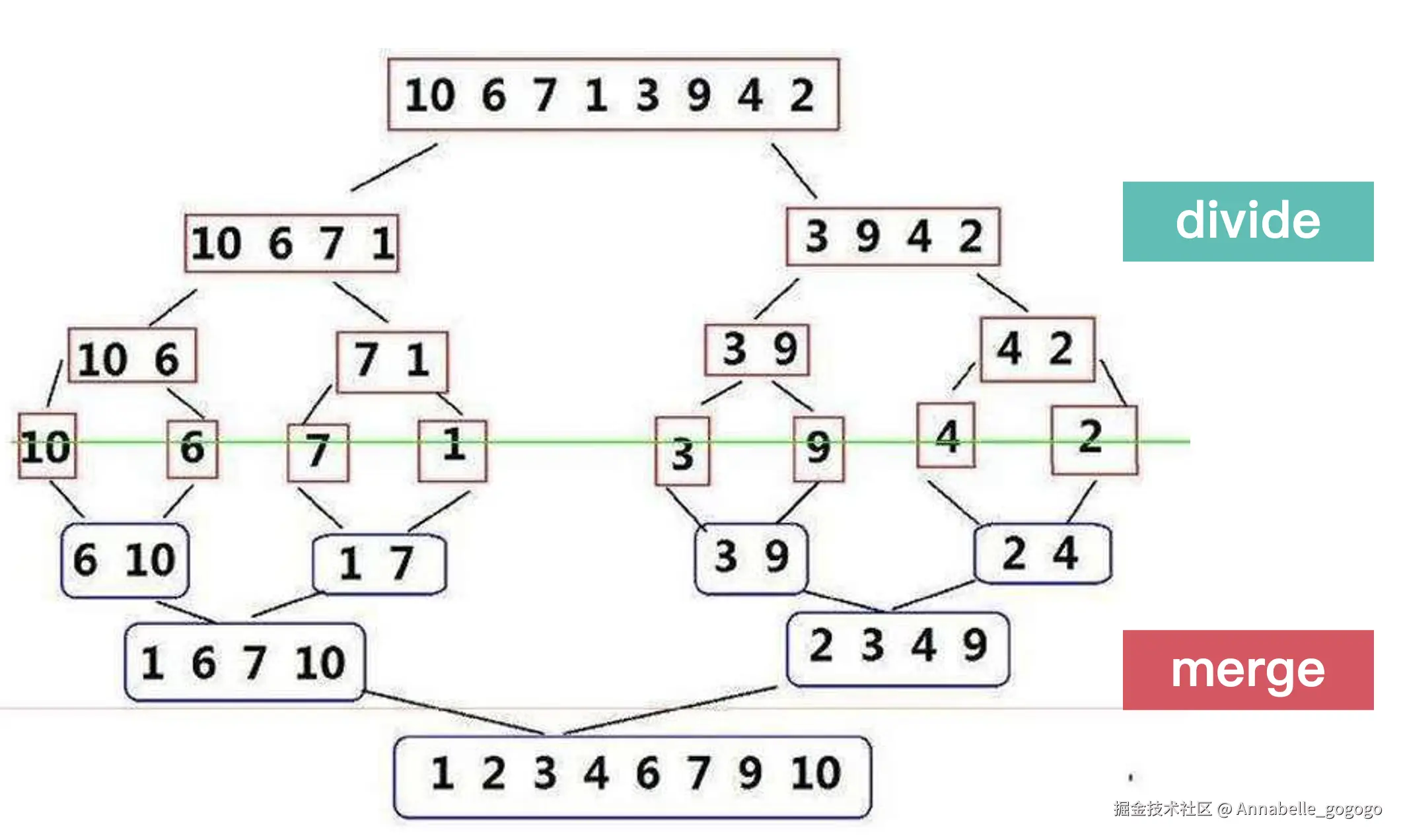
(3) Merge Sort

  • Merge sort is a recursive sorting algorithm that can be used to sort elements in an array or ArrayList.
  • Merge sort repeatedly divides an array into smaller subarrays until each subarray is one element and then recursively merges the sorted subarrays back together in sorted order to form the final sorted array.
  • Process demonstration:
    image.png

3. Exercises